概况信息
简介
政府工作报告提出,2008年将继续推进增值税转型改革试点,研究 制定在全国范围内实施方案。

按照“进项税额”的扣除方式,增值税可分为两种类型:一是只允许扣除购入的原材料等所含的税金,不允许扣除外购固定资产所含的税金;二是所有外购项目包括原材料、固定资产在内,所含税金都允许扣除。通常把前者称为“生产型增值税”,后者称为“消费型增值税”。我国现在实行的是“生产型增值税”。增值税转型就是将生产型增值税转为消费型增值税,其核心内容是允许企业购进机器设备等固定资产的进项税金可以在销项税金中抵扣。当然,这将相应减少财政收入,但有利于基础产业和高新技术产业发展、有利于我国产品和进口的外国商品的平等竞争,也有利于我国产品的出口,从而促进产业结构调整、技术升级和提高我国产品竞争力。
现状
目前,世界上绝大多数征收增值税的国家都实行消费 型增值税,只有我国和印度尼西亚等国家实行生产型增值税。从满足财政收入需要看,生产型增值税因进项税额扣除的范围小,税基较大,在税率相同的条件下,比消费型增值税能取得更多的财政收入。但也存在一些缺陷:

一是纳税人购进固定资产所含的税款不予抵扣,造成了谁投资谁就要纳税,不利于鼓励投资;
二是资本有机构成不同的企业之间税负不平衡、不公平,特别是高新技术产业和基础产业固定资产投资比重大,税收负担重,不利于产业政策的实施。
另外,对进口国内不能生产的先进设备可以免税,而国内生产的设备所含税款不能抵扣,也影响内资企业的竞争能力。为消除重复征税因素,刺激投资,拉动内需并推动经济结构的战略性调整,自2004年7月1日起,对东北地区的装备制造业等八大行业实施了增值税转型试点,并通过采取投资过快增长行业暂不纳入试点范围和实行增量抵扣等办法,较好地解决了部分行业过热和财政减收两个突出问题。从试点情况看,改革效果已初步显现,今后将逐步在全国范围内推开。
政府工作报告提出,2008年将继续推进增值税转型改革试点,研究制定在全国范围内实施方案。增值税转型其实是给企业减负,导向上是鼓励企业设备更新和技术升级,有利于提高企业整体竞争力。
实践选择
西方发达国家实行消费型增值税,从实践选择意义上,有几方面原因。一是经济发展背景,二战后的50年代,百废待兴,需要巨大投资去刺激经济增长,同时经济发展又要求加强专业协作,而西方国家原来实行的重复征的营业税,对投资有较大扭曲性,不利于专业化发展,必须要有新的税种来取代。二是经济理论背景,根据凯恩斯学派投资乘数原理,主张运用各种手段刺激投资和消费,扩大有效需求。三是科技发展背景,西方国家战后高科技发展迅速,企业的固定资本投资比重大,资本有机构 成高,产品的科技含量大,实行消费型增值税,有利于高科技产业发展和社会经济发展。四是国际贸易背景,战后西方国家在资本输出的同时增加大量商品输出,实行出口彻底退税,使出口商品不含税,扩大了这些国家商品的国际市场占有量,有利于这些国家对外贸易发展并推动世界贸易发展。五是财政政策背景,西方国家由于实行周期性平衡财政预算政策,在财政支出不断增长的同时,除了扩大税收收入以外,增发国债、赤字预算都是主要增收政策,而且税收收入的增长又主要是依靠作为主体税种的所得税,所以实行消费型增值税,虽然由于税基原因使增值税收入减少,但不影响其选择。六是税收征管背景,西方国家税务征管人员文化素质和业务素质较高,并有完善的再教育培训机制,税收征管科技含量高,国民具有良好的纳税意识。

许多发展中国家实行的也是消费型增值税,但有部分国家增值税的实行范围不大,只在产制环节或批发环节征收,而零售环节不征增值税。发展中国家实行消费型增值税的实践选择有:
第一,市场经济机制的完善程度。实行市场经济体制较早、机制运行较完善的国家,优先选择的是中性化明显的消费型增值税。
第二,经济发展战略的确定。发展中国家的发展也不平衡,经济战略的侧重点也不同。以出口为经济发展重点的国家,多是实行消费型增值税。
第三,税制体系及税种比重。市场经济体制较完善的国家,税制体系多接近于发达国家,以所得税为主体税种,商品劳务课税所占比重弱于所得课税,选择税基相对窄的消费型增值税,对财政收入不会有太大影响。
第四,国家大小和财政支出需要。一般来说,国家较小,财政支出需要较少,财政收入相对容易满足需要,也有助于选择消费型增值税。
经济影响
尽管消费型增值税是我国增值税类型选择的最终目标,但其并非尽善尽美,因此我们应客观评价,并抑制其负面影响,使其为社会主义市场经济健康、有序发展发挥积极作用。
积极作用
1、刺激高新技术产业的发展,促进经济增长。
科学技术通过物化为生产工具的途径推动生产力的发展,生产工具是构成固定资产的主要内容。在现代社会中,新技术和设备在经济增长中所占的比重日渐上升,一个国家国民经济的发展,不仅体现在传统工业上,还要不断利用科学技术开辟新技术产业,才能推动经济增长。多年来,我国实行生产型增值税,对固定资产的价值不允许扣除,使资本有机构成高的产业税金负担额高于资本有机构成低的产业,抑制了企业用于高新技术的投资,使原本落后的基础产业发展更加滞后,整体发展水平低,这是与社会产业结构的发展相悖的。社会的发展水平要使产业结构从一种低水平状态上升到高水平状态,具体体现为生产要素劳动密集型产业占优势比重逐渐向资金密集型、技术密集型产业占优势比重演进。允许抵扣固定资产价值,可以减轻高新技术产业税负,克服重复征税,降低投资成本,提高投资利润率,缩短投资回收期限,从客观上刺激高新技术产业的资金投入,实现设备和技术升级。
2、降低税负,推动国有大中型企业改革。
我国现有的国有大中型工业企业,大多是在1953年至上世纪70年代末社会主义工业化初始阶段建立,经过几十年的积累逐步发展起来的。在计划经济体制下,这些企业的投资规模、流向和生产计划的制定,是按照国家指令性计划进行的。从 1978)年党的十一届三中全会以后,我国对国有企业实行利改税、承包制、租赁制等,在一定程度上促进了企业和国民经济的发展,但同时给企业带来的是企业行为短期化,少数经营管理者为了在最短的时间内实现最大的经济效益,无视固定资产的运行状况进行掠夺性生产经营,更谈不上固定资产再投资。目前一些国有大中型企业,仍然是设备老化,技术落后,产品性能差,生产规模小,能源原材料产品、劳动密集型产品、中低档产品的市场不断丢失。要适应市场经济发展的需要,必须加大投资,推广应用新工艺、新技术、新材料、新设备,进行全面的更新改造。生产型增值税对固定资产的进项税额不得抵扣,使进行创新的企业在本来资金严重不足的情况下更加雪上加霜。采用消费型增值税,可以抵扣购进固定资产的进项税额,降低企业经营成本,调动企业进行技术更新和改造的积极性,将新的技术和设备快速运用到生产过程中,增大技术含量,促进全社会固定资产投资较快增长,使扩大内需的战略方针得以落实,为企业和社会创造更大的经济效益。
3、缓解物价不断下降的局面。
物价下降并非好事。在现实生活中“谷贱伤农”的说法同样适用于生产资料的生产部门。消费型增值税允许抵扣购进固定资产,在高新技术产业建立的同时,一些传统的产业部门,也在进行技术改造、更新设备、降低成本。投资数额的增多,大量先进机器设备进入生产过程,使社会购买力提高,扩大了投资中所需商品的需求,缓解了物价下降和产品销售困难的局面。
4、实现出口彻底退税,增强国际竞争力。
按照国际惯例,出口产品采用零税率,使本国商品以不含税价格进入国际市场,增强本国产品在国际市场上的竞争能力,这是国际上通行的一种奖励出口的重要措施。我国出口产品对其所缴纳的增值税也采用退税制。由于我国在增值税计算中不抵扣固定资产价值部分,所以在退税金额中也就不包括为生产该产品而外购的固定资产已缴纳的税金,这样采用同样税率的国内商品征收的增值税金额就会比国外同类商品所负担的增值税金额高,增大商品的内在价值,使我国的出口产品在国际竞争中处于劣势。
消费型增值税遵循终点退税原则,能够实现彻底退税,提高商品的内在使用价值,降低内在价值,商品价格能够真实、准确地反映本国的生产状况,增强国际竞争力。
5、解决重复征税问题。
生产型增值税不允许扣除当期购进固定资产,使一部分税款作为固定资产价值的一部分分期转移到新产品价值中,成为产品价格的组成部分,带来重复征税。尤其是基础产业投资大、产出大、抵扣小、税负重,消费型增值税允许扣除当期购进固定资产,实行终点征税,避免了重复征税。
6、实现内外资企业的公平原则。
按照有关规定,内资企业购进固定资产不允许抵扣,但外资企业购进设备类固定资产可享受退税或免征的优惠条件,从客观上形成内资企业在使用生产型增值税,而外资企业在使用消费型增值税,内外资企业并没有站在同一起跑线上进行公平竞争。消费型增值税的使用,无论外资企业还是内资企业均加以抵扣购进固定资产部分,享有同样的税收政策,形成公平的竞争环境。
7、符合国际惯例。
世界经济一体化进程加速了税收的国际化。在税收国际化进程中,要求区域内税收制度与国际接轨,融入到世界经济有机整体之中。目前在征收增值税的100多个国家中,采用非消费型增值税的仅占 10%左右,实行生产型增值税的只有中国等个别国家。如果我国继续实行生产型增值税,将会妨碍中外企业间的正常交流。消费型增值税的国际性选择同样适用于我国增值税的改革。
负面影响
1、使税收收入在短期内急剧减少。
国家财政收入的90%来自于税收,近几年增值税在税收总收入中所占比重一直稳定在50%左右。实行消费型增值税后,以折旧部分进入生产经营成本的固定资产连同增值税税额就会从原来增值税税基中退出,由此导致增值税税基减少,并相应减少增值税收入。当年减少的增值税收入额为当年计入生产经营成本的折旧总额 x17%.根据1998年统计数字,我国固定资产增量为3945. 48亿元,按6%综合折旧率计算当年计提折旧236.73亿元,影响增值税收入减少40.24亿元。
2.加大资金需求和劳动就业压力。
我国目前主要是劳动密集型企业占多数,消费型增值税的采用,扩大了固定资产的需求,导致资金需求量增大。高新技术产业的发展,由于其资本有机构成高,所需生产人员减少,造成社会就业压力大,同时对就业人员的知识水平和技能要求的提高,使一部分人就业机会可选择性减小。
虽然实行消费型增值税在短期内会减少财政收入,但由于投资加大、技术进步、现代税收管理制度的不断完善,税务机关的交叉稽核和审计更为有效,税款流失减少,在总量上财政收入增长仍能得到保证。虽然资本有机构成提高,就业压力增大,但在一定时期,投资总量增大,生产规模扩大,就业机会也在增多。并且,由于整个社会现代服务业的发展也会使就业总量增大。
主要弊端
在新的形势下,生产型增值税的弊端也越发明显:
1、不利于降低投资税负,影响经济增长。生产型增值税17%的税率相当于 消费型增值税23%税率的负担水平,对扩大投资带来不利影响。

2、不利于促进产业结构调整和技术升级。生产型增值税加重了企业机器设备购置成本,抑制了企业技术改造和设备更新的积极性,特别不利于基础产业和资本、技术密集型产业的发展。
3、不利于提高国内产品的竞争力。生产型增值税导致对进口产品征税不足、对出口产品退税不足,既不利于国内产品开拓国际国内市场,也不利于扩大进口替代产品的生产。
4、不利于公平内外资企业之间增值税税负。现行税制对外商投资企业在投资总额内购买国产设备准予退还已缴纳的增值税,对部分进口设备实行免征进口环节增值税,实际上相当于给予了部分外资企业和进口设备消费型增值税的待遇,从而使内资企业和国内生产的设备处于不利的竞争地位。
5、不利于税收管理成本的降低。实行“生产型”增值税,企业必须将可抵扣的购进货物、劳务与不可抵扣的购进货物、劳务分开,使计算变得复杂,也增加了税务机关审查的工作量,既提高了税务机关的征收成本,也提高了纳税人的奉行成本。
转型改革
增值税转型是指将目前实行的生产型增值税转为消费型增值税。我国目前实行的是生产型增值税,即在征收增值税时,不允许扣除外购固定资产所含增值税进项税金。目前国际上普遍实行的是消费型增值税,即在征收增值税时,允许企业将外购固定资产所含增值税进项税金一次性全部扣除。
2008年11月5日,国务院总理温家宝主持召开国务院常务会议,研究部署进一步扩大内需促进经济平稳较快增长的措施时要求在全国所有地区、所有行业全面实施增值税转型改革,鼓励企业技术改造,这将为企业减轻负担1200亿元。
财政部拟定的可能超过1000亿减税规模的增值税全面转型方案,日前已上报国务院待批。该方案最大亮点是全额抵扣、全行业转型,方案并建议于2009年1月1日起实施。
这是目前所知增值税从生产型向消费型全面转型改革方案的最新版本。尽管该方案仍有可能做些修改,但它意味着,当前宏观形势正在为改革创造最佳时机,抓紧推进增值税全面转型正在成为共识。
然而,作为中国第一大税种,转型本身绝非增值税改革的终结。通过进一步改革使得增值税充分发挥其特有优势,真正做到全覆盖、全链条、全抵扣,并加快推动中国税收立法进程是一个更大的命题。
新方案参考了此前不久实施的《汶川地震受灾严重地区扩大增值税抵扣范围暂行办法》的试点内容:建议取消增量限制,允许企业新购入的机器设备进项税金全额在销项税额中计算抵扣;取消行业限制,除国家限制发展的特定行业外,其他行业全部纳入增值税转型范围。
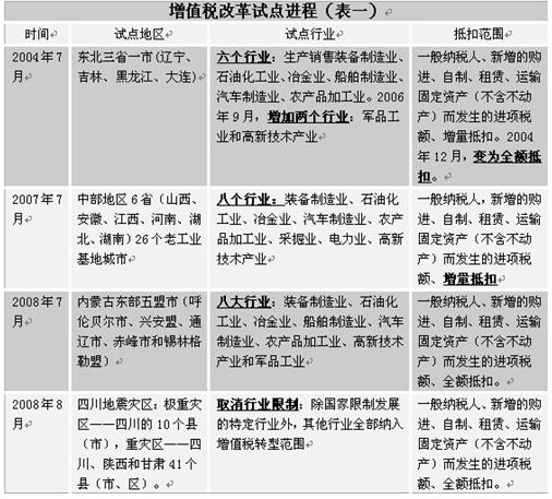
实际上,从2004年下半年东北启动增值税转型改革试点以来,改革方案的调试修改一直都在进行。
2004年9月14日,财政部、国家税务总局发文正式启动改革试点。当时采取的是“增量抵扣”方式,改革试点领域也限定在八大行业。
同年12月27日,财政部、国家税务总局联合下发紧急通知,对东北税改的关键政策做出重大调整,将“增量抵扣”方式转变为“全额抵扣”。2005年,试点方案又从“全额抵扣”再度转为“增量抵扣”。
东北试点启动后,如何向全国推进成为焦点。决策部门当时更倾向于三大方案的利弊权衡:
其一,仿照东北模式,分阶段按照产业序列向全国推进,首先可以选择东北试点的六大行业,然后再逐步向其他行业拓展。
其二,同样仿照东北模式,按照地区序列,从东北地区试点开始,按照西部、中部、东部的次序逐步推进。
其三,在总结东北试点经验的基础上,考虑到增值税的“中性”特征,应尽快将这一改革在全国范围内推开;为了减少改革成本,在全国推开时可以采取限定抵扣范围(新增机器设备)、实行增量抵扣等过渡性措施。就是所谓的“一步到位”。
而具体实践进程显然是对上述方案综合协调的结果:继东北老工业基地后,中部26个老工业基地城市、内蒙古东部五盟市和汶川地震受灾严重地区先后纳入增值税转型改革试点范围。