《破晓之光》是一款有着可爱、优美画面与激烈战斗系统的大型2D横版ARPG手机网络游戏。
本页面主要目录有关于破晓之光的:基本简介、游戏介绍、游戏背景、游戏亮点、游戏特色、职业介绍、装备系统、游戏系统、邮件系统、聊天系统、无双技能、活动日历、FAQ等介绍
《破晓之光》是一款有着可爱、优美画面与激烈战斗系统的大型2D横版ARPG手机网络游戏。
本页面主要目录有关于破晓之光的:基本简介、游戏介绍、游戏背景、游戏亮点、游戏特色、职业介绍、装备系统、游戏系统、邮件系统、聊天系统、无双技能、活动日历、FAQ等介绍
龙之谷:破晓;龙之谷:破晓奇兵
动作类游戏
龙之谷
多人
战士、弓箭手、魔法师
Android/ios
盛大游戏
Android
盛大游戏
Android、IOS
2015年12月17日不删档测试
公会,竞技,副本
2D
2D画面
正式版
大型多人
中国大陆
龙之谷:破晓
游戏沿用了《龙之谷》端游的世界观,继承自《龙之谷》的清新亮丽画面、唯美动听音乐;作为与《龙之谷》端游相同的动作类游戏,拥有诸多独特的动作表现,通过简单基本的操作,就可以实现KOF般的连击爽快感。
《破晓之光》是一款有着可爱、优美画面与激烈战斗系统的大型2D横版动作类手机游戏。以酷炫的动作连招 为主打,极限呈现端游酷炫的打斗场景。玩家可以进行转职,数十种技能自由搭配合普攻、闪避与浮空跳跃,用无缝连招杀掉每一个眼前的敌人,实现KOF般的连击爽快感。

《破晓之光》是由人气网游《龙之谷》改编而来的2D卷轴式横版过关动作手游。致力将其打造成一款既吸收了《龙之谷》精华,又不同于原作、有其独特玩法的便携版手游大作。游戏沿用了《龙之谷》的世界观,继承了《龙之谷》画面的清新亮丽、音乐的唯美动听、多样化的职业设定,以任务引导角色成长为中心,结合副本、PVP、PVE为辅,加之强化装备与精炼武器的玩法,使其别出心裁。
酣畅淋漓的战斗节奏,随心搭配的职业技能;独创的变身系统让你体会一把成为无敌强者的感受,还有装备收集强化系统、日常任务及悬赏任务系统、竞技场系统、翻牌系统、成就系统等等,玩法多种多样,都值得你一一探索琢磨。

游戏剧情主线遵循《破晓之光》的故事框架,并基于剧情框架进行扩展优化。
在古代龙和堕落的混沌龙的战斗中,混沌龙的肉身被撕成了好几块,散落到了世界各地。古代龙也用尽了力量,分裂成了两部分,它们就是金龙杰兰特和银龙阿尔杰塔。
黑龙是混沌龙的思念体之一,是利用古代人的力量变得完整的非自然的产物。用人类的语言来说,可以说是制造出来的龙。在邪恶的黑龙被唤醒之后,原本宁静的阿尔特里亚大陆被黑龙及其追随者的势力所席卷。大贤者的出现终结了黑龙的肆虐,他击败了黑龙,并且招收了两个弟子雅各布和马里安,它们分别创立了神圣魔法学派和秘传魔法学派。
被大贤者打败而遭受了致命创伤的黑龙卡拉斯逃进了黑山的巢穴,历经多年的休养,黑龙又重新复活了!世界又一次处在黑龙的残暴杀戮之下,"龙之追随者"们也因为黑龙复活而处处肆虐,人们因此陷入了关乎生死存亡的危机当中!
玩家在普雷利镇醒来后就丧失了记忆,在和怪物战斗的过程中一步步寻找自身的身世之谜,同时获得了变身的能力。龙之追随者们策划了一系列的阴谋,在粉碎阴谋和保卫和平的道路上,玩家结识了凯德拉镇的兰伯特(电影主角)并加入了他的反抗军,随后,他们又一起加入了由六英雄率领屠龙大军,准备发动“龙之突袭”。

为了达到爽快的打击与循序渐进连击效果,每个职业设计了12-15个技能动作,经过运营团队的良苦用心,最后精选8个技能并不断优化。
设计了100多个怪物模型,包括兽人族、小妖精族、布洛怪、牛头人、巨人、亡灵族、龙族等,并且丰富的怪物技能,动作,玩法。
《破晓之光》就地取材于《龙之谷》端游的原汁原味的场景与怪物,为人带来最初的感动与怀念。20套不同风格的动态场景,包括森林、雪地、神殿、图书馆、水晶峡谷、湖边、城寨、沙漠、熔岩、天空等10多个系列的地貌。每个地貌都有3~5个不同的地图。

清新画风,写实场景
西方奇幻的清新画面风格带你进入阿尔特里亚的神奇世界;让玩家身临其境体验那段史诗般的屠龙之旅!
唯美音乐,经典重现
龙之谷端游原版BGM,让玩家重温最初的感动!
百变玩法,尽享乐趣
多种多样的玩法,包括主线关卡(普通、精英、噩梦)、副本、BOSS战、竞技场、挑战赛、勇闯千层塔等各种趣味玩法,让玩家乐此不疲。以《龙之谷》原版世界观为背景,以街机闯关式的副本练级为主线,具备精美的高清游戏画质、酷炫的动作体验、深度的社交玩法。结合个性独特的多个角色职业,丰富华丽的技能,无限连击的全屏大招,给玩家带来动作游戏的巅峰体验!
极致动作,真实格斗
角色技能丰富且操作简单,具有超强的打击感。角色在出招时候的一举一动都有板有眼,技能特效非常到位,角色受攻击时的疼痛感反应也非常逼真。随着技能的升级,不同技能之间可顺畅连击。结合铿锵有力的打击音效,将横版动作游戏的特点在手机上验演绎到了极致。多段连击和丰富的技能配合使得单局的操作技巧在不同玩家手里得到不同程度的完美展现!
鲜明职业,魅力开启
不管是一直冲在前线的战士,还是游击为主的弓箭手,抑或是能使用强大魔法的魔法师,每个职业都会随着等级的提升从而拥有不同的角色技能、不同的职业特点!带给你与众不同的动作体验!
三大经典战士、弓箭手、魔法师的传奇旅程将重新开启,决战黑龙携手共进的热血年代震撼归来,承载许多青春回忆的冒险人生,也将由此而得到完美的延续!
连击奖励技能:利岩重坠 嗜血 破魂吼叫
职业简介:拥有强大的近战攻击力,活跃在战斗的最前方。

他们靠着强劲的力量和过人的体力轻松粉碎敌人的防御。
职业特征:近战
可使用武器:大剑
可使用装备:通用装备
属性特点:高HP、高防御、高伤害、低暴击
攻击速度:中
拥有技能:
双重连击:利用手中的大剑向前快速进行两次挥砍,对敌人造成大量伤害。
凌空连击:用大剑将敌人向上挑起,并向前挥出两道凌厉的剑气。
半月剑气:向前挥出3道半月形状的凌厉剑气,对沿途的敌人造成伤害。
战神之怒:用大剑向前冲刺,若击中敌人,则继续对目标进行愤怒的多次打击。
利岩突刺:双手握剑向下劈砍,并在地面凸起多道地刺对敌人造成伤害。
疾风轮斩:用大剑在空中高速旋转切割敌人,并砸向地面,造成多次伤害。
巨神之手:利用手中强大的神力,把附近敌人抓取过来进行无情的打击。
聚能烈焰:聚集巨大的能量后,向前迸发,造成恐怖的范围伤害。
连击奖励技能:踏步如飞 迅捷箭 万箭追日
职业简介:拥有利用弓箭的远程攻击能力,擅长在后方发动奇袭攻击。

他们靠着动如脱兔的移动速度和多样的远程攻击防备敌人的靠近。
职业特征:远程
可使用武器:弓箭
可使用装备:通用装备
属性特点:中HP、中防御、、高伤害、中暴击
攻击速度:中
拥有技能:
穿刺连射:快速向前射出3支超远距离的穿透箭矢,对沿途的敌人造成伤害。
爆裂火箭:向前跳跃,并对地面施放多支带有火焰效果的箭矢,对敌人造成伤害。
疾风连踢:用膝盖向前突进,若击中目标,则继续对敌人进行多次的连踢打击。
箭雨风暴:朝天抛射多支箭矢,落地时对范围内的目标造成多次伤害。
聚能射击:在自身四周聚集能量,把敌人吸附过来,并利用弓箭迸发出巨大的伤害。
回避之箭:灵巧地向后跳跃回避敌人的攻击,同时向前射出带有冰冻效果的魔法箭矢。
旋转剃刀:利用自身高速的旋转,对敌人进行强大的连续打击,造成大量的伤害。
箭术革命:在箭矢中附加强大的能量,向前射出,对沿途的敌人造成恐怖的伤害。
连击奖励技能:精华吸收 地狱烈焰 炽热炫光
职业简介:终年修习阿尔特利亚大陆中的各种魔法,拥有操纵寒冰、火焰、黑暗、光明和时间的法术的能力,擅长使用大范围的打击技能和控制技能,一次性消灭大量的敌人。

职业特征:远程
可使用武器:法杖
可使用装备:通用装备
属性特点:中HP、低防御、高伤害、低暴击
攻击速度:慢
拥有技能:
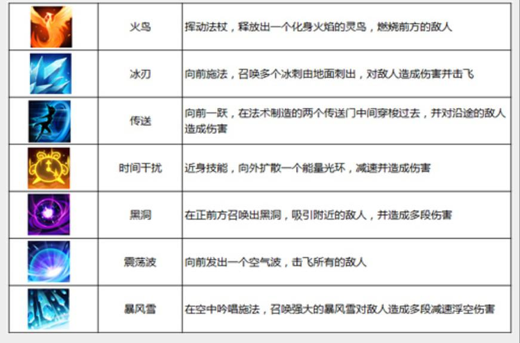
次元之门:向前一跃,在法术制造的三个传送门中间穿梭过去,每穿个一个,传送门会变成能量球,就地爆炸。

破甲飓风:0.5秒读条预备后,地面出现龙卷风卷向前方,到固定范围后消散,多次伤害带吹飞效果。
奔雷:跳跃到空中蓄力产生雷电并快速砸向地面,爆破出闪电火石,大范围伤害,群体浮空。
寒冰之刺:法杖在手上旋转一圈刺向地面,前方固定范围内地面爆出冰剑,浮空效果。
大地冰河:起跳蓄力向四面八方爆出冰刺,该范围会受到冰冻效果,持续3秒。
火舞之仗:旋转法杖制造火轮,并向前方突进一段距离,二段用法杖挥出一个大火球。
炫光驱散:施法冥想后,6秒时间内空中出现若干个能量球,随机向角色屏幕范围射激光。
激光:向前释放出一段激光,穿透范围内所有目标,固定距离。浮空效果。
装备的品质分为:白色、绿色、蓝色、紫色、橙色

装备强化只针对装备的基础属性进行强化
不同品质的不同等级的装备每次强化增加的属性比例不等
根据装备等级及品质强化的费用消耗不同
升星分为10阶、升满级则升为下一阶
每阶升级都会消耗不同数量的游戏币或特殊道具
每成功升一级则会增加属性
装备的镶嵌槽和装备的品质有关,品质越高槽越多
宝石不同类,同类又分多个级别
同件装备对同类宝石的镶嵌数量有上限限制
点击左上角的新手引导NPC头像,可打开任务面板,左边显示任务种类(有主线、日常、成就、悬赏4种任务),点击各种类,可查看当前已经接到的任务名称与完成情况;右边界面显示的是当前选中任务的详细信息,包括任务描述、任务目标、任务提交、完成任务可获得的奖励。
各种任务详细介绍:

主线任务:游戏的剧情模式,通过它,玩家可以了解到游戏的世界观和故事,也会引导新手玩家了解游戏的各个功能和玩法,大部分都从NPC处领取。
日常任务:每天有完成的次数限制,第二天重置,不通过NPC交接,每天由系统直接给任务,完成后可以直接在任务面板交任务。
成就任务:完成系统的各项成就目标即可获得道具奖励
悬赏任务:玩家完成后可获得大量金钱,在游戏城镇(安全区)的悬赏公告版上由玩家自主领取。
《破晓之光》拥有数百个不同的副本,玩家从一开始就有极强的代入感,沉浸于游戏庞大的世界之中。每个副本更分为不同的难度,挑战越高难度的副本和怪物,极品装备的掉落率就越高。
每个副本里面的终极大BOSS都是神出鬼没,您需要根据各自的特点,掌握它出现的时机,和您的朋友一起使用不同的技能,消灭它,宝物自然就是你的啦!不过,如果时机把握不好,或者技能使用不当,又或者配合不对,估计只有被秒的份!

怎么样,是不是想去尝试一下推倒极品BOSS的滋味呢,富贵险中求,自古以来的定律,我还是奉劝您,宝物诚可贵,生命价更高。想要成为屠龙勇士,您得进入游戏后认真学习技能哦!
主线副本:多种通关条件:限时通关、保护NPC、拾取物品、击杀小怪等,绝不无聊无趣。更包含有精英关、噩梦关等不同难度的关卡满足各类玩家需要。
活动副本:经验关、材料关、金币关、宝石关。玩家能够专注刷出自己想要的物品。
Boss战:惊心动魄的boss战!释放华丽技能,挑战各类酷炫boss吧!

没有互动的手机游戏不是好游戏。作为一款龙之谷系列的格斗手游,《破晓之光》互动元素自然是必不可少。除了公会、聊天、竞技场、赛事比拼之外,还融入了真人组队玩法的好友互动系统,为游戏带来了更多的亮色。
真人组队,真实厮杀爽翻天

众所周知,通常手游中的组队PVE,其实是玩家与只能电脑的互动,没有乐趣可言;而《破晓之光》则打破了这一枯燥的PVE模式,让玩家能够与其他玩家进行即时真人组队。通过副本开始关卡的“组队招募”按钮,完美的实现了真实、组队,且随着玩家的等级以及所体验的活动的不同,玩家需要选择不同的队友和宠物配合,从而让游戏更加的耐玩,畅玩。导师助阵,助战闯关萌萌哒
相对于即时组队的门槛,导师助阵则在前期更能帮助玩家体验游戏。玩家在副本中遇难时,只需要点击游戏左上角的“组队”按钮即可选择导师助阵,强力导师会帮你扫清一切阻碍。导师助阵,随叫随到!
没有养成体验的宠物不是好格斗。作为龙之谷同名的格斗手游,《破晓之光》在竞技与格斗之外,有效融入更多喜(sang)闻(xin)乐(bing)见(kuang)的经典元素。在这其中,宠物的卡牌玩法可算是特色之中的特色。
养成玩法,经典收集

说到卡牌玩法,最大的乐趣莫过于收集。《破晓之光》在宠物的外观上进行端游复制和美化,让宠物真正的成为“萌宠”,提升宠物收集和培养价值。此外,从一颗星到五颗星的品质区分标准,完美体现出一个收藏者对于展品的挑剔与品味。毕竟,不是每个小伙伴都能把宠物进化到顶级五星用来进行效果展示的。自我成长,进阶系统
和其他游戏需要频繁更换宠物的感受不同,卡牌的自我成长系统,能够将保证玩家角色与宠物的共同成长。而一套数值提升、材料提升的进阶方式,保证玩家不需要花费过多精力去收集进阶材料。当然,随着宠物进阶的提高,进阶的难度也会逐渐加大;而且宠物在初始状态、2阶、5阶、9阶都将获得一个宠物技能。这种感觉,简直就像是不断努力才能向上突破的人生。吞噬进化,资源不浪费
在进阶之外,《破晓之光》中的宠物还可以通过养成、进化来提升战斗力。宠物养成只需要进行宠物的特训就可以获得宠物升级的经验,等级越高才能进阶越高;而用以宠物进化的道具则是宠物碎片石,宠物碎片石只需要玩家打制定的宠物副本或者商城抽奖就可获得,毫无难度的获得方式简直国产良心。
不同于现在游戏 常见的无商城宣传(实际怎样都懂得…),《破晓之光》游戏中内置商城,在商城购买道具需消耗钻石;然而好消息是,钻石在游戏中可轻易获得!每日活动常参加,奖钻;打到材料卖交易行,得钻;铸造极品装备卖给其它玩家,得大~量~钻。自由交易的特色将极大平衡游戏内R玩家与非R玩家的关系,无论你是有一定消费能力没时间的上班族,还是拥有大把时间却囊中羞涩的学生党,只要认真玩,总能在游戏中获得自己的地位与认可。
交易所——不坑不柺,良心买卖

交易行是游戏中最大的装备、宠物、材料等物品流转中心。同时也是《破晓之光》手游最吸引玩家的一点。《破晓之光》移除摆摊交易,新增互动性与简便性更强的交易所系统。玩家只需脱离战斗,移至安全区域,便可用钻石,在交易所中淘宝购物。一切意想不到的收获,就此出现!简便交易设定,一键轻松获取,《破晓之光》交易所一个汇聚“土豪”的地方!
作为《龙之谷》系列的手游,怎么能没有英雄呢?杰兰特,贝思柯德,,巴尔纳,特拉玛依,卡秋拉,内尔文,这些端游耳熟能详的英雄将在《破晓之光》里重聚,重新带领玩家走上“屠龙之旅”英雄史诗,由你书写!
【英雄培养】
在《破晓之光》中玩家达到33级将开启“英雄传承”首先出现的英雄是奈尔文,玩家可以对其进行培养,每当奈尔文升级时,玩家可以获得一定的属性加成,当奈尔文升到30级,则激活下一个英雄“卡秋拉”以此类推直到6大英雄全部激活为止。
【英雄传承】
在《破晓之光》中,玩家除了升级、转职能获得技能外,激活“英雄传承”也可以获得技能,玩家只需培养英雄到达15级即可,获得英雄传授给你的强力技能,横扫副本,战力飙飞,不再是梦想。
不同于《龙之谷》端游的纹章镶嵌,《龙之谷:破晓》的纹章系统采用了类似于“卡牌”收集“点亮”图标的新颖玩法。玩家在纹章副本中击杀不同种类的纹章BOSS就可获得怪物掉落的卡片,即可“激活”纹章。增加自己的战力!
一、英雄战场
当英雄升到16级以后就可以进入英雄战场啦!英雄战场采用离线PK的方式,也即AI(智能电脑)竞技,你的对手将全部是电脑,但是并不会弱于你哦!
根据你现有的排名情况,系统将随匹配出三个档次的对手。值得一提的是,虽然不是实时PK,但是面对强大的AI系统,敌人的实力不容忽视,需要打起百分百精神应对才可取得胜利。小编就曾经以3万多的战力败给了2万战力的“渣渣”(心塞)。点击排行榜右上角的【换一批】则会刷新一批对手。所以,不论你想要稳扎稳打,还是快速制霸,决定权都在你的手里。
二、巅峰对决

巅峰对决为《破晓之光》特色PVP玩法,系统更具你的战力每天挑选出15名战力逐渐增高的玩家,每次挑战胜利能获得挑战奖励,每次战胜5名玩家,还可以获得一次超级大奖!
邮箱面板,可以接受、发送、删除邮件。也有部分物品是通过邮件的形式发送给玩家的,请注意查收。
邮箱功能详解:
领取:仅当该邮件有物品可领取时,才出现该按钮,作用为领取该邮件中的物品。
删除:删除当前邮件,但无法删除带有附件的邮件。
一键提取:作用为领取所有邮件中的附件,并将这些邮件标记为已读。
一键删除:作用为删除所有不带附件且已读邮件。
未读/已读邮件:玩家未点击过的邮件,即为“未读”;玩家点击过的邮件,即为“已读”其他:当刚收到新邮件时,弹出消息球提示;每次上线时,如果有未读邮件也弹出消息球提示;带附件的邮件有效期为90天,没有附件的邮件(纯文本邮件,包含已读/未读),有效期为30天,有效期过后,自动删除该邮件。
聊天界面,共有综合、系统、公告三个频道。玩家在消息输入框中输入想要发送的消息后,点击“发送”可以在当前频道发出信息,还可以使用“物品”来添加相关物品的超链接,显示物品详细属性。更有搞笑幽默的表情动态图片,不怕传达不出你的心思!
聊天

各频道详解:
综合频道:所有的频道消息都在该频道显示,在综合频道发言默认为世界频道发言。
世界频道:本服务器所有玩家共用的聊天频道,该频道支持配置发言等级(如发言需要20级);另外,该频道没有独立的频道,混合在综合频道中。
公会频道:玩家所在的公会的聊天频道。
组队频道:玩家所在的队伍的聊天频道。
超短技能CD带来无限连招
《破晓之光》采用的是当下流行的”虚拟摇杆加按键“的操作模式。利用左手摇杆、右手技能的模式让战斗更加轻松自由。同时,极大的缩短了技能CD时间,一套技能输出后,新的一轮技能接踵而至。这就意味着,玩家在合理的控制下,完全可以实现技能的无缝连接,追求更高连击数!
持续打击造成多重伤害
《破晓之光》还有一大特色,就是持续打击多重伤害。游戏中的技能释放之后,魔法特效会形成持续性的打击伤害。而且这种特效伤害通常还伴有击飞、浮空、倒地等一系列让对手无法动弹的附加效果,让玩家完全可以从容不迫地调整走位,进行第二轮的打击。
多种技能任意组合搭配
《破晓之光》暂时针对每个职业设计了11项技能:7个主动技能和4个被动技能。每个技能都别具风格,玩家可以根据自己的性格、爱好、甚至操作习惯来进行技能的选择组合,从而体验不同的角色玩法。但是无论怎样进行技能组合,玩家都能实现无限连击的效果。

• 【活动】《破晓之光》6月1日儿童节活动预览05-29
• 【活动】《破晓之光》5月1日劳动节活动预览04-29
• 【活动】《破晓之光》5月29日端午节活动开启预览05-27
• 【活动】《破晓之光》3月15日福利活动预览03-14
• 【活动】《破晓之光》2月11日元宵节内容预览02-10
• 【活动】《破晓之光》 2017年春节活动01-18
• 【活动】《破晓之光》12月5日官方活动12-02
• 【活动】《破晓之光》8月暑假狂欢三重活动即将开启08-04
• 【活动】十全十美 十大活动 助阵《破晓之光》安卓平台不删档04-20
• 【活动】2016《破晓之光》春节活动预览02-03
• 【活动】《破晓之光》1月29日版本更新预览01-29
• 【活动】十全十美 十大活动 《破晓之光》ios平台公测01-28
• 【活动】《破晓之光》1月5日版本更新详情01-05
• 【活动】《破晓之光》圣诞特别充值返还活动12-24
• 【活动】多玩《破晓之光》独家ios开测礼包大全12-21
• 【活动】17173《破晓之光》ios不删档尊享礼包活动12-16
• 【活动】龙之谷《破晓之光》充值返还活动详解11-24
Q:《破晓之光》什么时候开启不删档?
A:《破晓之光》于2015年12月17日开启ios不删档测试,需要注意的是,《破晓之光》开测前一周会冲击ios付费榜,需要1元下载,之后进行免费公测!
Q:《破晓之光》是什么游戏模式?
A:破晓之光是龙之谷正版授权改编的2D横版格斗动作手游,非卡牌回合等类型,是存粹的街机式过关模式。
Q:《破晓之光》本次ios不删档测试的开放时间段是?
A:时间定于 2015年12月17日,可以去官网关注最新的游戏动态消息
Q:《破晓之光》本次12月17日的ios不删档测试是否收费?
A:12月17日开测《破晓之光》需要冲击ios付费榜排名,所以开启1元下载,一周后进行免费公测
Q:本次测试需要使用激活码?
A:本次测试不需要激活码,在appstore下载完客户端以后可以直接进入游戏哦!
Q:安卓设备能玩吗?
A:抱歉,本次不删档测试首先针对的是ios用户,安卓的用户也不用担心12月下旬将开启安卓的测试,届时可以在官网和各大渠道下载到安卓的客户端
Q:本次ios不删档测试期间,要如何获得钻石?
A:同时也可以通过游戏中任务、签到、竞技场等获得钻石。本次测试玩家可以进行充值获得钻石;
Q:本次ios不删档测试期间,游戏有些什么活动?会有奖励么?
A:测试期间请到游戏中的“活动中心”参看,或者去官方网站查看。有惊喜哦~
Q:请问《破晓之光》手游的最低配置要求是多少呢?
A:适用于所有 iphone4及以上、touch5以上、ipad2以上、ipad mini2及以上,iOS 6.0以上。另外需要300M以上储存空间才能安装。
Q:《破晓之光》为什么停止运营?
A:由于各种原因,所以不得不做出一个万分艰难的决定: 《破晓之光》停止运营。
Q:《破晓之光》什么时候正式停止运营?
A:《破晓之光》将于2018年5月28日正式停止运营。自今日起截止到 《破晓之光》正式停止运营并不会影响到玩家的正常游戏,玩家可以继续使用目前账号中已有的虚拟货币,直至服务器关闭为止。
Q:《破晓之光》具体的停运安排是怎样的呢?
A:《破晓之光》停运时间安排如下:
1、自2018年5月28日起至关服期间,《破晓之光》玩家可正常登陆游戏;
2、2018年7月28日15点以后将关闭 《破晓之光》的游戏充值入口;
3、2018年8月30日11点以后将正式关停服务器,同时关闭其相应链接。
新亚洲娱乐(英文名:ASIA ENTERTAINMENT GROUP LIMITED,全称:新亚洲娱乐联盟集团有限公司)是一家以从事戏剧制作人及杂项戏剧服务为主的企业,成立于1999年,位于香港特别行政区。旗下分公司包括虎威艺能创作有限公司(TGS HK)、稻草人娱乐创作社(Scarecrow Entertainment)、虎威王朝音乐创作股份有限公司(TGS Music)、虎威活力娱乐传播有限公司(TGS Taiwan)、AK Entertainment(Korea)以及AEG Korea等。
印度孟买SENSEX30指数(又称孟买敏感指数)为印度最被广泛使用的指数,为投资印度的重要参考指标,是由孟买证券交易所发行。由于各类媒体提到的“印度股市”,实际上都是孟买股票交易所,因此,该交易所的SENSEX-30指数几乎成了印度股市的代名词。







