作者简介
王珊教授,中国人民大学信息学院教授、博士生导师。中国计算机学会副理事长,中国计算机学会数据库专委会主任,教育部第五届科学技术委员会委员,中国科学技术协会第六届全国委员会委员等。

自1981年以来一直从事数据库方向的教学、科研和系统开发工作。1984—1986年应邀到美国马里兰大学工作,设计和开发可扩展的关系数据库管理系统XDB。回国后主持和承担了国家科技攻关项目、863高科技计划项目、北京市科技计划重大项目、国家自然科学基金重点、重大项目、教育部科技重点计划等40多项;在国内外杂志发表论文200余篇,出版数据库方面的著作20多部。培养和正在培养博士、硕士研究生100多名。
20多年来她主持研制和开发了多个具有自主版权的数据库管理系统。她的科研和教学成果曾获得多项国家级和省部级科技进步奖、国家级优秀教材奖和国家精品课程以及全国优秀教师和全国五一劳动奖章等荣誉称号。
内容简介
本书第1版、第2版和第3版分别于1983年、1991年、2000年出版。第3版被列为“面向21世纪课程教材”,第4版是普通高等教育“十五”国家级规划教材,相应课程于2005年被评为国家精品课程。
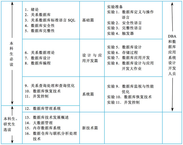
本书系统全面地阐述数据库系统的基础理论、基本技术和基本方法。全书分为4篇17章。基础篇包括绪论、关系数据库、关系数据库标准语言SQL、数据库安全性和数据库完整性,共5章;设计与应用开发篇包括关系数据理论、数据库设计和数据库编程,共3章;系统篇包括关系查询处理和查询优化、数据库恢复技术、并发控制和数据库管理系统,共4章;新技术篇包括数据库技术新发展、分布式数据库系统、对象关系数据库系统、XML数据库和数据仓库与联机分析处理技术,共5章。
本书可以作为高等学校计算机专业、信息管理与信息系统等相关专业数据库课程的教材。也可供从事数据库系统研究、开发和应用的研究人员和工程技术人员参考。
图书目录
第一篇 基础篇 第一章 绪论 1.1 数据库系统概述 1.2 数 据 模 型 1.3 数据库系统结构 1.4 数据库系统的组成 1.5 小结 习题 本章参考文献 第二章 关系数据库 2.1 关系数据结构及形式化定义 2.2 关 系 操 作 2.3 关系的完整性 2.4 关 系 代 数 2.5 关 系 演 算 2.6 小 结 习 题 实验1 认识DBMS 本章参考文献 第三章 关系数据库标准语言SQL 3.1 SQL概述 3.2 学生-课程数据库 3.3 数 据 定 义 3.4 数 据 查 询 3.5 数 据 更 新 3.6 视 图 3.7 小 结 习 题 实验2 交互式SQL 本章参考文献 第四章 数据库安全性 4.1 计算机安全性概述 4.2 数据库安全性控制 4.3 视 图 机 制 4.4 审计(Audit) 4.5 数 据 加 密 4.6 统计数据库安全性 4.7 小 结 习 题 实验3 数据控制(安全性部分) 本章参考文献 第五章 数据库完整性 | 5.1 实体完整性 5.2 参照完整性 5.3 用户定义的完整性 5.4 完整性约束命名子句 *5.5 域中的完整性限制 5.6 触 发 器 5.7 小 结 习 题 实验4 数据控制(完整性部分) 本章参考文献 第二篇 设计与应用开发篇 第六章 关系数据理论 6.1 问题的提出 6.2 规 范 化 6.3 数据依赖的公理系统 *6.4 模式的分解 6.5 小 结 习 题 本章参考文献 第七章 数据库设计 7.1 数据库设计概述 7.2 需 求 分 析 7.3 概念结构设计 7.4 逻辑结构设计 7.5 数据库的物理设计 7.6 数据库的实施和维护 7.7 小结 习题 课程大作业 《数据库设计与应用开发》 本章参考文献 第八章 数据库编程 第三篇 系 统 篇 第九章 关系查询处理和查询优化 第十章 数据库恢复技术 第十一章 并 发 控 制 *第十二章 数据库管理系统 第四篇 新 技 术 篇 第十三章 数据库技术新发展 *第十四章 分布式数据库系统 第十五章 对象关系数据库系统 第十六章 XML数据库 第十七章 数据仓库与联机分析处理技术 |
课程历史
1978年:萨师煊教授率先在国内开设了数据库课程
1978年由萨师煊教授在中国人民大学最早开设《数据库系统概论》课程,是我国最早开设这门课程的学校和教师。全国许多高校、研究所的教授和科技人员都纷纷来人民大学听萨师煊教授讲课,在全国产生了极大影响。其后王珊教授于1981年开始讲授。20世纪80年代讲授本课程的还有刘怡副教授、刘伶博士、杜小勇教授、何军副教授等。近5年来讲授本课程的有王珊教授、陈红教授、孟小峰教授、杜小勇教授、冯玉博士等。形成了一支年富力强,高水平的一流的教师队伍。
1982年负责起草了教育部第一个《数据库系统概论》课程教学大纲
1982年由教育部在中国人民大学召开了第一次《数据库系统概论》课程教学大纲研讨会。由萨师煊教授负责,国内著名高校教师(如中国科大罗晓沛教授、中山大学姚卿达教授)参加,王珊教授执笔,起草了国内第一个计算机专业本科《数据库系统概论》课程的教学大纲。为国内刚刚开始的数据库课程的教学发挥了重要的指导作用。1983年教育部部属高等学校计算机软件专业教学方案将数据库概论列为四年制本科的必修课程,并于1983年6月通过了该教学大纲。
1983年:萨师煊教授和王珊教授出版了国内第一部数据库教材
1983年由萨师煊教授和王珊教授按照《数据库系统概论》教学大纲的要求,编著出版了我国第一本《数据库系统概论》教材,由高教出版社出版。
1988年:《数据库系统概论》第一版获国家级优秀教材奖
计算机软件国家级优秀教材奖一共2本,《数据库系统概论》是其中之一。
1991年:萨师煊教授和王珊教授出版《数据库系统概论》第二版,并被国内大专院校普遍采用。
随着数据库技术的发展,国内计算机专业的学生和技术人员的水平提高,萨师煊教授和王珊教授对《数据库系统概论》第一版从结构到内容做了较大的调整、修改和增删;把数据库学科的新发展、新技术,有选择地纳入到教材中,但原书的基本宗旨和风格不变,仍以《数据库系统概论教学大纲》作为本书编写的基本依据,保持讲述数据库的基本概念、基本理论和基本技术为主的特点,同时做到理论联系实际。
1998年成功研制了《数据库系统概论》教学辅助软件
为了加强《数据库系统概论》教学实践,首先要解决实验课程的平台,我们利用10多年科研和开发的成果,研制了供教学使用的RDBMS软件平台和辅导材料Easybase。许多高校都使用了该软件。2000年该教学研究成果获中国人民大学优秀教学成果奖一等奖。
2000年萨师煊教授和王珊教授出版《数据库系统概论》第三版
萨师煊教授和王珊教授根据我国实际情况,对内容进行了增删,例如大大减少网状,层次数据库系统的介绍加强关系数据库系统的讲解,对RDBMS的内容作了适度的加宽和加深。为了反映数据库技术的发展,增加了新技术篇。这些修改得到广大老师的热烈欢迎,都反映更新及时,非常先进实用。
2001年《数据库系统概论》到我国台湾出版发行
本书不仅为我国计算机界所公认,也得到国内外数据库专家的赞誉。2001年还被我国台湾硕博文化股份有限公司选中,改为繁体字版到台湾地区出版发行,已经重印3次。
2002年《数据库系统概论》第三版获全国普通高等学校优秀教材一等奖
第3版自2000年出版到今天5年中重新19次,80万册。从第1版到第3版累计118
万册,名列同类教材第一,充分证明了这是一本著名的权威教材。
2003《数据库系统概论学习指导与习题解答》
自从1999年起,我们以教材为核心,全面建设《数据库系统概论》课程,我们承担了在教育部“远程教育环境下嵌入式数据库及其在教材重构中的应用”科学技术研究重点项目(1999-2000);基于Internet的《数据库系统概论》多媒体网络教学软件,中国人民大学本科教学改革项目;“数据库系统概论立体化精品课程教材建设”,高等教育百门精品课程教材建设计划,出版了由王珊、朱青编写的《数据库系统概论学习指导与习题解答》(高等教育出版社出版)和数据库教学光盘。
获奖情况
2004年《数据库系统概论》课程获中国人民大学精品课程奖
2004年《数据库系统概论》课程获北京市精品课程奖
2005年《数据库课程建设与创新》获中国人民大学教学成果奖