历史沿革
无锡轻工大学
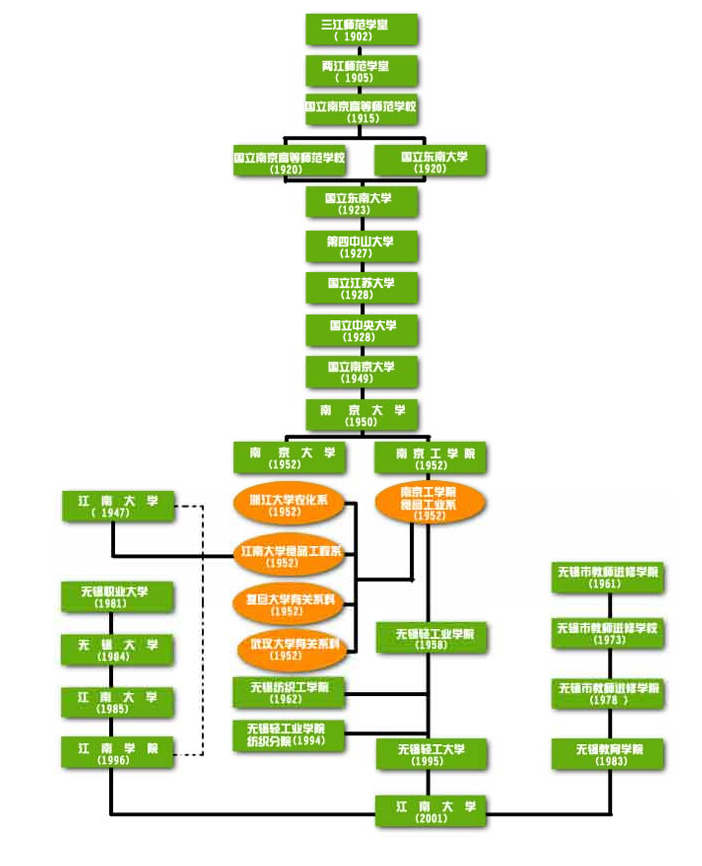
1903年9月,有识之士在江宁府北极阁前挂牌“三江师范学堂”,被称为“中国师范学堂嚆矢”。1905年,三江师范学堂更名为两江优级师范学堂。辛亥革命后,两江师范学堂因战事频发,至1912年停办。1914年,在两江师范学堂基础上筹办南京高等师范学校。1920年,在南京高等师范学校的基础上成立国立东南大学,两校并存。至1923年,南高师并入了国立东南大学。1928年,第四中山大学奉令改称江苏大学,同年5月改名为国立第四中山大学,此后国立中央大学延续到1949年。国立中央大学在1949年8月8日更名为国立南京大学。
1950年10月应教育部通知精神,即各级学校校名概不加国立、省立、公立字样。自此名称由“国立南京大学”改为“南京大学”。1952年由南京大学、复旦大学、武汉大学、浙江大学、私立江南大学的有关系科组建南京工学院食品工业系。1958年8月18日,1958年南京工学院食品工业系整建制东迁无锡独立建校,成立无锡轻工业学院。1962年无锡纺织工学院并入无锡轻工业学院。1995年2月26日,国家教育委员会批准 “无锡轻工业学院”更名为“无锡轻工大学”,成为国内轻工高校中首个更名为“大学”的学校。

江南学院
爱国实业家荣德生先生于 1947 年创办私立江南大学。1952年,在全国高校院系调整中,私立江南大学撤并,所属系科并入南京、上海、苏州、扬州等地高校。80年代初,在无锡市政府的投资和集资下,1981年1月经江苏省人民政府批准创办了无锡职业大学,1985年更名为江南大学。1996年4月23日,国家教委发出通知,同意江南大学升格为普通本科院校,并更名为江南学院。

无锡教育学院
无锡教育学院始建于1955年,原名无锡市教师进修学院,1962年接受了原无锡师专的师资和图书设备,1973年复办无锡市教师进修学校。1978年2月,恢复无锡市教师进修学院原有建制,1983年7月更名为无锡教育学院。学院以培训中学在职教师和教育行政干部为主,从1984年起,根据无锡地区的师资需求和本地区没有师专的实际,经省教委批准招收普通高师专科生。

三校合并
2001年1月4日,教育部决定将无锡轻工大学、江南学院、无锡教育学院三校合并,组建新的教育部直属、国家“211工程”重点建设高校江南大学。2003年,东华大学无锡校区并入,组成了江南大学。

2005年,江南大学被教育部入选“211”工程;2022年,江南大学入选第二轮双一流建设高校名单。

学校规模
院系设置
截至2023年,江南大学设有18个学院(部),2022年有54个本科招生专业。
江南大学院系设置一览 |
学院名称 | 专业名称 |
食品学院 | 食品科学与工程、食品质量与工程 |
生物工程学院 | 生物工程、生物技术、酿酒工程 |
纺织科学与工程学院 | 轻化工程、纺织工程 |
设计学院 | 视觉传达设计、环境设计、产品设计、工业设计、美术学、公共艺术、服装设计与工程 、服装与服饰设计、数字媒体艺术 |
化学材料与工程 | 化学工程与工艺、高分子材料与工程、应用化学 |
物联网工学院 | 自动化、物联网工程、电气工程及其自动化、微电子科学与工程 |
环境与土木工程学院 | 环境科学、环境工程、土木工程 |
商学院 | 工商管理、金融学、会计学、国际经济与贸易、大数据管理与应用 |
理学院 | 信息与计算科学、光电信息与工程 |
机械工程学院 | 机械工程、机器人工程、过程装备与控制工程、包装工程 |
生命科学与健康工程学院 | 制药工程、药学 |
无锡医学院 | 临床医学、护理学 |
人文学院 | 小学教育、教育技术学、汉语言文学、音乐学、舞蹈编导 |
外国语学院 | 英语、日语 |
法学院 | 法学、社会工作 |
人工智能与计算机学院 | 计算机科学与技术、数字媒体技术、人工智能 |
马克思主义学院 | — |
君远学院 | — |
体育部 | — |
参考资料 |
师资情况
2023年官网显示,学校有教职员工3447人,其中专任教师2107人,专任教师高级职称人员比例72.7%,博士学位人员比例72.1%,具有一年以上海外研修经历人员比例46.7%。
学校拥有中国工程院院士3人,“国家级引进人才”入选者21人、“教育部国家级人才项目”入选者23人,“国家特殊人才支持计划”32人,“国家杰出青年基金”与“国家优秀青年基金”获得者29人,“973项目”首席科学家1人,“新世纪百千万人才工程”国家级人选8人。
江南大学师资力量 |
类型 | 姓名 |
中国工程院院士 | 伦世仪 陈坚 陈卫 |
百千万工程领军人才 | 陈坚 |
教学名师 | 堵国成 纪志成 |
科技创新领军人才 | 陈卫 匡华 刘立明 毛健 王周平 许正宏 刘元法 吴敬 胥传来 范大明 饶志明 徐学明 赵建新 刘龙 付少海 |
青年拔尖人才 | 刘立明 匡 华 聂 尧 徐丽广 田耀旗 缪铭 孙茂忠 吴 静 王莉 孟宗 马丕波 李才明 吴世嘉 徐美娟 |
国家杰出青年科学基金获得者 | 严秀平 陈坚 陈卫 刘天西 王震宇 吴敬 匡华 马鑫 孙秀兰 杨百寅 范大明 何锋 |
国家优秀青年科学基金获得者 | 刘立明 匡华 赵伟 刘龙 马鑫 陈海琴 李兆丰 栾小丽 范大明 周景文 沐万孟 孙宁 孙嘉等 |
“973项目”首席科学家 | 陈坚 |
国家“新世纪百千万人才工程” | 陈坚 张慜 严秀平 王兴国 陈 卫 堵国成 顾正彪 陈红 |
全国优秀教师 | 王士同 陈坚 金征宇 徐岩 堵国成 |
教育部“新世纪优秀人才支持计划” | 王士同 徐岩 堵国成 顾正彪 过伟敏 刘飞 夏咏梅 陈卫 丁玉强 顾晓峰 魏取福 吴敬 吴小俊等 |
参考资料 |
学科建设
截至2023年,江南大学2个学科入选“双一流”建设学科名单,4个入选江苏高校优势学科建设工程立项学科,7个入选“十四五”江苏省重点学科。建有博士后流动站7个,10个博士学位授权一级学科,1个专业学位博士点,31个硕士学位授权一级学科以及15个硕士专业学位授权类别。
项目 | 学科 |
“双一流”建设学科名单(2个) | 轻工技术与工程、食品科学与工程 |
江苏高校优势学科建设工程立项学科(4个) | 设计学、控制科学与工程、化学工程与技术、纺织科学与技术 |
|
“十四五”江苏省重点学科(7个) | 教育学、数学、机械工程、光学工程、材料科学与工程、软件工程、管理科学与工程 |
|
|
|
博士学位授权一级学科(10个) | 食品科学与工程、轻工技术与工程、纺织科学与工程、控制科学与工程、化学工程与技术、设计学、环境科学与工程、马克思主义理论、机械工程、软件工程 |
|
|
|
|
专业学位博士点(1个) | 生物与医药 |
硕士学位授权一级学科(31个) | 轻工技术与工程、生物学、食品科学与工程、美术学、设计学、纺织科学与工程、电气工程、控制科学与工程、计算机科学与技术、电子科学与技术、材料科学与工程、化学工程与技术、机械工程、环境科学与工程、药学、光学工程、数学、软件工程、应用经济学、管理科学与工程、工商管理、马克思主义理论、教育学、中国语言文学、音乐与舞蹈学、法学、公共卫生与预防医学、护理学 |
硕士专业学位授权类别(15个) | 纺织工程、设计学、化学工程、材料工程、自动化、物联网工程、电气工程及其自动化、通信工程、微电子科学与工程、资源与环境、土木水利、工商管理(MBA)、工程管理(MEM)、物流工程与管理、工业工程与管理、金融学、光电信息工程、教育学、法律硕士、农村发展 |
ESI全球前 1%(9个) | 农业科学、工程学、化学、生物学、生物化学材料科学、临床医学、计算机科学、药理学与毒理学、环境与生态学 |
|
|
|
|
2022年“软科世界一流学科排名”(15个) | 食品科学与工程、生物工程、仪器科学、农学、控制科学与工程、电力电子工程、化学、纳米科学与技术、化学工程、材料科学与工程、公共卫生、环境科学与工程、能源科学与工程、数学、计算机科学与工程 |
教学情况
特色专业:截至2023年,江南大学拥有国家级综合改革试点专业4个,特色专业建设点15个,国家级一流本科专业建设点37个,教育部卓越工程师、卓越农林人才教育培养计划专业10个。
项目 | 专业 |
国家级综合改革试点专业 | 食品科学与工程、物联网工程、纺织工程、生物工程 |
|
国家特色专业建设点 | 动画、纺织工程、服装设计与工程、高分子材料与工程、工业设、化学工程与工艺、环境工程、生物工程、生物技术、食品科学与技术、物联网工程、艺术设计、制药工、自动化、计算机科学与技术 |
|
|
|
|
|
|
|
国家级一流本科专业建设点(37个) | 应用化学、生物技术、工业设计、高分子材料与工程、电气工程及其自动化、轻化工程、酿酒工程、临床医学、工商管理、视觉传达设计、服装与服饰设计、机械工程、自动化、计算机科学与技术、数字媒体技术、化学工程与工艺、制药工程、纺织工程、包装工程、环境工程、食品科学与工程、食品质量与安全、生物工程、环境设计、产品设计、金融学、小学教育、汉语言文学、英语过程装备与控制工程、光电信息科学与工程、物联网工程、服装设计与工程、会计学、公共艺术、数字媒体艺术 |
|
|
|
|
省级一流本科专业建设点(10个) | 国际经济与贸易、法学、社会工作、日语、微电子科学与工程、人工智能、环境科、护理学、大数据管理与应用、舞蹈编导 |
|
|
|
|
教育部卓越工程师、卓越农林人才教育培养计划专业(10个) | 纺织工程、食品科学与工程、食品质量与工程、生物工程、物联网工程、机械工程、制造工程、包装工程、自动化、化学工程与工艺 |
|
|
|
|
教学基地:教育部“新工科”“新农科”“新文科”研究与实践项目23项;国家级创新创业教育实践基地1个,国家级人才培养模式创新实验区(含国家生命科学与技术人才培养基地)5个,工程实践教育中心及实验教学示范中心8个。
类型 | 名称 | 批准时间 |
国家级创新创业教育实践基地 | 江南大学 | 2022年 |
国家级人才培养模式创新实验区 | 国家生命科学与技术人才培养基地 | 2002年 |
江南大学国家大学生文化素质教育基地 | 2007年 |
艺术设计复合型优秀人才培养模式创新实验区 | 2007年 |
江南大学创业教育实验区 | 2008年 |
生物工程专业高水平创新创业人才培养模式实验区 | 2008年 |
工程实践教育中心 | 光明乳业股份有限公司 | 2012年 |
海通食品集团股份有限公司 | 2012年 |
江苏雨润食品产业集团有限公司 | 2012年 |
江苏洋河酒厂股份有限公司 | 2012年 |
青岛啤酒股份有限公司 | 2012年 |
无锡市第一棉纺织厂 | 2012年 |
实验教学示范中心 | 江南大学食品发酵实验教学中心 | 2009年 |
江南大学信息与控制实验教学中心 | 2012年 |
课程教材:国家级精品课程(含精品视频公开课、资源共享课及精品在线开放课程)28门,国家级一流本科课程29门,国家精品、规划教材56部;国家级教学成果奖15项,其中一等奖2项。
江南大学国家精品课程 |
类型 | 课程名称 | 批准时间 |
精品视频公开课 | 食为天,安为先(1~6讲) | 2013年 |
把酒论科技(1~5讲) | 2013年 |
食品包装安全(1~6讲) | 2014年 |
浮世衣潮—— 中国近现代服饰面面观(1~6讲) | 2014年 |
食品科学与工程类专业导论(1~6讲) | 2014年 |
产品创新设计与实践(1~5讲) | 2015年 |
走进生物脂类物质 | 2016年 |
资源共享课 | 纺纱原理 | 2016年 |
机织原理 | 2016年 |
食品化学 | 2016年 |
微生物遗传育种 | 2016年 |
生化工程 | 2017年 |
食品工艺学 | 2017年 |
现代教育技术应用 | 2017年 |
精品在线开放课程 | 写作与交流 | 2018年 |
纺纱工程 | 2018年 |
环境设施设计 | 2018年 |
注:以上信息不完整 |
江南大学国家级本科一流课程 |
类型 | 课程名称 | 批准时间 |
线上线下混合式一流课程 | 产品创新设计与实践、针织工程、食品工艺学、食品化学、服装CAD | 2020年 |
图形设计、自动控制原理、包装材料与结构 I、机织工程、环境工程微生物学(双语) | 2023年 |
线下一流课程 | 物理化学、数控技术、运动控制系统、纺织材料学、生物化学、微生物遗传育种学、发酵工程原理与技术、生化工程、产品语意设计 | 2020年 |
市场营销学、景观艺术设计、食品安全、食品卫生学 | 2023年 |
线上一流课程 | 毛泽东思想和中国特色社会主义理论体系概论 | 2020年 |
高级英语 (1) | 2023年 |
虚拟仿真实验教学一流课程 | 基于绿色啤酒行业初创智能决策仿真实验、车载信息系统交互设计可用性虚拟仿真实验、啤酒发酵虚拟仿真实验 | 2023年 |
社会实践一流课程 | 民间建筑环境考察 | 2023年 |
学校交流
对内合作
截至2023年,江南大学与各地政府机构共建江南大学宿迁产业技术研究院、江南大学(扬州)食品生物技术研究所等11个。2020年以来,学校赴贵州省从江县调研推进定点帮扶工作,并获评教育部直属高校精准帮扶典型项目。

2012年至今,江南大学和江苏威尔曼集团、内蒙古小尾羊牧业科技股份有限公司、四川沱牌舍得集团有限公司、重庆粮食集团、中国工商银行无锡分行、中国工商银行股份有限公司江苏省分行、华为技术有限公司、无锡金桥教育集团、药明康德子公司生基医药、阿斯利康贸易公司等10个企业开展战略合作。

校校合作
2012年至今,与复旦大学、浙江大学、湖南大学、南方科技大学、中国农业大学、西北农林科技大学、西南大学、大连海事大学、浙江理工大学、陕西师范大学、华南农业大学、陕西科技大学、广西医科大学、新疆农业大学、石河子大学、上海电力学院、山东农业工程学院、无锡学院、无锡商业职业技术学院等19个院校保持合作交流关系。2022年赴连云港市、江苏海洋大学调研推进帮扶工作。

国际交流
截至2023年,江南大学开展长期学生交换、短期学生海外留学、江南大学暑期班、CSC“优秀本科生国际交流项目”等项目,与40个国家和地区的219所高校及科研机构签订合作交流协议,建有国际联合实验室36个。2018年,学校发起并成立了“一带一路”高校食品教育科技联盟。

学术研究
科研资源
馆藏资源
截至2023年6月,馆藏纸质文献资源265万册(含纸本图书和期刊合订本),数字图书685万册,电子学位论文936万篇,电子期刊10万种,拥有中外文数据库105个,自建数据库3个。本地数字信息存储总容量达228T,光纤磁盘阵列四个。
学术期刊
江南大学主办以下6种中外期刊。
刊物名称 | 主管部门 | 主办机构 | 创刊时间 | 发行模式 | 特色 | 备注 |
《创意与设计》 | 教育部 | 江南大学、中国轻工业信息中心 | 2008年 | 双月刊 | 以产品创意设计研究为主体,兼及各设计专业方向 | — |
《江南大学学报(人文社会科学版)》 | 教育部 | 江南大学 | 2000年 | 双月刊 | 综合性人文社会科学学术期刊 | “全国高校优秀社科期刊”入选“复印报刊资料重要转载来源期刊”(2014年版、2017年版) 刊物栏目“大运河文化带建设研究”荣获“2018年度江苏省社科理论期刊优秀栏目资助” |
《服装学报》 | 教育部 | 江南大学 | 1998年 | 双月刊 | 服装领域专业性学术期刊 | — |
《食品与生物技术学报》 | 教育部 | 江南大学 | 1982年 | 月刊 | 面向国内外食品与生物技术的各个学科领域 | 被CSCD、Scopus、美国《化学文摘》(CA)、英国《食品科技文摘》(FSTA)等10余种国内外权威数据库收录,被中国科学评价中心等机构评为中国权威学术期刊 |
Systems Microbiology and Biomanufacturing | — | 江南大学 | 2021年 | 季刊 | 为工业微生物学和生物制造工艺开发跨学科领域的高质量研究提供平台 | 与Springer Nature出版集团合作 |
Food Bioscience | — | 江南大学 | 2013年 | 双月刊 | 一本有关食品科学多学科领域同行评审的学术期刊,重点是分子和细胞水平的食品质量和稳定性的机理研究 | 与Elsevier科技文献出版集团合作主办 |
科研基地
截至2023年,江南大学建有国家级科研平台8个,部省级平台54个,创新引智平台6个。
国家级科研平台 | 食品科学与技术国家重点实验室 | 益生菌与肠道健康国际联合研究中心 |
光响应功能分子材料国际联合研究中心 | 江南大学新农村发展研究院 |
江南大学国家技术转移中心 | 江南大学国家大学科技园 |
国家功能食品工程技术研究中心 | 粮食发酵与食品生物制造国家工程研究中心 |
部省级平台 | 合成与生物胶体教育部重点实验室 | 工业生物技术教育部重点实验室 |
生态纺织教育部重点实验室 | 糖化学与生物技术教育部重点实验室 |
轻工过程先进控制教育部重点实验室 | 食品安全国际合作联合实验室 |
康养智能化技术教育部工程研究中心 | 食品合成生物技术教育部工程研究中心 |
创面修复技术教育部工程研究中心 | 物联网技术应用教育部工程研究中心 |
针织教育部工程研究中心 | — |
创新引智平台 | 食品安全加工科学与技术创新引智基地 | 应用微生物及其生物制造技术学科创新引智基地 |
工业过程智能控制创新引智基地 | 功能分子、聚集体及器件创制创新引智基地 |
纺织生态加工关键技术学科创新引智基地 | 体验设计前沿方法与技术学科创新引智基地 |
参考资料 |
学术成果
学术项目:十三五”以来承担国家级项目1192项,主持国家重点研发项目35项,主持国家自然科学基金高强度项目41项。
学术奖项:截至2023年3月,以第一完成单位获国家科学技术进步奖和技术发明奖6项,获何梁何利基金科学与技术创新奖1项、高等学校科学研究优秀成果一等奖5项、江苏省科学技术一等奖5项。
奖项 | 项目名称 |
国家科学技术进步奖 | 200种重要危害因子单克隆抗体的制备及食品安全快速检测技术与应用 |
食品工业专用油脂升级制造关键技术及产业化 |
国家技术发明奖 | 新型淀粉衍生物的创制与传统淀粉衍生物的绿色制造 |
基干干法活化的食用油脱色吸附材料开发与应用 |
黄酒绿色酿造关键技术与智能化装备的创制及应用 |
淀粉结构精准设计及其产品创制 |
专利情况:截至2023年3月,获中国专利奖金奖2项、银奖3项、优秀奖11项;在世界知识产权组织官方公布的2021年国际专利排名中,我校位居全球教育机构第18位,中国高校第8位;获批首批30所国家知识产权示范高校和首批20所高校专业化国家技术转移机构建设试点单位。
项目 | 专利名称 | 批准时间 |
金奖 | 一种产α-酮戊二酸酵母工程菌及其构建方法 | 2014年 |
一种具有排镉功能的植物乳杆菌及其用途 | 2015年 |
银奖 | 一种多菌种黄酒生麦曲机械化生产工艺 | 2020年 |
一种基于手性四面体构象改变对目标DNA浓度进行检测的方法 | 2021年 |
一种百草枯单克隆抗体杂交瘤细胞株及其应用 | 2023年 |
优秀奖 | 一种冷冻面团及其制作方法与它的用途 | 2014年 |
一种食用植物油脱色用粘土吸附剂”两项发明专利荣获中国专利优秀奖 | 2014年 |
一种用于颗粒状调理食品的脉冲喷动微波冻干装置及均匀化高效加工方法 | 2016年 |
一种用于调理食品的微波与真空油炸一体化装置及高效油炸方法 | 2017年 |
一种人乳脂昔代品的制备方法 | 2017年 |
牵伸初捻紡纱方法和紡纱装置 | 2020年 |
颗粒状调理食品的中短波红外与脉冲真空干燥一体化装置及使用方法 | 2020年 |
一株高效底改芽孢杆菌及其制成的复合底改菌剂和应用 | 2021年 |
一种含三嗪环的光固化树脂及其制备方法 | 2022年 |
一种抗幽门螺杆菌感染的植物乳杆菌及其用途 | 2022年 |
论文情况:截至2014年12月31日,在全国高校“首发论文按三星级以上论文占总评审论文比例排序”中,江南大学位列全国高校第22名,首发论文共634篇,已评审论文共548篇,占已评审总数86.44%,其中三星级以上论文共444篇,占评审总数81.02%。2022年,江南大学第一次以第一完成人在《Nature》发表论文。
校园文化
校标

校标的标准色名为“江南绿”,象征雨丝浸润下的江南水色。校标的造型造型宛如浩淼太湖中劈波斩浪的帆船,象征江南大学人奋进开拓,自强不息。校标上的江南大学校名,字体采用毛体“江南大学”(“学”字为简体),英文名字采用“江南”两字音译方案,表达了江南大学立足传统,面向世界,开拓未来的理念。
校徽
学校校徽为教职员工和学生佩戴的题有校名的长方形证章,教职员工为红底金字,本科生为白底金字,研究生为黄底金字。

校训
“笃学尚行 止于至善”
“笃学”,勤学,强调要以求真务实的态度做学问,反对虚假与浮躁之风。“尚行”,提倡实际行动,尊崇实践。“笃学尚行”强调的就是知行合一,理论与实践相结合。“止于至善”强调通过不断进取,达到善的最高境界。
校歌

校旗
学校校旗为白色长方形旗帜,中央分别印有江南绿色、规定字体的“江南大学”校名、校名英译全称和校标。

吉祥物
学校吉祥物为“太湖神鼋”,源于太湖地区“震泽神鼋”,象征着坚韧执着、勇于拼搏、奋发向上的精神。

现任领导
职务 | 姓名 |
党委书记 | 朱庆葆 |
校长、党委副书记 | 陈 卫 |
党委副书记 | 符惠明、戴月波 |
|
党委副书记、纪委书记 | 刘 淼 |
副校长 | 顾正彪、吴正国、张影陆、堵国成、马 鑫、倪松涛 |
|
|
|
|
|
参考资料:以上统计时间为2023年 |
校友情况
学术界
姓名 | 备注 |
伦世仪 | 江南大学教授、博士生导师,1995年当选中国工程院院士 |
任洪强 | 南京大学环境学院院长、教授、博士生导师 |
张文明 | 上海交通大学特聘教授、博士生导师,振动、冲击、噪声研究所副所长 |
陈银广 | 同济大学环境学院教授、博士生导师,污染控制与资源化研究国家重点实验室副主任 |
应放天 | 浙江大学教授、博士生导师,中国工业设计协会副会长兼秘书长 |
杨培明 | 江苏省南菁高级中学校长、党委书记 |
徐虹 | 南京工业大学二级教授,博士生导师,食品与轻工学院院长,材料化学工程国家重点实验室副主任 |
江连洲 | 东北农业大学食品学院院长,国家大豆工程技术研究中心主任 |
米歇尔 | 科纳克里大学理工学院副院长,孔子学院几内亚方院长 |
艺术界
姓名 | 备注 |
刘宁 | 中国工业设计协会会长,中国第一个囊括全球五大设计奖项的设计师 |
马军 | 乌克兰国立美术与建筑学院“荣誉教授”,吉尔吉斯共和国艺术科学院院士,比利时利尔美术学院院士,比利时王国东方艺术骑士勋章获得者 |
何晓佑 | 南京艺术学院教授、博士研究生导师 |
山奇 | 中国电视剧导演工作委员会会员、中国动画研究院产业经济研究所研究员,被誉为“中国时尚盛典之父” |
曹雪 | 广州美术学院视觉艺术设计学院院长,北京2022冬奥会吉祥物总设计 |
金虹声 | ETFashion创始人,StartUppers Tai Chi 创始人,纽约时装周、Project Runway设计师特邀模特 |
商界
姓名 | 备注 |
吴建峰 | 江苏今世缘酒业股份有限公司副董事长、副总经理,全国五一劳动奖章获得者 |
赵东 | 宜宾五粮液股份有限公司党委委员、副总经理、副总工程师 |
王莉 | 中国贵州茅台酒厂(集团)有限责任公司总工程师 |
方银军 | 浙江赞宇科技股份有限公司总经理、董事长,中国洗涤用品工业协会副理事长,中国洗协油脂化工分会会长 |
沈建宏 | 江苏大生集团有限公司党委书记、董事长 |
朱康健 | 中国塑料智能装备与智能服务标杆企业博创智能装备股份有限公司董事长校区情况 |
校区情况
江阴校区
江南大学(江阴校区)分两期建设,规划用地790亩,校区总规模可达7000人左右。按照规划,2024年3月该校区一期项目将正式竣工交付。


蠡湖校区
蠡湖校区为校本部,地址为江苏省无锡市蠡湖大道1800号,占地面积3250亩、建筑面积110万平方米。选址在蠡湖之滨、长广溪畔,采用“生态校园、曲水流觞”的主题基调,承担主要教学任务。


东氿校区
江南大学东氿校区位于新庄街道,地址为江苏省无锡市宜兴市太湖大道181号。整个校区规划总用地面积35.71公顷,总建筑面积约30.5万平方米。东氿校区涉及环境与土木工程学院、化学与材料工程学院、设计学院、马克思主义学院等四个学院,专任教师121名。


校园风貌
江南第一学府

江南大学的北门,古朴大气,檐牙高啄,青瓦红坊,正中挂一牌匾,蓝底金字,清新飘逸的四个大字——江南第一学府,而题字之人,乃是是江苏无锡的旷世奇才顾毓琇。
公益图书馆

坐落于校区中轴上的江南大学公益图书馆,是学校的标志性建筑之一,同时它也是目前江苏省内单体建筑最大的高校图书馆之一。
小蠡湖

位于图书馆西侧的小蠡湖,一湖两岛,是校园水域面积最广的中心观赏区。植物达70余种,常年树木葱茏,鸟语花香。当你漫步在于风景疏林中,可以看到有“校宠”黑天鹅在湖中游弋,野鸭、白鹭湖面戏水,夏日荷花、睡莲争荣竞秀。
所获荣誉
2016年,获选“全国高校实践育人创新创业基地”。
2017年,获“全国创新创业典型经验高校”、“深化创新创业教育改革示范高校”及“全国深化创新创业教育改革特色典型经验高校”荣誉称号。
2021年11月22日,入选第九批全国民族团结进步示范区示范单位拟命名公示名单。
2022年,入选首批国家级创新创业教育实践基地、被北京冬奥组委会授予“杰出贡献奖”。