蒋依依,2001年1月1日出生于北京,中国内地女演员,于2019年考入中央戏剧学院表演系。

蒋依依童星出道,2007年参演第一部电视剧《笑着活下去》,开始其演艺生涯。之后在《美人心计》、12版《天涯明月刀》等多部知名影视剧中出演主角的少年时期。

2015年,参演青春励志剧《旋风少女》,在剧中饰演坦率可爱的金敏珠;2018年特别主演的《天坑鹰猎》入围并荣获2019互联网影视精品排行榜“年度精品网络剧”;2020年蒋依依主演的《哪吒降妖记》在播出期间收视率第一;2021年参演《赘婿》,在剧中饰演性格直爽的刘西瓜。2021年和2022年蒋依依连续两年入选了星辰大海青年演员优选计划。2023年7月2日由宋轶、罗一舟、蔡国庆、马天宇、聂远、蒋依依参演的《登场了!北京中轴线》于爱奇艺开播。

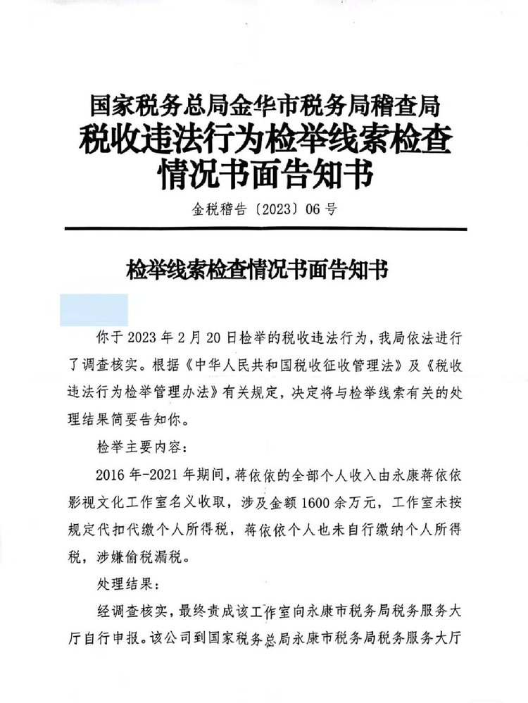
2023年,有网友在社交平台举报蒋依依偷税漏税。据该网友2023年7月31日收到的金华市税务局稽查局“检举线索检查情况告知书”显示,经查实,税务局已责成蒋依依工作室补缴2017年和2018年的个人所得税、滞纳金合计238万余元,已收缴入库。9月4日,永康蒋依依影视文化工作室表示,曾以自行申报的方式补缴蒋依依个人所得税及滞纳金的事实。

本页面主要目录有关于蒋依依的:人物经历、主要作品、杂志写真、广告代言、公益活动、人物事件、人物关系等介绍

中文名

蒋依依

外文名

Olivia

别名

依依、Luna

性别

国籍

中华人民共和国

民族

汉族

出生日期

2001年1月1日

出生地点

中国,北京

生肖

星座

摩羯座0612

血型

O型

身高

158cm

体重

45kg

粉丝名称

薰依草

应援色

薰衣草色(RGB 166 136 177)

毕业院校

中央戏剧学院(19级在读)

职业

演员

经纪公司

蒋依依工作室

代表作品

《哪吒降妖记》《美人心计》《带着爸爸去留学》《旋风少女》

父母

蒋宏

人物经历

早年经历

蒋依依出生于2001年1月1日,因此得名“依依”。爸爸是个商人,家里没有娱乐圈的关系,1岁时在奶奶家玩,被一个副导演拍进了选人视频,后被导演选中拍了广告片。5岁那年,该导演要拍广告时又想到了蒋依依,那年她拍了上百条广告,之后就有剧组找蒋依依拍影视剧。

蒋依依

演艺经历

童星出道

2007年10月,蒋依依出演的悲情励志电视剧《笑着活下去》播出,与萨日娜、王琳等人合作,在剧中饰演童年时期的晏阳,从而正式进入演艺圈。

蒋依依

之后,蒋依依在新版《四世同堂》、09版《倚天屠龙记》等多部知名影视作品中饰演主角的童年时期,大部分童年时光都是在剧组度过。另外,蒋依依还参加了央视《同一首歌》,演唱节目主题曲。

蒋依依

2010年3月,古装宫廷剧《美人心计》播出,蒋依依饰演小聂慎儿、小王娡两个角色,并为该剧演唱插曲《青莲》。7月,改编自老舍先生同名话剧的电视剧《茶馆》在央视八套播出,蒋依依饰演王小花。2012年,蒋依依出演古装武侠电视剧《天涯明月刀》,在剧中饰演小翠浓和小明月心,该剧在湖南卫视开播以来收视一直保持卫视同时段第一名。

2013年,在金庸小说改编的古装武侠剧中出演了主要角色的童年时期,分别在《笑傲江湖》中饰演小任盈盈,在《神雕侠侣》中饰演小郭芙。此外还参演了电影,在喜剧电影《一夜惊喜》中饰演童年时期的小米雪。在电影《宫锁沉香》中饰演天资聪颖、活泼伶俐又争强好胜的少年琉璃。此外还参加金鹰卡通的儿童歌唱类节目《中国新声代》。

蒋依依

值得一提的是,蒋依依小时候因为经常拍哭戏而不喜欢演戏,曾在拍《笑着活下去》时90多场戏只有2场不是哭戏,因此哭出阴影。之后在演艺生涯中她不断挑战丰富多元的角色,发现不同的角色有不同的魅力,逐渐喜欢上这个工作。

演员之路

2015年,参演根据明晓溪同名小说改编的青春励志电视剧《旋风少女》,在剧中饰演坦率直白的跆拳道少女金敏珠,并且戏外为该角色刻苦练习跆拳道技能,打戏全部亲自上阵,出色演技和敬业态度受到称赞。该剧在第28届中国电视金鹰奖暨第11届中国金鹰电视艺术节颁奖晚会中被评为优秀电视剧。

蒋依依

2016年12月20日,蒋依依参加国剧盛典,与陈钰琪共同演唱歌曲《好想你》。同年6月,蒋依依参加中考,取得479分的成绩;最终被北京现代音乐研修学院附中录取,在2019毕业典礼上获得“银穗奖”。

蒋依依

2017年6月5日,由赵丽颖和林更新等主演的古装女性励志剧《楚乔传》播出,蒋依依在剧中饰演小女奴“卷毛头”,戏份虽少但该角色对剧情发展有着重要影响,蒋依依的演技也获得了观众的认可。12月6日中国首部科幻漫改真人剧《端脑》开播,蒋依依在剧中饰演真假晴知。另外,还出演了近代革命电视剧《林海雪原》。

蒋依依

蒋依依

2018年8月30日,由天下霸唱原著改编的英雄少年探寻自然励志大剧《天坑鹰猎》播出,蒋依依特别主演个性温婉、身世复杂的小红果,有着截然不同的双面特质,其演技获得导演和对手演员的称赞。

2019年6月13日,蒋依依主演的都市情感励志剧《带着爸爸去留学》播出,与孙红雷、辛芷蕾搭档,在剧中饰演叛逆少女武丹丹。该剧豆瓣评分3.6分,其引发的社会热点话题引爆观众讨论,围绕“武丹丹”的话题数度登上微博热搜榜;且收视自开播起一路走高,获得收视三连冠。12月27日,参与录制湖南卫视经营体验类真人秀《亲爱的客栈第三季》第10期和第11期。同年,蒋依依参加艺考,获得中央戏剧学院话剧影视表演专业第15名,最终入读中央戏剧学院,并在开学典礼上作为新生代表发言。

蒋依依

2020年3月19日,国风仙幻剧《三千鸦杀》播出,蒋依依在剧中客串出演身负国恨家仇的大骊帝女燕燕。6月15日,由蒋依依、吴佳怡领衔主演的古装神话剧《哪吒降妖记》播出,在剧中反串饰演哪咤,该剧豆瓣评分4.1分。蒋依依在拍摄时敬业认真,期间膝盖骨裂仍坚持拍摄不用替身,该剧播出期间城市网收视率和全国网收视率均位于同时段排名第一;此外还参与录制浙江卫视真人秀《奔跑吧第四季》第11期。

蒋依依

蒋依依

蒋依依

2021年2月14日,与郭麒麟、宋轶等搭档主演古装商战剧《赘婿》在爱奇艺播出,蒋依依在剧中饰演女侠刘西瓜,表面霸气、内心纯真可爱,蒋依依将这种反差萌演绎得讨喜又生动,获得观众好评。12月27日,蒋依依入选2021年度电影频道“星辰大海”青年演员优选计划。

2022年6月19日,与敖子逸领衔主演的古装剧《花间酒人间月》开机,在剧中饰演中饰演爱喝酒的莫月盈。1月21日,参加了虎年央视春晚首次大联排;还参加了“中国文学盛典·鲁迅文学奖之夜”,表演情景歌舞《文学里的青春》节目;12月11日,参加的综艺节目《欢乐中国年——2022我要上春晚》开播,蒋依依在综艺中带来小品首秀《爱的潜台词》。11月,入选2022星辰大海青年演员优选计划;荣获2022电影频道“星辰大海”青年演员优选计划“星辰大海·三天三夜”创作采风活动优秀学员。

2023年,蒋依依参加央视春晚,与成龙、陈立农、彭昱畅等同台演绎歌曲《青春向太阳》。2月3日,和佟梦实领衔主演的网剧《你是我的永恒星辰》在优酷、爱奇艺开播,饰演努力发扬汉服文化的林小笛。4月13日,参演的古装神话剧《凌云志》播出,饰演金丝雀仙“雀儿”。同年5月23日,与白百何、杜江、关晓彤、韩庚等众多电影人共同演唱的中国电影华表奖主题推广曲《光辉》音乐短片正式发布。2023年7月2日由宋轶、罗一舟、蔡国庆、马天宇、聂远、蒋依依参演的《登场了!北京中轴线》于爱奇艺开播。

主要作品

注:以下统计数据,截至2023年4月24日

参演电视剧

蒋依依花间酒人间月饰莫月盈暂未上映蒋依依凌云志饰雀儿2023-04-13蒋依依你是我的永恒星辰饰林小笛2023-02-03蒋依依北辙南辕饰彭蔓2021-07-11蒋依依赘婿饰刘西瓜2021-02-14蒋依依哪吒降妖记饰哪吒2020-06-15蒋依依三千鸦杀饰帝女2020-03-19蒋依依带着爸爸去留学饰武丹丹2019-06-13蒋依依天坑鹰猎饰小红果2018-08-30蒋依依端脑饰晴知2017-12-06蒋依依林海雪原饰小常宝2017-07-16蒋依依楚乔传饰卷毛头2017-06-05蒋依依谜·途饰贝乐乐2017蒋依依大泼猴饰雀儿暂未上映蒋依依九年饰香菜2016-09-20蒋依依旋风少女第二季饰金敏珠2016-07-20蒋依依海棠依旧饰中常媛2016-07-04蒋依依梦回朝歌饰灵儿2016

参演电影

蒋依依清枫传奇饰幼年陈清枫2020蒋依依恶战饰小花2014-01-10蒋依依宫锁沉香饰小琉璃2013-08-13蒋依依一夜惊喜饰小米雪2013-08-09蒋依依幸福额度饰小莫晓青2011-10-20蒋依依夏日乐悠悠饰小夏米2011-09-30蒋依依情回鹭岛饰小刘念2010-10-25蒋依依舞蹈系饰小花2010-09蒋依依火星宝贝之火星没事饰可可2009-11-20蒋依依衡水湖的孩子们饰张蕾2009蒋依依飞飞饰飞飞2009蒋依依江山美人饰小飞儿2008-02-09

音乐单曲

青莲2011-04-04 / 电视剧《美人心计》插曲七彩童年2018-12-13 / 专辑《七彩童年》

微电影

播出时间

作品名称

角色

导演

2016年

穿越山谷

江珊

解雨

2014-11-08

我的奇葩女班长

丁敏

许飞青

2014-12-16

霾没了

脚踏车少女

秦小珍

MV作品

时间

MV名称

合作艺人

2008-08-02

在这里

孙楠

2009-05-16

国家

成龙

2009-04-15

因为爱你

魏佳庆

参加综艺

蒋依依登场了!北京中轴线爱奇艺2023-07-02蒋依依开始推理吧腾讯视频2022-07-22蒋依依开始推理吧腾讯视频2022-07-21蒋依依开始推理吧腾讯视频2022-06-16蒋依依奔跑吧第四季浙江卫视2020-08-07蒋依依亲爱的客栈第三季湖南卫视2020-01-03蒋依依亲爱的客栈第三季湖南卫视2019-12-27蒋依依国剧盛典安徽卫视2017-01-01蒋依依大牌对王牌爱奇艺2016-05-20蒋依依一站到底乐视视频2015-06-01蒋依依中国新声代金鹰卡通频道2013-06-22蒋依依中国新声代金鹰卡通频道2013-05-12蒋依依北京电视台春节联欢晚会北京卫视2013-02-08蒋依依天天向上湖南卫视2011-09-23蒋依依少年进化论芒果TV2011-08-06蒋依依天天向上湖南卫视2011-04-29蒋依依开学第一课中央广播电视总台2009-09-01

杂志写真

年份

期数

杂志

位置

2017年

第141期时装大片

OK!精彩

内页

3月刊

ElleShop

内页

2月刊

嘉人美妆

内页

2019年

5月刊

精品购物指南

封面

8月刊

红秀GRAZIA

内页

2021年

9月刊

VANGUARD先锋

封面

2022年

11月刊

MODEmagazine

封面

广告代言

时间

品牌

头衔

2019-01-01

蕊花谭

代言人

蒋依依

2020-06-01

软风

代言人

蒋依依

公益活动

时间

内容

具体行动

2009-09-01

“我爱你中国”《开学第一课》公益活动

参加并担任晚会的主持

2013-07-23

母亲水窖公益活动爱心大使

在“光大梦想,爱心启航”母亲水窖公益活动汇报中演唱《感恩歌》;参加第三届全国青少年才艺展评暨母亲水窖公益活动,和陈铎、温玉娟一起进行《感恩你,母亲水窖》的诗朗诵

2015-04-22

国际绿色经济协会IGEA“2015·第46个世界地球日”公益大使。

出席国际地球日环保活动

2016-07-14

“爱心一碗饭”公益直播

直播收益捐献给公益组织,帮助贫困山区的小朋友吃上爱心营养餐

2016-09-05

“画出生命线”公益直播

直播手绘救护车,呼吁更多社会人士筹集善款转化为真实救护车

2017-09-05

“画出生命线”公益直播

直播手绘救护车,呼吁更多社会人士筹集善款转化为真实救护车

2018-03-15

《人民日报》发起的“中国很赞”活动

发布手指舞视频

2020-03-29

“星力量健康助学行动”微博双话题传播活动

传播卫生知识,开展健康教育,帮助乡村学校的卫生防护工作募集善款,为疫情中返校的乡村儿童筑起第一道健康防线

人物事件

被举报偷税漏税

2023年,有网友在社交平台发布自己于2023年2月举报蒋依依偷税漏税的进展,称已于同年7月收到稽查局检查告知书。据该网友公布收到的金华市税务局稽查局“检举线索检查情况告知书”显示,经查实,税务局已责成蒋依依工作室补缴2017年和2018年的个人所得税、滞纳金合计238万余元,已收缴入库。

蒋依依

蒋依依

2023年9月3日,天眼查App显示,网传举报中涉及的永康蒋依依影视文化工作室成立于2016年10月,为蒋依依母亲刘艳林个人独资企业,出资额50万元,经营范围为广播影视相关配套服务。年报信息显示,该工作室自成立以来连续7年0人参保。风险信息显示,2023年7月,该工作室和蒋依依因合同纠纷案件,被玖禾禧兆(天津)文化经纪有限公司上诉。2022年,玖禾禧兆公司曾起诉该工作室及蒋依依,后又撤诉。刘艳林还同时担任北京果一文化传媒有限公司法定代表人、执行董事、经理。该公司成立于2019年8月,注册资本100万元,经营范围含工程勘察、工程设计、电影发行、广播电视节目制作、婚姻服务、电影摄制等,由刘艳林、蒋宏分别持股80%、20%。年报信息显示,该公司参保人数也为0。

2023年9月4日,永康蒋依依影视文化工作室表示,蒋依依工作室及蒋依依认可国家税务总局金华市税务局稽查局《检举线索检查情况书面告知书》(下称书面告知书)所载:在金华市税务局稽查局责成之后,曾以自行申报的方式补缴蒋依依个人所得税及滞纳金的事实。但蒋依依工作室及蒋依依在自行管理企业物品、取得财务资料后,积极、主动核查税务情况并配合税务机关工作。更不存在"对2019年之前的偷税漏税情况只字未提,仍抱有侥幸心理"的放任状态。并对此配上多张图片加以证实。同日,账号名称为“蒋依依前经纪公司”再度回应,称公司曾告知蒋依依方相关补税政策通知,但对方仍未在2018年补缴税款;并透露蒋依依工作室一切收入与财务问题与经纪公司无涉,其母亲可随时自行查验该工作室收入情况及税务申报情况,无需通过经纪公司配合;另外,关于蒋依依2021年的相关税务检查事宜,经纪公司对于其是否真实上报、充足补缴税款等情况均不知情。9月5日,账号名称为“蒋依依前经纪公司”清空所发内容,账号状态显示“已不存在”。