自学吉他的教材有哪些?
自学吉他的教材有哪些?
-
你好,很高兴为你解答问题。
关于吉他学习,可以关注下我的头条号,底部菜单栏有零基础的教学。私信找我可以发给你电子资料
2018-07-04 00:13:22 -
这是一个好问题,双手点赞。
这里还是推荐比较特别一点的教材,像某宝销量较大的就不推荐了。
销量高的教材不一定是好教材。
现在是个幸福的年代,大把大师的教材。
我自己也是个教材收藏狂,收藏了2000多个G。

有需要教材的可以加我微信:yejita
各种各样的教材应有尽有。
你想要教材的话,至少是不是可以拿点其他那啥视频跟我换,你懂的。
我自己学习吉他也十五年了,走了超级多的弯路。
直到我去学习爵士之后,才发现所有的教材讲的东西不外乎几个东西。
1、节奏;2、音阶;3、和弦;4、琶音;5乐句。
只是它们的编配方式不同而已,这就形成了各个大师自己的风格。
这里推荐两本好教材,第一本是比较初级的:一个和弦的即兴。

先来看看目录:

在现代音乐里面,把和弦当成老大哥。
因为你无论弹什么都是在和弦里面走。
这本教程就是从和弦出发,讲解每一个和弦可以用的音阶、琶音。
我们以小七和弦为例,来谱。
先是小七和弦常用的按法:

再是小七和弦下面常用的音阶:

注意看公式,这些记法表示的是音程关系,不是简谱。
然后再来即兴方法:

前面这些都是理论性的东西。
到最后的时候,大师是给了一个谱子:


大师真的很贴心,在每个地方都标出了用了什么素材。
所以,你现在明白了。
真正的好教材该有的样子是这样了吧?
不多说了,再来来一本好东西,来自frank gambale的吉他技术手册:


frank gambale来头可以不小,他以前是MI音乐学院吉他系主任。
这一套教材是有两本。
我们来看看第一本的目录:

再一次强调,在现代音乐里面,和弦才是老大哥,这本教程也是从和弦出发,讲解常用的音阶、和弦与琶音。
这就是我们说的和弦素材,当你练习的足够熟练,这些素材就像是一个抽屉,你很清楚你面对的曲子要用你抽屉里的哪些东西,做到信手拈来。
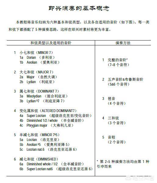
先来看看即兴演奏的基本思路:

和弦其实只有三大类:大小属。
我们就以小七和弦为例,来哔哔两句。
小七和弦下即兴有两种思路
1、小七和弦作为2级和弦

2、小七和弦作为6级和弦

当然了,这是最常用的两条音阶。
接下来我们看看琶音:
第一个当然是它本身,如果觉得它本身比较无趣。
你可以使用它上方小三度的大七和弦琶音。
比如:Dm7和弦,你除了可以使用Dm7和弦琶音之外,就是Fmaj7和弦琶音。
为什么会这样呢?
因为:
Dm7和弦的组成音是:DFAC
Fmaj7和弦的组成音是:FACE
实际上你把Dm7和弦加上一个九音就是Fmaj7和弦省掉根音的样子。
神奇吧?

我们继续脑洞打开,Dm7既然可以延伸到9音,那同样我们可以延伸到11音。
这样Dm11组成音就是:DFACEG
我们大胆一点,把根音和三音去掉,就剩下:ACEG,是不是就得到了一个Am7和弦呢?

当然还有原调的所有调性琶音:


这样玩是不是超级刺激。
这只是三大和弦其中的一种,其他两个和弦都是这么练习的。
这才是我们真正的基本功。
用我老师的话来说就是,以后你不管遇到多么复杂的曲子。
你只需要去考虑是个什么和弦就行了,根本不需要去考虑调性。
只要把和弦素材练习的滚瓜烂熟,随时都可以拿来用。
再复杂的曲子都难不倒你。
祝好运。
2018-12-29 20:03:03