为什么大型制冷机组要经常更换冷冻油,而家用空调,冰箱可以用十几年都不用更换?
为什么大型制冷机组要经常更换冷冻油,而家用空调,冰箱可以用十几年都不用更换?
-
冷冻机油的性能要素主要包括粘度、闪点、酸值(中和值)、低温特性(凝固点、倾点、U型管流动性、絮凝点及相溶性等)、抗氧化安定性、与制冷剂的化学稳定性、水分以及油品的颜色、苯胺点、折射率、残炭、灰分、机械杂质、台架评定试验等项目;它们与冷冻机油的使用性能有着密切的关系。
粘度
在重力作用下,流体流动的阻抗力称为粘度。在润滑油品中,其粘度特性常采用运动粘度值来表述,对应的测试方法为GB/T265。冷冻机油的运动粘度值是反映油品润滑性能的主要指标,也是世界许多国家制定冷冻机油牌号的依据。
不同型式的制冷压缩机要求用不同粘度的冷冻机油。所以,选择适宜粘度的冷冻机油对于保证制冷压缩机的正常润滑、减少机械磨损和降低动力消耗等是一个重要因素。粘度的大小应以满足轴承、活塞与汽缸之间的合理润滑为准。粘度太大不仅无法保证油品的低温性能,不利于传热,而且会降低机器的功率;粘度太小则在磨擦部位不能形成应有的油膜,致使设备磨损增加,甚至产生“拉缸”、“粘结”等故障。
倾点
油品恰好能够流动的最低温度称之为油品的倾点。其对应的测试方法为GB/T3535。冷冻机在工作过程中,当制冷剂被压缩时常有部分油雾随之进入管路中,即使经过油气分离器也不能将两者分离干净,这就要求油品在冷冻系统中具有良好的低温流动性(低倾点),以免堵塞节流部位使冷冻机停止工作或附着于蒸发器盘管使传热效率降低。
絮凝点、与冷媒的相溶性
冷冻机油的絮凝点是油和冷媒的均匀混合物产生絮状物的温度,其对应的测试方法为GB/T12577。当油中与冷媒溶解性较差时,常在温度到达冷冻机油凝点(倾点)之前从油和制冷剂的混合溶液中絮凝出来,造成毛细管和膨胀阀堵塞,从而使制冷剂的循环中断。
与冷媒的相溶性是指规定比例的条件下,油品与冷媒中发生两相分离时的最低温度(两相分离温度),其对应的测试方法为SH/T0699。该项目是评价冷冻机油与制冷剂互溶性的关键指标。如果冷冻机油与制冷剂的互溶性较差,则可能造成压缩机的滑动部件烧结或机体的异常震动,还会在蒸发器等低温区造成回流困难和影响传热效率等问题。
密度、折射率、苯胺点
冷冻机油的密度指单位体积油品的质量,其对应的测试方法为GB/T1884。油品的密度在生产和储运中有着重要的意义。
折射率是指光在空气中的传播速度与被测物质中的传播速度之比,简称折光。对应的测试方法为SH/T0205。其值大小与油品的粘度和组成有关。
在规定条件下,油品与等体积的苯胺完全混溶时的最高温度称为苯胺点。其对应的试验方法为GB/T262。该指标可间接地表示油品的组成,如:油品中芳香烃组分的苯胺点最低,石蜡烃组分的苯胺点最高,环烷烃组分居中。
酸值、抗腐蚀性
中和1克油中的全部游离酸所需的氢氧化钾毫克数即为酸值。酸值是冷冻机油的一项重要指标,其对应的试验方法为GB/T4945或GB/T7304。冷冻机油中酸值的大小从一定程度上反映了油的精制深度和氧化的程度。
抗腐蚀性在规定条件下,油品与相接触的金属表面产生腐蚀倾向的一项试验。冷冻机油常用的腐蚀试验方法为GB/T5096。当油品的精制深度不够时,油中的少量硫化物及微量有机酸等对金属有腐蚀作用,而且这些腐蚀性物质也会使润滑油加速变质,产生油泥和积炭等有害物质。所以油品抗腐蚀性的好坏在一定程度上可以反映油品的精制深度和变质程度。
热化学安定性
在高温和金属的催化下,冷冻机油可与制冷剂共存时的稳定性简称为油品的热化学安定性。冷冻机油的热化学安定性评价手段主要有以下两种。
密封管试验(Seal Tube Test)(对应的方法:国外为ASHRAE97-1983,国内为SH/T0698-2000)菲利普(Philipp)试验(对应的方法:国外为DIN51593-89,国内为SH/T0104-92)。
冷冻机油的热化学稳定性试验结果与冷冻设备使用的效率与寿命有着密切的关系。冷冻机油热化学稳定性差的产品,在高温和金属的催化下会生成腐蚀性的酸、油泥等产物,导致制冷系统堵塞、腐蚀金属绝缘材料致使压缩机不能正常工作。这项试验已引起普遍重视,广泛用以评定冷冻机油的优劣。
热安定性
冷冻机油的热安定性常采用SH/T0560方法进行评价。冷冻机油在制冷压缩机内会遇到很高的温度,特别是在压缩机阀片的排气口附近,温度有时高达160℃,热稳定性差的油会在阀片处发生分解产生积炭及其他分解物,从而阻碍阀片的运动并使制冷效果降低。冷冻机油的热稳定性与冷冻机油的类型和结构等因素有关。
水分 、色度
冷冻机油品中的微量含水值常采用SH/T0207(卡尔.费修法)试验方法进行测定。 在全封闭制冷系统中,配套用冷冻机油的水含量一般不得超过35×10-6。当冷冻机油的含水量超过50×10-6时需进行脱水处理,含水量超过100×10-6就要做报废处理。
在制冷循环系统中,即使只有少量水分存在,也会在低温节流装置部位产生冰塞现象和导致冷冻机油过早的产生絮凝物。在高温时,水分还会降低油的稳定性。另一方面,封闭式冷冻机油与电机线圈是直接接触的,水份的存在会使绝缘破坏,甚至发生电机击穿事故。
油品的色度往往可直观地说明油品精制的深浅,所以控制油品的颜色在一定程度可以控制油品的精制程度。其对应的测试方法为GB/T6540。
润滑性
相对来讲,制冷压缩机对冷冻机油润滑性能的要求是比较缓和的,这是由于制冷剂特别是氟里昂类制冷剂在边界润滑条件下起到极压添加剂的作用。但是近年来随着压缩机的小型化、轻量化、高速和旋转化,对冷冻机油的润滑性提出了越来越高的要求。如:Falex失效负荷从1335-1880N(300-400lbs)提高到3115N(700lbs),几乎增加了一倍。为了改进冷冻机油润滑性能和满足上述苛刻的要求就必须在冷冻机油中加入合适的润滑添加剂。另外由于冷冻机油在制冷剂环境中使用,因此不仅要注意油品本身的润滑性,还要考虑冷冻机油与制冷剂相溶后因粘度降低所带来的润滑问题。
闪点
冷冻机油的闪点是指在加热时产生的油蒸气与空气混合后,在接触火苗时发生闪火现象的最低温度。其对应的试验方法为GB/T3536。该项目是表示石油产品蒸发倾向和安全性的指标,也可以表示冷冻机油的质量情况,如果冷冻机油的闪点降低,就表示油内掺有轻质油品或有部分油已经分解生成低沸点分解产物。一般而言,冷冻机油的闪点高于压缩机排出口温度15-30℃。
介电强度、抗泡性
冷冻机油的介电强度是指将冷冻机油放到装有一电极的容器中施加电压,当电压逐渐增高到某一值时,油的电阻突然降至为零,强大的电流以火花或电弧形式穿过油,此时的临界电压值称为介电强度。影响变压器油击穿电压的主要因素有水分、杂质、温度等。其对应的试验方法为GB/T507。
在规定的试验条件下,油品的发泡倾向及泡沫稳定特性称为油品的抗泡性。其对应的试验方法为GB/T12579。制冷系统要求冷冻机油在冷冻机启动时不因冷冻剂蒸发而大量起泡。因为严重的起泡会使油品在曲轴箱内泛滥,轴承磨损,润滑油被带出,甚至无法运转。
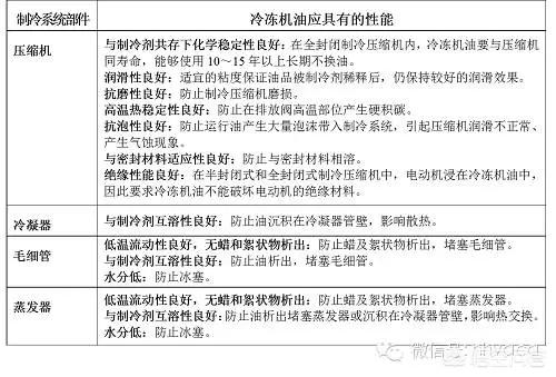
制冷系统对冷冻机油的润滑要求
制冷系统主要包括压缩机、冷凝器、毛细管、蒸发器四个组成部分。制冷系统工作原理见图1。
制冷系统的润滑要求

冷冻机组与压缩机组的用油区别—压缩机组
压缩介质:空气、二氧化碳、轻烃等
运转时间:间歇式
连续式(40000小时)
装配用油:压缩机油(一般为专用油)
关注指标:粘度、酸值、闪点、腐蚀、水分、氧化性能等
油品着眼点:设备润滑状况
冷冻机组与压缩机组的用油区别—冷冻机组压缩介质
氨、氟利昂、二氧化碳、丙烷等
运转时间:
间歇式(如家用空调),一般为10~15年设计寿命
连续式(如工业机组),40000~50000小时设计寿命)
装配用油:冷冻机油(根据制冷介质选择专用油)
关注指标
油品性能指标:粘度、酸值、水分、闪点等
油品功能指标:设备参数(制冷量、功率)
油品着眼点
设备润滑状况
不影响制冷功能
产品规格
国际标准化组织在ISO 6743/3B-1993分类标准中,根据冷冻机油的组成特性、蒸发器的操作温度和所用制冷剂的类型,把冷冻机油分为DRA、DRB、DRC和DRD共4种。随着行业用油的新需求,国际标准化组织在2003年对ISO 6743/3B- 1993进行了修订(新标准为 ISO6743/3B-2003),在新标准中,根据制冷剂与冷冻机油的相溶性,将冷冻机油分为DRA~DRG七个品种。
我国参照ISO 6743/3B-1993分类标准及德国DIN51530-1993产品标准,制定了冷冻机油国家标准GB/T16630-1996 ,考虑到不同的制冷(冷冻)压缩机类型、档次和使用条件对冷冻机油的质量指标要求各有不同,所以允许冷冻机油的供需双方参照本标准增减和修改一些技术指标并另订协议。
近年来,英国、德国、美国、等国为了适应制冷压缩机长寿命、高性能的使用要求,不断修订其官方标准。中国石油润滑油公司根据现阶段冷冻机油产品更新的需求,也推出了L-DRC冷冻机油企业标准(Q/SY RH2082-2004)及KRD冷冻机油企业标准(Q/SY RH2101-2006)。并参与了国标GB/T16630-1996标准的修订工作,目前,该项工作尚在进行之中。
应用场所
运行工况
家用空调:环境相对固定,间歇式运转,膨胀阀式,制冷量大,制冷深度较浅(一般蒸发温度点在0℃以上)
家用冰箱:环境相对固定,间歇式运转,制冷量小,但制冷深度较深(一般蒸发温度点在0℃以上)
工业机组:环境变化大,有专业人员维护,油品监控较好
汽车空调:温差大,维护人员参差不齐,无监控
油品应用苛刻程度
冰箱>汽车空调>家用空调>工业机组
2018-05-17 10:01:09