欢瑞世纪财务造假市值跌到40亿,你如何看这家公司?
欢瑞世纪财务造假市值跌到40亿,你如何看这家公司?
-
出来混迟早要还的
2019-08-01 12:25:01 -
赔偿,退市!
2019-08-01 21:55:01 -
谢邀
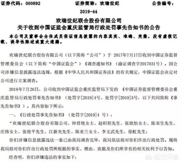
7月30日,欢瑞世纪发布公告称,公司于2019年7月29日收到中国证监会重庆监管局下发的《中国证券监督管理委员会重庆监管局行政处罚事先告知书》,称欢瑞影视未能提供真实、准确、完整的 2013 年度、2014 年度、2015 年度及2016 年半年度的财务数据,导致欢瑞世纪公开披露的重大资产重组文件存在虚假记载及重大遗漏。

为顺利完成借壳上市,从2013年开始连续四年,欢瑞世纪通过虚增营收、虚构收回应收款项等手段给利润数据大肆注水,同时公司也存在连续多年违规资金占用情况:
(1)提前确认收入虚增营业收入。电视剧《古剑奇谭》《微时代之恋》《少年四大名捕》的版权转让收入存在提前确认收入情况,欢瑞影视2013年因提前确认收入虚增营业收入6939.62万元;2014年因提前确认收入虚增营业收入2789.43万元。

(2)虚构收回应收款项存在少计提坏账准备。行政处罚事先告知书显示,欢瑞影视虚构收回应收款项2550万元,造成2015年年报少计提坏账准备425万元。2016年半年报少计提坏账准备467.5万元。
(3)推迟计提应收款项坏账准备。欢瑞影视推迟计提应收款项坏账准备,造成2013年少计提坏账准备5.2万元,2014年少计提坏账准备20.8万元,2015年少计提坏账准备234万元。
(4)欢瑞影视控股股东及其关联方占用欢瑞影视资金的情况未进行披露,涉及数千万元。
最终重庆证监局决定:拟责令欢瑞世纪改正,给予警告,并处以60万元罚款;对公司实际控制人钟君艳给予警告,并处以30万元罚款;对欢瑞世纪相关董事及时任高管赵枳程、张欣怡、陈宋生、庄炜、张俊平、江新光、陈亚兰、李文武、徐虹给予警告,并分别处以5万元罚款。
明星扎推注资 欢瑞世纪身世几何?
欢瑞世纪前身为浙江三禾影视文化有限公司,注册成立于2006年09月29日。2011年9月,三禾影视改制为股份有限公司,正式更名为欢瑞世纪影视传媒股份有限公司。
成立两个月后,欢瑞世纪进行第一次增资,包括何晟铭、曾嘉、钟开阳、杜淳、杨幂等25人认缴。同年,欢瑞世纪出品的《宫锁心玉》一炮而红,捧红了杨幂、冯绍峰、何晟铭、佟丽娅等一众明星。

2013年3月,欢瑞世纪在北京启动“大制片计划”,宣布与杨幂、明道、唐嫣、刘恺威等,以艺人工作室的形式签约。同时欢瑞世纪还出品了一系列耳熟能详的电视剧,包括《宫锁珠帘》、《古剑奇谭》、《青云志》、《大唐荣耀》等。
直至2015年4月末,欢瑞确立了买壳上市的方案,欢瑞创始人陈援、钟君艳夫妇曲线持有上市公司星美联合14%的股份,并随之着手推动借壳,并在同年9月公布了重组预案。而根据此前委估的全部权益评估值,此次借壳作价30.25亿元。
被监管“盯梢”欢瑞世纪操作太“6”
业内戏称星美联合是“万年老壳”,在欢瑞之前,星美联合已经3次易主,5次重组失利,1次破产重组。公司员工只有7人,没主业所以不经营,每年只是维持运转,亏损也不过百八十万,最重要的是没有负债。简而言之,这就是一个把自己打扫得干干净净,只等大佬注入资产重获生机的纯粹的壳。
欢瑞虽然如愿上市,但A股的日子并不好过。从2016年年底开始,欢瑞影视股价一直在下跌。
2017年6月,深交所发出了一封年报问询函。问询内容包括主营业务收入情况、季度收入净利率波动较大、营业成本构成情况、往来款情况等,一共8个问题。
问询函只是前奏。一个月后,欢瑞世纪发布公告,上市公司因涉嫌信息披露违法违规被证监会立案调查,若最终被认定为欺诈发行或重大信息披露违法,公司将被实施退市风险警示,甚至暂停上市。
屋漏偏逢连夜雨,收到立案调查通知的同时,欢瑞世纪实控人质押股票又触及了平仓线。到了2018年,欢瑞因应收账款问题,被世纪财报出具了保留意见审计报告。
近日,欢瑞却再度陷入沼泽,据报道,中国证监会重庆监管局已对欢瑞下发《中国证券监督管理委员会重庆监管局行政处罚事先告知书》,其中,内容指出欢瑞未能提供2013至2016这四年的准确财务数据,导致欢瑞世纪公开披露的重大资产重组文件存在虚假记载及重大遗漏。
据其财务数据,2016年1~6月、2015年度、2014年度分别实现营业收入2.53亿元、4.74亿元、2.94亿元,对应净利润分别为4735.87万元、1.71亿元、5110.67万元。
借壳成功后,2016年-2018年欢瑞世纪应收账款分别为7.58亿元、17.20亿元、23.22亿元,坏账损失同期分别为1278.70万元、4120.65万元、1.36亿元,两年增长9.46倍。
随着细节公开,此次事因出自欢瑞世纪为了顺利借壳上市,从2013年开始连续四年通过虚增营收、虚构收回应收款项等手段进行财务造假,这其中就包括了2013年提前确认收入虚增营业收入6939.62万元以及2014年提前确认收入虚增营业收入2789.43万元等。
值得关注的是2018年,公司再因《天下长安》应收账款坏账计提被审计机构出具保留意见审计报告,2019年一季末应收账款占总资产的比例达到44.82%。
2016-2018年欢瑞世纪的应收账款两年增长2.06倍,去年公司应收账款占总资产比例为47.27%,占营业收入的174.85%,这一指标远超行业平均水平。连年增长的应收账款,成为欢瑞世纪必须给出的一个交待。

应收账款高一直都是影视类企业的通病。
据统计,2018年末,A股有33家上市公司的存货及应收账款余额均同比增长100%以上,其中7家为医药类上市公司,而以欢瑞世纪为代表的不少传媒影视公司也面临着同样的问题。
2018年,5家上市影视公司的应收账款比年度总营收还高。如华录百纳2018年应收账款为17.57亿,营收为6.28亿。唐德影视2018应收账款为12.31亿,营收为3.71亿。欢瑞世纪2018应收账款更高达25.1亿,营收为13.28亿。
华谊兄弟和欢瑞世纪等公司,直接在财报中明确提及了积压剧对于公司营收产生影响,也就是说,如果影视剧款项不能及时收回,则意味着将有大笔金额转为坏账
喜欢本文朋友可以收藏起来,点赞、关注支持三侠,我会不定期更新更多金融投资知识和经验分享。
2019-08-01 19:21:21 -
影视公司为什么会变成了兵工厂制造地雷?是因为在制雷贩雷开发区?
2019-08-04 14:28:22 -
还是《财经郎眼》的郎咸平教授说的办法最好,罚它倾家荡产,让它退市,不要再圈钱祸害投资者(小散户)。
2019-08-01 22:39:29