#新年新家装#植物生长调节剂有哪些?有用么?
#新年新家装#植物生长调节剂有哪些?有用么?
-
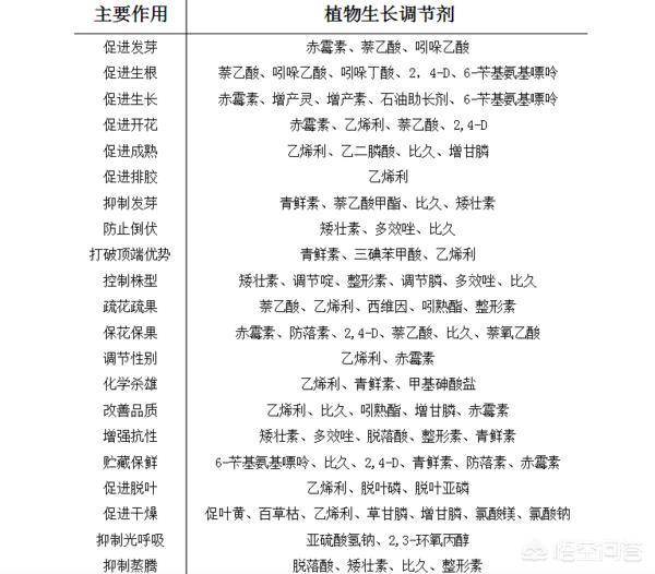
植物生长调节剂是能够调节植物生长、发育的一类物质,它们又被称为植物外源急速,一般通过人工合成或者微生物发酵的方式生产,它的生理作用跟天然植物激素相同或者相近。

一般来说,植物生长调节剂,在增强作物抗逆性、提高作物的产量,改善产品品质,但是植物调节剂使用不当会影响植物生长甚至对植物造成伤害。

1.打破休眠,促进发芽,贮藏过久的种子发芽率低或者不能发芽,出苗慢,从而影响发芽率,这时候植物生长调节剂,可以打破休眠提高发芽率。
2.防止落花落果
出现落花落果除了与环境条件和栽培技术之外,还与植物本身营养生长和生殖生长的状况和植物体内的激素平衡,植物生长调节剂中的生长素类和生长延缓剂等能够改善植物生长和体内的激素平衡,进而防止落花落果的情况。

4.促进成熟
内源激素细肥分裂素有延缓衰老的作用,乙烯和脱落酸能加速衰老,促进成熟。

此外还有控制生长防止徒高倒伏的情况,应用生长延缓剂可有效地控制徒长,降高防倒,增加产量。
2018-01-30 09:42:03 -


注意到这是两个问题,那么我就自己的认识我们一起探讨一下吧。1.植物生长调节剂有哪些?
植物生长调节剂是一类与植物激素具有相似生理和生物学效应的物质。已发现具有调控植物生长和发育功能物质有生长素、赤霉素、乙烯、细胞分裂素、脱落酸、油菜素内酯、水杨酸、茉莉酸和多胺等,而作为植物生长调节剂被应用在农业生产中主要是前6大类。 所以赤霉素是植物生长调节剂。植物生长调节剂与植物激素的区别就是是否是植物自身产生的。
2.植物生长调节剂的作用
植物生长调节剂是农药,能够控制、促进或调节植物生长发育的药剂,一般分为:生长促进、生长抑制等作用;在使用技术上有严格的要求,如使用时期、用量、使用方法等。必须按说明书使用,否则会产生不良后果。
植物生长调节剂的效果一般明显,且稳定,较少受环境条件的影响,因此推广应用快,易被用户接受。它是人工合成的具有植物天然激素活性的一类有机化合物。
个人见解,仅供参考。如果觉得有用,可以关注我哟!
2018-01-26 20:54:46