入职满三月才给缴纳社保,是否合理?有何依据?

新农商网 全部 1158

入职满三月才给缴纳社保,是否合理?有何依据?

回复

共11条回复 我来回复
  • 四维观察
    四维观察
    这个人很懒,什么都没有留下~
    评论

    不合理,没有依据。

    员工入职当天即在事实上与用人单位建立了劳动雇佣关系,这不依赖于是否已签订劳动合同,或者试用期有多长。一旦建立劳动雇佣关系,用人单位就从法律上具有为劳动者缴纳社保的义务。难道说员工在试用期生病了,还要因为没过试用期就不能享受国家医疗保险了吗?出了工伤也无法受到保护了?

    所以说,用人单位在员工入职后三个月(一般说辞为转正后)才给缴纳社保的行为是不合法的行为,可以追究其法律责任。

    2020-01-14 19:57:02 0条评论
  • 退休笔记
    退休笔记
    这个人很懒,什么都没有留下~
    评论

    感谢邀请,更感谢楼主的提问。

    楼主你好,入职满三个月才给缴纳社保,是否合理,有什么依据呢?这个问题可能很多小伙伴都会遇到,就是说去到一家新的工作单位,那么由于新的工作单位,他有三个月左右的试用期,所以就会导致在试用期内不给我们正常参加社保待遇的情形出现,当然这种现象是很常见的。

    如果问有什么依据呢,他并没有任何的依据,如果严格的根据劳动合同法的相关规定,那么就应该在建立劳动合同关系之日起30呢,也就是说你入职的当月或者次月就应该正常的来购买社保,而且劳动合同的关系当中是包括了我们试用期内的合同时间的,所以说在试用期内应该是依法来为我们的员工缴纳相应的社保待遇。

    但是现实中很多企业单位在试用期,为什么不愿意给员工缴纳社保呢?一方面试用期内的员工离职的风险概率相对是比较大的,不但是员工选择单位的同时,实际上也是单位,在选择员工的同时,双方都有这种不确定的因素,所以这就是很多企业单位为什么不愿意给试用期的员工缴纳社保的原因,但实际上这样的做法是违反劳动合同法的规定的,属于不合法的行为。

    感谢阅读,请加我的关注。

    2020-01-14 12:32:28 0条评论
  • 暖心财经说
    暖心财经说
    这个人很懒,什么都没有留下~
    评论

    当然是不合理的。《社会保险法》明确规定,企业应当在与劳动者建立劳动关系30日内,为劳动者办理社会保险参保手续。拖了三个月才给职工缴纳社保,很明显是违法行为。

    这种违法行为又分为两种情况,一种是将前三个月的社会保险费补缴,一种是从第四个月开始正式缴纳。

    第1种情况,对于职工来讲,感受要好一些,毕竟社会保险费已经补缴了。不过,我们补缴的社会保险费,尤其是医疗保险,一般还是需要从正式缴纳之日起开始享受医保待遇。如果是生育保险的话,可能需要连续缴费6~12个月才能享受生育报销和生育津贴待遇。总之,补缴是有一定不利的。

    第2种情况,对于职工来讲虽然很不合理,可是很多人为了一份稳定的工作也就忍下来了。这样的企业很聪明,因为劳动监察的维权有效期是两年。如果劳动者在用人单位工作满两年的话,再维权劳动监察部门是不予受理。所以,就增加了维权的难度。

    一般像入职满三个月,再统一办理社保的情况,职工往往知道是违法行为也很少维权,多数人是忍气吞声了。毕竟劳动维权以后职工在单位往往会工作不顺。

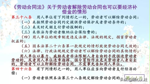
    不过需要告诉大家的是,如果用人单位没有给职工缴纳社保,职工可以申请解除劳动合同,并要求用人单位支付经济补偿金。这是依据《劳动合同法》第38条和46条规定执行的。

    2020-01-14 19:50:26 0条评论
  • 火虫磕代表
    火虫磕代表
    这个人很懒,什么都没有留下~
    评论

    试用期是公司和员工的双向考核期,公司在考核员工能力,决定是否要继续录用;员工在考核公司实力,决定是否要继续呆在这家公司。

    每家公司的考核期取决于合同签订的年限,如果合同签订是一年,那么试用期是一个月,签订两年,试用期不得超过两个月......以此类推,所以你的情况应该是签订了三年期限的劳动合同,在试用期的时间上是没有争议的。

    那么,公司规定试用期后才交社保是否合理,根据我国《劳动法》规定,员工在用人单位工作满30天,公司就要履行代缴社保的义务,所以肯定是不合理的。

    楼主提这个问题肯定是想要得到一个明确的解决方法,如何最大限度的维护自己的利益?

    我们就可能出现的三种情况来分析现状:

    1、主动离职,想要争取最大利益

    2、被公司辞退,如何获取应得补偿

    3、自动转正,社保正常补交

    先了解可能会出现的情况,能让我们理性的根据自身情况采取解决方案。

    一、主动离职,想要争取最大利益

    在这家公司工作了近三个月,还没有转正,主动选择提交离职报告。

    职场人士都知道在试用期内离职,只需提前三天通知用人单位即可,如果你找到下家可以火速交接这边的工作,前往下一家单位就职;如果试用期过后再离职就需要提前一个月,这个时候离职要考虑人事招聘、工作进度、工作交接等问题,必须要人接替你的工作后,你才能离职。

    如果你不喜欢现在这份工作在试用期内离职是最明智的打算。在提交离职报告时,可以与人事协商,这几个月的社保是否可以补交,如果人事那么说转正后才可享受社保等福利,那么你就可以去劳动仲裁,公司不仅要为你补交社保,还会受到相应的处罚,大多数公司都会选择息事宁人。

    二、被公司辞退,如何获取应得补偿

    很多小公司在项目忙不过来,或员工私人原因导致公司工作无法正常进行时,老板会让人事招“临时工”。

    我的一个闺蜜希希就遇到这种公司。希希是在十月份入职的,老板谈薪资是谈税后的到手工资,待遇还算不错,但是试用期内是不交社保的。希希觉得目光不能短浅,要为以后考虑,公司各方面还是不错的。

    入职以后发现项目的员工处于一个接连请假的现象,一位员工因男友车祸需要照料一段时间,一位因身体原因经常需要跑医院,其它员工相继的休年假(年假是必须今年用完,否则作废)这种情况连续了两个月。

    在希希入职两个半月的时候,人事突然找她谈话。人事说今年两个项目没有续签,为了节约开支,需要缩减人员。

    当希希问其是否有补偿时,人事说没过试用期是没有补偿的。后来,希希就去向人事朋友了解这种情况,朋友建议她去仲裁。

    后来,公司同意和解,为希希补交了五险一金。

    不管是公司辞退还是自己主动离职,只要工作满一个自然月,公司都是有义务为员工缴纳社保的,如果协商不成,那就走法律途径捍卫自己的权利。

    三、自动转正,社保正常补交

    公司和员工相互认可继续续约,员工转正后享受正常福利。

    如果你在这家公司渡过了试用期,各方面都通过了考核,公司也同意为你办理转正手续,并且承诺补齐试用期内的社保福利。

    你呢,也想要继续在这家公司工作,那么这样就皆大欢喜。你享受到了你应得的福利,公司也尽了他应尽的义务。

    以此仅供参考

    希望我的回答能帮助你解决目前遇到的问题。如需了解更多职场话题,欢迎关注【火虫磕代表】,陪你唠唠职场那点事~

    2020-01-15 12:37:19 0条评论
  • 财商路人蚁
    财商路人蚁
    这个人很懒,什么都没有留下~
    评论

    路人蚁:聊社保,侃商保,说财经 ,专业答疑,感谢关注

    1 一般来说只要和企业建立雇佣合同关系,企业就需要给员工购买社保,员工通过就业单位挂靠参与职工社保,企业和个人共同缴费参保,企业负责大部分保费,个人负责小部分保费,分别进入社保的统筹账户和个人账户。只有员工辞职和到了退休年龄,企业才能合理合法的不给我们买社保。节约企业人力成本支出

    2 题主的情况说入职三月才给缴纳社保,我觉得这个没什么,很多新员工都会有一个实习到正式工作的状态。3个月过渡期,然后才开始买社保也合理。而且企业社保平台办理职工社保也是有一个顺序的,比如一些收入一般或者还处于底薪阶段的,企业给你买社保,也是增加你的负担,然后在你的职业收入可观的时候,企业再安排给你买社保,这样个人缴费部分的社保支出你也更能接受。有些工资低的扣完社保都觉得郁闷。

    对于新人来说或者初期收入低的员工来说入职满3月买社保,一来是怕你闪辞,3个月是考核期也是过渡期,别社保给你申请缴费了一半,人跑了。你收入稳定了,也适应了公司的工作状态了,有了稳定性再给你买社保也正常,如果长期雇佣期间,没有给你买社保,可以协商或者申请劳动仲裁,让企业补交社保或者补偿损失。

    2020-01-14 18:34:18 0条评论
  • 长金老者
    长金老者
    这个人很懒,什么都没有留下~
    评论

    你看看公司是不是有试用期,如果有的话可能试用期不办社保,原因就是试用期后你不见得留下(双向选择的),而办了社保再转走也挺麻烦。我的看法是如果留下,把前三个月社保补上,如果不留下就把该给的钱给了,这样做好象也是可以的。供参考吧!

    2020-01-14 13:22:20 0条评论
  • 钓鱼人阿雎
    钓鱼人阿雎
    这个人很懒,什么都没有留下~
    评论

    毋庸置疑,这样的做法,既不合理,也不合法的。

    2020-01-14 12:25:25 0条评论
  • 佳宝话职场
    佳宝话职场
    这个人很懒,什么都没有留下~
    评论

    入职满三个月才给缴纳社保,是否合理?有何依据?

    且听【@素老板】细细道来:

    第一,入职满三个月才给缴纳社保,不符合法律规定!

    依据为:《劳动法》、《社保法》明确规定,用人单位自员工办理入职的三十天内,必须依法为员工办理社会保险。

    第二,用人单位不为员工缴纳社保,属于违法行为,员工有权通过各种法律途径进行维权。

    维权措施以及相应的法条依据为:

    1、用人单位不交社保,劳动者有权单方解除劳动合同,并要求公司支付相应的经济补偿。依据《劳动合同法》第38条的规定,用人单位未依法为劳动者缴纳社会保险费的,劳动者有权单方解除劳动合同,并依据该法第46条要求用人单位支付经济补偿,经济补偿金参照劳动者的工作年限计算,每满一年支付一个月的工资,超过6个月不满一年的按照一年计算,工作期限不满六个月的需要向劳动者支付半个月的工资作为经济补偿。

    2、用人单位不交社保,劳动者有权向劳动监察部门投诉、举报。依据《劳动合同法》第74条的规定,劳动监察部门有权对用人单位缴纳社保情况进行监督、检查,对于公司不交社保,有权责令用人单位改正。

    3、用人单位不交社保,劳动者有权向社会保险费征收机构(当地社保局或者税务部门)投诉、举报,督促有关部门履行监管职责,纠正、处罚侵害劳动者合法权益的违法、违规企业。依据《社会保险法》第58条用人单位应当自用工之日起三十日内为职工办理社保。依据《社会保险法》第86条如果用人单位未按时足额为员工缴纳社保的,由社会保险费征收机构责令限期缴纳或者补足,并自欠缴之日起,按日加收万分之五的滞纳金;逾期仍不缴纳的,处欠缴数额一倍以上三倍以下的罚款。同时社保征收部门还可以申请法院查封、扣押、冻结用人单位相应的财产,拍卖所得抵缴所欠的社保费。

    希望能够帮助你,运用法律武器维护自身合法权益。

    2020-01-14 23:08:31 0条评论
  • 社会保险实践者
    社会保险实践者
    这个人很懒,什么都没有留下~
    评论

    不是合不理的问题,这就是用人单位违法行为!

    《劳动法》《社会保险法》都有用人单位为建立劳动关系员工参加社会保险缴费的规定。

    2020-01-14 12:56:51 0条评论
  • 宗英VBO4
    宗英VBO4
    这个人很懒,什么都没有留下~
    评论

    我和你有同样的经历,现在正在申请劳动仲裁,入职三个月才缴纳社保,即不合理也不合法,你可以要求公司给你补交或要求公司支付你三个月的双倍工资

    2020-01-15 00:33:35 0条评论
  • Java猿
    Java猿
    这个人很懒,什么都没有留下~
    评论

    明显不合理也不合法

    2020-01-15 09:16:29 0条评论