三极管做开关控制继电器的时候,为什么继电器要接在三极管集电极上?接发射极有什么问题吗?
三极管做开关控制继电器的时候,为什么继电器要接在三极管集电极上?接发射极有什么问题吗?
-
我是这样理解的,如果是NPN型三极管要把继电器接在集电极之上,如果是PNP型三极管要把继电器接在集电极之下。
首先在解释之前要阐明一点,我们在设计电路时,要么让器件接地,要么接高电平,是不能悬空的(高阻态),高阻态是一种不确定状态,对电路是不利的。
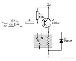
首先分析把继电器接在NPN型三极管集电极,如下图所示
在三极管T1的基极b和发射极e(地)之间接了一个电阻R2,这个电阻叫做下拉电阻,那么这个电阻什么作用呢?下拉肯定是把基极的电位拉低了,b当在不给基极b信号时,由于R2的存在可以保证b为低调平,如果去掉R2在不给b点信号时,b点的电位是不知道的,可以高可以低,呈现高阻态,如果由于静电或其他外部原因使b点为高电平,这时b要通过e到地放电,那么三极管就误导通了,继电器就会误接通造成危险事故。那么我不接下拉电阻,可不可以接个电阻到电源做上拉电阻,答案不行,如果接个上拉电阻,那么电源经过上拉电阻到b,经过三极管到e到地,有电流ibe,三极管会一直导通,起不到开关的作用。所以NPN型三极管必须接下拉电阻,NPN型三极管的发射极e必须接地,继电器要接到三极管集电极之上。
如果把NPN型三极管和继电器调换,把继电器接到三极管的发射极如下图所示,用5V控制12V时,b和e为0.7V时,三极管完全开通,那么e点的电位接近12V大于基极b的5V,这时会使三极管关断,关断之后e点又小于5V,三极管慢慢又会开通,就这样不停的开通关断,e点的电位就远小于12V,继电器也不能正常工作。这时三极管就像一个线性电源给继电器供电。所以把继电器接在NPN型三极管的发射极是行不通的。
PNP型三极管是同样的道理,PNP型三极管要接上拉电阻,在没有给b输入信号时,b点要拉高(通过上拉电阻)如下图所示。如不接R2,在没有信号时,b点可能是低电平,这样三极管就误导通了,PNP型三极管接下拉电阻是不行的(接下拉电阻三极管会一种导通),所以PNP型三极管的发射极e必须和电源相接,继电器要接到三极管集电极之下。
与NPN型三极管分析一样,把继电器接在PNP型三极管的发射极e,继电器也不能正常工作。,
2019-05-01 12:11:34 -
三极管驱动继电器,需要让三极管工作在饱和导通区
三极管饱和导通需要B-E间的PN结正偏,B-C间的PN结也是正偏,继电器和三极管的接法决定了三极管能不能可靠的工作在饱和导通区了。
三极管驱动继电器电路
- 驱动继电器我们可以用NPN的三极管,也可以用PNP的三极管
- NPN三极管驱动继电器时,把继电器接在C极,三极管E极接地;基极(B)驱动信号为高电平时导通,此时,E极将一直维持0V,可靠的实现了Vb>Ve和Vb>Vc,使B-E间的PN结正偏,B-C间的PN结也是正偏,驱动电路是可靠的。
- PNP三极管驱动继电器时,把继电器接在C极,三极管E极VCC;基极(B)驱动信号为低电平时导通,此时,E极将一直维持在VCC,可靠的实现了Ve>Vb和Vc>Vb,使B-E间的PN结正偏,B-C间的PN结也是正偏,驱动电路是可靠的。

继电器接到三极管E极会怎么样?
- 以NPN三极管驱动继电器为例,把继电器接到三极管的E极
- NPN三极管B极驱动信号为高电平时三极管导通
- C极接在VCC,Vc可能大于Vb
- 继电器工作时也有一定的压低,Ve也可能大于Vb
由此可见,把继电器接在三极管的发射极(E)不能让三极管可靠的进入饱和导通区,继电器也就不能可靠的工作了。
欢迎关注@电子产品设计方案,一起享受分享与学习的乐趣!关注我,成为朋友,一起交流一起学习
- 记得点赞和评论哦!非常感谢
2019-08-07 22:04:37 - 驱动继电器我们可以用NPN的三极管,也可以用PNP的三极管
-
我是这样理解的,如果是NPN型三极管要把继电器接在集电极之上,如果是PNP型三极管要把继电器接在集电极之下。
首先在解释之前要阐明一点,我们在设计电路时,要么让器件接地,要么接高电平,是不能悬空的(高阻态),高阻态是一种不确定状态,对电路是不利的。
首先分析把继电器接在NPN型三极管集电极,如下图所示

在三极管T1的基极b和发射极e(地)之间接了一个电阻R2,这个电阻叫做下拉电阻,那么这个电阻什么作用呢?下拉肯定是把基极的电位拉低了,b当在不给基极b信号时,由于R2的存在可以保证b为低调平,如果去掉R2在不给b点信号时,b点的电位是不知道的,可以高可以低,呈现高阻态,如果由于静电或其他外部原因使b点为高电平,这时b要通过e到地放电,那么三极管就误导通了,继电器就会误接通造成危险事故。那么我不接下拉电阻,可不可以接个电阻到电源做上拉电阻,答案不行,如果接个上拉电阻,那么电源经过上拉电阻到b,经过三极管到e到地,有电流ibe,三极管会一直导通,起不到开关的作用。所以NPN型三极管必须接下拉电阻,NPN型三极管的发射极e必须接地,继电器要接到三极管集电极之上。
如果把NPN型三极管和继电器调换,把继电器接到三极管的发射极如下图所示,用5V控制12V时,b和e为0.7V时,三极管完全开通,那么e点的电位接近12V大于基极b的5V,这时会使三极管关断,关断之后e点又小于5V,三极管慢慢又会开通,就这样不停的开通关断,e点的电位就远小于12V,继电器也不能正常工作。这时三极管就像一个线性电源给继电器供电。所以把继电器接在NPN型三极管的发射极是行不通的。

PNP型三极管是同样的道理,PNP型三极管要接上拉电阻,在没有给b输入信号时,b点要拉高(通过上拉电阻)如下图所示。如不接R2,在没有信号时,b点可能是低电平,这样三极管就误导通了,PNP型三极管接下拉电阻是不行的(接下拉电阻三极管会一种导通),所以PNP型三极管的发射极e必须和电源相接,继电器要接到三极管集电极之下。

与NPN型三极管分析一样,把继电器接在PNP型三极管的发射极e,继电器也不能正常工作。,
2019-05-01 12:11:34 -
在用三极管驱动继电器的时候,不管是NPN还是PNP,都要把继电器接在三极管的集电极,而不会接在发射极上。一般初学者都会容易碰到这个问题,下面和大家分析一下这个问题。
首先先看一下三极管驱动继电器的正确接法,NPN、PNP三极管驱动继电器的典型电原理图如下图所示。

上图中,分别是NPN和PNP三极管驱动继电器的电路原理图,这两个电路中都把继电器接在了集电极上。因为三极管驱动继电器时需要工作在截止和饱和状态,如果把继电器接在发射极可能会导致三极管不能完全饱和继电器线圈压降太多导致电压不足以驱动继电器线圈。以NPN三极管驱动继电器为例,介绍如下:

上图中,把继电器接在了发射极上,三极管在正常工作时,基极和发射极之间存在大约0.7V的电压差,而且继电器的线圈在工作时也会产生电压降。如果GPIO处是5V,基极电阻的压降如果忽略不计的话,那么发射极的电压是4.3V,对于5V的继电器而言,有可能导致不吸合,或者处于临界状态,导致频率误触发,更何况基极电阻也会产生电压降的。
如果发射极接地,而把继电器接集电极的话,基极在不考虑基极电阻压降的情况下,只需要很小的电压就能使三极管饱和导通。
综上所述,三极管在驱动负载的时候会把负载接在集电极,而不是发射极。
以上就是这个问题的回答,感谢留言、评论、转发。更多精彩内容请关注本头条号:玩转嵌入式。感谢大家。
2019-05-14 16:40:51 -
NPN放下面,漏形,灌电流,甲类放大,驱动电压大于0.7v即可驱动,不挑继电器电压。若放上面,12v继电器就需要12.7v驱动电压,大于多数控制电路的电压。
PNP放上面,源型,漏电流(拉),不挑驱动电压,下拉导通。放下面饱合后基极电压会下降(发射极0.3v),容易出现误动作。
2019-01-28 19:55:09 -
NPN放下面,漏形,灌电流,甲类放大,驱动电压大于0.7v即可驱动,不挑继电器电压。若放上面,12v继电器就需要12.7v驱动电压,大于多数控制电路的电压。
PNP放上面,源型,漏电流(拉),不挑驱动电压,下拉导通。放下面饱合后基极电压会下降(发射极0.3v),容易出现误动作。
2019-01-28 19:55:09 -
跟驱动电流有关系
2018-12-06 05:55:20 -
跟驱动电流有关系
2018-12-06 05:55:20 -
接在发射极虽然能工作,但三极管有可能工作在饱和区,对管子不好,也有可能出现意想不到的工作
2018-12-15 15:34:47 -
匹配输出阻抗。
2019-02-03 13:30:35 -
负载接在E极的叫射极输出器,要求输入电压要高于负载的额定电压,所以极少采用啊!
2019-04-01 17:26:00