哪些明星和影视公司最爱买微博热搜?
哪些明星和影视公司最爱买微博热搜?
-
买热搜这个事儿,几乎就是个公开的秘密。明星、影视剧、综艺节目要保持曝光度和热度,微博这个最重要的非媒体渠道,自然不能被放过,热搜这个非常重要的能快速提高一个明星或事件短期曝光率的渠道,更是兵家必争之地。而只要有一个人率先买了热搜,必然的结果就是所有明星都不得不加入这场买热搜游戏。
不过,哪些热搜是真实的,谁买了热搜,什么时候买了热搜,买热搜的目的是什么,作为娱乐圈外人,其实很难捉摸。好在,经常有一些明星的经纪公司,电影的发行方或是太过分,或是太不小心,而被微博官方盯上。2016年至今,微博官方大规模公布过三次买热搜或话题的行为,从中我们窥到一些门道。
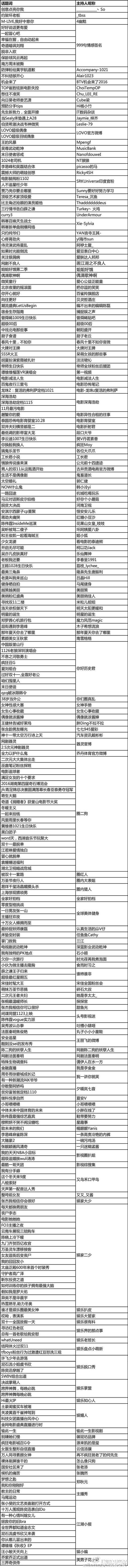
一、2016年11月,微博官方公布了一批通过违规手段刷话题阅读数,旨在冲击热门话题榜单的话题和账号:

二,2017年12月,刷榜行为突出的话题和热搜词:
话题
#小泡芙萌出新高度#
#电视剧可惜不是你#
#龙日一定档12.7#
#戏精撕怼#
#星动亚洲#
#为什么我不可以怼你#
#天使之路#
#超级网剧梁祝#
#梦遥年味有fun#
#将军在上diss编剧#
#江辰开瓶盖#
#尖叫car拉秀老丝机秀#
#网剧见习法医#
#沈煜伦始终都是你#
#黄旭酒后爆嘻哈内幕#
#赵奕欢酒店狂欢#
#最想娶女星叶青#
#古装女神张定涵#
#霍建华有爱啦#
#王嘉尔rap导师#
#可惜不是肖顺尧#
#秋瓷炫唤醒自我#
#陈若轩九州缥缈录#
#v你而来#
#恋上一颗橙,甜蜜一座城#
#寻找蜜语微露代言人#
#我要一桶礼物#
热搜:
秋瓷炫
矢野浩二
于晓光
红花会pg_one
张信哲
靳东
吴世勋
三、2018年1月,刷榜行为突出的话题和热搜词如下:
王乐乐微博
魏千翔
贾冰
初恋男孩马嘉祺
周笔畅 回应
奇迹男孩
心机老公
艳骨
霹雳爸妈
国民老公
嗨看电视
丧燃夫妇
魏千翔 姜妍
国民小媳妇姜妍
宋小宝 超级水母
丫蛋与前夫
欢乐喜剧人 贾冰
偶像练习生赖冠霖
前任三王梓
吐槽大会马景涛
厦门婚纱摄影工作室
手表复刻工坊
小宇热游直播
男神微品会
娱乐虎少爷
散打哥v5
白菜优惠券内部分享君
小宝姐姐m
头脑王者
澳门雷少
#张雪迎 光头##gai 眼妆##孙红雷向瓜子索赔一个亿##李小璐现身##炫迈舞不停##大勋小斐张若昀##答题一夜暴富##嘉宾不满评委黑幕失控发飙#
————————————————————
这些被操纵的话题和热搜,仔细分析,简直是一场场大戏。这里面,既有李易峰、吴磊、蒋劲夫、陈伟霆等这些公认的当红流量小鲜肉,也有《画江湖之不良人》、《法医秦明》等口碑不错的网剧,另外,像《深海浩劫》这样的进口大片,为了票房同样买了热搜。
以上这些算是段位比较低,也是很好理解的买热搜的动机。此外,还有一些手法比较熟练的公司,已经有段位比较高的操作,主要表现在热搜词的选择上:
“南方周末被撕”,其实是网易严选在南方周末投放的广告;
“贾乃亮你要去哪里”,是某服装品牌双十一的广告;
“38岁当外公”,其实是电影《外公芳龄38》的宣传。
这些看起来自然很多的热搜词,很像求流量的标题党自发的行为,有更高的隐蔽性。
而还有一些,在我看来,已经有些“暗黑”的味道了:
一个名为“奇道暗讽刘翔”的话题,其实是电视剧《我们相爱吧》为自己开播进行的有预谋的策划,当时,奥运冠军刘翔的妻子吴莎与前妻葛天在微博隔空骂架,这个电视剧就安排主演说了一番“为了讨好现任去骂前任有点渣”的话,而更暗黑的操作是,他们随后就安排了《奇道暗讽刘翔: 为了讨好现任去骂前任有点渣》的标题,不仅到处发通稿,还在微博买了热搜。
一个名为“小伙为做主播竟去隆胸!”的热门话题,同样有着非常浓重的人为策划的味道。

这个耸人听闻的话题,由某整形医生的微博发出,然后立刻有“记者”前去采访,并顺利采访到当事人,后者还“爆料”直播行业的种种“潜规则”。但是,和所有这类策划的事件一样,新闻没有具体的地点,没有当事人的真实姓名,甚至所谓的记者采访,根本没有在任何一家正规的媒体上刊发。这一系列操作是谁策划的,其实不言自明,而这种为了出名不惜迎合大众偏见,加深误解的行为,其实是非常不道德的。
最后再说一个,2018年一月,“孙红雷向瓜子索赔一个亿”也被微博官方曝出是有人买热搜。这其实也是个比较暗黑的事儿,引得孙红雷工作室愤怒地出来辟谣。
这事儿其实很诡异,因为作为瓜子二手车的代言人,孙红雷并未和后者有什么冲突,更谈不上索赔1个亿。事情的起因是瓜子二手车的广告中有“全国销量遥遥领先”的话,而铺天盖地的广告加深了大家的印象。这个时候,瓜子的主要竞争对手——人人车愤怒地指出瓜子的广告不实,而且因为这句话导致人人车的部分客户产生误解而流失。
因此,人人车向法院起诉了瓜子二手车,称其“成交量遥遥领先等广告涉嫌构成引人误解的虚假宣传,属于不正当竞争行为,因而提出索赔,金额正是1个亿。
孙红雷向瓜子索赔一个亿的张冠李戴的新闻,现在被微博证实其实是刷榜行为非常突出的行为。
美团网创始人王兴曾经感叹在中国商业竞争的手段之恶劣,而在微博被操控的热搜里,我们能看到这个地下江湖的冰山一角。
2018-02-06 01:17:46 -
买热搜这个事儿,几乎就是个公开的秘密。明星、影视剧、综艺节目要保持曝光度和热度,微博这个最重要的非媒体渠道,自然不能被放过,热搜这个非常重要的能快速提高一个明星或事件短期曝光率的渠道,更是兵家必争之地。而只要有一个人率先买了热搜,必然的结果就是所有明星都不得不加入这场买热搜游戏。
不过,哪些热搜是真实的,谁买了热搜,什么时候买了热搜,买热搜的目的是什么,作为娱乐圈外人,其实很难捉摸。好在,经常有一些明星的经纪公司,电影的发行方或是太过分,或是太不小心,而被微博官方盯上。2016年至今,微博官方大规模公布过三次买热搜或话题的行为,从中我们窥到一些门道。
一、2016年11月,微博官方公布了一批通过违规手段刷话题阅读数,旨在冲击热门话题榜单的话题和账号:
二,2017年12月,刷榜行为突出的话题和热搜词:
话题
#小泡芙萌出新高度#
#电视剧可惜不是你#
#龙日一定档12.7#
#戏精撕怼#
#星动亚洲#
#为什么我不可以怼你#
#天使之路#
#超级网剧梁祝#
#梦遥年味有fun#
#将军在上diss编剧#
#江辰开瓶盖#
#尖叫car拉秀老丝机秀#
#网剧见习法医#
#沈煜伦始终都是你#
#黄旭酒后爆嘻哈内幕#
#赵奕欢酒店狂欢#
#最想娶女星叶青#
#古装女神张定涵#
#霍建华有爱啦#
#王嘉尔rap导师#
#可惜不是肖顺尧#
#秋瓷炫唤醒自我#
#陈若轩九州缥缈录#
#v你而来#
#恋上一颗橙,甜蜜一座城#
#寻找蜜语微露代言人#
#我要一桶礼物#
热搜:
秋瓷炫
矢野浩二
于晓光
红花会pg_one
张信哲
靳东
吴世勋
三、2018年1月,刷榜行为突出的话题和热搜词如下:
王乐乐微博
魏千翔
贾冰
初恋男孩马嘉祺
周笔畅 回应
奇迹男孩
心机老公
艳骨
霹雳爸妈
国民老公
嗨看电视
丧燃夫妇
魏千翔 姜妍
国民小媳妇姜妍
宋小宝 超级水母
丫蛋与前夫
欢乐喜剧人 贾冰
偶像练习生赖冠霖
前任三王梓
吐槽大会马景涛
厦门婚纱摄影工作室
手表复刻工坊
小宇热游直播
男神微品会
娱乐虎少爷
散打哥v5
白菜优惠券内部分享君
小宝姐姐m
头脑王者
澳门雷少
#张雪迎 光头##gai 眼妆##孙红雷向瓜子索赔一个亿##李小璐现身##炫迈舞不停##大勋小斐张若昀##答题一夜暴富##嘉宾不满评委黑幕失控发飙#
————————————————————
这些被操纵的话题和热搜,仔细分析,简直是一场场大戏。这里面,既有李易峰、吴磊、蒋劲夫、陈伟霆等这些公认的当红流量小鲜肉,也有《画江湖之不良人》、《法医秦明》等口碑不错的网剧,另外,像《深海浩劫》这样的进口大片,为了票房同样买了热搜。
以上这些算是段位比较低,也是很好理解的买热搜的动机。此外,还有一些手法比较熟练的公司,已经有段位比较高的操作,主要表现在热搜词的选择上:
“南方周末被撕”,其实是网易严选在南方周末投放的广告;
“贾乃亮你要去哪里”,是某服装品牌双十一的广告;
“38岁当外公”,其实是电影《外公芳龄38》的宣传。
这些看起来自然很多的热搜词,很像求流量的标题党自发的行为,有更高的隐蔽性。
而还有一些,在我看来,已经有些“暗黑”的味道了:
一个名为“奇道暗讽刘翔”的话题,其实是电视剧《我们相爱吧》为自己开播进行的有预谋的策划,当时,奥运冠军刘翔的妻子吴莎与前妻葛天在微博隔空骂架,这个电视剧就安排主演说了一番“为了讨好现任去骂前任有点渣”的话,而更暗黑的操作是,他们随后就安排了《奇道暗讽刘翔: 为了讨好现任去骂前任有点渣》的标题,不仅到处发通稿,还在微博买了热搜。
一个名为“小伙为做主播竟去隆胸!”的热门话题,同样有着非常浓重的人为策划的味道。
这个耸人听闻的话题,由某整形医生的微博发出,然后立刻有“记者”前去采访,并顺利采访到当事人,后者还“爆料”直播行业的种种“潜规则”。但是,和所有这类策划的事件一样,新闻没有具体的地点,没有当事人的真实姓名,甚至所谓的记者采访,根本没有在任何一家正规的媒体上刊发。这一系列操作是谁策划的,其实不言自明,而这种为了出名不惜迎合大众偏见,加深误解的行为,其实是非常不道德的。
最后再说一个,2018年一月,“孙红雷向瓜子索赔一个亿”也被微博官方曝出是有人买热搜。这其实也是个比较暗黑的事儿,引得孙红雷工作室愤怒地出来辟谣。
这事儿其实很诡异,因为作为瓜子二手车的代言人,孙红雷并未和后者有什么冲突,更谈不上索赔1个亿。事情的起因是瓜子二手车的广告中有“全国销量遥遥领先”的话,而铺天盖地的广告加深了大家的印象。这个时候,瓜子的主要竞争对手——人人车愤怒地指出瓜子的广告不实,而且因为这句话导致人人车的部分客户产生误解而流失。
因此,人人车向法院起诉了瓜子二手车,称其“成交量遥遥领先等广告涉嫌构成引人误解的虚假宣传,属于不正当竞争行为,因而提出索赔,金额正是1个亿。
孙红雷向瓜子索赔一个亿的张冠李戴的新闻,现在被微博证实其实是刷榜行为非常突出的行为。
美团网创始人王兴曾经感叹在中国商业竞争的手段之恶劣,而在微博被操控的热搜里,我们能看到这个地下江湖的冰山一角。
2018-02-06 01:17:46