dnf天域套差个腰带值得跨界吗?
全部 1038
dnf天域套差个腰带值得跨界吗?
-
少年,我看你骨骼精奇,天赋异禀,是否来个关注啊!
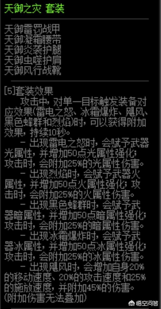
天御套即使放在目前版本中都是85ss中的第一史诗套,除了强大的风雷冰蜂群的特效外,还有在整体属性上的提升!

天御套大家可以看到基本上属于属性伤害,光火暗冰这几个属性数值越高,伤害越大,出现飓风时继有三速加成,还有45%附加伤害,在85史诗中伤害应该算是首屈一指!

单件装备又加三攻,又有属强,对于国服属强高的特点,也增强了这个套装在副本中的伤害!
重要的是天御和恍惚无冲突,完美搭配!而它手感超强,速度快,刷图流畅,还有软控!


看看万世3超大陆2和天御的伤害对比,是不是相差不大?
不过,如果你有万世a套的话,不建议你在打造了,毕竟超大陆天下无敌,不过还是值得跨过来!
除了当个玩具玩耍外,卢克里面打连击还是很给力的!
反正小编就有这么一套在身上,随时使用!
你们觉得呢?欢迎小伙伴评论,点赞,留下你的看法,大家一起讨论,么么哒!
2018-03-28 10:59:16 -
谢谢悟空邀请,值得跨界的,在你没有90A的时候,说句实话现在85级史诗套最强的就两套,一个天域,一个魔战套,听说魔战套会加强的,咋们今天来说说天域套,每件装备都有特殊加成,什么冰柱什么旋风什么闪电,电脑不好的人基本刷个图都能卡半天,天域现在85版本最强没人会说什么吧,尤其是刷图,很轻松,打鲁克都不会嫌弃的,只要是完美打造,先上几张图
都说天域套在85级史诗套里面堪称完美,5套效果也很变态,是每个角色都比较喜欢的装备
其实可以爆出来的,我天域套都分解了,因为我有万事,感觉要哪没用,天域腰带在光头广场勇者难度爆率极大的,很好爆的,都出了4个了,都分解了,如果你有90A就没必要跨界了。说不定那天就爆出来了,没有话就跨界,现在跨界简单的,他才要狗眼么,赞上几个月就够了,哈哈 看下单间。上衣+66双攻、72独立、光强+24、双爆+3 下装+66双攻、72独立、火强+24、双爆+3 护肩+66双攻、72独立、暗强+24、双爆+3 腰带+66双攻、72独立、冰强+24、双爆+3 鞋子+66双攻、72独立、全属强+13、双爆+3、攻速+8、移速+12、施放+12
是不是很牛的感觉,哈哈,喜欢还请点赞加关注哦
2018-03-28 12:05:47