北京能直接学A本吗?
全部 1010
北京能直接学A本吗?
-
这要看是哪个A本了,A照分3种,分别是A1大型客车\A2牵引车\A3城市公交车,根据公安部《机动车驾驶证申领和使用规定》,初次申领机动车驾驶证的,A3本(城市公交车)可以直接学,A1\A2不能直接学。

驾照申请细节:

申请A1大型客车\A2牵引车都是需要先取得其他驾照的,不能直接学,要注意了。

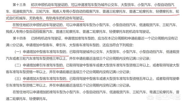
申请A1\A2驾照条件:
1. 申请A1大型客车准驾车型的,需要在26周岁以上,50周岁以下;申请A2牵引车准驾车型的,需在24周岁以上,50周岁以下;申请A3城市公交车,需在20周岁以上,50周岁以下;

2. 申请大型客车、牵引车、城市公交车、大型货车、无轨电车准驾车型的,身高为155厘米以上。两眼裸视力或者矫正视力达到对数视力表5.0以上,无红绿色盲;两耳分别距音叉50厘米能辨别声源方向。

准驾车型及代号:


好啦,该说的都告诉你了,如果你想了解更多有关旅游的防骗防坑信息,
请关注我:旅游防骗防坑~
2018-04-24 01:10:36 -
哪都不能直接A本,小学,中学,高中之后才有可能
2019-01-24 09:08:40 -
可以直接学A3驾照 (A3驾照只能驾驶城市公交)
2019-02-10 02:02:22