如何写好一份职位说明书?
如何写好一份职位说明书?
-
《岗位说明书》的用途,相信大家都有过初步的了解,不管是HR,还是部门主管,它都是人员配置、人员管理的基础。缺少岗位说明书,我们只能凭感觉来做事情,只能凭道德去要求一个员工的行为准则。
那么要撰写岗位说明书,首先需要做岗位分析,收集相关的岗位信息。
岗位分析的方法有七八种,这里由于篇幅有限,就分享几个最常用的岗位分析方法:
1、观察法:观察这个岗位的人在做的事(可分直接观察法、阶段观察法、工作表演法三种)。这个适合操作型岗位,不适合高层的岗位。比如总经理这个岗位,你如果用观察法,只是看到他在那里喝喝茶,看看报纸,观察不出什么东西来,其实他的工作都在脑子里。
2、工作日志写实法:让员工在一段时间内用日志的形式记录他的日常工作。这个方法适合事务性岗位,比如人事岗等,记录他这一天或者这一段时间,他做了什么事。但这个方法不适合项目周期性较长的岗位。
3、问卷法:设计一套岗位调查问卷,由该岗位的人填写,再由调查者将问卷加以汇总,从中找出有代表性的回答,用于对工作相关信息进行描述。问卷设计的内容可分为:做什么? 为什么做?重要程度?衡量标准?耗时多长?等。
有些员工可能会写得太简单,假如,你开了一个餐馆,你问你的厨师他的岗位职责是什么?厨师跟你说,我的岗位职责就是炒菜,但是难道一个厨师的岗位职责就是一个事情炒菜吗?反之我们可再问一个问题,那你炒菜要达到的结果是什么?思考一下,他作为厨师有哪几个岗位职责,分别要提供什么样的结果?比如首先第一个叫做饭菜的可口率要达到多少。第二个,比如说采购原材料,那采购的原材料我们要达到的结果是什么?如你要对过去采购成本进行一个预算,不能高于过去同期的采购成本。第三个,比如说你作为一个行政大厨,你还要具备一点就是团队的打造,不能成为一个大厨没有接班人,没有培养出优秀的厨师出来。第四个,你的后厨管理,甚至你的服务,这些都是这个厨师应该所具备的工作类别。
4、访谈法:按事先拟定的访谈提纲与该岗位人员进行面对面交流和讨论。
这里推荐访谈法和问卷法搭配起来使用效果更好,具体步骤如下:
1,经理/人力资源部,设计《工作内容调查问卷》。
2,发给该岗位人去填写,让下属先思考一下自己的职责,履一下自己的工作内容。
3,经理拿着下属填写的问卷针对要修改和确认的地方和下属沟通,目的是澄清工作细节和职责。
4,沟通完后,经理润色整理,执笔写《岗位说明书》。(为什么岗位说明要经理写呢,原因是:经理写得更标准客观,符合自己的意志,下属会写得过于简单,或者避重就轻,或者把别的事写道他这里,他的事写道别人那里,或者条理不清)
5,经理写完后和下属一条条对,员工认可不认可?对员工的要求是否得到员工清晰的领会。管理学上有个词叫“参与感”,要员工充分的参与,大家才有认同感,更积极的去执行。
访谈图示:

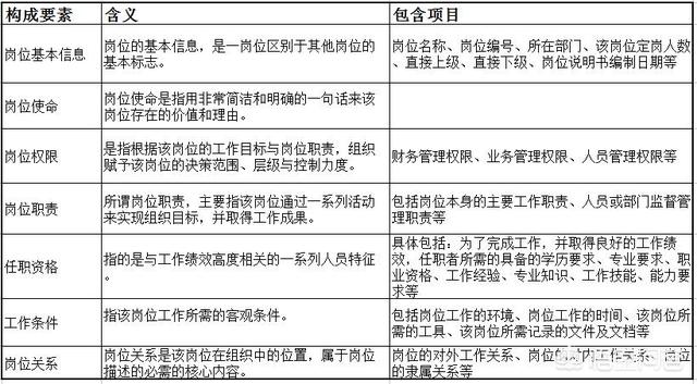
下面再说说岗位说明书,一个完整的岗位说明书包括:岗位名称、部门结构、内外部关系、职责描述、权限描述、任职条件KSA等内容。

有些内容比较简单,就不多说,这里分享一下比较难的部分和注意事项。
1,权限描述一栏,不外乎就三个部分:人,财,务
人,管人方面的权限。例:批准...类(或级)以下员工的录用,考核,升迁,出差、请假等。
财,就是财务方面的权限。如:批准...元以内的....费用。
务:是指业务上的权限。不是指物体,如果是物体方面,比如:电脑的分配...等物品的使用和调拨权可以归类到“财”里面去写。业务上的权限举例:决定销售政策、销售目标的分配、XXX建议权、批准...(事项)等。
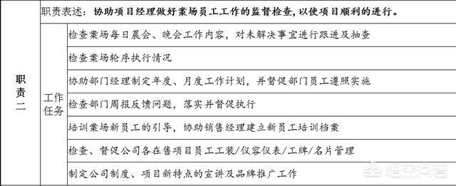
2,岗位职责与工作内容;
①岗位职责描述:
一般分两大块内容。
第一块:“岗位职责表述”。这里要写得简短清晰,一句话说明。按照事情重要程度的顺序来写,不是按照紧急程度的顺序来写,如果按照事情紧急程度的来写,那我们每个人都成了“消防大队长”。
第二块:“工作任务”。“工作任务”是岗位职责表述的细化和拆解。它的罗列并非是杂乱无章,随机的,而是按照一定的逻辑顺序,比如按做事的流程步骤来写。写完让人一看就知道他干的是什么,那么就清晰了。
举例:

岗位说明书的表达方式:
1,描写岗位使命可以按照:根据....,通过....,达到。。。。这样的固定格式来写。
2,描写岗位职责的表达方式:动词+受体+目的 (表目的的词:达到../以保证../以实现../以掌握../以促进)
比如有的人写:“录入....数据到...系统” 后面就没了,目的就不知道在哪,后面如果加了目的“以生成催款单”就清楚了。
写法举例:制定....规章制度,包括XX制度、XX制度,以实现规范经营的目标。
有些情况下,加了“目的”还是不够精准。这时候就要加一个词叫:“包括”
比如你问一个人上啥班呢?那人回答说:分析资产状况。 听完你就晕了。如果写明:分析资产状况,包括:资产位置、面积、居民经费。把前面的范围定义清楚,描述,补充说明就清晰了。
再比如:制定财务报表,最好写上哪些财务报表。(成本会计与出纳做的财务报表不一样)
再举个例子:“审查产品质量是否符合规定”,这句话“检查”很清楚,“产品质量”不清楚,就要加上”包括“:尺寸、颜色、外型。
3、描写经验的顺序是:工作经验-行业经验-岗位经验
③注意用词
尽量把“负责”这个词改成具体的动词,比如:起草、编写、审核、制定、保管等。
但,如果这件事出了事全由某个岗位的人负责,那这个岗位就可以用“负责”这个词。
如果“负责公司培训“,培训专员也负责,人事经理也负责,部门经理,总经理也负责。那么出了问题到底该谁负责呢?
还有一个词”处理“,这个词也很含糊,比如写”处理文件“,“处理”是什么意思? 是整理分类,还是写文件,还是直接扔掉呢?因此,在编写时,需要区分到底是对文件进行分类,还是分发,还是清理?尽量使用精准的描述性语言。
其他注意事项:
1,岗位说明书,不是参照自己或者岗位人员现有的工作水平。而应站在公司战略规划未来1-2年左右的角度,按为更好的完成这个战略规划,这个岗位需要达到怎样的工作水平来编写,力求客观,对事不对人。
2,主管的岗位职责≠下属岗位的岗位职责的集合。主管的岗位职责应是在更高的层面上所负有的职责。尤其是主管的管理职责是下属岗位所不具有的。如:某主管的一项岗位职责为:合理进行岗位分工与绩效管理,确保所辖岗位分工合理、工作量饱满。
2,岗位说明书编写完后,向员工说明,岗位说明书里没写的也并不代表不干,岗位说明书展现的是2/8原则,也就是你最重要的工作。
3,若有员工反馈岗位说明书里的要求太高,达不到。告知员工,既然你能在公司工作这么长时间,说明公司认可你的能力,但公司也希望你有一个成长的空间,随着公司的发展一起进步。
今天就分享到这里,希望能给您带来帮助,大家还有什么其他的补充也可以就此提出讨论。
2018-10-07 10:46:57 -
首先我们要了解清楚职位说明书包含的内容大体有哪些。据了解主要有这几项:职位名称、职位类别、职位概要、工作内容、职位权限、任职资格以及工作条件等。
职位名称和职位类别其实都挺容易编写的,就是这个职位的工作内容和任职资格以及工作条件等都要详细写出来。比如说工作内容必须列出来该岗位所必须做的工作都有哪些,用词要确切,并且还要按照由重到轻的顺序来写。
任职资格也是一个很重要的编写内容,就是编写能胜任这个岗位的人员必须具备怎样的条件,比如说基本要求、技能要求以及资格证书和知识要求等,都不能或缺了。
工作条件也要详细的罗列出来,比如说有无工作危险,是否需要出差,以及工作的具体环境是怎样的,这样人家才能知道你这个工作大致是怎样的一个情况。
2019-05-03 09:04:08 -
首先我们既然来到公司,对自己的职位的要求肯定也要有规律有计划性的去实施!
2019-05-03 10:49:43 -
真正正确和专业的岗位职责做法,包含流程法、战略法、需求分析法,而观察法和访谈法等其他方法仅仅只能作为补充方法。这里我简单分享基于公司业务流程和岗位作业流程来制作岗位职责,逻辑和操作图我就不发了,简单说一下:
1.将企业的业务流程画出来,将所有岗位锚定在业务流程上。有些后勤服务类岗位可能在业务流程上找不到位置,没关系别着急,先放放。
2.把岗位对应的业务流程环节所包含的工作事项、这些工作事项如何实施的具体作业流程,以及流程中包含的行为动作、实施路径、输出结果、输出标准罗列出来,就构成了岗位职责最天然的雏形。根据由大到小、由重要到次要、由主责到次责的顺序排列,并润色即可。
3.对于后勤服务类岗位,可采取需求分析法,即业务流程的每一环节需要哪些资源和条件需要这些岗位去提供和服务,同时综合采用观察和访谈法来补充和细化。
2018-10-08 08:01:26 -
职位说明书要展现岗位的相关物质条件,同时从事岗位工作的技术水平以及所要履行的岗位职责提出明确的要求。
通常包含了:
职务名称,工作环境,工作性质,工作所运用的工具及材料,工作对象,工作时间,工作内容和工作成果要求。
具体的案例可以参照各招聘平台上发布的岗位要求。
以上,希望对你的提问有所帮助,谢谢。
2019-05-02 20:18:21