如何将象征手法运用到作文中?
全部 1016
如何将象征手法运用到作文中?
-
很高兴回答你的问题!(●'◡'●)
在文学创作中,能够将象征手法恰到好处地运用于文章中,非上层功力不能及也!那么,是不是我们普通的考生就不能将象征手法应用于考场作文中呢?当然不是。
接下来,穆老师将给大家做详细地讲解,希望同学们认真学习哦!
一【象征的理解】
(1)象征的含义
象征是根据事物之间的某种联系,借助某人某物的具体形象(象征体),以表现某种抽象的概念、思想和情感。
(2)象征的作用
a.使情感表达更真挚
b.让立意更含蓄深刻
c.使文章立意更高远
(3)如何理解?
象征手法就是将抽象的精神品质,蕴藏于具体可感知的形象中。
图一:

二【如何提炼具体形象的象征意义?】
(1)根据外在形态
举例:“圆月”象征着“思亲念乡之情”
(2)根据生存环境
举例:“野草”象征着“顽强不屈的精神”
(3)根据特点性质
举例:“兰花”象征着“高洁的品质”
(4)根据功能用法
举例:“手帕”象征着“妈妈的关爱”
图二:

三【作文中常见的象征物】
在现实生活中,能够写进学生作文中的象征物,还是比较多的,如:鱼鸟类,花草类,果与树,星与月,生活物品类,衣物类,学习用具类等等。
图三:

四【象征类作文标题例举】
花草篇,如图四:

树木篇,如图五:

物品篇,如图六:

五【作文例举】
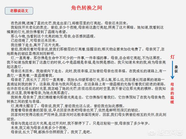
为了便于大家理解,穆老师为大家精心挑选了一篇象征类的作文,以供大家阅读与吸收。具体内容如下图:
图七:

亲爱的同学们,穆老师呕心沥血为大家整理资料,希望大家不要辜负穆老师的期望,一定要认真学习哦!
希望穆老师的回答能够帮助到大家!(●'◡'●)
2018-01-31 22:09:16