签订合同时银行贷款利率是5.39%,放款前银行要求把利率上调到5.76%,合理吗?
签订合同时银行贷款利率是5.39%,放款前银行要求把利率上调到5.76%,合理吗?
-
买房签合同的时候明明利率比较低,但是银行在放款之前突然变卦,要求提高利率才能放款,类似的事情很多人在买房过程当中都有可能遇到。
对于银行这种变卦行为,很多人都认为银行是不合理的,也是不合法的,甚至有些朋友考虑把银行起诉到法院,以便维护自己的权益。但是对于这种银行变卦的行为,至于银行本身是否存在违规违法的行为,我们要看具体情况,有些情况银行是合理的,大家就要尊重银行的规定,有些情况银行是不合理,大家可以把银行起诉了,下面我们就来具体分析一下。
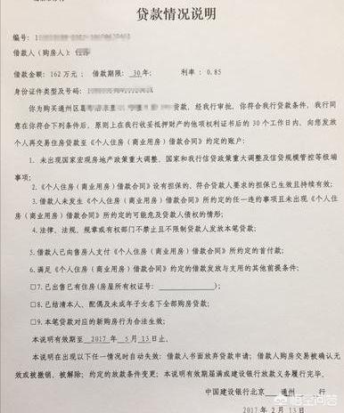
首先、大家要弄清楚,签订购房合同和签订借款合同是两码事。
在买房过程当中,很多人很容易把购房合同和借款合同混为一谈,但是这两者完全不是一回事。
购房合同是大家跟开发商所签订的商品房买卖合同,大家向银行申请按揭贷款前就必须先签订购房合同,只有拿到购房合同之后,再向银行提交贷款申请,银行才会受理。
当大家提交完各种申请材料之后,如果大家符合银行的条件,银行一般会给出一个同意贷款意向书(或者叫贷款说明书),这个贷款意向书代表的是银行初步的审核结果,这上面会有贷款的金额,贷款的利率等基本信息。但是这个同意贷款意向书是没有法律约束力的,它只不过是银行的一直表示而已。

拿到同意贷款意向书之后,大家就可以去房管局办理房子过户手续,只有完成了房子过户手续之后,才可以跟银行签订正式的借款合同以及抵押合同,而这个借款合同上面所规定的利率才是正式的利率,大家以后还房贷都以这个利率为准,而这个最终的借款利率跟银行所给出的同意贷款意向书里面的利率不一定一样。
其次、银行同意贷款意向书一般都有有效期,而且里面对于利率的变动也会有相关的规定。
前面我们也提到了,大家在向银行申请贷款之后,如果符合银行的条件,银行会开出一个同意贷款意向书,这个贷款意向书里面会有基本的贷款信息,包括金额和利率以及上浮的范围。
通常情况下这个同意贷款意向书有效期是2~6个月,而现在有些银行为了提高效率,会把同意贷款意向书的有效期缩减到一个月以内。这意味着银行同意贷款意向书里面的贷款金额和贷款利率有效时间是一个月,如果超过了有效期之后,银行贷款政策出现了变化,比如当前资金比较紧张,银行贷款利率上浮了,那银行在实际签订借款合同的时候就会上浮利率,这种事情很常见。
除此之外,大部分银行在开出同意贷款意向书当中都会有一个条例规定,假如在同意贷款有效期之内,银行贷款利率出现了变化,那么客户实际利率也会跟着调整(这种利率变化包括央行基准利率的调整以及银行自身利率的调整)。因此即便同意贷款意向书还在有效期之内,但是银行利率出现了变化后,大家在实际签订借款合同的时候利率也会有所变化。比如银行给出的同意贷款意向书利率是5.39%,但是实际放款的时候银行可能会上浮到5.76%。
最后、如果大家已经签订了借款合同,那银行是不能单方面违约提高利率的,只有在央行基准利率变更了之后,才能做出调整。
大家跟银行之间的借贷关系,最终以借款合同为主,这个才是最有法律效力的一个合同文件,大家跟银行的纠纷都可以按照这个合同文件来解决。如果大家是在2019年10月8日之前跟银行签订了借款合同,而且借款合同上面明确规定基准利率是4.9%,上浮范围是10%,实际的利率是5.39%,那在央行基准利率没有调整的情况下,银行是不能单方面提高利率的。即便银行当时资金比较紧张,在签订完借款合同之后,客户有可能几个月才放款,但在签订完合同到放款这段时间,银行也不能单方面的上浮利率,这是属于违约行为。
但有一种比较特殊的情况,假如大家在签订完借款合同之后,银行还没来得及放款,而央行已经调整了基准利率,那银行在放款的时候,实际的利率可能会出现变动,假如央行基准利率上调了,那么银行会在上调之后的利率基础在上浮10%才会得出最终的贷款利率。
而大家在2019年10月8日之后签订的借款合同,则不受到央行基准利率调整影响,因为目前我国的房贷是参考LPR来定价的,实际的利率是在LPR的基础上上浮一定的范围得出结果,比如当前的LPR是4.8%,假如银行上浮20%,那么实际的利率就是5.76%。

虽然央行的规定银行可以跟客户自行协商利率调整的周期,但这个调整的周期最短是一年时间,现在LPR正式实施也只不过是1个多月的时间,所以银行完全没有到调整利率的周期,因此假如银行在签订完借款合同之后私自上调利率,这种也是属于违规行为的,对于这种违规行为,大家可以起诉银行或者投诉到当地的银监局,以便维护自己的权益。
2019-11-26 10:01:39 -
肯定是不合理的,属于银行变卦,也就是银行违约了。
你去银行办理贷款之时,与银行签订的贷款合同之时,已经明文规定是5.39%。这份合同是已经明确规定,是通过借款方和放款方同意的贷款利率而签订的,这份贷款合同是有法律效应的。
比如说,你在银行商谈贷款利率之时,银行给你的低贷款利率是5.39%的话,而当你去银行正式签订贷款合同之时,这个时候银行给的贷款利率调高了,变成了5.76%。这种情况是属于正常现象,银行有权利提高房贷利率的,而贷款人也是有权利不签这份合同的!所以在签订房贷合同之前银行利率变卦是非常正常,并没有不合理的。

再比如,如果你与银行签订了房贷合同,而且在关键时候,也就是放款阶段,银行要求把贷款利率从5.39%调高到5.76%,如果你不同意提高贷款利率到5.76%,银行威胁就是不放款。
如果真是这种情况,银行这样做肯定不合理的,属于违约了签订的房贷合同。真遇到这种情况的话,要么你选择顺从调高贷款利率,要么你就是选择放弃在这家银行贷款,或者直接把银行上告法院,告银行违约贷款合同,要求银行赔偿一定的经济损失费用,以及贷款违约金。
举例子
你跟张三买一样东西,你们刚开始谈时候张三出价100元,而且你当时也是同意这个价格购买这件商品,但你没有跟张三签订购买这件商品合同。
过几天后张三觉得100元卖亏了,需要把这件商品卖120元了,这个时候张三有权利把这件商品提高价格卖出,而你也可以选择不买了。

但如果你们最初就和张三以100元的价格签订了购买合同,而且这份合同具有法律效应的。这种情况的话,张三再度涨价到120元是不合理的,属于违约了,没有按照购买合同执行,这样是不合理的。
通过这个例子与银行贷款情况差不多的性质,反正在以签订合同的利率为准,如果在签订合同之前提高利率属于正常,但签订合同之后再度提高利率是算违约的,属于不合理的,可以拿起法律武器为自己维权。
看完点赞,腰缠万贯,感谢阅读与关注。
2019-11-26 20:04:40 -
不合理,已经签合同了,就具备了法律效力,银行也不能单方面改变利率。
2019-11-25 19:54:31 -
签订合同时银行贷款利率是5.39%,放款前银行要求把利率上调到5.76%,是否合理主要还是看下跟银行签订的贷款合同条款哦,正常两种情况放款前银行会上调利率:
第一种、放款前,碰到中国人民银行上调基准利率,银行就会按新上调的基准利率发放贷款,这个在银行贷款合同条款里正常会有约定的,人行上调基准利率都会正式报纸及网络上登报,一般贷款利率是基准利率上浮10%-50%之间,你可按人行公布的调整后基准利率参照银行给你的上浮率测算下,就知道是否合理哦
第二种、放款前,碰到该银行内部的信贷政策调整,比如你现在的基准利率是上浮20%,放款时,该银行因信贷资源紧张会上浮到30%,这也是取决于你的贷款合同签订时是否有注明信贷政策调整,利率也会调整。
很多人签订银行贷款合同时都不会认真看条款,毕竟是银行的格式条款,但个人建议有些重要的条款还是要看下,做到心里有数更好哦!
希望我的回答能帮到你!
2019-11-25 20:57:09 -
既然已经签订了贷款合同,就已经形成了契约,如果银行单方面要求提高贷款利率,就属于毁约,作为申请贷款人有权利拒绝。如果银行忽视贷款申请人的拒绝不顾,可通过仲裁,诉讼来加以解决。
2019-11-25 21:30:48