孩子上六年级了,现在很不愿意学习数学,大家有什么经验可以分享一下吗?
孩子上六年级了,现在很不愿意学习数学,大家有什么经验可以分享一下吗?
-
高年级有一部分学生很多对于数学是有一定的厌学、惧怕心理,这是普遍的现象,原因就在于基础一直没有打牢,后续的学习只能是似懂非懂,赶鸭子上架了。小学数学相对捡起来可行性还是有的,只要肯努力加上注意引导方法。首要就是调动起孩子学习兴趣,让孩子感觉数学是好玩的,再加上正确的辅导方法,才能重新建立孩子学习数学的信心。别人的经验只是针对别人的孩子,因材施教关键是了解教育的对象,顺着他的爱好兴趣逐步引导到数学学习上来。我曾经让一个学生在我的世界里画一个标准圆出来。所以我的建议是,先通过趣味益智游戏引导过来。比如数独游戏,凑24点游戏等,九宫难就从六宫学起。孩子数学观的形成跟家庭密不可分,家长都觉得数学没意思,不跟孩子互动,孩子自然无法体会数学世界的趣与美。然后再是针对性查漏补缺,三年级没掌握的就重新学习下,既然拉下了,就去补吧,没有捷径可走。
数学益智游戏
①数独游戏,很好的数感和数字推理游戏。

② 24点游戏,基础四则运算以及多思路启智练习。
小学阶段起码要把计算练习得很溜!练习形式避免枯燥,在我的趣味数学专栏中介绍了很多种趣味形式,目的就是避免孩子产生厌倦情绪。

③ 知识点总复习
对照小学数学概念,梳理一遍,哪个不懂可以再具体私信我,王老师专注于小学数学,但更喜欢回答有针对性的问题。培养兴趣,重拾信心为主,不要死记硬背。更多解题策略也可以关注我的其他新农商网。
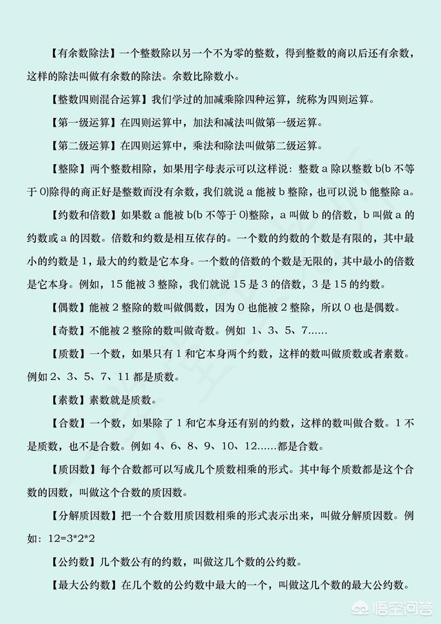
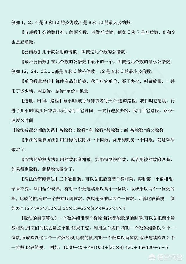
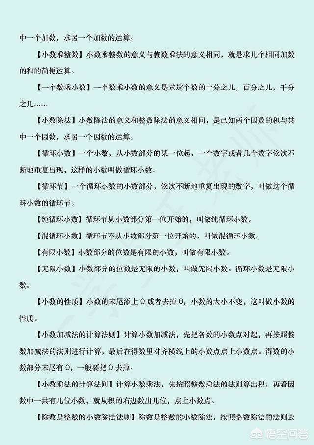
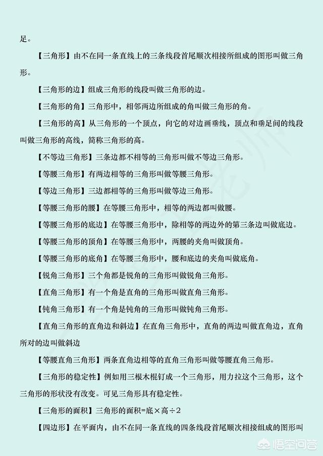
附小学数学概念大全,供你参考。













欢迎关注王老师头条号及数学专栏
学习更多好玩有趣的数学干货知识
2019-01-06 22:12:53 -
如果对于基础知识不扎实,那么六年级的数学学习肯定会受到影响,影响的最明显特点就是上课听不懂或者老师发的试卷,作业完成的时候出现了非常严重的困难。
总之这种情况就是学习没有兴趣而已其实可以改善。
按照老师的要求或者家长自行寻找网络中的专项训练,让孩子把小学的基础知识从头到尾的巩固一下,专项训练或者老师的引导复习,包含的非常的专业化。
举个例子来讲,比如说数的计算这一类不仅仅包含了小学一年级一些简单的计算,还包含了整个小学阶段所有数的计算,包括分数小数通分约分,以及简便运算。
回过头来让孩子看一看,有些知识并不是太难,只要需要一个系统化的总结就可以,当然专项化训练,不仅仅包括这一点,还包含了图形面积体积等相关的内容。
所以我觉得让孩子有一个规划,有一个学习进度是最重要的,这样才能够提升孩子的学习兴趣。
第二,对于孩子的现状要充分理解,不能过于拔高对孩子的要求,拔苗助长的故事每个人都知道,可是现实中的家长都是这种情形,希望孩子表现得更优秀一些,希望孩子的成绩更高一些,但往往就是这种过分的要求,伤害了孩子的自尊。
让孩子感觉到目标永远无法实现,所以不如干脆放弃。
相信孩子,做一个合理完善的复习计划,还是一定可以。
2019-01-14 06:38:50 -
孩子到六年级对数学不感兴趣,甚至不想学习数学,是因为孩子感觉数学知识点太难了,这也说明孩子在学习数学过程中很少能体验到成功的快乐,因此对学习数学缺乏信心。

人类是需要成功的,作为学生对需要成功的感情更为强烈,学生在学习数学过程中很少能尝到成功的滋味,他就会高估数学的难度,认为自己不是学习数学的料子,从而对学习数学失去信心,失去兴趣。因此在孩子学习中老师应该想方设法为学生创造成功的条件,在平时练习,课堂作业或考试中,要多给学生表扬的机会,在课堂提问或上台做题时要能够让学生体面地、自豪地坐下去或走下去。当学生出现差错或回答不出时,不要简单地给予否定或让其他同学代答,应耐心启发适当给予搭桥铺路,一步一步引导他找到正确答案,促使学生知难而进,在克服困难中体验乐趣。让学生在平等、轻松、活跃的学习氛围中感受到学习数学的乐趣。

其次,数学训练不要搞题海战术,因为一大堆的题目会把学生学习胃口全部打消掉,最能遏制学生学习兴趣,因此数学练习要精选题目,给适当的学生给予适量难度的题目,让他们都能轻松地完成作业。
在数学课堂中要善于创设问题情境,激发学生讨论,兴趣往往是从疑问开始的,要抓住学生好奇心理,促使学生产生好奇心,好奇心又转化为强烈的探求知识的欲望,以疑激学,造成学生着急想了解为什么,怎么办的心理引导学生发表自己的见解,这样很容易激发学生的学习兴趣。

总之,培养激发学习兴趣的方法很多,不管用什么方法只要对学生有用那就是最好的。希望大家多多讨论发表自己的看法!
2019-01-13 10:11:54 -
六年级出现这样的情况,
可能是孩子受到批评了,
不喜欢数学老师。
六年级的孩子刚刚进入青春期,
突然间哪门课程成绩退步很大。
这原因造成的比较多,
初中阶段特别明显,
时间长了,学校老师会建议家长。
让孩子去找心理辅导老师,
严重的会叫家长让孩子去看心理病,
其实这一些都不是心理病,
是孩子的自尊心受损,
正常的情绪和积极的情绪
被突然间的打压和严重打压的都有。
家长要想办法让孩子开心快乐积极起来。
给孩子鼓励。其他还需要做很多,
但千万不要把这种孩子当做心理病来看。
不然孩子真的变成了有心理病了。
2019-01-07 07:13:23 -
孩子到六年级对数学不感兴趣,甚至不想学习数学,是因为孩子感觉数学知识点太难了,这也说明孩子在学习数学过程中很少能体验到成功的快乐,因此对学习数学缺乏信心。
人类是需要成功的,作为学生对需要成功的感情更为强烈,学生在学习数学过程中很少能尝到成功的滋味,他就会高估数学的难度,认为自己不是学习数学的料子,从而对学习数学失去信心,失去兴趣。因此在孩子学习中老师应该想方设法为学生创造成功的条件,在平时练习,课堂作业或考试中,要多给学生表扬的机会,在课堂提问或上台做题时要能够让学生体面地、自豪地坐下去或走下去。当学生出现差错或回答不出时,不要简单地给予否定或让其他同学代答,应耐心启发适当给予搭桥铺路,一步一步引导他找到正确答案,促使学生知难而进,在克服困难中体验乐趣。让学生在平等、轻松、活跃的学习氛围中感受到学习数学的乐趣。
其次,数学训练不要搞题海战术,因为一大堆的题目会把学生学习胃口全部打消掉,最能遏制学生学习兴趣,因此数学练习要精选题目,给适当的学生给予适量难度的题目,让他们都能轻松地完成作业。
在数学课堂中要善于创设问题情境,激发学生讨论,兴趣往往是从疑问开始的,要抓住学生好奇心理,促使学生产生好奇心,好奇心又转化为强烈的探求知识的欲望,以疑激学,造成学生着急想了解为什么,怎么办的心理引导学生发表自己的见解,这样很容易激发学生的学习兴趣。
总之,培养激发学习兴趣的方法很多,不管用什么方法只要对学生有用那就是最好的。希望大家多多讨论发表自己的看法!
2019-01-13 10:11:54 -
孩子不愿意学数学,找原因,有的孩子不喜欢数学老师,有的开始没学好,后来跟不上,有的孩子对于数学逻辑没有感觉,六年级补习数学没学好的知识点其实很容易,现在孩子学习资源太多了,例如有下载的课程,有打印的资料,还有习题讲解的视频,不要想着小升初时间紧迫,就放弃学习数学,以后初中高中不是更难了,小学是基础的基础,没有这个基础初中高中怎么办,数学不像语文,数学的一个个知识点是连接的,不是单独的,还有以后物理化学也需要用到数学部分的知识点,怎么办都放弃吗。
2019-01-06 15:10:26 -
谢谢邀请。
六年级孩子不愿意上数学,是因为基太差学习困难,对该学科丧失了自信,还是和任课老师关系不太好,还是有什么其他原因呢?
世界上没有无缘无故的爱也没有无缘无故的恨,一切皆有原由!
分析出原因,再引导孩子,可以用简单一点的题增强孩子自信,也可以通过玩一些数学游戏来培养孩子兴趣,还可以读一些数学知识方面的书籍来增强孩子的知识底蕴!
功夫不负有心人,一定有方法!
2019-01-06 21:54:45 -
每顿吃饭时,把他的饭菜全部拿去一半倒掉。零花钱也是一样。数学嘛,随他去。
2019-01-07 12:27:22 -
兴趣是最好的老师,成功是最大的助燃剂。不喜欢某门课程是表面现象,其背后的原因有很多种,最主要的原因是畏难,也就是对某一门课程在学习上感到有难度。最好的办法是家长和老师多沟通,和孩子多沟通,帮助孩子逐渐树立信心,在学习上不断取得进步,把一次又一次的成功转化为对学习的信心!|
2019-01-06 15:56:16 -
每顿吃饭时,把他的饭菜全部拿去一半倒掉。零花钱也是一样。数学嘛,随他去。
2019-01-07 12:27:22 -
找到原因,再根据情况采用不同的方法解决,我讨厌的老师的课就成绩不好,对某课感兴趣,成绩都很优秀
2019-01-06 15:27:15