历史类的领域想要试试视频方向,有什么好建议吗?
历史类的领域想要试试视频方向,有什么好建议吗?
-
做视频类要切记四点
1.视频一定不要带广告或一些台标等水印
2.视频一定要高清以上的,太低过不了审核
3.视频类型要和账号领域高度垂直
4.自己制作,照搬会内容重复
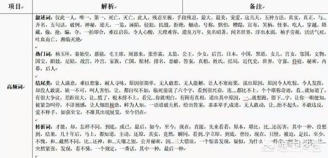
起标题我这里有张图可以参考参考

这图我别人那里找来的,是历史系标题的高频词。
2017-12-30 08:36:33 -
一、历史类的领域最好能够邀请北大和社科院的考古教授谈谈二里头四期挖掘工程,由于是公元前1700年的考古工程,双方有不同的观点。北大认为前一期是夏朝,后三期为商朝;社科院认为前二期为夏朝,后二期为商朝。这样能够让大多数网友能够真正了解中国的历史来龙去脉。
二、两晋以后有十六国,其中五胡乱华出现了第一次中国历史上的衣冠南渡,王羲之就是当时渡过长江到达今天的浙江绍兴的。鲜卑拓跋珪建立了北魏,北魏孝文帝拓跋宏开始汉化,北魏分裂成西魏和东魏,以后又变成了北周和北齐。西魏有一个叫李虎的人,因军功被封为八大柱国之一,后为太尉。他的儿子是李昞,李昞的儿子是李渊,李渊的儿子是李世民,李世民就是唐太宗。他们都称自己是汉人,是陇西李氏。陇西李氏是西汉李陵后裔。据网上说,李陵降匈奴后,娶匈奴妻,妻姓拓跋,后来匈奴一部归鲜卑,拓跋一姓是李陵后裔,所以李虎是李陵的后裔。再则,李陵另一支后裔是匈奴族,在今吉尔吉斯,在唐朝时回归。这些都是历史书上没有的,是否能让大学历史教授来讲一讲。
三、唐朝灭亡后,有五代,同时有辽和西夏,它们都是唐帝国分裂出来的,他们是沙陀族、契丹族和突厥族等,他们的官吏为汉制。五代被北宋灭掉,但是辽国契丹尽然称北宋为南蛮,以后金女真和蒙古人都称南宋为南人。南宋被蒙古所灭,后人称为“崖山之后无中华”。是否这些能请大学教授来讲一讲。
因为现代的网民大多数不看历史书的,凭自己感觉乱说。就像我们这些人对历史上的事件也是一知半解,因为历史书看了少,都是业余的历史爱好者。
2017-12-30 09:14:32