酒店ota运营都指哪些方面?
酒店ota运营都指哪些方面?
-
大家好,我是酒店郑叫兽,每天一酒店案例分享,请大家多多指教!
经常听有些行业内的人说,ota 运营,不多乎接接订单,改改价钱,回复一下点评!
在我的眼里看来,ota 运营却是一个非常复杂而又高深的一门学问,ota 实操,讲四天的课都讲不完。我把ota 运营分成三大部分,一是曝光量。二是浏览量,三是转化率。
曝光量就是酒店给客人看到的机会,为什么要做高,比如说全重庆有28000个酒店,客人在订房前浏览ota 的列表页的时侯,每个人的手机一屏只能显示四个酒店,你的酒店如何才能挤进更多的目标客人的手机屏里,在越多的客人的手机里有更多的展示的话,被预定的机会就会更多。在我的ota 实操课里,光曝光量的操作就有80多个点,每个ota 都有几十个流量入口,而且每个ota 的每个的入口的排名逻辑又各不相同,ota 官方也会随着时间变化而不停的调整规则。
对于做高曝光量的80个点里我们来举一个点来说明一下我们是如何操作的:入口优化,尽量多的打开流量入口,比如,在携程的众多入口里,“宠物友好”这个入口是携程里流量增长最快的流量入口(去年翻了五倍)!有些带宠物出行的客人会按这个搜索条件进来找酒店,如果你们家没开通,就白白的丢失了一个增长率最快的流量入口,少了曝光的机会。所以我建议酒店都尽量开通这个入口,但酒店又要做好预防不能让客人带上客房,照顾其它普通客人(有些宠物会在房间里乱叫),买两个宠物笼子回来放在大堂帮他照顾,大家开心(酒店方多开房、带宠物客人放心)
做好ota 的第二个指标,浏览量。什么是浏览量?前面我们会做好80多点的工作来做好曝光量,尽量的让我们酒店在客人手机里展示出来,但上面也讲到每个客人手机里每一屏能展示四个酒店,80%的客人会浏览4页左右就会订房,也就是,你想尽了80个办法后,挤进客人浏览的4页里,你还有15个酒店是你的对手,客人如何才会点进你的酒店去浏览,而不是点进你的竞争对手那里去,这里又有几十个点可以优化操作的,我们也举一个点来略讲一下:首图优化。我曾经把某两大ota的全国浏览量最大的前500名的首图都打印出来,贴得满墙都是,然后发现一个规律,这500个酒店百分之七十的首图拍的都是夜里的外景图,斜斜的小仰角,有灯光效果比白天好看,而且比较大的比例的客人是晚上才会到店,应景。
转化率:在前面,我们千辛万苦的做大曝光量想办法钻进客人手机,拼命的做高浏览量,拉了客人到店里来,但工作还没完成,在美团,100个客人进店浏览后会有12个客人预定形成12个订单,也就是说平均转化率为12%,你们家的转化率为多少?我的佛山维多利亚大沥店的转化率为25%,提高转化率的宗旨就是凡是客人进店看到的都要优化,而且是站在客人的立场和角度来优化。提高转化率也有80多个点可以优化,我们也举一点来说明一下,比如我们曾经接过这样一个顾问店,这个店是在景区,而且是在一个拜神求佛的客人多的景区,他原来的房间名称分别为“普单”、“豪单”、“普双”、“豪双”,很正统,经过我们优化后,我们改为“步步高升大床房”、“心想事成双床房”……一两个月后,我们很惊喜的发现,转化率高了3个点,变成了实实在在的订单量的提升。
经常会有人问我,说他的酒店做ota 挺好的,4.8分4.9分了,但为什么订单还是不理想!其实做高评分真的不是做好了ota 运营,做高评分只是影响浏览率里的几十个因素之一,甚至它连做好浏览率的几十个因素里重要性前三都排不上,评分与曝光量与转化率更是一毛钱关系也没有,这也是ota 运营要避免的误区之一。
2018-06-25 11:54:35 -
酒店OTA运营, 主要包括前期的上线、后期的维护两个环节。
一、OTA上线
ⅠOTA包括哪些渠道
酒店OTA渠道主要包括以下三类:❶ 国内OTA:携程、去哪儿、美团、飞猪,❷ 国外OTA: expedia、booking 、agoda,❸ 民宿平台:爱彼迎、途家、马蜂窝。以上列举的是主流的OTA平台的名称,民宿平台也有一定量的订单,在流量贵和碎片化的今天,酒店可以多尝试。在前期的上线过程中,上线的OTA渠道越多,酒店客房越有可能被分销出去。

ⅡOTA上线流程
各大OTA上线,均在平台后台在线完成申请和审核。上线一般需要7-15个工作日。上线的流程如下图:

Ⅲ OTA上线前需要准备的资料
❶ 地图定位
酒店地图定位,是各大OTA审核酒店信息真实性的首项。百度、高德、腾讯地图定位,需要5-7个工作日审核。建议酒店在新店开荒前,安排地图定位。酒店地图定位,在各大地图的官网或者APP提交申请,需要酒店的营业执照、招牌照片。百度地图会安排线下员工现场审核,高德和腾讯地图全程线上申请、线上完成审核。
❷ 收款帐户
OTA的收款帐户,可以选择个人帐户或者对公收款帐户。上线前,投资人需要商量OTA的收款账号。如果用股东个的账号,所有OTA同用一种卡、并约定:收款人中途不能用里面的帐款;如果统一用对公帐户,需要提前去银行办理对公帐户。
如果用对公帐户收款,需要提前安排。它一般需要1个月左右的时间,才能完成办理。对公账户,需要提供营业执照、房产证、租赁证、法人信息等。
❸酒店简介
酒店简介一般300-500个字即可,是对酒店的整体的概述。它包括酒店的地理位置、服务项目、客房装修特点、公司或品牌的介绍。酒店简介,主要体现酒店客房的装修设计亮点、最好能用量化的语言,突出门店的细节和差异化特征。
❹ 房型信息
房型信息,是指客房的房型名称和价格。房型名称和价格,酒店需要提前规划好。其它信息,可以根据OTA房型的信息选项,勾选即可。
➎酒店照片
照片是酒店在OTA上的产量和产值的关键。照片从前期的拍摄,到后期的调色和出口,一般需要3-7个工作日。门店装修尾声、开荒保洁前,酒店的拍照可以提上日程。拍照属于一次性投入,高产出的买卖。个人建议,务必聘请有酒店拍摄经验的摄影师,作品的质量大于价格。
下图是各大主流OTA平台,对照片的要求。酒店可提交将酒店的数量、尺寸要求发给摄影师。

二、OTA后期的运营维护
遵循OTA的运行规则,是酒店在后期OTA平台运营和维护的唯一标准。OTA通过其基础得分,对酒店的服务水平和运营能力进行监管。酒店的基础得分,是酒店在OTA上获得流量和订单的基础。我们以美团的HOS指数为例(如下图),尽管不同OTA平台的基础得分的维度不一样,但是本质相差不大。

01 酒店信息。酒店信息部分,在酒店上线时就需要完成即可。将OTA平台信息补充完整、照片,是存量酒店优化OTA在信息板块的重点。很多单体酒店的照片,不管是尺寸、清淅度,都不是很合格,完全可以对酒店的客房重新拍摄,做酒店照片优化。
02服务质量。服务质量主要是酒店要保持合理的拒单率、5分钟内酒店需要在后台确认或不接受。另外,就是酒店对住客点评的管理,包括酒店差评率、24小时内回复客人点评。违反OTA这些规定,酒店的基础得分会被扣,严重的情节甚至会被下架。酒店在日常运营中,需要避免违反这类低级的错误。
03经营产能。经营产能,是各大OTA的基础得分的重要组成部分,权重大概在30%-40%。保留房是经营产能的对标基数。 经营产能可直接体现酒店的客房产品和服务水平。
OTA是销售渠道的一种。随着客人在酒店消费场景下,提前线上预订趋势已被养成消费习惯。OTA是各大酒店重要的产量和产值的来源。尤其是小体量的单体酒店,没有配备专业销售和海量会员体系的支持,OTA的产值要占据营收30%的比例。
遵循OTA平台规则是酒店提高OTA产值的基础。重点做好差评回复、引导客人给酒店5星好评,并根据酒店实际的出租率、市场情况和竞争对手的价格,制定灵活、动态的价格。只有这样,才能提高酒店OTA的产值。

希望我的回答,可以帮到你
更多酒店运营、投资干货分享
欢迎关注:小王在酒店
2020-12-30 19:54:51 -
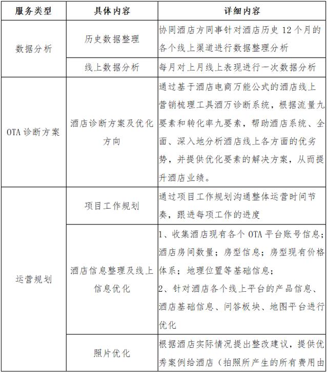
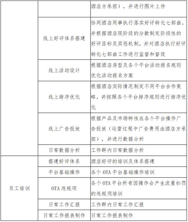
a.基础信息优化(标签 房型信息 图片等) b.后台协助操作(房价修改 房态协助 数据分析) c.日常问题处理 d.资源获取(广告位 衔接平台经理)e.酒店数据统计(流量 排名 竞对 账单明细) f.价格体系化(阶梯价格 促销价格 近期价格把控)g.点评管理 h.;监控反馈(平台订单排名监控 账单核对 月
2022-11-12 14:52:07 -
酒店OTA运营包括以下方面:
酒店信息管理:包括酒店基本信息、房型、价格、图片等信息的管理和维护。
酒店价格管理:包括酒店价格的制定、调整和优化,以及与OTA平台的对接。
酒店库存管理:包括酒店房间的预订情况、入住情况、退订情况等数据的管理和分析。
酒店营销策略:包括针对不同OTA平台的营销策略制定和执行,以及与其他渠道的合作推广。
客户服务管理:包括对客户的咨询、投诉、建议等进行及时回复和处理,提高客户满意度。

目前OTA是酒店的主要客源,酒店在OTA上,相当于其他线下门店在某宝上开个店铺,都是需要专业的运营的。如果酒店没有这方面人来做,现在有非常专业的运营团队,可以帮酒店代运营,比自己招人运营更划算,可以考虑代运营的形式,而且服务也比较全面。

2023-06-15 19:38:20 -
http://www.otachina.net/business/content/yiyong.html
这个网站一定有你要的答案。望采纳,内容如下:
众所周知,酒店在OTA上的排名会直接影响到酒店的曝光率和酒店页面的浏览率,这很有可能直接决定了酒店的订单量。所以酒店一般情况下都会想要高排名。很多酒店也会比较疑惑为什么不同的酒店在不同的销售渠道名次会有高有低?这里给大家介绍一下国内主流OTA名次规则。
不管是去哪儿网,携程网,同程网,艺龙网还是美团网等。排名规则无非就是两大类:
一、 通过交钱成为所谓的直通车VIP等。排名直接就到前列。当然前面的先后顺序又根据每个商家花的钱多少来定.
二、 商家自己优化。但优化需要专业的团队来操作。弄不好的话,就被平台认为是假交易刷评价,会被OTA平台惩罚。直接被降低OTA排名,甚至搜不到。专业团队操作的OTA排名优化是通过100%模拟大量真实顾客的交易并好评来完成的。那么具体如何做呢?
专业团队具有OTA商家个人所没有的优势。专业团队具有足够多的刷手人员,并且这些刷手人员的帐号IP来自全国各地,而这反映的正是真实顾客交易的模样。与自己注册的新号然后假刷是完全不同的概念。而且专业团队的OTA排名优化所花的钱远远没有在平台上VIP交的钱多。
"酒店OTA排名优化联盟"是个实力雄厚的拥有遍布全国各地众多刷手的大型联盟团队,拥有相当丰富的OTA运营经验。许多旅游区的小投资民宿因竞争力太弱,通过本团队优化,极大地提高竞争力,得以在纷繁的旅游市场中驰骋多年,站稳脚跟。
2020-06-01 23:47:07 -
酒店OTA运营包括以下方面:
酒店信息管理:包括酒店基本信息、房型、价格、图片等信息的管理和维护。
酒店价格管理:包括酒店价格的制定、调整和优化,以及与OTA平台的对接。
酒店库存管理:包括酒店房间的预订情况、入住情况、退订情况等数据的管理和分析。
酒店营销策略:包括针对不同OTA平台的营销策略制定和执行,以及与其他渠道的合作推广。
客户服务管理:包括对客户的咨询、投诉、建议等进行及时回复和处理,提高客户满意度。
目前OTA是酒店的主要客源,酒店在OTA上,相当于其他线下门店在某宝上开个店铺,都是需要专业的运营的。如果酒店没有这方面人来做,现在有非常专业的运营团队,可以帮酒店代运营,比自己招人运营更划算,可以考虑代运营的形式,而且服务也比较全面。
2023-06-15 19:38:20 -
http://www.otachina.net/business/content/yiyong.html
这个网站一定有你要的答案。望采纳,内容如下:
众所周知,酒店在OTA上的排名会直接影响到酒店的曝光率和酒店页面的浏览率,这很有可能直接决定了酒店的订单量。所以酒店一般情况下都会想要高排名。很多酒店也会比较疑惑为什么不同的酒店在不同的销售渠道名次会有高有低?这里给大家介绍一下国内主流OTA名次规则。
不管是去哪儿网,携程网,同程网,艺龙网还是美团网等。排名规则无非就是两大类:
一、 通过交钱成为所谓的直通车VIP等。排名直接就到前列。当然前面的先后顺序又根据每个商家花的钱多少来定.
二、 商家自己优化。但优化需要专业的团队来操作。弄不好的话,就被平台认为是假交易刷评价,会被OTA平台惩罚。直接被降低OTA排名,甚至搜不到。专业团队操作的OTA排名优化是通过100%模拟大量真实顾客的交易并好评来完成的。那么具体如何做呢?
专业团队具有OTA商家个人所没有的优势。专业团队具有足够多的刷手人员,并且这些刷手人员的帐号IP来自全国各地,而这反映的正是真实顾客交易的模样。与自己注册的新号然后假刷是完全不同的概念。而且专业团队的OTA排名优化所花的钱远远没有在平台上VIP交的钱多。
\"酒店OTA排名优化联盟\"是个实力雄厚的拥有遍布全国各地众多刷手的大型联盟团队,拥有相当丰富的OTA运营经验。许多旅游区的小投资民宿因竞争力太弱,通过本团队优化,极大地提高竞争力,得以在纷繁的旅游市场中驰骋多年,站稳脚跟。
2020-06-01 23:47:07