患痛风的人可以喝普洱红枣枸杞茶吗?会有什么影响?
患痛风的人可以喝普洱红枣枸杞茶吗?会有什么影响?
-
痛风是在我们身体里有一种名为嘌呤的物质,它分解代谢后形成一种产物——尿酸。正常情况下,尿酸能通过肾及大肠排出体外。如果人体摄入含嘌呤物质过多,或者嘌呤代谢发生紊乱,或者尿酸排泄减少,血清及体液中的尿酸都会异常升高,出现高尿酸血症,容易诱发痛风。
嘌呤、尿酸和痛风这三个词,他们三个就像“姥姥、妈妈和女儿”的关系,要先有了姥姥(嘌呤),才会有尿酸(妈妈),有个尿酸(妈妈)才会有痛风(女儿),嘌呤在人体内代谢产生尿酸,尿酸聚集多诱发痛风。他们之间是递进的关系,所以预防痛风,最重要的是预防嘌呤的摄入。
茶叶中含有嘌呤吗?茶叶中含有是嘌呤碱,主要有成分包括是2%-5%咖啡碱、少量可可碱和茶碱。按照传统观点,茶叶中含有名为茶叶碱的嘌呤类生物碱,分解后会转化成尿酸,因此人们普遍认为痛风患者是禁茶的。但是近年来大量研究表明茶叶中含有咖啡碱、少量可可碱和茶碱的甲基黄嘌呤在人体内代谢生成甲基尿酸盐,其分子结构不同于尿酸中的尿酸盐,不会沉积在关节或肾脏形成痛风石,所以痛风患者禁止饮茶是没有医学依据的。
茶水呈弱碱性,适量饮用有助于尿酸盐从尿液中排出,对病情有利。所有痛风患者可以适量喝茶。但是浓茶所引起的血管兴奋收缩对痛风患者不利,因此饮茶应以适量淡茶为宜。
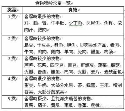
痛风治疗最重要的还是调整我们每日膳食结构,选择嘌呤含量低的食物。食物中的嘌呤高低与食物的细胞有关系,嘌呤是细胞核中遗传物质的组成成分。所以细胞越密集的生物组织,嘌呤含量就越高。
所以 那些没有细胞结构的食物,比如牛奶,嘌呤含量就非常低。也有些食物整个就是一个大细胞,比如各种禽蛋类。无论蛋多大,只是一个细胞,只有一套遗传物质,嘌呤总量是非常少的。水果蔬菜比较水汪汪,它们的细胞体积比较大,其中还有个大液泡,单位重量嘌呤的含量也很低。
干的豆子显得嘌呤含量很高,是因为它水分含量太低了。如果把它泡在水里,含水量增加几倍,那么嘌呤含量也就降低到几分之一了。所以,如果看到一种植物性食品嘌呤含量很高,先别害怕,先看看是干的还是鲜品,或者是水发的。
此外,那些特别密实,代谢很旺盛的组织,和代谢率低的组织相比,也会含有更高的嘌呤。比如说,同一种动物,内脏的嘌呤含量通常比普通肌肉高,普通肌肉又比肥肉高。因为肥肉是脂肪组织,代谢活性很低;而内脏通常代谢率比较高,细胞小而密集,细胞核物质含量高。鱼子是卵细胞,将来要不断分裂形成胚胎,所以它含有非常高水平的嘌呤。

作者简介: 张丹 王兴国老师科普写作培训班第一期学员
吉林延边大学中医学专科学历,辽宁中医大学中医学本科学历
国家一级健康管理师、国家一级公共营养师、国家二级心理咨询师、高级育婴师
大连市营养学会理事、大连市国际医学交流会理事、大连电台106.7频道儿童营养嘉宾
辽宁省职业技能培训学校营养系专家顾问、大连市工人大学营养师特约培训讲师、大连市妇联特约育婴师培训讲师。
2018-11-17 19:20:05 -
感谢邀请回答!可以喝,但是不能喝浓茶。尿酸的增高常表现为痛风,茶中的咖啡因在人体内会代谢成尿酸,但由于茶的利尿作用会很快的排出体外而不会在人体内积累。所以茶不会升高尿酸也不会降低尿酸,喝普洱红枣枸杞茶对痛风没什么影响。
2018-11-19 11:26:29