桥式整流输出155v电压如何设计?要注意什么?
全部 1013
桥式整流输出155v电压如何设计?要注意什么?
-
桥式整流要注意的事项,理论上无非是整流元件和滤波电容的耐压,以及根据负载的功率大小来决定滤波电容的容量,整流元件的电流的参数。

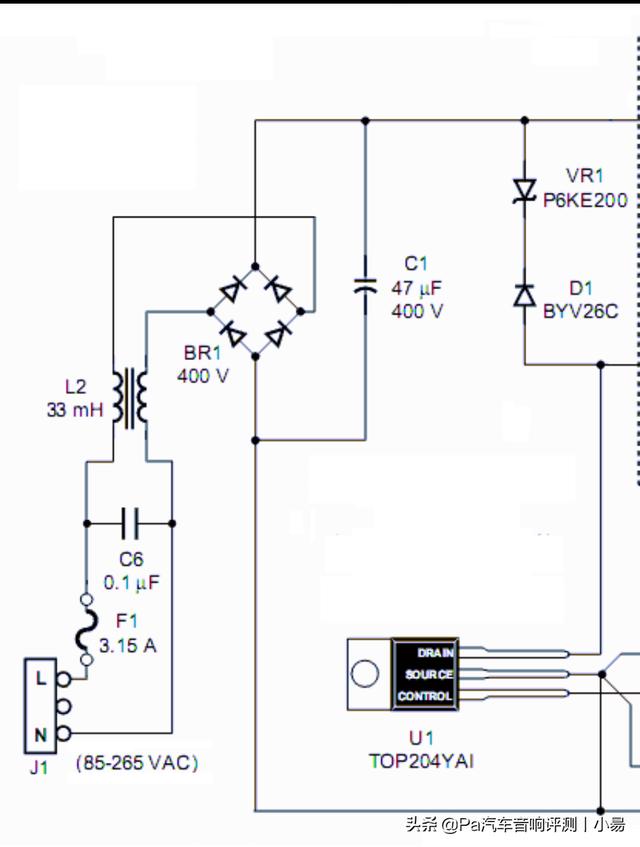
我从网上随便下载了一个简单开关电源的输入部份来讲一下。按你问题说的155V直流输出,可以大概估计出输入电压在:155/√2即AC110V左右。通过计算可算出整流元件的耐压至少要达到110*2√2即310V以上,市面上最接近的整流元件耐压级别是400V,不过一般整流元件耐压参数不形响报价,为了防止电源的纹波等,安全起见还是选用600V耐压以上的更稳妥。滤波电容选择比输出电压要高的耐压即可以,这里选择200V,或都250V的都可以满足要求了。因为问题没说负载的大小和形式,滤波电容的容量我就乱算了。可以参考网上的公式估算,这里就不详述了。
以上只是理论计算,实际实用还要考虑更多问题,如155V输出负载是开关电源等干扰较大的负载,还要在电路上加如图中的共模电感,X电容。防止负载损坏还要考虑增加保险丝等保护元件。如果对电压要求精确还要考虑增加稳压电路。
2020-03-04 11:02:10 -
要求耐压200伏以上,2000伏以下,根据实际电流两倍以上的整流器
2020-03-04 00:32:32 -
一般日本和美国的市电110VAC,经过整流桥,加电解电容滤波,变成直流电压就是155VDC了
2020-03-01 14:38:13 -
桥式整流输出电压计算公式如下:
uo=ui-2Ud
即,桥式输出电压=输入电压(变压器次级输出电压)减去二个二极管的正向压降。
桥式整流器是利用二极管的单向导通性进行整流的最常用的电路,常用来将交流电转变为直流电。
2020-02-29 08:16:59 -
变压→整流→稳压,根据负载功率选型,就这么简单!
2020-02-28 19:43:43 -
要求耐压200伏以上,2000伏以下,根据实际电流两倍以上的整流器
2020-03-04 00:32:32 -
先确定好发票给电,增容,原配电箱系统图,根据原配电系统匹配设计,很简单的,电工都懂原理。
2020-02-26 19:53:29