桃梨小食心虫如何防治?
桃梨小食心虫如何防治?
-
你好!飞火流星为你解答。
梨小食心虫在河北每年发生3-4代,老熟幼虫在树体的翘皮裂缝处及土中结灰白色薄茧越冬。来年4月上、中旬化蛹,4-6月中旬羽化出成虫,发生期不整齐,以后世代重叠。成虫产卵于树木新梢上,幼虫大部分发生在5月份,蛀食树梢。第二代幼虫发生在6月下旬左右,危害树梢。第三代7月下旬左右发生,主要危害梨果。第四代发生在8月下旬左右,全部蛀食梨果。梨小食心虫在梨、苹果、桃子的混栽果园发生严重,一般雨水多、湿度大的年份会发生较重。

梨小食心虫主要危害梨、桃、苹果、杏、山楂、枣、樱桃等果树果品。早期幼虫蛀食嫩稍,造成嫩梢枯萎,俗称“折梢”。后期危害果,蛀入后直达果心为害。早期蛀孔较大,孔外有粪便,孔周围变黑腐烂渐渐扩大,俗称“黑膏药”,后期蛀孔小,不易发现,无虫粪。成虫体暗褐色或灰黑色,翅面布满灰白色鳞片,前翅灰黑,前缘有10组白色斜纹,翅中央有一明显白点。幼虫体淡红至桃红色,腹部橙黄,头黄褐色。

防治掌握各代成虫盛发期或产卵孵化盛期,一般卵果率达0.5-1%时喷药。尤其是6月底7月初和7月底(二三代羽化产卵盛期)为防治关键期。可选用BT乳剂500倍液喷两次;或茴蒿素水剂500倍液,或50%杀螟松乳油1000倍液;或50%巴丹水溶液2000倍液。如果以触杀幼虫为主,可喷施20%氰戊菊酯乳油2000倍液,或2.5%溴氰菊酯乳油2000倍液,或10%氯氰菊酯2000倍液,或2.5%功夫乳油3000倍液,或20%灭扫利乳油2000倍液,或2.5%天王星乳油2000倍液。

物理和生物防治上,在果树休眠期刮除老树皮,在幼虫脱果越冬前进行树干束草诱集幼虫越冬,次年春出蛰前将束草烧毁。在5-6月间连续剪除被害树梢并处理掉。对果品套袋。利用性激素或糖醋液诱杀成虫。保护天敌赤眼蜂、小茧蜂等。
2019-03-09 07:21:25 -
对于防治桃、梨小食心虫,我们首先要对两种害虫有一个明显的区分,首先,梨小食心虫危害时间更早,在早期,主要危害春梢,之后危害果实,果实危害后,在虫孔部位常常由颗粒状的粪便排出;而桃小食心虫发生时间相对较晚,主要危害果实和夏梢,果实危害部位常常可见透明胶状物质。

在实际生产中,对于两类害虫的防治,我个人的看法可能不太一样,在幼树果园类,因为果树还没有进入结果期,处在营养生长阶段,对于桃、梨小食心虫,我是不会选择防治的,我反而会感谢两种害虫的帮助,替我省下了许多工作,大家都知道,两类害虫都会危害嫩梢,我们可以利用这一特性,让其为我们的果树进行摘心,因为在果树生长期类,我们要为其不断的进行修剪和整形,摘心就是很重要的一部分。对于进入结果期的果树,往往在果实采收后的夏梢生长期,我也是不会防治的,食心虫危害嫩梢有助于促使果实抽生更多的侧枝,通过营养圣战和花芽分化,可以孕育出成熟的花蕾(这仅仅至局限于早熟品种)。

在生产中,为了尽量减少或不使用农药,已达到绿色的品质,在防治中,我往往采用物理防治:
配制糖酒醋毒液,将糖酒醋水按照1:1:1:1的比例配置成毒液,装满容器放置于果园内或者树梢上,可以起到诱杀的作用,往往还会有其他意外收获,比如其它类型的害虫,主要为蛾类害虫。

- 在果园放置灭虫灯,大家都知道,蛾类害虫都有趋光性的特点,桃、梨小食心虫的成虫本身就是蛾类害虫,利用成虫的这一特点,可以有效杀死成虫,从而减少幼虫的危害几率。
2019-03-08 09:47:20 -
桃小实心虫一般都是在花谢之后侵入的。只要盛花期,一过就要打药了。
2019-03-07 18:30:01 -
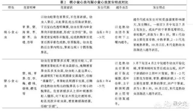
首先让我们来辨别一下桃小食心虫和梨小食心虫。它们分别简称桃小和梨小,均能蛀果危害,造成果实腐烂和脱落,严重影响苹果产量和品质。
但是,它们在虫体形态和发生特点上却有很大差异(表1、表2):



桃小食心虫

梨小食心虫
对食心虫的防治要采取综合技术防治,主要可用以下的办法:
人工防治
田间及时拣拾落果,集中投入沼气池,防止两种食心虫的幼虫从果内爬入土壤内。越冬代成虫发生前,树下覆盖地膜,阻碍成虫出来上树产卵。苹果小幼果期套袋保护,阻止桃小食心虫和梨小食心虫接触苹果。另外,对于梨小食心虫采用冬春季刮除枝干上的老粗皮、翘皮,消灭越冬幼虫;生长期间及时摘除受害新梢,集中处理;越冬幼虫脱果以前,在主枝、主干上束草把诱集脱果幼虫,晚秋或早春取下烧掉。
自然生草
果园自然生草条件下,可以在秋季、早春结合施肥全园翻土,破坏两种食心虫的越冬场所,使其暴露于土壤表面被晒死或冻死,减少次年虫源基数。同时,春季可以随时除草净地,便于地面施用昆虫病原线虫和农药防治土壤内的幼虫和蛹。
生物防治
5~9月份间,当桃小食心虫幼虫栖居在土壤时,可用昆虫病原线虫悬浮液喷洒树冠下的土壤,使其寄生桃小幼虫,兼治土壤内的梨小食心虫、蛴螬、金针虫等。根据诱蛾测报,分别在桃小食心虫、梨小食心虫的成虫发生期,田间释放赤眼蜂,使其寄生虫卵。一般4~5天放蜂1次,连续释放3~4次。
诱蛾防治
在各代成虫发生初期,田间悬挂桃小食心虫和梨小食心虫性诱剂或迷向丝,以诱杀雄性成虫或使雄虫找不到雌虫,导致田间种群交配和繁育率降低,逐渐减少两种食心虫后代数量。根据梨小食心虫的趋化性,田间挂糖醋液罐可诱杀梨小食心虫雌、雄成虫。
药剂防治
抓住防治时期越冬代幼虫出土时期防治,也就是这段时间,此时可以地下喷药,预防越冬代幼虫为害,推荐使用40%毒死蜱500倍液喷淋树冠下的地面防治出土幼虫;7月中旬叶面喷雾防治第一代幼虫;9月中旬地面喷雾防治脱果期幼虫,降低越冬代基数。越冬代幼虫防治时期也可根据蛀果后溢出泪珠状汁液判断,随机挑取100个果,若发现有一个果出现泪珠状汁液就要马上进行防治。防治药剂可用48%毒死蜱或龙丽乐(52.25%氯氰·毒死蜱)1500倍液,25%甲维盐·灭幼脲1000倍液、风向标(5%甲维盐)4000倍液均匀喷雾。
2019-03-07 17:02:26