游客找电视台曝光要求旅行社全额退款,可受疫情影响的旅游业损失应该谁来承担?

新农商网 全部 1012

游客找电视台曝光要求旅行社全额退款,可受疫情影响的旅游业损失应该谁来承担?

回复

共9条回复 我来回复
  • 京城路姐
    京城路姐
    这个人很懒,什么都没有留下~
    评论

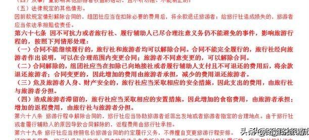
    2020年1月24日文化和旅游部办公厅下发《关于全力做好新型冠状病毒感染的肺炎疫情防控工作暂停旅游企业经营活动的紧急通知》文旅发电[2020]29号,该通知要求:一、即日起,全国旅行社及在线旅游企业暂停经营团队旅游及“机票+酒店”产品。二、已出行的旅游团队,可按合同约定继续完成行程。行程中,密切关注游客身体状况,做好健康防护。 为更好地理解执行该通知,同时妥善处理旅游合同纠纷,降低旅行社和旅游者损失,特制定本指引以供参考。

    突如其来的疫情确实造成很多游客的经济损失,但要看具体情况,根据旅游法规定,不可抗力造成的不能出游,损失由游客承担,找电视台曝光也不会起太大作用。

    有些旅行社出于息事宁人的态度,可能会用自己的款项少量给游客补贴一些,但人数多了造成一定的损失,只能旅游业自己承担,期盼疫情结束,重整旗鼓。旅游人也要吃饭,也要养家糊口,所以希望在疫情结束后,旅游正常进行时,游客也能对旅行社多一些体谅和支持。


    2020-04-16 23:23:00 0条评论
  • 生物有机肥
    生物有机肥
    这个人很懒,什么都没有留下~
    评论

    [灵光一闪]这个问题也要根据实际情况来说明,[酷拽]今年春节期间因为疫情原因导致退团的游客的确人数很多。[黑线]不过幸好国家1月24号明确发布条令,[困]1.24号以后要求退团的要求航空、铁路、酒店、景区、餐厅等全额退款;[翻白眼]1.24号以前退团的要以实际产生的损失情况来退还其余的费用,[红脸]这样也避免了旅游,交通,餐饮,景区,酒店等行业产生巨大的损失。[委屈]因为疫情的原因的确给旅游业造成了巨大的损失,[听歌]但是这个损失不应该让国家买单。[衰]突发公共事件,谁也不愿意发生,[作揖][作揖]我们从事旅游行业的应该要灵活一些,[酸]疫情没有完全结束期间,[给你小心心]可以转型做一些电商或微商等等其他方面的工作,[摊手]这样可能会有一点点微薄的收入来补贴生活。[点亮平安灯]要记住我们旅游人是最坚强的,加油,相信美好就在前方[玫瑰][玫瑰]

    2020-04-14 09:05:28 0条评论
  • 芒果带你去旅行
    芒果带你去旅行
    这个人很懒,什么都没有留下~
    评论

    我是旅游从业者,此次疫情对我们打击实在是太大了,从官方新闻直接下达停团命令,客人直接找到我们退款叫我们搓手不及,客人要求我们无理由全额退款,可我们也需要时间去沟通去处理,需要跟航空公司沟通,跟地接沟通,而且已经支付了机票,签证,旅游当地的费用:住宿费+旅游车+餐费+导游费+门票。最后迎来了好的结果,98%航空公司给退了全款,损失基本上都是临近的发团国外前1-2酒店的损失。但是客人基本上是不理解的,最后还是旅行社承担了大部分的损失。甚至到现在还有些外行包机的款都没给退,客人因为时间久等不了,最后都有旅行社承担了,资金链条断了还要交房租,员工工资。希望客人多一些理解,可以将团款作为以后走团的团费用,多退少补。

    2020-04-16 15:36:10 0条评论
  • 勤奋的小火柴
    勤奋的小火柴
    这个人很懒,什么都没有留下~
    评论

    我也是做旅游的,这次突发的疫情,确实是对旅游以及相关产业链冲击非常大,目前各行各业都在复工复产 旅游行业今年估计遥遥无期 因为疫情 包括 航空,酒店,餐厅,景区都受影响,现在遇到客人这种情况,可以先跟客人沟通 ,解释安抚好,这个确实不可抗拒的因素,因为报名后,很多项目都提前产生费用了,所以除去相应的费用,剩下的退回给客人,但是实话说,退回的很少很少 估计客人也不愿意,所以可以跟客人协商,毕竟疫情是短暂的,等疫情过后可以在任何时间自己或者家人来参加旅游团 或者第二个人半价的价格报名参加等优惠的活动,如果客人还执意要通过所谓的电视台曝光,我觉得只要合法合规,这个没什么可以怕的,因为有旅游法,按照法律程序进行就好了

    2020-04-14 09:26:10 0条评论
  • 一段硬木
    一段硬木
    这个人很懒,什么都没有留下~
    评论

    疫情造成的损失不是一个企业一个行业面临的问题,旅游,餐饮,娱乐,交通运输,物资生产……全面受损已经是现实。看问题应该是你的企业和游客就退款问题发生了纠纷,而且新闻媒体介入后也倾向于旅游企业应该退款。在此种情况下,你们可以积极联系涉及旅游项目的交通,餐饮,酒店,景点等环节按照国家政策落实好相应的退订退款环节,尽可能减少你企业的损失。

    2020-04-14 09:44:52 0条评论
  • 圆圆麦米
    圆圆麦米
    这个人很懒,什么都没有留下~
    评论

    我觉得这就像我买了一个门面贷款买的,每个月要还贷款,我把门面租出去了,每个月收房租还贷款,疫情期间租客问我能不能免房租,我说银行免我贷款我就免房租没错吧[捂脸]旅行社已经支付了的费用且没得退的,只要有凭证争取过不退给客人应该是合理的,比如机票酒店等的费用。

    2020-04-15 13:44:43 0条评论
  • 圆圆麦米
    圆圆麦米
    这个人很懒,什么都没有留下~
    评论

    我觉得这就像我买了一个门面贷款买的,每个月要还贷款,我把门面租出去了,每个月收房租还贷款,疫情期间租客问我能不能免房租,我说银行免我贷款我就免房租没错吧[捂脸]旅行社已经支付了的费用且没得退的,只要有凭证争取过不退给客人应该是合理的,比如机票酒店等的费用。

    2020-04-15 13:44:43 0条评论
  • 弥牟默然
    弥牟默然
    这个人很懒,什么都没有留下~
    评论

    这个问题有误区,首先要分析一下,是退的那些费用。打个比方,客人报名的是一个飞机团,但是还没有出行就遇到了疫情,这就面临的退费,这个时候要问清楚一点,机票有没有打出来?一般团队票会在出行前三天打票也有提前一周打票的,如果没有出票那就应该全退。如果出了机票,那就是除去机票先把剩余的全部退掉,剩下的就是通过旅行社和航空公司沟通,看这个票是应该怎么退。站在旅行社的角度来说,旅行社是大交通,景区,酒店,餐厅,用车等一些列的中间联络人,所以应该淡定,没有哪一个旅行社敢冒那么大的风险去黑掉客人的钱,要知道最低的国内社质保金都要30万。

    2020-04-14 21:25:55 0条评论
  • 清华博士
    清华博士
    这个人很懒,什么都没有留下~
    评论

    潮水过去才知道谁在裸泳,大浪淘沙,剩下来的才是金子。讨论谁承担,没意义,也会耗费很多时间,没有一个好的心态,重要的还是经营 自救。

    2020-04-30 22:27:14 0条评论