什么是mos管?有什么作用?
什么是mos管?有什么作用?
-
MOS管是电子电路中常用的功率半导体器件,可以用作电子开关、可控整流等,是一种电压驱动型的器件。
1 什么是MOS管
MOS管的全称为金属-氧化物半导体场效应晶体管,英文简称为MOSFET,具有三个电极,分别为:栅极G、源极S和漏极D,根据其半导体结构可以分为P-MOS和N-MOS。其电气符号如下图所示。

下面以NMOS为例分析其工作原理,在栅极G和源极S之间不加电压的时候,在DS之间加正电压时,D与衬底的P型半导体之间PN结反偏不通。当GS之间加正电压后,绝缘层和G极之间感应出正电荷,绝缘层和P型半导体之间感应出负电荷。这时负电荷和P型半导体中的载流子的极性相反,会将D和S的N型半导体连接起来形成一条N型的导体沟道。NMOS半导体结构如下图所示。

2 MOS管的驱动方式
MOS管为电压驱动型的半导体器件,对于NMOS而言,如果VGS>0,则NMOS导通;对于PMOS而言,如果VGS<0则,PMOS导通。其驱动电路示意图如下图所示。

对于单片机电路而言,我们建议不要直接用GPIO来驱动MOS,因为单片机的供电电压以3.3V居多,输出的高电平为3.3V,对于功率较大的MOS而言,可能无法使MOS管完全导通。所以,一般通过三极管来驱动MOS管,三极管是电流型的驱动器件。
3 MOS管的作用
MOS管多被用作电子开关,用在控制控制回路中控制负载的通断,也可以当作可控整流来实现交流变直流。这两个最主要的应用,除此之外,还具有防反接开关和电平转换的作用。电平转换作用的原理图如下图所示。

上图实现3.3V和5V电平的转换,工作原理如下:
左侧输入3.3V时,VGS=0,MOS管不导通,右侧输出5V电平;
左侧输入0V时,VGS>0,MOS管导通,右侧输出0V;
右侧输入0V时,MOS的寄生二极管导通,左侧输出0V;
右侧输入5V时,VGS=0,MOS管不通,左侧输出3.3V;
由此实现了,电平的双向转换。
以上就是这个问题的回答,感谢留言、评论、转发。更多电子设计、硬件设计、单片机等内容请关注本头条号:玩转嵌入式。感谢大家。
2019-11-05 21:17:15 -
MOS的全称是金属氧化物半导体型场效应管
MOS管属于场效应管中的绝缘栅型,MOS管开关速快,高频特性好,输入阻抗大,导通内阻小,广泛应用于功率器件的开关控制。电动工具、开关电源、LED驱动、充电电路等等应用都可以见到MOS管的身影

MOS管工作分析
MOS管分N MOS管和P MOS管两种,有两个背靠背的PN结组成,总会有一个PN结反偏。MOS管有三个脚,栅极(G)、漏极(D)和源极(S),其中栅极(G)导通控制引脚,导通后电流可以从漏极(D)流向源极(S)。当在栅极(G)施加电压后,栅极(G)和硅衬底之间的SiO2绝缘层中就会产生一个栅极(G)指向硅衬底的电场。氧化物层两边形成一个电容,门极电压等于对电容充电,受电压吸引,电容另一边聚集大量电子,形成导电沟道,MOS管开始导通,电流可以从漏极(D)流向源极(S),也可以从源极(S)流向漏极(D)。

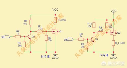
MOS管驱动
MOS管是电压驱动型的器件,当门极开启电压(Vgs)达到一定电压时,就可以导通。
N沟道MOS管:DR为高电平时导通(Vgs为正电压)
P沟道MOS管:DR为低电平时导通(Vgs为负电压)

三极管是电流驱动的,只要基极电流(Ib)满足就可以导通,MOS管是电压驱动型,如果驱动电压不足,可以加入三极管,由三极管的集电极电压控制MOS导通。

MOS导通后的内阻一般只有几十毫欧,甚至只有几毫欧,非常适合较大功率器件的驱动。大功率的MOS工作电流可以去到几十安,甚至上百安,是三极管没法做到的。
欢迎关注@电子产品设计方案,一起享受分享与学习的乐趣!关注我,成为朋友,一起交流一起学习
记得点赞和评论哦!非常感谢!
2019-11-02 18:20:30 -
朋友们好,我是电子及工控技术,我来回答这个问题。这位朋友所说的MOS管其实就是场效应管中的一种类型,它的学名叫金属-氧化物-半导体场效应管,它是由金属、氧化物和半导体三者叠加在一起而形成的结构,“MOS”只是金属(metal )、氧化物(oxide)和半导体(semiconductor)它们的全名英文缩写的简称,在这里我们就不过多地纠结它的名称的来历了,下面我主要与朋友们聊聊场效应管家族中的成员,分别介绍一下它们的种类、结构、工作过程以及作用等一些大家比较关心的问题,下面言归正传先直奔主题吧。

场效应管家族的成员
在场效应管家族中可以分支成三类成员,第一类是比较常用的一类,它的大名叫“绝缘栅型场效应管”(MOSFET),它的小名叫“MOS”管,也就是题目所讲的MOS管;第二类学名叫“结型场效应管”(FET);第三类与前两个分支又有所不同,从“血缘”关系来说,这类应该属于“混血儿”,它是由MOS管和三极管组合而成的复合管,我们叫它绝缘栅双极性晶体管(IGBT),它有着自己的独特性格,这种管子非常重要,比如在变频器中是必须的一种功率控制器件,在家用电磁炉里也有,甚至在高铁的控制电路中都会用到的。总体来看,场效应管可以分为这三大分支,下面我们分别来谈谈它们的秉性。

结型场效应管(JFET)的全面解读
1、N沟道的场效应管
下面我们先说第一个分支成员,它的大名叫“结型场效应管”(JFET),为了更好地了解它的秉性,我们有必要去解剖一下它内部的结构,从它的内部结构看,它与三极管类似,也有两个PN结。但是它与三极管所不同的是在它的两个P+型区是用导线连接在一起的作为一个极,然后用引线引出,为了好记忆我们给它起个名字叫" 栅极",用G来表示。在它内部的N型区再分别引出两个电极,为了好区分,我们一个给它起个名字叫“漏极”,用D来表示。另一个引出的电极叫“源极”,用S来表示。由于在漏极和源极之间都是N型半导体材料的,我们就称为这种场效应管是N沟道的场效应管。

要使这种N沟道的场效应管能够工作,在它的外部要有两个条件才可以。第一个就是要在它的栅极G和源极S之间加上一个小于零的电压,也就是Ug的电位要小于Us的电位,即Ugs< 0。第二个条件是在漏极D和源极S之间加一个正向的电压,也就是Ud的电位大于Us,这样是为了形成受到Ugs电压控制的电流Id。只用上面的两个条件都满足了,这个N沟道的场效应管才能发挥它的作用。
2、P沟道的场效应管
对于P沟道的场效应管从它的内部结构看,它的漏极D和源极S都是接在同一个P型半导体材料上的,因此我们叫它是“P沟道的场效应管”。要使它能够工作,其外部也必须满足两个条件,这个条件与N沟道的场效应管类似,只不过在它的栅极G和源极S之间要加一个正向电压,即Ugs>0,于此同时要在漏极D和源极S之间加一个反向的电压,使Uds< 0,当满足以上两个条件后,这个栅极的电压就可以控制漏极的电流Id了。

3、结型场效应管(JFET)的作用
由此可见,不管是N沟道的场效应管还是P沟道的场效应管,它们这个分支的成员都具备以下特点,首先是我们用栅极G的电压Ugs去控制漏极的电流Id,并且能够用较小的电压去控制较大的电流,它与三极管很类似,只不过三极管是用微弱的基极电流IB去控制较大的集电极电流Ic的。因此我们通常称为场效应管是“压控型半导体器件”,而三极管是“流控型半导体器件”。其次是场效应管是一个具有放大功能的半导体器件。再次是结型场效应管它的栅极与沟道的PN结是反向工作的,从这点看它的输入电阻是非常高的,可以达到10的九次方欧姆。

绝缘栅场效应管(MOSFET)的全面解读
下面我们再说说绝缘栅场效应管(MOSFET),我们又称为MOS管。这种MOS管和结型场效应管有类似的地方,那就是它也有两种类型,一种是N沟道的MOS管,另一种是P沟道的MOS管,按电极数来分也有栅极G、漏极D和源极S三个电极。对比结型场效应管JFET来说,绝缘栅场效应管(MOSFET)是利用半导体表面的电场效应来工作的,从这个方面讲我们也可以叫它“表面场效应管”。我们从它的内部结构可以知道,MOS管的
栅极G是处于绝缘状态的,因此MOS的等效输入电阻会更高,要比结型场效应管高出上百万欧姆的电阻,其结构如下图所示。

不管是N沟道的还是P沟道的绝缘栅场效应管都可分为耗尽型和增强型两种,我们所说的耗尽型是指当场效应管的栅极电压是零的时候,即Ugs=0V,这时候漏极电流Id是不等于零的。那么增强型是指当场效应管的栅极电压是零的时候,即Ugs=0V,这时候漏极电流Id也等于零。下面我们分别对PMOS和NMOS这两种MOS管进行一个全面的解读。
1、增强型绝缘栅场效应管(MOSFET)
虽然增强型绝缘栅场效应管有N沟道MOS管和P沟道MOS管,但是这兄弟俩的结构和工作过程是很相似的,因此下面我举出我平时用的最多的一种增强型的NMOS管为例来给朋友们做一下说明,N沟道增强型MOS管的结构示意图如下所示。

要使N沟道增强型MOS管工作起来的话首先必须在它的各个极上添加适合的电压才行,也就是说要在栅极G和源极S之间加上一个正电压,也就是说Ugs要大于零并且要有一定的电压值,这时候漏极D和源极S之间才会有电流通过的路径,这个路径我们形象地叫它沟道,通过这个沟道的电流就是Id电流。这个电流是受场效应管的栅极电压控制的。

这也就是说对于增强型的MOS管来说,当栅极电压Ugs是零的时候,漏极D和源极S之间就像断路一样无法通过电流,因此也就没有电流Id了。当栅极电压Ugs加上一定电压值的时候,漏极D和源极S之间就可以通过电流了,并且这个电流值的大小受到栅极电压大小的控制。
2、耗尽型绝缘栅场效应管(MOSFET)
耗尽型的MOS管也有N沟道和P沟道之分,下面我们为了全面说明问题,现在以N沟道耗尽型绝缘栅场效应管为例来说明,由下面的输出特性曲线图可以看到,要使这种类型的管子工作的话就要给它的栅极G加上一个负的电压,这时漏极D和源极S之间就可以有电流通过。如果这个栅极的负电压在一定的负电压区域变化时,那么漏极的电流Id也会变化了。

3、绝缘栅场效应管(MOSFET)的作用
通过我们对MOS管的全面剖析可以知道场效应MOS管是利用电场效应来控制电流大小的,由于这种管子可以制作的很小,结构又很简单,输入电阻又很大,所以它是优先被考虑到用在各种规模的集成电路里的。另外如果做成分立元件的话它也可以用在放大电路中作为信号的放大器件来用。再者由于它可以工作在较高的频率,同时又可以经受住较高的电压冲击,因此可以作为大功率开关管来用,类似电子开关一样。最后在又的场合还可以作为动态的可变电阻使用。

绝缘栅双极型晶体管(IGBT)的全面解读
最后一个分支就是绝缘栅双极型晶体管(IGBT)了,我在开篇也简单介绍了一下它,这个管子可以看作是一个PNP型三极管和一个增强型NMOS管组合而成的。其等效示意图如下图所示。

我们通过等效电路图会得出,这种IGBT场效应管既有三极管的优点又有MOS管的优点,因此它在各方面的特性都很优秀,它广泛用在各种中小功率的电力电子设备中,比如在电磁炉、变频器、电焊机等家用电器和工业电气设备中都可以用到。

以上就是我的对这个问题的解答,欢迎发表不同的意见,欢迎朋友们参与讨论。敬请关注电子及工控技术,感谢点。
2020-07-20 23:55:47