刘德华的演技跟张国荣相比,到底差在哪?
刘德华的演技跟张国荣相比,到底差在哪?
-
刘德华没什么内涵,表演痕迹非常明显,表现形式也很单一,只不过他够努力拼命,加上脸皮厚,不得不偶然给他一个奖项。张国荣戏路很宽,各种角色都能驾驭,且人戏合一,不露痕迹,其内涵丰富,创造的人物各具特色,形神兼备!确实是一流演技!
2022-09-22 12:34:15 -
张国荣是唯一一个把许文强演成了刘德华小弟的演员,没办法,吹牛也改变不了事实!
2022-09-19 06:21:00 -
刘德华虽然很努力,但演技一直被人诟病,包括唱功,一直得不到大家认可。刘德华走的是偶像路线,和吴亦凡,王一博,鹿晗,这种流量小生一样,说白了就是从流量小生到流量老生,靠娱乐炒作一直长青,其它人走的是实力派路线,靠作品质量。论人气,刘德华高,论作品质量和艺术性,刘德华完败。
还有其他人早就退隐和半退隐,刘德华一直还在上班,做网红。八九十年代成名的歌星和艺人,基本都功成名就退隐了,很多歌手在90年代初和90年代末就公开宣布不拿奖或者退出歌坛了。
电影方面很多大佬都是三年磨一剑。整个娱乐圈只有刘德华不要面皮,(歌坛方面还在和新人抢奖项)。天天像个网红一样,上综艺,拍广告,拍抖音,开演唱会,一年拍七八部电影,不好好磨演技,像个劳模一样。
周星驰,周润发,梁家辉,梁朝伟,张国荣,刘青云,吴镇宇,黄秋生,张家辉,刘洵,郭富城,这些人演技都比刘德华好很多,刘德华演技和古天乐一个档次。属于第二梯队里面靠前的。
还有成龙,李连杰,吴孟达,万梓良,谢贤,郑少秋,张学友,洪金宝,午马,陈冠希,这些都比刘德华演技好很多。
女的有张曼玉,林青霞,巩俐,惠红英,叶德娴,萧芳芳,这些人演技都可以甩开刘德华很多。论演技刘德华排名起码30以外了。
唱歌比刘德华成就高的有关正杰(拒绝金针奖),许冠杰,林子祥,罗文,郑少秋,谭咏麟,张国荣,张学友,陈百强,陈奕迅,周杰伦,这些男歌手在歌坛都是神一般的存在,论作品质量、唱功,奖项,都甩开刘德华很远。女歌手有邓丽君,甄妮,徐小凤,梅艳芳,叶倩文,王菲,这几位女歌手都是神一般存在,甩开刘德华很远。
还有李克勤,陈慧娴,林忆莲,这三个歌手作品质量,唱功都完胜刘德华,也得到专业人士和歌迷肯定,但奖项方面不如刘德华。
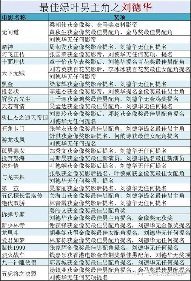
最后再来说说刘德华演技到底比张国荣差在哪?刘德华总共将近二百部电影,张国荣总共56部电影。
刘德华烂片超过三分之二还多,经典的就旺角卡门,天若有情,雷洛传,暗战,赌侠,无间道123系列,。还有桃姐,失孤,门徒,天下无贼,扫毒,勉强算上。
张国荣经典的电影有:英雄本色12系列,白发魔女传12系列,倩女幽魂12系列,金枝玉叶12系列,阿飞正传,霸王别姬,春光乍泄,东邪西毒,胭脂扣,纵横四海,东成西就,枪王,异度空间,烈火青春,夜半歌声,色情男女,金玉满堂,家有喜事,大富之家。
2022-09-20 01:41:59 -
差在张国荣以为戏就是人生,演了角色走不出来,霸王别姬演男扮女装现实生活中喜欢男的,异度空间里演抑郁症现实中把自己命跳没了,这样谁敢比啊,演杀人犯强奸犯的话,那香港出现恶魔了
2022-09-19 12:43:37 -
刘德华演技不如张国荣
其一、一个演员最终还是要靠作品说话,金像奖百大电影刘德华的五部包括投奔怒海,荣迷厚道,投奔怒海刘德华四番都给算上了!







2022-09-20 07:08:07 -
只是观众不同罢了,内心感情丰富的人喜欢看张国荣,因为张国荣的戏比较能表达内心世界,简单说就是内心戏好,比如《枪王》里面从女朋友被抓,到救女朋友杀警察那段,虽然枪打的很帅,但观众还是能感受到张国荣内心的情绪,愤怒,仇恨…
如果是刘德华演这段,估计就是以帅为主了,参考刘德华的《全职杀手》,就是帅,感情戏来说,张国荣还是略胜一筹!
2022-09-22 22:26:02 -
一三年悼念十周年,梁朝伟领衔哭着念道,一个比自己演的好演员,就此天人两隔,哥哥,你回来吧,不如我们重新来过[快哭了][快哭了][快哭了][流泪]
2022-09-23 07:45:45 -
刘德华演技很尴尬,再努力也比不过张国荣
2022-09-23 22:21:58 -
差在刘德华没有基情,差在刘德华还活着,而张国荣已经死后营销成神了。
2022-09-20 07:40:34 -
刘片酬是张三倍说明一切!张最红时能站稳三线己属不易!
2022-09-20 07:39:53 -
不够阴柔
2022-09-23 07:23:55 -
刘德华主要演绎一些商业片,张国荣也演实业片,但在文艺片方面建树也很多[灵光一闪]
2022-09-18 12:49:11 -
各有千秋,谁也不比谁差
2022-09-18 17:53:14 -
天赋之说,存在的。个人意见随大流,刘德华演技比之张国荣差一些。先说好,我喜欢刘德华,比喜欢张国荣要早。上大学前,听过四大天王刘德华的名字,却不识其人,张国荣去世那年才知道有这么一个人。上大学后,开始听歌,看电影,喜欢上了刘德华的歌,包括很多人的歌,娱乐圈开始在心中圈地。刘德华的帅气,使我着迷,继喜欢他的歌后,看了差不多他所有能看到的电影。刘德华的电影看完后,又相继看了好多电影,迷上了郑伊健,喜欢上了梅艳芳(她去世前也没听过名字),后来又看了张国荣的电影,最爱《东邪西毒》。客观说,刘德华为人厚道,歌曲我也喜欢,电影也好,要说演技,比大多数人要好很多很多,但和张国荣比较,单就演技这块,插在了天生形象里。不是说他不帅,是感觉。
2022-09-19 20:17:52 -
刘德华是在演,张国荣是全身融入人物之中,人物就是他!《霸王别姬》中,他就是程蝶衣,程蝶衣就是他!
2022-09-21 11:13:40 -
看了大家的评论,得出结论:长得太帅影响了演技!同理女演员长得过于漂亮,都会认为没有演技!
2022-09-23 12:54:58 -
差在理解的深浅。
2022-09-19 00:42:51 -
刘德华以商业片为主,张国荣以文艺片为主。演技方面张国荣比刘德华好,张国荣影帝不多,主要就是他比较容易被人抢风头,但不代表他演的不好,反而都演的很好,演戏方面很有灵性,加上本身的文艺气质,非常适合文艺片,也是王家卫非常喜欢的演员,本身也一大堆经典电影。
刘德华演技总体差一下,但天赋不差,刚出道时拍的电影都还不错,可塑性很强,他最大问题是曝光度太高,几十年的高人气,观众太熟悉,没有了演员的神秘感,加上年轻时拍了太多的电影,很多表演流程化,要碰到适合的类型片,他就能发挥的很好,所以影帝也多,像喜剧这种表现力就不行。所以经典多,烂片也不少。
2022-09-23 11:41:16 -
我觉得差在选本上吧,个人不喜欢刘德华,原因是我90年代开始看港台录像带,那时候刘德华几乎就是耍帅,演技几乎省略,看着有点烦,一直到后期的无间道就不错了,可能是早期的印象深刻,现在他的作品多数会选择性不看!张国荣就比较喜欢了,家有喜事系列,纵横四海等,我觉得张国荣演绎角色跨度很大,口碑也不错,也可能是他很少拍那种耍活宝似的作品吧!很多人演技比刘德华好很多,但就是不获奖和粉丝少,比如张学友,吴镇宇,我觉得无间道2中的吴镇宇简直太牛逼了,可是获奖的是刘德华……
2022-09-24 09:44:46 -
其实,刘德华和张国荣的演技都不行,隶属明星比烂。
真正的演技的是,帅,能演出丑的感觉而不是强颜欢笑,所以,他们两个都属于小弟之间的王八拳。
因为长相过于标致,所以限制了他们自以为是的表演空间。人是有带入感的,总觉得颜值好的就该是好人,退而求其次也是英雄末路,眉眼之间,他们两个九成全了装腔作势的道理。
镌刻在演员骨子里的东西是无法抹去的,所以,优秀演员一生只能塑造一枚经典。
譬如,你让刘德华演孙悟空,那才是挑战,你让张国荣演光头强也是这个道理,所谓不破不立,破字当头,立在其中。
当年的东成西就是经典,可惜已经烟云。
2023-04-18 09:03:01 -
刘德华是当今世界最伟大的明星
2022-09-24 12:10:30 -
艺术的本质是将人或事物内在的真实情感或者感受,通过各种艺术手段表现出来,从而引起观者的共鸣。
只有能充分体现艺术本质的作品,也就是将真实的艺术情感充分释放的作品,才有可能达到艺术的巅峰。
了解了这个概念,就很容易理解刘德华和张国荣在艺术生涯的区别了。
刘德华之所以影响力堪称华语娱乐圈第一,主要靠的是他的为人处世,说白了就是始终给人一种很会做人的感觉。这样的人设,可以让各类人群都对他有相对较好的印象,反差不会太大。那为了维持这种形象,他无论演任何角色的时候,都会注意外在形象,绝对不会尝试毁掉已有人设的演出。这就必然导致他的艺术呈现是不充分、不纯粹的,也就是演任何角色都是刘德华的感觉,而不是去完全贴合角色,也就是容易脸谱化。这就导致他在艺术上有了难以突破的瓶颈。
而张国荣的公众形象相对随性一些,不会为了口碑过分刻意去塑造形象,个性很鲜明,可以说喜欢他就很喜欢,不喜欢他也很自然。这样,他在演出时就能全情投入角色里,加上用心磨练过的演技,使他呈现出的角色,都能释放出角色本身的内在灵魂,例如《霸王别姬》、《倩女幽魂》、《阿飞正传》、《胭脂扣》等等经典作品,完全不同的感觉都能经他演绎后绽放出有灵魂的光彩,这是真正在塑造角色,更加纯粹,更加贴近艺术的本质。
所以说,刘德华准确说可以算是非常成功的艺人,而张国荣可以称得上是艺术家,这就是两者的差距。
2022-09-20 23:12:26 -
印象的影响太大了,都说刘德华帅,这都六十了,一出镜,还都说帅。其实哪有啊,他已经不帅了,他现在只能说气质好。都说他演技不行,但是这么多年他都拿了多少个影帝了。港台男星这么多,比他得影帝多的屈指可数,说他没有演技,那还有几个能看的。一开始不行不代表始终不行。反过来也同理。都说梁朝伟演技好,可是他后来也拍了不少烂片。他上一次竞争影帝还要多少年前了。但是最初一直是影帝赢家,无论后来怎样,大家都还是说他演技好。这就是最初印象的影响。
这种情况用在张国荣身上也是,他有非常亮眼的时刻,但理性看待,当年和周润发梁朝伟谭咏麟竞争电影和歌曲的时候,他未必有多大的优势。
他们肯定都是一流的选手,只是当这种已经获得多个影帝的人相比较,已经不是普通观众能随意评判的,还是交给事实吧,事实就是看奖项和票房。看同台竞争时的薪水和人气。奖项是评为给的价值,薪水是老板给的价值,票房和人气是观众给的价值。其他都是虚的。
2022-09-23 16:53:34 -
张国荣永远的程蝶衣!刘德华电影只有数量没有质量可言的东西!张国荣的电影永远的经典!
2022-09-24 12:28:04 -
在某些角色上的理解!张国荣在演半男女,阴阳人,玻璃人,等角色上都能炉火纯青!不对,应该讲本色出演!
2022-09-24 08:13:27 -
张演戏比较自然从容,刘演戏有点装有时不自然。
2023-06-03 01:28:33 -
同行如敌国,同行如战场,势不两立。
2022-09-24 08:54:06 -
都好。其实两人合作并不多,其中一部是墨镜王拍的关于一个船员行船的故事,拍着拍着某位偶像只会弄酷,然后推到重来,这部戏就叫阿飞正传。其他的合作影片没看过不作评论。
2023-04-20 19:06:04 -
感刘德华口碑无可挑剔,但若说到演技似乎比张学友还要逊色些……
2023-05-26 00:47:24 -
相比于刘德华,张国荣的演技更成更胜一筹,这主要是张国荣能很好的揣摩角色,全身心的投入,他明明是在演,但却看不到表演的痕迹,好像这个人物本应该就是这样子的。
2023-05-26 08:47:54 -
从专业的角度来讲张国荣是比刘得德华来更深入些及更自然些(毕竟张国荣算得是前辈)。从各自的粉丝和观众群来看,就各有千秋了。哥哥虽然己远离这世上,但他的作品以及为人处世影响力等也还在某部分人心中有不可代替的地位。刘德华(华仔)而还在继续努力着他的工作,某些方面上己影响了两三代人,这个不是随便某些所谓的明星能相提并论的。张和刘他们都是真正的巨星,都是值得我辈学习的模范!
2022-09-19 21:47:58 -
刘德华最大成功就是战胜胰岛素。
2022-09-24 10:03:31 -
刘德华和张国荣都是香港影坛的巨星,两人的演技都备受赞誉,但是他们的表演风格和特点却有所不同。
首先,张国荣的演技更为细腻和自然,他能够很好地表达角色内心的情感和情绪变化,让观众感受到人物的真实性和深度。而刘德华则更擅长于表现外在的形象和气质,他的表演更加华丽和精致,往往能够给人留下深刻的印象。
其次,张国荣的演技更富有张力和张扬感,他在表演中常常能够将情感和音乐完美地结合在一起,给观众带来强烈的视听冲击。而刘德华则更为稳健和沉稳,他的表演更加平衡和内敛,往往能够给人以稳定和安全感。
最后,两人的表演风格也有所不同,张国荣的表演更为个性化和独特,他常常能够通过自己的特点和风格来塑造角色,而刘德华则更加注重角色的整体性和完整性,他的表演更加符合大众审美和角色设定。
综上所述,刘德华和张国荣的演技各有所长,难以简单地进行比较。他们的表演风格和特点都是独一无二的,是香港影坛的珍贵财富。
2023-05-31 09:36:56