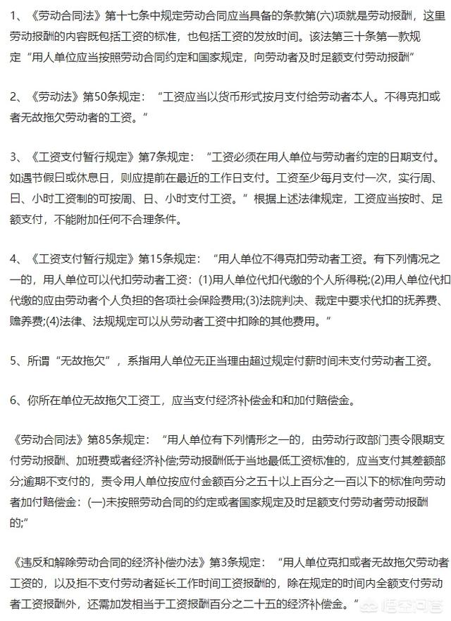
如果单位周六加班不给加班费怎么办?
如果单位周六加班不给加班费怎么办?
-
你入单位时,他招聘时,公示上就有工作时间的说明吧,如果没有那就是不正规,签定员工劳务,合同时,都的有各项规定的说明事项。超出的定额时间,以该是多劳多的,的原则吧。凡事成为一个单的工作部门,那里有随便用嘴一说就是规定的政策。找他的领导,请求给个明确的答复。如果不行去告他,这不就是明欺负员工吧。我说的对不对,请你看看大家,朋友们,怎么评论的吧,谢谢。,,,
2019-09-16 09:19:41 -
能怎么办去找领导要加班工资,或向劳动部门反映,补休不失为一个两全其美的办法既不难为(得罪)领导也能休息,又合情合理合法,其实现在很多单位双休日不休加班已是常态,领导知道,职工也知道,大都装傻充楞谁也不会提这会事,自然也都相安无事,有的也只说说而已,没有人去深究。
2019-09-16 13:53:04 -
这种情况是不合法的、按照现行的劳动合同法,你现在无需提出加班费的诉讼申请,因为你如果提了,即使要到了加班费,你在这个企业也呆不下去了。新法规定你可以在离职时一次性提出。新的劳动合同法把这一块的诉讼时效改为离职后一年内了,所以,你现在要做的就是搜集证据,只要证据显示你每周六都在加班了,那么,到时候可以要求企业一次性支付。证据包括考勤记录、工资单等。
2019-09-16 11:26:55 -
这个问题其实很好理解,主要看你个人的想法和选择,任何事情没有绝对的对与错,在此笔者简单说一下:
1,首先,单位周六加班不给加班费,肯定是违法的,除非你的劳动合同明确是计件制或定量制,当然这情况比较少,一般来讲,计时制很普遍。一个用人单位连周六加班都不给加班费,我可以负责任地说,这个用人单位其福利待遇肯定很差,最起码的劳动法规定都不遵守;
2,其次,如果你个人觉得单位给你的薪资不错,其它方面也不错,自己可以做下去,那么是可以不计较周六给加班费的这个问题的,不过你题中既然问到了周六需要争取加班费,那肯定是对此现象非常不满了,那么建议你保留好相关证据,包括但不限于:工牌,工资条,考勤卡,工衣,劳动合同,社保回执等,先跟单位协商加班费问题,协商不成的话,直接投诉到当地劳动监察部门,索要自己的正常双倍加班费,不过到了这一步的话,估计你在单位也呆不下去了,这时你可以依据劳动合同法第三十八条:用人单位未及时足额支付劳动报酬,劳动者可以主动解除劳动关系,书面出具一份劳动关系解除通知书给到单位,记住,要保留好这个书面解除劳动关系证据,确认单位已收到知晓,此通知书无须单位批准,然后在通知书上索要经济补偿金的数额,即经常说的N倍。一般这情况,大部份公司是不会支付的,那么需要劳动者申请劳动仲裁了,这个也很简单,带上证据和资料,填写申请表即可。
专心护航劳动者合法权益,正确处理职场问题,从小白变专资,关注我并给我点赞,随时提供有效建议,让您职场不再迷茫!


2019-09-16 19:48:03 -
现实中处理方法应该是:或者忍耐,或者去投诉维权。后者可能丢掉工作。
2019-09-16 07:55:49