你怎么看待癌症年轻化这一现象?
你怎么看待癌症年轻化这一现象?
-
癌症主要有2种人易得:一是年轻人,压力大,生活无规律,一旦得癌症,因新陈代谢快,癌细胞发展也快,一般发现病情到离世往往就3个月;二是老年人,身体机能下降,无法抵御癌细胞的侵袭,这种病期长。
我们看到有不少年轻的人得癌症,就简单断定现在得癌症的人越来越年轻化。
其实过去也很多,但那时没有癌症这个名称,往往会说某人得了肝病、肺病,甚至说是怪病等等,也没有登报,更没有网络,谁死了有几人知晓?现在因为网络的发达,不时看到年轻人的癌症,我们也不要危言耸听,客观看待。
其实我们现在的医疗生活水平不断改善,人民寿命在不断增长,1978年人口普查统计,平均寿命男性为66.9岁,女性为69岁,比解放前增长近一倍;1980年,多数地区人口平均寿命已超过70岁;现在平均寿命达到72岁,北京、上海高达80岁。

年轻人易犯癌症,跟我们的工作生活压力有很大的关系,正常情况下我们能抑制癌细胞的发展的,一旦身体出现免疫力下降,癌细胞就会袭击。所以年轻人一定要调适心态,注重身心健康。
具体预防如下:
1、常规的体检,对癌症的预防很重要,不错过最佳治疗时期。
2、调适心情,注意减压,有效抵御癌细胞。
3、劳逸结合,加班熬夜对身体伤害大。
4、饮食有度,尽量吃干净卫生的食物,少吃邮件油炸的东西。
5、工作中尽量少接触有毒有害物质。
6、适量的身体锻炼,提高抵抗力。
愿我们都远离癌症!
你的关注与点赞是对我最好的鼓励,谢谢!
2017-12-22 16:17:26 -
过去的一年中,从朋友圈中看到(45岁以下)得癌的消息有五例。一例乳腺癌、两例肝癌、一例直肠癌和一例胃癌。可能这就是为什么一看到这个话题比较认同的原因。虽然个例如此,但是在医学界整体的统计看癌症还是一种在年龄更大的人群中发生的疾病,一般会到55岁以上。
癌症属于一种基因突变导致的疾病,从人体内有了这种带有突变的基因一直到形成癌症一般都会有十多年甚至更长的时间。

整体看癌症发病年龄变化不大,但由于癌症发病遍及身体的各个部位,一些特定的癌症发病年龄确实降低了。比如乳腺癌(女性)、胃癌、结直肠癌和肝癌,甚至有些统计中显示肺癌的发病率也降低了。很巧合的是,这些癌症也是我国发病率最高的癌症。
根据《世界癌症报告》数据显示,中国新增癌症病例约占全球的20%,癌症死亡病例约占全球25%。2012年中国新增癌症病例306万例,癌症死亡220万例。目前来讲,我国发病率最高的癌症依次为肺癌、胃癌、肝癌、直肠癌和食道癌。
对于出现癌症发病上升的情况,可能与吸烟(包括二手烟)、肥胖、缺乏运动等因素有关。由于导致发生基因突变的因素很多,同时最近20年中国整体经济和社会都在快速发展,一些饮食、工作、环境和医疗条件的该变也可会大大增加突变基因的比例。因此并没有明确的结论。
不过预防的角度看,上诉的几种癌症的高危人群是可以通过早期检查而做到及早发现及早治疗。
乳腺癌的高危人群及早期检查建议:
1、雌激素环境较多,所以她的发病率也相对比较高。另外经常服用一些含有雌激素的保健品,或日常饮食中含有较多雌激素,那么发生乳腺癌概率也较常人高;
2、晚育或不育生育较晚或未生育女性,乳腺癌发病率也相对较高;
3、家族史一个家族里面,如果母亲或者姐妹有乳腺癌病史,这部分人的发病率比较高。如果母亲在是绝经前患上乳腺癌,那女儿的乳腺癌发病风险大约比常人高2~3倍。但如果母亲在绝经后患上乳腺癌,女儿发生乳腺癌的概率只会有所提高,但没有前者高;
4、遗传史因BRCA基因突变而患乳腺癌的患者,其姐妹和女儿如也存在这个基因突变的,发病风险就会较常人高;
5、乳腺癌病史一侧乳房有乳癌病史,另侧发病率会较正常人要高。
建议多进行自检,另外如果条件允许可以每年进行钼靶检查。
肺癌高危人群及早期检查建议:
1、年龄在55-74岁之间,且累计吸烟量每年大于30包的,包括戒烟的时间少于15年;2、年龄大于等于50岁,且累计吸烟量每年大于20包,同时至少还有一个吸二手烟以外的风险因素。
对于肺癌高危人群,建议每年做低剂量CT检查。
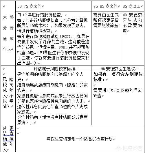
结直肠癌高危人群及早期检查建议:

肝癌高危人群及早期检查建议:

胃癌高危人群及早期检查建议:(40岁以上)
1、胃癌高发地区人群;
2、幽门螺旋菌感染者;
3、既往患有慢性萎缩性胃炎、胃溃疡、胃息肉、 手术后残胃、肥厚性胃炎、恶性贫血等胃癌前疾病;
4、有肿瘤家族史的人。在两三代的亲属中,有得过消化系统肿瘤或者其他肿瘤,其得胃癌的几率就会更高;
5、存在患癌的其它高危因素(高盐、 腌制饮食, 吸烟、 重度饮酒等)
对于胃癌高危人群建议进行胃镜检查。
现在癌症早期发现和治疗的患者五年生存期都比较高,我国医疗工作者已经在现有条件下取得了很大的成绩。但是癌症的治疗除了医疗条件的改变,也需要每个人(特别是高危群体)的自我注意和检查。
2018-03-10 11:53:00 -
大家普遍认为肝癌只会发生在年纪比较大的人身上,其实现在肝癌已经不是老年人的专利了,年轻人也有很多患上了肝癌疾病,肝癌已经呈年轻化趋势走向了,那么,这到底是什么原因导致的呢?
肝癌年轻化,源头在哪?
现在肝癌发生的原因与患者的生活习惯,以及心理因素有着密切联系。大多年轻人受生活压力较大,饮食不规律,情绪波动大等因素影响,从而导致了肝癌疾病的发病率逐年上升。
但是,肝脏疾病的早期症状大都不明显,不特意检查很难被发现,这样就导致很多患者一发现便是肝癌晚期。
第一,肝癌和大量喝酒、抽烟有很大关系。大家都知道,抽烟会危害身体健康,现在很多年轻人平时为了应酬,吸烟成了常态,香烟里的一些有毒物质,以及一些致癌物质都是很伤身体的,特别是我们的肝肾器官。
而长期喝酒也会给肝脏造成很大的伤害,因为肝脏是排毒器官,酒精需通过肝脏进行分解和排毒,经常喝酒就会导致患者出现酒精肝和脂肪肝,如果这个时候还不重视积极治疗,最终就会发展成为肝癌。
第二,年轻人饮食不规律也是导致肝癌疾病发生的重要原因。经常不吃早餐,大鱼大肉,暴饮暴食,喜欢吃油腻的食物等。这都对身体影响很大,不但容易伤胃,同时还对肝脏造成很大的影响,甚至最终诱发肝癌。
第三,年轻人患上肝癌疾病,还有可能是心理压力过大。如果平时很容易生气,为了一点点小事情就大动肝火,这样很容易伤肝。而长时间情绪压抑,不能发泄,就会导致恶性循环,也容易引发肝病,大大增加肝癌发生的几率。
预防肝癌,关键在日常
肝脏是人体的解毒器官,每天肝脏都要处理身体里面各种有毒的物质,把这些物质排除到体外,以此保证人的身体健康。因此,为避免引发肝脏疾病,甚至诱发肝癌,平时的生活种就应该要加强预防!
首先,要多喝点水。喝水是可以促进身体里的细胞代谢循环,促进身体有害的物质排除到体外。
其次,要学会解压。生活中的压力太大,要学会释放,这样才能在工作和学习中更精神。平时在生活中可以多做运动和听音乐,缓解压力。
再次,早点睡觉。俗话说:早睡早起身体好,这并不是随便说说的。人在睡觉的时候,肝脏也是可以得到很好的休息。
最后,预防肝癌疾病,要注意自己的饮食习惯和饮食健康,不能吃过期和不新鲜的食物,以免病从口入。
以上便是关于肝癌年轻化的相关因素和预防方法,希望大家看完后,在生活中能引起足够的重视,避免这些致病因素,降低患病概率!
关注“39肝大夫“头条号,更多健康科普肝病知识轻松看~~~
2019-03-25 11:06:03 -

老板,这汤味道不对啊
癌症也不是一步到位的,它是随着患者肌体免疫力下降、有毒有害物质侵入、肿瘤生长并转移的一个复合过程。
越来越多年轻人患癌,首先得益于医学进步,诊察手段的提高。背后的原因,和生活不规律、压力致使免疫系统抵抗力下降、缺少运动等有关。
但今天想重点分享的,是有毒有害物质的入侵。

一是电离辐射。电子产品几乎把我们包围了,所谓穿墙WiFi、大功率的基站进入居民区、枕头旁的手机、各种电脑机房、网吧……它们在瓦解人体的健康屏障。一些生殖辅助中心接待患者,其中不乏在电脑机房工作的男性,出入高辐射环境,他们并未做好防护,无精往往改写生活轨迹。
二是装修污染。问问那些在新开业商场上班的年轻人,他们中的很多育龄女性,都在承受莫可名状的健康担忧。
三是不安全甚至有害的食品入口。

餐饮业内幕人士爆料,后厨往往有几种厨师不轻易示人的作料,才是菜鲜汤靓的妙方。它们往往命名以代号,具体是什么成分,估计厨师也不知。
虽不绝对,但工业添加剂、过量使用的食品添加剂,食客根本无从防范。

路边摊吃的多,绝对是不靠谱的。众所周知,油炸食品有大量致癌物,但是各种口味的炸鸡,不正是很多年轻人的心头好吗?
2017-12-25 20:29:18 -
就目前看来这个是趋势,因为如此,我们更应该加以防范!
1、养成良好的生活习惯,形成良好的生活规律。经常熬夜的人,更容易患癌!
2、养成良好的饮食习惯,忌烟和酒,多吃绿色水果、高纤维食品,远离污染食物,适量吃肉食类的
3、心态要良好,压力是主要的癌症诱因,不要过度疲劳。
4、加强体育断粮,增加新陈代谢,提高免疫力。
5、积极体检。
当然,也要提高风险控制意识,毕竟癌细胞它并非外来入侵细胞,它是人体本身携带的。这个再每个人的身体里都存在一定额风险。加入e互助,花一点点的钱,帮助别人也保障自己。
2017-12-22 11:33:21 -
近30年人们的饮食结构发生了变化,土壤污染,粮食蔬菜种植生产期短,运储方式不当,致使食物中的营养缺乏,导致人体营养素和微量元素及矿物质的摄入不足,细胞基因突变,所以癌症发病率越来越高。
2017-12-22 11:23:43 -
癌症年轻化的根源是什么?污染的环境、有害的食品、不良的生活方式、重压的工作条件...普通大众辛勤忙碌一生还要面对延迟退休的困惑,即然是来人世上遭罪的,不如早走早结束,没什么可纠结的!
2017-10-20 10:28:27 -
就目前看来这个是趋势,因为如此,我们更应该加以防范!
1、养成良好的生活习惯,形成良好的生活规律。经常熬夜的人,更容易患癌!
2、养成良好的饮食习惯,忌烟和酒,多吃绿色水果、高纤维食品,远离污染食物,适量吃肉食类的
3、心态要良好,压力是主要的癌症诱因,不要过度疲劳。
4、加强体育断粮,增加新陈代谢,提高免疫力。
5、积极体检。
当然,也要提高风险控制意识,毕竟癌细胞它并非外来入侵细胞,它是人体本身携带的。这个再每个人的身体里都存在一定额风险。加入e互助,花一点点的钱,帮助别人也保障自己。
2017-12-22 11:33:21