农户与农户互相转让土地,这个手续如何填写呢?
农户与农户互相转让土地,这个手续如何填写呢?
-
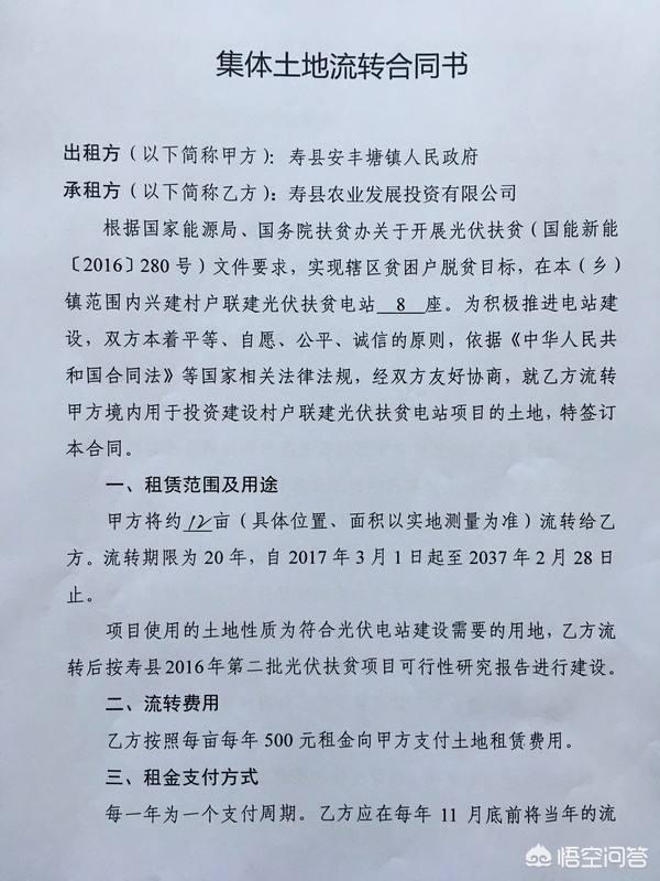
问题:农户与农户互相转让土地,这个手续如何填写呢?
农户之间互相转让土地,我们这里叫做土地互换。它是农户之间为方便耕种和管理的需要,对各自承包的土地进行的交换,这也是土地流转的一种形式,这种现象在农村很常见。

农户之间互换土地的手续说简可简,说繁可繁,下面我把这两种手续包含内容以及如何填写进行一个简要的说明:
一是简单的手续。具体内容可写为“在村委的见证下,谁愿意把哪哪的地换成对方哪哪的地,后世子孙永不反悔”,后边双方签字按指印,村委盖章、见证人签字。二是复杂的手续。双方签订转让土地协议,具体可包含地的位置、长与宽、四邻位置等,互换期限,转让土地的权利与义务等等,后边依然是双方签字按指印,村委盖章、见证人签字,一式三份留存。
不论繁简,二者有一个共同的前提就是村委会应该作为第三方见证。其实我个人认为,如果两家农户既然自愿互相转让土地,倒不如让村委出面到县级农业部门更改各自的土地确权证,这样比任何协议都有效,更让两家农户放心。
2019-01-04 12:53:21 -
现在国家对土地的规划越来越规范,包括农民之间自行转让土地都是需要确权的,都是需要村集体或者是。村大队开具。确权。证明。找中年人确保。土地周转的真实性。像这种建议大家去村里或者是镇里找相关土地部门儿。咨询。
2019-01-04 09:36:17 -
这个合同镇上的经管站是有现成的合同的,你可以拿来参考一下。可以仿照他们的合同打印一份。或者使用他们那样的合同。当对合同无异议签订。签订合同以后还必须需要鉴定,鉴定需要经管站和村里的盖章。如果不懂怎么填。可以找经管站的人咨询,他们会告诉你怎么做,该怎么写。



2019-01-04 10:15:37 -
我家农村的、有些农户与农户转让土地,私下写个合同就可以,一亩地多少钱?承包多少年?按上手印,就行了。
2019-01-04 09:52:12 -
这个合同镇上的经管站是有现成的合同的,你可以拿来参考一下。可以仿照他们的合同打印一份。或者使用他们那样的合同。当对合同无异议签订。签订合同以后还必须需要鉴定,鉴定需要经管站和村里的盖章。如果不懂怎么填。可以找经管站的人咨询,他们会告诉你怎么做,该怎么写。
2019-01-04 10:15:37 -
我家农村的、有些农户与农户转让土地,私下写个合同就可以,一亩地多少钱?承包多少年?按上手印,就行了。
2019-01-04 09:52:12 -
现在国家对土地的规划越来越规范,包括农民之间自行转让土地都是需要确权的,都是需要村集体或者是。村大队开具。确权。证明。找中年人确保。土地周转的真实性。像这种建议大家去村里或者是镇里找相关土地部门儿。咨询。
2019-01-04 09:59:23 -
现在国家对土地的规划越来越规范,包括农民之间自行转让土地都是需要确权的,都是需要村集体或者是。村大队开具。确权。证明。找中年人确保。土地周转的真实性。像这种建议大家去村里或者是镇里找相关土地部门儿。咨询。
2019-01-04 09:59:23 -
现在国家有政策,土地不是不可以转让吗?
2019-01-04 09:36:11