健康险和重疾险哪个好?两个保险可以同时投保吗?
健康险和重疾险哪个好?两个保险可以同时投保吗?
-
保险品种并不能说那个好,只有适合自己的就是好的。健康险和重疾险可以同时投保。健康险是可以报销医疗费用的,重疾险是万一患重大疾病后的经济补偿,也叫收入补偿险。关注我,了解更多保险相关知识,谢谢!
2020-04-25 12:08:00 -
健康险包含重疾险和医疗险,这两个险种功能不同,互相补充,哪个都很重要,一个给医院,一个给家人,一个是对自己的基本的治疗保障,一个是对家人的责任。
2020-08-19 18:15:30 -
首先看你的健康情况,如果健康,两个产品可以同时投保。如果身体有问题,你可能只能买重疾险,因为医疗险核保会比重疾严格一些。
保费上,看你的预算,如果你的预算充足,那么医疗险和重疾建议同时投保。如果预算有限,那医疗险目前更适合你,毕竟一年保费只需要700左右,而重疾险至少几千。
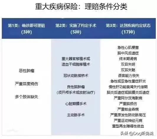
保障范围上来说,医疗险的保障范围更广,不管意外还是疾病,无论大病还是小病,只要住院就可以赔。比如骨折,阑尾炎等都可以理赔。而重疾险需要看理赔定义,如果没达到赔付标准或不是保障范围内的疾病就赔不到。但也有住院险不赔但重疾可以赔的情况,比如器官移植(买的器官没有发票,住院费用清单里不会体现),多个肢体缺失,失明失聪瘫痪等。
赔付条件上,住院险需要病历本,原始发票,住院费用清单和出院小结。重疾险不需要发票和住院费用清单。
赔付方式上,住院医疗险有直付(医院和保险公司直接结算费用)和垫付(预付住院费到你银行卡上)功能。能够真正意义上解决急需的医疗费用,避免没有足够现金或存款支付住院或手术费用,花多少赔多少。而重疾险基本属于事后赔付,前期费用需要自己先垫付,出院后再申请理赔,买多少保额就赔多少,作为后期疗养和收入补偿用。
保障时间上,重疾基本可保终身,医疗险一年一保,目前产品没有保证续保,有可能会停售造成中断,但最新的公文保监会要求保险公司开发20年期的可保证续保的医疗险,对消费者来说是一件非常好的事情。
这两个险种都很好,都属于必保险种,各有优势,就像筷子和勺子,肯定一起投保。


2020-04-15 21:24:45 -
重疾险也属于健康险的范畴,保障身体健康的保险,都属于健康险的。
但是我想,你说的健康险应该是指的费用补偿型的医疗保险。
01医疗保险和重疾险的区别
我们通常说的医疗保险,跟社保医保类似,都是费用补偿型的。也就是在花费的医疗费用基础上进行报销。
而重疾险通常是提前给付型的,也就是凭专科医生的确诊报告,提前一次性按照保额给付,不需要治疗后凭发票报销。

02两种保险能同时投保吗,怎么理赔
医疗险和重疾险当然可以同时投保,而且互不冲突。
因为重疾险并不需要医院的医疗发票,而是按照保额给付。保险公司给付重疾保险金之后,被保险人可以随意使用这笔钱,不限制用途。
如果被保险人除了重疾险还有医疗保险。那么在治疗后,被保险人再通过医疗发票,找保险公司进行报销即可。
重疾险和医疗险的理赔相互独立,互不影响。
03商业医疗险和社保医保有冲突吗
商业医疗险和国家医保没有绝对的冲突,生病住院后,两边都可以报销。但是要注意一点,就是两者的报销总额不能超过总的医疗费。

举个例子,小李生病住院花费了1万元,医保报销了6000元,自费4000元。那么小李再找商业保险公司报销,保险公司就只能在自费的4000元内进行报销,而不是按照总的1万进行报销。
这也是为什么我们把商业医疗险叫作补充医疗保险的原因。
同样的道理,如果你同时拥有多家商业保险公司的医疗险,各家公司也只能在别家未报销的费用内进行报销。
因此,没有必要购买多份商业医疗保险。通常就是一份小额医疗险和百万医疗险组合即可。
2020-04-15 20:24:51 -
我们平时讲的健康险 就包括了医疗险和重疾险 这个基本概念要搞清楚!
医疗险是保险医疗费用的,作为基本医保的一个补充,因为我们医保报销是报不完的,比例大概在55-85%之间吧。医疗险是报销性质的,先消费后面再拿发票去保险。
重疾险是患上符合保险条款里面的重疾达到理赔条件,保险公司就一次性给付一笔钱给你!主要是补偿你的医疗费,3-5年的康复费用,3-5年不能工作的收入损失等
2020-04-17 15:05:03 -
可以啊,最好一起买互补。
2020-04-22 17:52:38 -
重疾险也属于健康险的范畴,保障身体健康的保险,都属于健康险的。
但是我想,你说的健康险应该是指的费用补偿型的医疗保险。
01医疗保险和重疾险的区别
我们通常说的医疗保险,跟社保医保类似,都是费用补偿型的。也就是在花费的医疗费用基础上进行报销。
而重疾险通常是提前给付型的,也就是凭专科医生的确诊报告,提前一次性按照保额给付,不需要治疗后凭发票报销。
02两种保险能同时投保吗,怎么理赔
医疗险和重疾险当然可以同时投保,而且互不冲突。
因为重疾险并不需要医院的医疗发票,而是按照保额给付。保险公司给付重疾保险金之后,被保险人可以随意使用这笔钱,不限制用途。
如果被保险人除了重疾险还有医疗保险。那么在治疗后,被保险人再通过医疗发票,找保险公司进行报销即可。
重疾险和医疗险的理赔相互独立,互不影响。
03商业医疗险和社保医保有冲突吗
商业医疗险和国家医保没有绝对的冲突,生病住院后,两边都可以报销。但是要注意一点,就是两者的报销总额不能超过总的医疗费。
举个例子,小李生病住院花费了1万元,医保报销了6000元,自费4000元。那么小李再找商业保险公司报销,保险公司就只能在自费的4000元内进行报销,而不是按照总的1万进行报销。
这也是为什么我们把商业医疗险叫作补充医疗保险的原因。
同样的道理,如果你同时拥有多家商业保险公司的医疗险,各家公司也只能在别家未报销的费用内进行报销。
因此,没有必要购买多份商业医疗保险。通常就是一份小额医疗险和百万医疗险组合即可。
2020-04-15 20:24:51 -
重疾险是健康险的一种,作为给付型的重疾险,是可以同时投保多家保险公司的产品的。但是作为费用补偿型的医疗险,在理赔时是凭发票报销,一般情况下没必要买两份
2020-04-16 16:29:43 -
重疾险是健康险的一种,作为给付型的重疾险,是可以同时投保多家保险公司的产品的。但是作为费用补偿型的医疗险,在理赔时是凭发票报销,一般情况下没必要买两份
2020-04-16 16:29:43 -
其实健康险中是包含了重疾险的,但不是完全包含。一般来说,所有的疾病住院医疗,包括重大疾病的住院医疗,都是在健康保险的保险范围内。但是重疾险不一样,重疾险要在确诊符合重疾险理赔条件后,保险公司给予理赔。所以说,健康险和重疾险各有优劣,健康险的保障范围比较大,但是针对性不强;重疾险针对性比较强,但是保障范围会相对小一些,比如说平安好生活保险商城上的儿童重疾险,主要保障范围就是儿童重大疾病。当然,如果要更加全面的给自己一份保障,建议大家同时购买两款保险。
2020-04-16 13:02:48 -
您好,这个简单科普一下,健康险和重疾险是包含于被包含的关系。
按照保险标的的不同分为人身保险和财产保险。
那啥叫保险标的呢?简单来说就是保的对象,如果说保的是人的身体或健康,那就是人身保险;如果说是保的是物那就是财产保险。
而对于人身保险而言,里面有3大分类:1.寿险、2.健康险.3意外伤害险
根据监管机构最新的《健康险管理办法》,健康险里面包含了疾病保险、医疗保险、失能收入损失险、护理保险、以及医疗意外保险。因此所谓重疾险只是健康险里面的一个细分而言,没有哪个更好的说法。
2020-04-16 15:14:03 -
肯定的回答:体况允许的情况下,都投保,1+1大于2的效果,重疾险为地主,确诊符合病症就给钱,医疗西安为会计,凭着发票报销,二者互为补充,循环搭配,没有好坏之分,各自管各自的领域,重疾险恒定,健康险便宜但不保证续保不稳定,且买且珍惜,可以花钱把风险转嫁出去总好过拿着钱自担风险
2020-04-16 12:01:34