老师您好,儿子今年高一如果选,物理、地理、生物,以后大学专业如何读?福建的,谢谢?
老师您好,儿子今年高一如果选,物理、地理、生物,以后大学专业如何读?福建的,谢谢?
-
谢谢邀请!选择这个组合,我建议用物理来保专业,用地理和生物来提分。如果不是出于这种考虑,不太建议选择这个组合。
一、为什么要这么选?
首先,我们来了解一下高校选课的规则和要求:高校个专业根据专业培养的需要,从学生选课中提出四种要求:限定1科、限定2科、限定3科或者“不提科目要求”。对于限定1科的,考生必须选择这一科才能报考;高校指定2科或者3科的,必须都要选择才能报考;对于限定2科或者3科中一科的,只要选择其中1科就可以报考;对于“不提科目要求”的,选择任意3科都可以报考。
高校各专业根据需要从中指定1科、2科、3科或“不提科目要求”。高校指定1门科目的,考生必须选考该科目方可报考;高校指定 2科或3科要求均需选考的,考生均需选考方可报考;高校指定 2科或3科要求选考其中一门的,考生选考其中一门即可报考;高校指定“不提科目要求”的,考生选考任意3科均可报考该专业。

以山东大学为例:自动化和机械,需要必选物理;化学类要求必选物理和化学;临床医学等几个专业要求必选物理化学和生物;口腔医学、生物科学等专业,要求物理、化学和生物任选一科就可以。
从中我们可以看出,多数理工科专业要求物理,部分专业要求物理和化学,个别专业要求物理化学和生物,而只要求物理和生物的专业,基本上没有,要求物理、地理和生物的更不可能了。
所以,这个组合中,可以报考和物理有关的绝大多数专业,生物和地理计划帮不上忙,可以用来提分。因为生物和地理选择的学生比较多,“分母”比较大,学习难度相对较低,所以用这两科来提分,是比较不错的,但是如果这两科没有多大优势,想用生物来增加专业选择面,我不太建议这么选择。
二、可以选哪些专业?
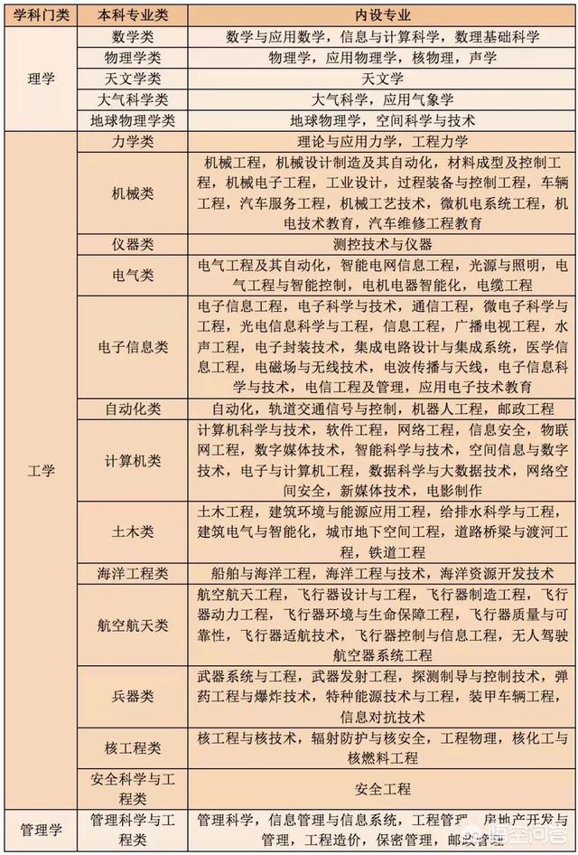
选择物理,可以选择哪些专业?在教育部“选课指引”中,要求18个理工科和1个管理类专业必须选物理,分别是:
理学:数学类、物理学类、天文学类、大气科学类、地球物理学类;
工学:力学类、机械类、仪器类、电气类、电子信息类、自动化类、计算机类、土木类、海洋工程类、航空航天类、兵器类、核工程类、安全科学与工程类、管理科学与工程类。

从这些专业来看,基本上涉及各个学校的王牌专业,所以选择物理,基本上可以满足专业选择的需要。
我是“赢在高三”,专注教育,用心解答教育问题,欢迎关注!
2019-05-06 09:32:47 -
我家宝贝就选了这三门,他自己做的主,至于能选啥专业,我还没好好研究过,有物理的前提下,理科专业类还是比较有优势的。今天下午把地理生物等级考给结束了,出考场的那刻,喜笑颜开,相信宝贝发挥的不错
2019-05-05 17:22:35 -
孩子高一选科,选物理+地理+生物,这个组合需要看孩子之后想要报考哪个学校跟哪个专业。因为选择物理专业可以填报的志愿很多,理工类的专业都需要报考物理,所以在专业的选择范围很广。
我是2013年考入清华大学,当年我的理综成绩考了292分,进入大学之后就开始帮助高中生更好地冲刺高考,进入心仪的大学。根据他们在学习中存在的问题,写了一本《高中全三年冲刺笔记及方法》,如果你是刚进入高中阶段,这份资料对你很有用,如果有需要的话,可以关注我私信免费领取。
首先,物理是所有科目中最难的一门,很多学生也会在这个科目上拉开差距,但是地理和生物却很难拉开分数,所以如果孩子一旦选了这个组合,就必须在物理上花费更多的时间与精力。
其次,选择这个组合的学生,成绩一般都是班里的中上等,一般都能走一个二本,如果努力冲刺的话,可以冲刺一本,选择生物是给化学不好的学生一个更好的选择。
最后,这个组合的最大优势在于,你想在大学专业的选择上有更多的竞争力,但是除了物理之外的其他成绩不是很理想,物理+生物+地理的组合十分合适。专业覆盖面比较广,文理科专业都可以选择。
选这三个科目能报哪些专业
物理学科
理念与应用力学、海洋科学类、电子科学类、地球物理学、热能与动力工程、应用物理学、材料科学类、工程力学、机械类、信息与电子科学类、测控技术与仪器、核工程与核技术学、航天航空类和武器类。
生物学科
生物工程类、科学类、环境科学类、医学类、森林资源类、草叶科学类、植物生产类、环境生态类、动物生产类、动物医学类、水产类。
地理学科
气象类专业、地图测绘类、水利水电类、城市规划类、酒店管理类、旅游类、地质勘探类、资源管理类、地理教育类。
从专业上我们也能看出来,技术类的工作、教育工作、研究类、医学类的专业都可以从事。
我们再来分析一下福建的高考考情,这是福建2018年高考分数线
无论从文科还是理科来看,这个分数在全国的排名中,不算很高,福建的高考压力与河南、河北、江苏相比较小。

福建省的大学有

厦门大学985、211,福州大学211,福建省的教育资源偏中等。加上,2018年福建省高考报名人数为20.0927万人,比2017年增加1.2717万人。高考人数在全国范围内都不算高考大省,所以福建的考生竞争压力不算很大。
相信,只要孩子能够找到合适的学习方法,这个组合有很大的竞争优势。
如果有需要领取高考学习方法的学生和家长都可以关注我领取,希望能够帮助大家。
2019-05-06 12:14:11 -
除化学化工类专业外,其它理工类专业都可以报。不过要提醒你,报前一定要看看学校对选考专业的要求。
另外,不选化学,生物也很难学好。
2019-05-05 14:43:37 -
选化学好,能报许多专业
2019-05-05 16:00:51