如何直播游戏?
如何直播游戏?
-
你好,我是十指小调,也是游戏主播,关于你的问题,如何直播游戏,其实很简单。
1、选择你想要直播的平台,比如现在的西瓜视频直播平台,虎牙,斗鱼等等,现在的直播平台有很多,不同平台直播的程序可能不同哦。
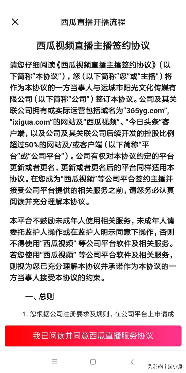
2、西瓜视频为例
简单的说:西瓜视频→我的→西瓜服务→我要直播→已阅读并同意直播签约协议→选择直播方式“手机直播”或者“电脑直播”→手机直播直接开始or电脑直播下载西瓜直播伴侣→选择直播游戏分类→设置标题和封面→开始直播
详细点说:我这边主要和你说说,西瓜视频怎么直播,其实很简单,打开西瓜视频软件,在“我的”里面有个“西瓜服务”,西瓜服务分类下面有个“我要直播”,点击“我要直播”,页面就会跳转到“西瓜主播直播签约协议”,阅读完以后,点击“已阅读并同意西瓜直播协议”,页面就会跳转到下一页,恭喜你成为西瓜主播,有两种直播方式,一种是手机开播,一种是电脑开播,选择你想要的开播方式,如果是手机可以直接开播,如果是电脑,那需要根据提示在电脑上下载西瓜直播伴侣。根据你想要直播的游戏,选择对应的游戏类目,设置好标题和封面,点击开始直播,就可以了哦。
我是十指小调,希望我的回答可以对你有帮助,祝你早日成为游戏主播,加油吧!


2019-10-07 01:47:12 -
实名验证后点击开始直播就可以了
2019-01-31 18:23:24 -
电脑CPU和显卡不能差
2018-12-10 18:23:33 -
可以做忧质直播和宠粉的态度
2019-08-20 17:57:24 -
当然是obs直播了
2018-12-15 08:53:47 -
直播吗,第一硬件要好,第二要有你的特色,第三要会和观众互动,技术到是无所谓。可以找几个会聊天的朋友一起开黑,这样会增加互动,也不会让观众觉得无聊。
2019-01-18 21:51:15 -
如果是用手机的话。可以下载一个直播平台。激素斗鱼。虎牙等,苹果系统可以直接用电脑跟手机连接,这样你玩游戏就可以边玩边直播了。很方便。
2018-12-15 09:03:05 -
关于如何游戏直播。
1:需要一台高配置电脑。
电脑配置仅仅能支持游戏的运行是远远不够的,因为在直播时,电脑在运行游戏的同时,还得运行相关平台的直播助手以及录屏器及其他辅助软件。
2:选择一家直播平台。
直播平台是所有主播的必经之路,所以选择平台至关重要。每个平台的管理规则以及分成都大有不同,建议慎重选择。目前比较火的直播平台有:西瓜直播,虎牙直播,斗鱼直播,企鹅,歪歪等平台。
3:明确直播内容与时间规定。
不管是哪一家平台,最忌讳的就是三天打鱼两天晒网,还有直播领域不垂直。
如果没有时间规定,直播时系统推荐较少或直接不推荐。
领域的垂直可以提高粉丝的稳定性。如果频繁更换直播内容。会出现涨粉难掉粉快等现象。
4:了解平台规则。
如果直播时违反了平台规则,将会被禁播,或封停,封杀。情节严重者甚至会出现跨行业封杀。结果得不偿失。
5:需要有良好的心态和特色。
随着信息时代的不断发展,大大小小的主播不计其数。要想在直播界站稳脚跟,就要有接受千辛万苦的觉悟,所以,良好的心态是必不可缺的。
直播特色也至关重要,有特色的直播能够让你更快的从芸芸众生中脱颖而出。
回答完毕,希望对你有所帮助。
2019-03-18 14:49:13 -
做为一个主播亲生感情,首先不管你直播手游还是端游,必须拥有一台比较好的电脑,配置越高越好,现在1080加i7可以考虑,熟练掌握OBS软件,或你选择直播平台的专用软件,创建粉丝群保留粉丝,做好直播内容充分互动,计划好开播时间,稳定直播时间,了解所选平台的直播要求规范等等,如有好的工会也可以考虑对新人有帮助,如果有其他问题可以问我,工会的话也可以给你推荐!纯手打,望采纳!
2019-01-08 05:31:07 -
说的应该是想要直播游戏怎么操作吧!ios可以下载个虎牙助手主播端注册账号,进入直播进入游戏,下方屏幕上划点击屏幕镜像,在跳出来的选项里选择你的直播内容项就好了,这是直接手机上直播。然后也可以选择手机投放到电脑屏幕。安卓的不知道不会用。
2019-06-15 22:27:09 -
1.必需的:找个手机,电池给力点的,处理器过关的,建议:苹果、三星、华为,三四千以上的价位,比较靠谱。
2.常规需要的:投屏软件,苹果有自带的,安卓系统网上随便搜,好用就行。用于将手机画面投到电脑直播上的画面。这里有一个格外要求,就是手机和电脑必须在同一个局域网。有些学校用的是校园网,一个设备终端对应一个网络账号,那种不行。
3.常规需要的:摄像头。建议在400以上的价位,这是起步。
4.常规需要的:麦克风。建议在400-500以上的价位,这也是起步。配麦架。
5.常规需要的:电脑。如果是玩手游直播,I5系统即可。超过这个标准的话看自己的经济能力。用于开启直播,看弹幕,设置直播画面,开背景音乐等等;
6.提升需要的:灯光。头顶的灯光,属于环境灯,要亮一些。主播前方的灯光,属于面光,要冷暖变色,可以调节亮度;背后的灯光,属于轮廓光,能调色就行,亮度要求不高。至少需要这三个吧,大约费用在800-1000。没有这些东西也能直播,但是非常影响画面美感,视觉感受会比较差。所以,看经济情况配备。
7.提升需要的:背景墙。同样是美化直播间画面用的,如果不准备的话,尽量保证背景干净整齐。如果准备的话,根据游戏风格和个人性格风格准备,书架、书、绿植、陈列架、挂画等等都可以。淘宝上有背景墙纸,比较LOW,建议别弄那种。
2019-08-30 20:03:26 -
怎么做游戏直播:
首先得有台电脑,和一部手机。
第一下载直播的软件
第二就是下载个投屏软件
第三如果需要露脸的话,得买摄像头,还有下载yy直播软件,这个软件里面可以调美颜这些功能的!
如果房间光线不好,很黑的话,得买个补光灯,这些全部弄好了,就可以开始直播了,在手机上面把你需要直播的游戏打开,投屏到电脑,然后选直播游戏分类,写上直播标题,选一张封面,然后点开始直播就好了,希望能帮到你,谢谢!
2018-12-05 02:12:13 -
这行业水比较深,慢慢道来:
1.首先你得先选择一个平台,根据个人爱好b站、虎牙、斗鱼、熊猫……这些比较主流的直播平台,小平台就不要选了防止被诈骗。
2.下完直播软件后,登录注册。所有的主播都需要登记身份证跟本人照片的,这两样要准备好(友情提示:职业主播靠直播吃饭,所以每天从早到晚基本都与直播打交道非常幸苦,合同里也会有相关要求每天至少直播5个小时、6个小时等等。如果你只是直播玩玩,并不指望以这个养家糊口那忽略不计)
3.审核通过1-3天,完后开始直播。游戏主播要想取得人气有2种方法(有人气后要火速建群,与粉丝沟通,刚开始一定要关注粉丝的每一条建议尽量都回复)。
一.实力派:高超的技术,比赛中经常打出爆点,带领队伍打赢比赛,或者起到关键辅助作用都可以,关键是要一直保持这个水平,不能偶尔爆发,实力派的路线就这样,水平降下去你的人气也会降很多。
二.偶像派:虽然技术不行,但是也不至于破罐破摔,加上自身颜值不错,稍微练下口才,人气也会很快上升的,这一方法上一般幽默型的主播占多数,也就是直播游戏时队伍里的相声选手。长得不错,能说会道,即使技术差点粉丝也是会捧你场的。
祝你直播一帆风顺!
2019-01-31 18:00:08 -
直播游戏具体方式各平台的流程已经都讲的很清楚了,嗨玩妞就不强调了,因为每家平台直播的规章都有细则、规范和建议使用的道具。
一、机构的重要性
今天,嗨玩妞提出的建议是直播游戏必须签约平台,类似微视的MCN机构,无论是虎牙直播还是火猫直播等平台,做的有声色的游戏主播,直播游戏都是签约扶持平台的。他们会有专人推送,有监控主播直播后台数据,有导量指引,有专人培训。这是一个庞大的机构团队在运营,所以一般散户能做好的还是较少,当然老天眷顾的人也是有的。
二、自身坚持的必须性
然后这是个循序渐进的过程,前期都会有一个考核期短则一周长则15天不等,在这个过程中会有一定的难度,坚持不下去的就是被淘汰的主播。通过这些考核期平台就会增加你的流量帮你导量,导粉丝,慢慢的就有起色了。
总结:共两点!才亮点!
所以很重要的一点就是1、要签约帮你推送的机构,他们的团队会帮你找到好的途径,有合适的时间数据、粉丝在线黄金段数据等,这些可以让你少走很多弯路。毕竟机构掌握了很多主播们直播游戏时无法掌控的规则。另外他们会帮你直播游戏时处理很多因为某些不正确的直播所造成的影响,通常我们称之为“危机公关”。
2、是嗨玩妞要强调的直播游戏贵在坚持!所谓坚持就是坚持坚持再坚持,受的住谩骂也承的住褒奖。相信有志者事竟成。
坚持!坚持!再坚持!
2019-07-25 23:51:21 -
说在前头:直播并不是一个好做的行业,尤其是这几年,市场已经接近满额的情况下,尤其是游戏直播,不仅需要你有过硬的技术,还需要你幽默风趣的解说风格。
最关键是要能坚持不懈,举个例子,比如英雄联盟的主播大司马,有句话叫做“十年王者无人问,一招瓜皮天下知”,这句话,可谓道出了做游戏直播的艰辛。
当你做好了心理准备之后,那我们来谈谈你做直播的前期准备。
1.设备暂且不提,先说说平台的选择。
平台是载体,大平台意味着更多的流量,更多的机会,更多的钱赚,但同样也意味着残酷的竞争,你可能瞬间爆红,也可能一直无人问津,当然,后者可能性更大。
而小平台,虽然流量小,但如果你做的还不错,平台的经营者会愿意帮你买设备、指导你,然后和你签约,你或许能从中获得不菲的金钱,但很容易被合约框死。
说完利弊,就说说目前有哪些大的平台,YY,斗鱼,企鹅,虎牙,还有B站,爱奇艺等视频网站,旗下都有直播平台,选一个,注册账号,然后你的主播之路就可以开始了。
2.软件,基本设备。
新人的话,没必要上来就买动辄几万,几十万的设备,但一些基础的东西你要准备。
首先是一台说得过去的电脑,至少能保证你在直播时,不会卡顿。
软件上,你需要一款能够录屏并且直播的软件,同时,一些基本的视频处理技术,你也要会。
3.内容选择与直播技巧。
选择一款,你喜欢,且非常擅长的游戏,最好是时下热门的网游或者手游,因为这样流量更大,最好是新出的一些游戏,因为之前没人做,更容易成功。
直播最需要的是直播者的语言效果,对游戏术语的掌握是基本功,最好多看一些段子,笑话,把人逗笑,就会让人印象深刻,说到这,要提一下,昵称不要起的太复杂,一定要简洁好记。
比如你叫老司机,大家可能一眼就记住了,但你叫唐古拉奥斯特洛夫斯基,大家只会记得你叫什么基,想搜索你的时候,尴尬的想不起名字。
大概也就这些,剩下的事情,都会是你直播之后遇到的,看完这些,如果你还想继续直播,那就请你一定要坚持下去,坚持就是胜利。
如果让你打消念头,突然没有了方向,那就去学习,这个时间上,没有比学习更简单的事情。
2019-05-17 03:34:20 -
直播可以让粉丝第一时间看到你的动态,那么标题是“怎么直播游戏”,那么我给大家推荐一个很不错的直播平台:触手PE端。
那么下面我就给大家触手的使用方法:
1、在应用商店下载触手,如果有账号的就登陆,没账号的可以注册。
2、进去之后在“我”里面选择“主播中心”。
3、点击去后,会弹出一个界面,这时我们需要下载一个直播软件才能直播:
这个软件叫“触手录”只能在触手里获取,不能在应用商城下载。
4、下载之后是不能直接直播的,注册账号之后,需要在“设置”中找到这个:
点进去,会出现这么个界面,点击去后就是这样的:
5、再点这个,最后是一个信任“触手录”的界面。
6、点击信任,然后你就可以进入触手录了,在里面有三种选择:
游戏直播
娱乐直播
录制视频
这三个是都没有问题的,都可以使用,然后剩下的就是自己操作了。
(注意:如果未年满16周岁,只能进行私密直播,私密直播指只能把直播间分享给某个单位,只能是这个单位的人才能观看直播。)
上面就是我总结的触手PE的使用方式,如有缺漏,请评论区讨论。
2018-12-15 11:46:34 -
1、可以做一些优质视频以及高素质的视频流量可以来吸引粉只要你的粉丝规模逐渐增大,你就可以做平台主播。
2、可以在后台申请加大v来实现
3、要多做一些视频不要拖更,只要火到一定程度,跟也可以做平台主播的
2019-08-20 18:40:31 -
很高兴被邀请来回答问题,我是小编双皇,(后面有怎么开播的教学)对于新主播(拿小编来讲)一般会有公会的“星探”去你直播间关注你然后私信让你签合同
鉴于合同不便放出来,我简单说一下:公会说帮你刷热点刷礼物,而你的收益除去平台所分成(50%)后再分10%给公会,对于萌新主播来讲是比较推荐的,快速曝光人气增增的上去,不过如果有能力的靠自己也可以。
以下是怎么开播的教学:
①找到一个直播平台,了解直播的一些规则,还有一些薪酬福利,当然最好就是找直播的经纪公司了。
②上传证件信息,这是开直播的必备的条件,证明是你自己开的直播间,实名认证一下
③购买直播设备,一般就是买一台好一点的电脑,还有麦克风,吃鸡的话,还要买耳机
④选好直播的板块,看你自己要直播的是什么内容,是玩游戏的还是唱歌跳舞的。之后还要调试设备,比如麦克风的声音的大小,直播间卡不卡,看一下弹幕的反映。
⑤从小粉丝选个房管,让他禁言,或者自己也可以禁言,维护好直播间的秩序,做一个和谐的直播间。
⑥开直播的时候,还要遵纪守法!
鉴于楼主是在头条问的,所以我推荐的是和我一样下一个西瓜直播助手
点开后点击添加-窗口-选择相对应的投屏
有什么不懂的可以私小编哦,如果觉得小编解释的还可以可以点个赞吗
2019-10-02 16:46:45 -
需要先用自己的身份证号,和真实名字啊,输入到西瓜视频上的点击我的主页,我的进入右上角的发布,点击我要直播,输入真实名字和身份证号即可开启直播
2019-08-14 08:35:01 -
很简单啊,下载个直播软件,如虎牙快手等,完成主播认证就行了,祝你早日成为大主播哟。在此祝大家过年好!
2019-01-31 17:46:10 -
你好!直播游戏,一套专业设备是必不可少的。都需要什么设备,下面介绍下:
1、手机,这是最基础的了,选择手机最好选择前置像头的像素高的,再就是系统的流畅度好的。这样能保证你直播时的画面清晰度和其他设备的兼容性。
2、手机支架,最好是三脚架的那种,稳固。
高角度调节都很方便。
3、声卡,在直播当中能够给你直播时带来氛围,里面的鼓掌声,以及缓解尴尬时的群笑声等等……
4、麦克风,
麦克风配上声卡,能完美协调直播时的说话声,背景音乐和声卡音效。同时还能屏蔽周围环境的杂音,营造良好的直播环境。
手机直播无须购买昂贵的麦克风, 毕竟不是追求音质的直播,更多的是互动,100-200左右的麦克风足够满足你手机直播需求。
5、耳机,直播当中能方便你完整地听到自己直播现场的音效,配上直播画面,协调出最佳音效。如果没有耳机的话,外接音响也是可以的,你也可以通过音响听到整体的直播效果。
以上就是个人建议,仅供参考!
2018-03-03 16:00:04 -
1、先选择一家游戏直播平台
2、注册账号 登记信息
3、下载直播客户端(电脑须配置足够)
2019-05-08 11:54:13 -
去虎牙等大平台做吧
首先要有基础,比如满18岁还要搞身份证。并且游戏要打好,要么就是有搞笑因素。
本人考核期
非常需要优质回答
大家点个赞
谢谢
2019-08-20 17:17:46 -
首先要电脑配置够高,然后要决定直播什么类型游戏,而且顺便练习一下口技,因为你吹不起来或者怎么说呢,就是你的直播不够有趣是没有人看的。一切之后,选择你要的直播平台,我个人推荐斗鱼,尽管斗鱼目前名声不好,但是不妨碍它仍然是国内流量最大的直播平台之一。
2018-10-26 09:46:03 -
开游戏直播!
这个问题首先我需要明确一点。
手游还是端游!
先说端游的开直播方式,
端游直播,需要先找直播平台,虎牙,斗鱼等,个人觉得虎牙比较火,观看的人多,同样竞争很大。
选好直播平台以后就是选择公会了,公会选择会让你的直播生涯加快进程,俗称是金子就会发光的,
手游直播:
目前很多手机APP都支持手游直播,电脑端的APP也指出,选择好直播地址!同上,!!!
个人直播建议:
1.稳定的时间
2.较好的耐心
3.适当的投入
4.持久的输出
5.较好的运气
2019-01-30 14:32:10 -
大家好,我还你们的老朋友阿杜游戏解说,一个原创搞笑游戏的创作者。诚邀回答你的问题。
我觉得你需要先增加粉丝数量,可以现在头条上发布一些小视频,视频等,粉丝达到一定数量后在直播。上来就直播很难的。咱可以互粉,相互支持!
2018-12-15 09:22:48 -
首先非常感谢在这里能为你解答这个问题,让我带领你们一起走进这个问题,现在让我们一起探讨一下。
开播前先弄明白几个问题:
1.你想播什么游戏板块?热门板块资源紧俏,但是一般不会给到新人;冷门板块资源丰富,但是流量少。看你自己取舍。
2.你在这款游戏里是什么水平?大神玩家?一般高手?二流货色?青铜?决定你走技术流、解说流、搞笑流等等;
3.你的特色是什么?操作强?巨能分析?大局观强?游戏理解强?贼搞笑?美女?大胸?帅哥?声音超级嗲?总之,找到你最拿手的那一项。然后去这个板块去看看你的对手都有谁,尽可能差异化一些,你会做的更容易。
4.你的流量来自哪里?平台内自然流量?现在很难。站外引流?微博还是抖音还是头条还是什么?能导多少流量?或者预估?
准备开播的设备:
以上几个问题弄明白了,接下来就是准备开播了。
1.必需的:找个手机,电池给力点的,处理器过关的,建议:苹果、三星、华为,三四千以上的价位,比较靠谱。
2.常规需要的:投屏软件,苹果有自带的,安卓系统网上随便搜,好用就行。用于将手机画面投到电脑直播上的画面。这里有一个格外要求,就是手机和电脑必须在同一个局域网。有些学校用的是校园网,一个设备终端对应一个网络账号,那种不行。
3.常规需要的:摄像头。建议在400以上的价位,这是起步。
4.常规需要的:麦克风。建议在400-500以上的价位,这也是起步。配麦架。
5.常规需要的:电脑。如果是玩手游直播,I5系统即可。超过这个标准的话看自己的经济能力。用于开启直播,看弹幕,设置直播画面,开背景音乐等等;
6.提升需要的:灯光。头顶的灯光,属于环境灯,要亮一些。主播前方的灯光,属于面光,要冷暖变色,可以调节亮度;背后的灯光,属于轮廓光,能调色就行,亮度要求不高。至少需要这三个吧,大约费用在800-1000。没有这些东西也能直播,但是非常影响画面美感,视觉感受会比较差。所以,看经济情况配备。
7.提升需要的:背景墙。同样是美化直播间画面用的,如果不准备的话,尽量保证背景干净整齐。如果准备的话,根据游戏风格和个人性格风格准备,书架、书、绿植、陈列架、挂画等等都可以。淘宝上有背景墙纸,比较LOW,建议别弄那种。
准备开播的最后一步:
1.注册账号,想在哪个平台播,就去注册账号。具体平台怎么选择,也比较有讲究,这里先不细说,你自己先研究研究。哦,注册的账号要实名认证才能开播。
2.设置一下直播间的各类展示信息。直播公告啦,粉丝群啦,其它自媒体账号啦,怎么上车怎么卡房管啦等等。
最后的最后,开启直播就可以啦,祝你的直播之旅顺利愉快
在以上的分享关于这个问题的解答都是个人的意见与建议,我希望我分享的这个问题的解答能够帮助到大家。
在这里同时也希望大家能够喜欢我的分享,大家如果有更好的关于这个问题的解答,还望分享评论出来共同讨论这话题。
我最后在这里,祝大家每天开开心心工作快快乐乐生活,健康生活每一天,家和万事兴,年年发大财,生意兴隆,谢谢!
2019-10-19 19:44:34 -
有良好的心里素质 还有过硬的技术,具有出总的语言表达能力 能说会道 做人要好
2019-12-06 11:09:17 -
谢谢邀请,我是绝地求生大队长
直播这东西,我玩了2年
在斗鱼长期直播英雄联盟(房间6位数),全民拿过签约(但是工资太低,真的太低了),熊猫虎牙等也有涉足。我来说一说如何进行游戏直播。
一台配置不要太低的台式
直播moba游戏的帧率会很直接影响到游戏的fps值,如果配置不好的话,直播和游戏的体验都不是太好。建议i5加8g加1060起步的台式机(因为这个是我的配置,我现在直播2500码率会很卡)
上下行都要一样快的光纤
直播必须要求1.2M以上的上行速度,就是上传速度,因为你要做到推流,就必须要上传你的数据,速度慢的话,就会卡卡顿顿甚至上传不了。建议联通和电信,联通这方面做的很好。
推流软件obs
推流软件多了去了,什么斗鱼伴侣,x什么玩意的数不胜数。但是做的最好的推流软件,就是obs
Obs占用内存小,使用真的不要太简单方便,游戏源或者是屏幕的录制勾选是整个推流软件里面最好的,个人推荐。
弹幕软件
直播游戏时候你要看弹幕的话,除了一些直播平台推出的伴侣,也就只能小葫芦那些软件能在游戏中看弹幕了。可有可无,一般主播都会准备2电脑
收音
你的耳机不一定是最好的,但是麦是一定要好的,你要给观众最好的享受。建议使用高级一点的麦克风
基本上要游戏直播,就要这几点了,不过直播已经稳定,基本上小主播没有团队,建议还是不要做直播了
2018-02-17 06:20:03 -
小编在斗鱼直播过一段时间,我来告诉你怎么开直播吧,其他平台也是类似操作
首先无聊直播什么都要先去斗鱼直播里认证直播,也就是绑定支付宝实名,很简单的
我分手游和端游直播来讲
1.手游直播有两种方式,一种是直接一部手机就开播,另一种是手机的内容投屏到电脑上,可以开电脑的摄像头,并且加其他图片或者视频在直播间内
就手机直播的话只需要点手游直播,设置好标题和种类即可开播,不过你手机画面出现的所有东西都将直播出去
你也可以手机画面投屏到电脑,还可以电脑变放歌呢,电脑要下载个斗鱼直播伴侣,登陆下,有详细教程,傻瓜式的,没啥好讲的,扫个二维码,你手机屏幕就出现在电脑了
2.端游直播
你可以通过扫描二维码将手机设置为你的摄像头,同时添加游戏画面和其他的小配件
相信大家都看过直播吧?应该见过那些小礼物统计,加群方式什么的,那些是电脑上特有的小配件
很简单的,大家可以去试试,不懂的可以在评论区问我,我会给你解答的
2018-02-16 22:00:29 -
很简单的(我就是一个up)
安卓手机下载哔哩哔哩,在直播的界面点击我要直播就可以了。
你有100天使用期,要实名认证后才可以真正的去直播了。
一般直播基本上没人看的,你要有了一些名气看的人才会多。先从做视频攒粉丝开始吧~
希望可以帮到你哦~
2017-09-30 23:04:59 -
我国的游戏直播历经从萌芽期——增长期——爆发期——成熟期,目前竞争格局稳定。由于游戏直播依托于竞技类网游产生内容的属性,我们可以将游戏直播广义地理解为网络游戏的“衍生品”,游戏直播的发展受到网游发展的驱动和支撑。
游戏直播整体的产业情况如下图所示:
行行查,行业研究数据库(网站 www.hanghangcha.com)
2019-08-08 15:38:46 -
首先至少要一台高配置电脑,麦克风
其次需要一条上传速度至少达到 1m 的网线
然后需要推流软件,例如 XSplit、OBS、各种平台直播助手…
然后选择一个直播平台
最后把游戏画面推出去
2019-01-31 17:56:57 -
软件就是各个直播平台,如抖音,斗鱼,哔哩哔哩,虎牙等。硬件电脑,合适的直播环境,账号注册,实名认证。然后录制和剪辑哦。
2019-12-13 04:13:20 -
1:根据自己选择一个好的平台
企鹅 头条 西瓜 抖音 斗鱼 虎牙 触手等优质平台
2向平台申请直播权限,填写相关的身份证明。
3准备好一台电脑下载平台提供的直播软件
登录账号调试直播画面或者摄像头。
4如果是手机直播,手机连接好和电脑相同的网络下
连接投屏软件,投屏手机画面到电脑,在用电脑直播软件捕捉投屏画面即可开始直播。
2019-10-08 19:55:41 -
直播平台有很多,如果题主要长期做的话,建议选择一个好的直播平台。
1.当前以游戏娱乐为主的直播平台就是,虎牙和斗鱼,这两家最大。
2.其次就是头条西瓜,抖音;微视,歪歪这些自媒体平台,其他的一些网站平台不建议做,因为活跃用户太少。
3.要直播游戏,首先要注册成为主播,现在各平台注册主播都很简单,下载平台APP或者电脑客户端,申请主播,提交实名认证,通过以后就可以做主播了,是你的直播的时候一般选择进程直播或者界面直播。也分电脑直播和手机直播。
4.现在的直播平台都很成熟,会有详细的指引你做好直播。
5.不过要真正成为一名好的主播还有很多需要学习的地方,比如封面直播,直播间标题写法,直播间互动办法,直播间活动组织。
6.其次最主要的就是你作为直播的毅力了,主播也是工作,也需要有认证的工作态度来应对。
2019-10-08 15:54:52 -
苹果手机可以录制屏幕,就可以直播游戏了,以在bilibili上用苹果手机直播游戏为例。Android手机,只要下载对应的itools的Android版或者其他录屏软件也可以直播。在其他直播平台上也可以直播手机游戏,只是操作方法稍许有点不同。 (注,这是个都知道吧!哈哈)
2019-12-12 18:19:22 -
美好一天很荣幸为大家解答这个问题,让我们一起走进这个问题,现在让我们一起探讨一下。
以下我为大家分享,我个人对这个问题的看法与想法,希望我的分享能给大家带来帮助,也希望大家能够喜欢我的分享。
大家都知道有一个软件叫OBS,是Open Broadcaster Software的简称,它是一款永久免费的直播软件。很多大主播都用这款国外的软件进行直播,当然你也可以选择平台上推荐的软件,相比这款软件开源且占用资源低,而其他的平台很多是在这款软件开源代码上修改来的。
其次,需要准备一台配置较高的pc电脑,安装好游戏后,去直播平台申请rtmp地址和直播码,有了这两个就可以进行直播了。打开obs进行相关设置,最好选择整个显示器来输出直播流,在obs里填好你的rtmp地址和直播码就可以直播了。
进行试播,这里面最关键的是,直播流是不是高清,这取决于你的网速,一般不要用低于200MB的带宽来进行直播,要保证上传速率,毕竟是要让你的粉丝感受蓝光高清的视频流。
现在的游戏直播有很多,想要能够在众多的游戏主播中取胜,一定要有自己的特点,最重要的就是游戏玩儿的好,这不仅要靠时间锻炼,而且装备好的电脑鼠标键盘都是游戏主播的标配。
一定要和观众互动,并且有自己的需要特色,不能光顾着埋头打游戏,互动才会让观众有参与感,他们才会喜欢你的直播。
直播是一个考验情商的技术活儿,游戏直播是比较容易成功的行当。年轻人为了混口饭吃,一起加入直播队伍吧。
在以上的分享关于这个问题的解答都是个人的意见与建议,我希望我分享的这个问题的解答能够帮助到大家。
在这里同时也希望大家能够喜欢我的分享,大家如果有更好的关于这个问题的解答,还望分享评论出来共同讨论这话题。
我最后在这里,祝大家每天开开心心工作快快乐乐生活,健康生活每一天,家和万事兴,年年发大财,生意兴隆,谢谢!
2019-07-13 01:46:18 -
先说一下,答主身边玩游戏的同学不在少数,曾经或者正想做主播的人一直都有。
不过我站在一个自认为比较客观的方面说下我的看法:
1 你的直播定位是什么
游戏?户外?才艺?聊天?如果想做一方面的就去努力做好,千万不要随意去改变你的直播内容。打个比方,如果有一天,马老师突然不打游戏了,开始做美食或者户外了,看的人肯定会变少。
2 你有什么和别的主播不一样的地方
这一条决定了你拿什么去吸引观众,或者说,直播平台凭什么去扶持你,再说的通俗一点,观众姥爷凭什么给你刷礼物。你游戏打的特别好?为人特别风趣?特别能聊天?还是说你有一些特殊技能?
3 你的心态如何
做主播,无论是什么主播,都会遇到一个共同的问题:喷子。无论你做的再好,再优秀,总有人会挑出刺来,面对这些诋毁,嘲讽,侮辱,你又会如何回应?回应不够有力会让人觉得你太软弱,回应太激烈…参考丑开…emmmm
4 你的精力如何
做直播是非常辛苦的,很多主播一播就是4,5个小时,10个小时以上的大有人在。在这4,5个小时内,你是否能做到充满激情,及时回应弹幕,跟观众互动,并且前面说到的心态不会崩
做好直播不容易,如果你有这个梦想,希望你能坚持下去
2018-12-05 01:46:55 -
如果你想直播的话可以在西瓜视频里直播,首先你先下载一个西瓜视频,注册好了之后进入首页,点击我的,在点击右上角的发布,在点击游戏直播就可以了,记得要实名认证,18岁以下不能直播哦!
2019-12-09 21:57:21