现在二建的行情怎么样?值不值得考一个呢?
现在二建的行情怎么样?值不值得考一个呢?
-
大试界博子在工程领域工作了13年,二级建造师和一级建造师证书我也都考下来了,我来回答这个问题吧。


只要能够做到人证合一,二建证书行情短期看好。
二建的行情,因为前一两年住建部门的一些举措,致使本来直线向下的行情,起死回生了。
这些政策包括:
1.社保联网,依据社保的信息查挂靠,大量不能转社保的二建证书被注销,或者主动注销。
2.取消各省二级建造师临时证书,形成了一定的证书需求缺口。
3.中小型项目上,对于总工也需要持二级建造师证书上岗。

这三个措施立竿见影,制定以后很快的落实了下去,导致2019年,部分省份的二级建造师的证书费用超过了一级建造师。
打个比方说,内蒙古现在二级建造师水利如果你有工作经验,能够人证合一上岗,月入12000以上应该没有问题。但是如果你要挂靠证书,如果转不了社保,很少有单位会用你的证书。即便用每个月也就是给个五六百块钱。

博子认为,这是一个过渡的阶段,也是一个迫使建筑行业从业人员考证的一个阶段。我认为这个阶段可以从2020年持续至2022年。
对于能够人证合一的二建证书持有者来说,这三年是非常有利的,行情也是看好的,等工程行业的从业人员陆续把证考出来,那么,就不那么吃香了。
值不值得考二建证书
那真的要分你从事什么专业了。
1.从事工程施工管理专业的朋友们,是非常值得考二级建造师的。
这个也是你职位升迁和涨工资的一个利器。除了积累施工相关的工作经验,平时做好应酬积累好人脉,证书绝对是可以锦上添花的。
2.不想转行到工程领域,又有固定社保的人,不值得考啦!
现在和以前不一样了,二级建造师证书已经过了躺赚的年代。考个证书轻轻松松的赚取挂靠费,不误自己本职工作,这样的事情已经行不通了。
3.没有正式工作,想考个二建证书交下社保,有着比较大的风险。
有一类人是可以装这个查社保打击挂靠的空子的。他们没有正式工作,可以跟用证单位签劳动合同,让用证单位交社保,但是又不懂施工,也不想受工地的苦。

但是我们反对这样去做,挣着很少的钱,担着很大的风险,很不值得。
结束语
若要找到真正答案,倾听业内人士专业解答。
希望我的回答可以解决你的疑问。咦,欢迎工程领域考证的朋友关注我或者评论区留言讨论关于建造师的事情。
2020-04-13 22:44:13 -
值得考的,国家有设置这个证书,就证明它有价值。而且2019年取消了近12万二建临时证书,空缺只能用二级建造师证书来填,二级建造师含金量上涨,缺口增大。
再者,很多省份的二建证书相当于助工职称,考证也有补贴,可以相应抵扣个税。职场上就更有竞争力了。二建证书在行业上很热门,因为难度不大,作用又多,这个证书是一个跳板。二建的考试科目,选择也很低,你可以选自己熟悉/感兴趣的,如果基础不够就选个相对简单的科目,2年考3科,备考时间充足。
2020-04-13 18:22:27 -
这位同学,值得考,建造师作为建造师最高级别证书,工作用的话是咱们升职加薪项目经理的必备证书,兼职的话每年也至少是有1-2万的兼职费用,而且还得给你缴纳五险一金,打个比方咱今年35岁,按一建证书能用到65岁。而且现在选择考一建二建机会是非常好的。而且现在的建造师在过渡期内确实比较好考,因为去年国内取消了临时资质,全目前整体的缺口是比较大的,所以目前国家扶持力度大,发展前景好,另外为补齐人才缺口今年通过率肯定会大大提升的,这两年属于建造师考试的元年。
2021-11-03 10:04:45 -
二建的行情怎么样?值不值得考呢?
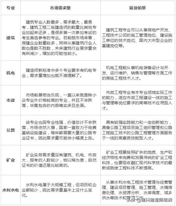
二建六个专业,我们都来分析一下!!!
简单来说:
①想要钱多的,选公路、水利;
②建筑比较容易考,行情稳定,想要拿证的,可以选择。
③市政需求量大的,但难度较高,对自己有信心的,可以选择;
④其他根据自己工作需要和个人爱好选择。

二建就业前景
二级建造师对于从事建筑行业可是还没其他证书的人来说,可以作为职业生涯的第一本证书,也可以当做跳板,为将来的一建或者更高级别的其他证书打下基础。
随着我国经济建设的不断发展,每年全国的建筑行业的项目众多,随之而来就会需要更多的建筑行业的专业型人才,二级建造师的工作岗位需求量也会越来越多,需求量增大,二级建造师的执业人员薪资待遇也会逐步上升,目前来说,如果是刚毕业的二建执业人员一般年薪可以稳定在10万左右,当然专业不同,薪资肯定辉有差异,小城市会在7万左右。
所以含金量这种事,看你的需求到底有多高了。想凭一证翻身?还是说衣食无忧?你可以用它当升职的保障,加薪的筹码,但是想要更多还是需要你个人实力。如果你坚持做这一行的话,建议考证,多多益善。
2020-10-19 15:23:01 -
证书只适用于本省,主要是在中级、小型建筑企业担任项目经理的前提条件,也是企业资质的需要,年薪一般在15万左右;也可用于兼职,每年在2-4万不等。
2020-04-01 09:48:37