恒大的无理由退房是怎么回事?

新农商网 全部 1017

恒大的无理由退房是怎么回事?

回复

共23条回复 我来回复
  • 风雨小麻雀
    风雨小麻雀
    这个人很懒,什么都没有留下~
    评论

    恒大首先宣布在全国实行无理由退房政策。自签署《商品房买卖合同》及《无理由退房协议书》之日起,至办理入住,均可无理由退房。 发展至今,“无理由退房”这把大旗,已经成为恒大的标杆,也成了房企的分水岭和照妖镜。 没有金刚钻,不揽瓷器活。无理由退房,考验的是房企的底气。

    2020-05-30 19:29:59 0条评论
  • 风之翼10476
    风之翼10476
    这个人很懒,什么都没有留下~
    评论

    正好我有一个朋友就在恒大上班,听他说是他们公司总裁夏总提出来的政策,就是买房子是大事嘛,肯定是货比三家选择自己感觉性价比最好的房子买,万一买了恒大的房子,在一年内有任何不满意的可以走无理由退房政策选择退房,这也能看出人家对自己建造的房子质量等是有信心的,据我所知也是唯一一家房企敢这么承诺给购房者的。难怪人家能做的这么大这么好,我们市里就有两个恒大的盘,尤其人家园林做的真没话说,都是整株移植的,超级棒

    2020-01-02 02:38:54 0条评论
  • 用户4925880464772
    用户4925880464772
    这个人很懒,什么都没有留下~
    评论

    恒大无理由步退房只要三步走,具体如下:1、签订《商品房买卖合同》与《无理由退房协议》;2、在签署购房合同之日起至办理入住手续前,提出书面退房申请,签订《退房协议书》;3、办理网签退房手续。

    “无理由退房”出现这么多年来,退房的案例还是比较少的,原因有两个:

    一是因为房价一直在上涨;

    二是现在的购房者基本都是刚性需求的买家,在购房的时候必定会考虑良久,重复的对比才回购房,这样一来,退房几率就很小了。

    其实最主要的还是,恒大一直物美价廉,花了积蓄买了房子当然就想着好好住的。

    2020-01-02 08:28:11 0条评论
  • 麻麻辣辣辣麻麻
    麻麻辣辣辣麻麻
    这个人很懒,什么都没有留下~
    评论

    恒大无理由步退房只要三步走,具体如下:1、签订《商品房买卖合同》与《无理由退房协议》;2、在签署购房合同之日起至办理入住手续前,提出书面退房申请,签订《退房协议书》;3、办理网签退房手续。

    “无理由退房”出现这么多年来,退房的案例还是比较少的,原因有两个:

    一是因为房价一直在上涨;

    二是现在的购房者基本都是刚性需求的买家,在购房的时候必定会考虑良久,重复的对比才回购房,这样一来,退房几率就很小了。

    其实最主要的还是,恒大一直物美价廉,花了积蓄买了房子当然就想着好好住的。

    2020-01-02 08:28:11 0条评论
  • 咨询服务之窗
    咨询服务之窗
    这个人很懒,什么都没有留下~
    评论

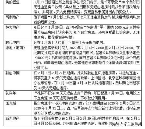
    虽然各行各业在陆续复工,但是售楼部仍未完全恢复工作,开发商面临着没有资金流动的压力,为了促进销售业绩,各大房地产商推出无理由退房政策,据不完全统计,目前已有万科、恒大、碧桂园、融创、美地置业、龙湖、佳兆业、保利、阳光城等多家房企开启线上营销模式。

    2020-05-30 19:08:28 0条评论
  • 你打不过我的灬
    你打不过我的灬
    这个人很懒,什么都没有留下~
    评论

    关键时间节点。首先,购房者必须是在2015年4月16日8时起与恒大签订《楼宇认购书》、《商品房买卖合同》才有可能享受恒大无理由退房。

    购房者必须在签订《楼宇认购书》的同时,恒大向购房者出具《无理由退房承诺书》,也就是说购房收到了恒大出具的《无理由退房承诺书》,反之则无法享受恒大无理退房。购房者与恒大签订《商品房买卖合同》时选择了并且与恒大签订《无理由退房协议书》,也就是说购房收到了恒大签署的《无理由退房协议书》

    购房者向恒大提出无理由退房必须是办理入住手续之前,至于如何理解办理入住手续之前?比如:合同约定交房时间之前还是购房者实际办理入住手续之前,恒大没有具体说明。建议购房者若要选择恒大无理退房应在合同约定的交房时间之前提出。

    2020-05-31 00:25:11 0条评论
  • 你打不过我的灬
    你打不过我的灬
    这个人很懒,什么都没有留下~
    评论

    关键时间节点。首先,购房者必须是在2015年4月16日8时起与恒大签订《楼宇认购书》、《商品房买卖合同》才有可能享受恒大无理由退房。

    购房者必须在签订《楼宇认购书》的同时,恒大向购房者出具《无理由退房承诺书》,也就是说购房收到了恒大出具的《无理由退房承诺书》,反之则无法享受恒大无理退房。购房者与恒大签订《商品房买卖合同》时选择了并且与恒大签订《无理由退房协议书》,也就是说购房收到了恒大签署的《无理由退房协议书》

    购房者向恒大提出无理由退房必须是办理入住手续之前,至于如何理解办理入住手续之前?比如:合同约定交房时间之前还是购房者实际办理入住手续之前,恒大没有具体说明。建议购房者若要选择恒大无理退房应在合同约定的交房时间之前提出。

    2020-05-31 00:25:11 0条评论
  • 山丹丹1314
    山丹丹1314
    这个人很懒,什么都没有留下~
    评论

    套路

    2019-09-12 07:46:53 0条评论
  • 泡什么泡
    泡什么泡
    这个人很懒,什么都没有留下~
    评论

    无理由退房指的是在签订购房合同的同时签订一份《无理由退房协议》这份协议就意味着客户购买该房企任何一套产品从签订购房协议之日起到办理初始登记之前无任何原因都可以无条件退掉已购房产无需承担违约责任

    2020-01-02 08:32:11 0条评论
  • 何纬涛
    何纬涛
    这个人很懒,什么都没有留下~
    评论

    都是骗人的

    2019-01-13 22:07:09 0条评论
  • 我的天哪你怎么这么帅
    我的天哪你怎么这么帅
    这个人很懒,什么都没有留下~
    评论

    购房者与恒大签订《商品房买卖合同》时选择了并且与恒大签订《无理由退房协议书》,也就是说购房收到了恒大签署的《无理由退房协议书》,反之则无法享受恒大无理退房。

    1、恒大无理由退房条件:关键时间节点。首先,购房者必须是在2015年4月16日8时起与恒大签订《楼宇认购书》、《商品房买卖合同》才有可能享受恒大无理由退房。

    2、购房者向恒大提出无理由退房必须是办理入住手续之前,至于如何理解办理入住手续之前?比如:合同约定交房时间之前还是购房者实际办理入住手续之前,恒大没有具体说明。建议购房者若要选择恒大无理退房应在合同约定的交房时间之前提出。

    3、房屋性质。恒大只是针对住宅购房者实施恒大无理由退房,也就是说投资购买恒大商铺、写字楼、酒店、公寓等非住宅业态的房屋均不可能享受恒大无理由退房。

    我觉得还是很不错的!

    2020-01-02 08:24:45 0条评论
  • 爱生活的随心所欲VJrc
    爱生活的随心所欲VJrc
    这个人很懒,什么都没有留下~
    评论

    好是好,就是价太高

    2020-02-09 17:30:59 0条评论
  • 天下石事
    天下石事
    这个人很懒,什么都没有留下~
    评论

    恒大的无理由退房可以说是地产行业的创举,目前也只有恒大一家地产商敢这样承诺。具体的要求也很简单,只要三步走,1、签订《商品房买卖合同》与《无理由退房协议》;2、在签署购房合同之日起至办理入住手续前,提出书面退房申请,签订《退房协议书》;3、办理网签退房手续。如果不在意只退楼款本金的话,那么可以说退房的操作是非常简单。

    2020-05-31 00:17:10 0条评论
  • 用户3297448712564
    用户3297448712564
    这个人很懒,什么都没有留下~
    评论

    就是在指定的时间段不需要任何理都可以退房

    2020-05-31 01:19:07 0条评论
  • 来自火星007
    来自火星007
    这个人很懒,什么都没有留下~
    评论

    "无条件退房",字面上指的是在签订购房合同的同时,签订一份《无理由退房协议》,这份协议就意味着客户购买该房企任何一套产品,从签订购房协议之日起到办理初始登记之前,无任何原因都可以无条件退掉已购房产,无需承担违约责任。凡购买恒大所有楼盘住宅的客户,若已履行《楼宇认购书》、《商品房买卖合同》的各项义务,并且无任何违约行为,则自签署《商品房买卖合同》及《无理由退房协议书》之日起至办理入住手续前的任何时间内,均可无理由退房。

    2020-05-31 00:17:07 0条评论
  • 迷糊揉脸啊
    迷糊揉脸啊
    这个人很懒,什么都没有留下~
    评论

    第一次听到无理由退房还真是从恒大开始的,其实顾名思义,无理由即可退房,只要买了后对房子有不满意的,均可退房退钱。其实从这当面讲,也是开发商有底气,对自己的产品有足够的把握、有足够的信心才能做到这点,也让消费者吃了定心丸,放心购买,无后顾之忧,确实难能可贵。

    2020-05-31 00:32:10 0条评论
  • 夜来南风起XNQ
    夜来南风起XNQ
    这个人很懒,什么都没有留下~
    评论

    就是一种对消费者无理由退款的保障,类似于淘宝的七天无理由退换。

    2020-05-30 20:38:20 0条评论
  • 大兵6V1E
    大兵6V1E
    这个人很懒,什么都没有留下~
    评论

    我朋友之前就是在恒大上班,而且也就是在营销部。

    所以,关于这无理由退房的事情,我还是有了解一点的。

    说起来也奇怪,在全国那么多的房企中,当然了,无论是私企还是国企,几乎没有哪个企业敢承诺自己的房子可以无理由退房。

    但是恒大偏偏就敢站出来说自己的房子可以无理由退房。

    而且,几乎在全国所有恒大的楼盘围挡上,你除了看到项目的配套信息,都可以看到无理由退房的宣传。

    其实呢,这也就是恒大一个比较牛皮的营销策略,目的就是为了打消消费者心中的担心和疑虑,不过,敢把这个口号喊出来的,也确实是有一定的魄力。

    当然了,如果你真的买了房子,一般情况下,只要没有什么问题,是肯定不会去退的,既然要退,那肯定就有一定的理由,只不过这些都不重要了。

    当然了,无理由退房也需要走一些必要的流程,所以如果真的有业主买到的房子不是太称心,是可以退的,只不过需要等一段时间。

    2020-05-31 00:46:18 0条评论
  • 用户81235627542
    用户81235627542
    这个人很懒,什么都没有留下~
    评论

    恒大的无理由退房,就是在购房之后,如果后期的装修配套环境没有达到自己的期望,可以选择无理由退房,并在退房后3~6个月左右退还所有的房款,全国也是非常不错的一个政策,可以让你买房更加的安心一点,没有后顾之忧。

    2020-05-31 00:28:56 0条评论
  • 卡卡的小生活
    卡卡的小生活
    这个人很懒,什么都没有留下~
    评论

    这个应该是有个纸质方面的合同吧,买房的时候选择自己喜欢的楼盘和位置最后确定号哪个项目。各个品牌的项目都是不太一样的,至于恒大的卖点就是无理由退房,买房的时候,选择房子的时候一定要在售楼部问清楚置业顾问或者销售人员这个房子如果不想要了能不能有啥退房的选择,恒大是有一个无理由退房,买房的时候问清楚就行,到时候及时和售楼跟进也是可以的。完事讲究一个沟通嘛

    2020-05-31 00:15:47 0条评论
  • 麻麻辣辣辣麻麻
    麻麻辣辣辣麻麻
    这个人很懒,什么都没有留下~
    评论

    一、什么样情况下购房者可以退房?

    根据我国法律规定,若满足下列任意条件,购房者即可申请退房:

    (1)延期交付房屋

    中海云筑 4.58分

    庞各庄桥西1500米

    4001891410

    在售住宅大兴品牌地产

    37000元/平方米

    这种情况是目前买房人可能遇到的一种情况。到了开发商与购房人在合同中约定的交房日后,却迟迟得不到开发商的入住通知。根据现在《司法解释》的规定,开发商经购房人催告后在三个月的合理期限内仍未履行的,购房人就有权要求开发商退房,并要求返还订金或支付房款利息;

    (2)开发商开发手续不全,导致合同无效

    目前开发商必须证件齐全才能盖楼、卖房。如果开发商证件不全,就属于违法操作,与买房人签署的合同属于无效合同。由于是无效合同,开发商应当返还购房人交纳的房款。

    (3)开发商没经购房人同意擅自变更设计

    在购房人与开发商签订的合同中,一般都约定开发商在变更设计之前,必须经过购房人同意。否则,开发商就构成违约,购房人有权退房。发生开发商未经购房人同意而擅自变更房屋户型、朝向、面积等有关设计的情况,购房人可以依据合同约定要求开发商退房;

    (4)不能办理产权证

    由于开发商的原因,买房人在合同约定的期限内无法得到产权证,如约定此条件可退房,买房人就可以要求退房。另外,由于前几年一些房地产运作不规范,一些开发商拖欠政府土地出让金等问题时有发生,导致购买这些楼盘的购房人多年后无法拿到房屋产权证,购房人也可以要求退房。

    (5)房屋面积误差超过3%

    如果交房时房屋的实测面积与签约时的暂测面积的误差比绝对值超出3%,购房人可以提出退房并要求退赔利息。

    (6)房屋质量导致严重影响使用

    根据新司法解释,因房屋质量问题严重影响正常居住使用,购房人可以提出退房并要求开发商赔偿损失。

    (7)房子存在抵押、联建或其它经济纠纷

    如果开发商在出售房屋之前就把所售房屋抵押,或卖给购房人后,又把房子抵押给他人,购房人查明后,就可以要求退房。

    二、退房有哪些程序?

    在买卖过程中,由于违约方的不同及所处的阶段不同,办理退房的程序也不同。下面介绍一下在购房的不同阶段出现退房情况时如何办理相关的手续。

    (1)订金(定金或认购金)阶段

    当购房者已交订金(定金或认购金),但还没有签订正式《商品房预售合同》的情况下:如果购房者已向卖方支付了订金(定金或认购金),但没有说明所交款项的性质,也没有任何约定,这种情况购房者都可直接向卖方或其代理人要回所交款项。

    如果卖方所售项目有《预/销售许可证》或产权证,购房者与卖方有约定,所交款项为定金,且如果买卖双方就《商品房买卖合同》达不成一致意见,终没有签订合同,所交款项予以没收,定金一律不退。姜涛与刘桂林律师认为,这种约定有违公平公正的原则,应属强迫交易的行为,这种情况如卖方拒不退还定金,购房者可直接向法院起诉,但《商品房销售管理办法》第二十二条对这种约定似乎是认同的。

    (2)已做预售登记阶段

    买卖双方已到房地产主管机关做了预售登记,但房屋还未交付使用,这个阶段如果一方想退房首先要与对方协商,看能否达成一致意见,如果双方达成了一致意见,要以书面形式表示出来,签订正式退房协议。协议的内容主要应包括双方同意解除原房屋买卖合同、违约责任由谁来承担、如何退款、如何履行等问题。

    如果买卖双方中一方违约,且达不成一致意见,那么主张解除合同的一方,应当通知对方。合同自通知到达对方时解除。对方有异议的,可以请求人民法院或者仲裁机构确认解除合同的效力。如果双方协商达不成退房协议,可直接向法院或仲裁机构起诉或申请仲裁。此外,双方还应到房地产登记主管机关办理注销预售登记手续。

    (3)入住阶段

    在房屋竣工后,购房者已办理了入住手续,交了政府部门应收的税费之后,但房产证还没有办理下来之前退房的,这个阶段要求退房的一般都是购房者,大多是卖方违约。这个阶段除与上述第二个阶段要求一致外,还涉及到物业、装修损失、税费、搬离时间等问题。如卖方违约,装修损失应经过房地产评估机构评估,确定装修损失。购房者还应与物业公司签订解除物业管理的合同,卖方所代收的税费也应退还。如达不成协议,购房者可向法院或仲裁机构起诉或申请仲裁。

    (4)房产证办理完毕阶段

    房产证办理完毕之后,房屋的所有权已完成了转移,除非合同里有约定,否则一般情况下购房者是不能退房的。如果卖方已为购房者办理完毕房产证,但是卖方垫资,且合同有约定如购房者拒不按约定履行付款义务,卖方是可以提出解除合同的,要求购房者退房并承担相应的损失。这种情况需双方到房地产发证机关办理房产证过户或注销手续。

    以上就是关于什么样情况下购房者可以退房,以及不同情况下退房流程的介绍。商品房的买卖不同于其他日常生活消费品的买卖,因其交易周期长,涉及资金量大,技术问题多,权利义务关系复杂,所以对程序要求比较严格。但因为这样或那样的原因,可能导致退房的情况出现。若您购买房屋后想要退房但是因种种原因难以退房,您不妨向专业的房产律师咨询一下,他们能为您出谋划策。

    2020-05-31 00:15:02 0条评论
  • 这个人很懒,什么都没有留下~
    评论

    没有任何理由,可以随时办理退房手续。

    2020-05-31 01:54:37 0条评论
  • 这个人很懒,什么都没有留下~
    评论

    \"无理由退房\",字面上指的是在签订购房合同的同时,签订一份《无理由退房协议》,这份协议就意味着客户购买该房企任何一套产品,从签订购房协议之日起到办理初始登记之前,无任何原因都可以无条件退掉已购房产,无需承担违约责任。

    但事实上,全国很多地方在恒大买房的购房者想要退房的时候,开放商却很难给你落实,这时候你才会发现根本就没有什么‘无理由’,所谓的无理由退房必须满足很多条件。

    回过头,我们看一看曾经恒大出具的关于文件:

    从上面文件总结一句话:恒大自2015年4月16日起,对所有购买恒大楼盘住宅的客户,在已履行《楼宇认购书》、《商品房买卖合同》的各项义务,并且无任何违约行为,则自签署《商品房买卖合同》及《无理由退房协议书》之日起,至办理入住手续前的任何时间,均可无理由退房。

    2020-05-31 00:14:19 0条评论