二级建造师到底是什么行业需要的?
全部 1010
二级建造师到底是什么行业需要的?
-
二级建造师是建筑业担任项目负责人所需要具备的执业资格,也就是原来说的项目经理。以前是项目经理证,现在由建造师执业资格证代替。分为一级建造师和二级建造师两个!二级建造师只能负责3000万元以下的工程。
2020-06-13 19:47:29 -
二级建造师是建筑工程施工类的一种执业资格证书,是担任项目经理的前提条件。二级建造师考试科目有三门(统称管理、实务、法规)。二级建造师执业资格考试,实行全国统一大纲,统一命题,统一考试的制度二级建造师执业资格考试合格者,由省、自治区、直辖市人事部门颁发《中华人民共和国二级建造师执业资格证书》。取得建造师执业资格证书经过注册登记后,即获得二级建造师注册证书,注册后的建造师方可受聘执业。二级建造师分为6个专业(建筑工程、公路工程、水利水电工程、市政公用工程、矿业工程和机电工程)

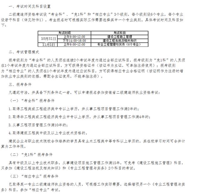
报考条件及2020年考试时间
我本人也是二级建造师,知道本行业的最大化用处。现在的二级建造师大部分都是挂靠的,把证挂到公司,人不用去上班。这里也希望国家再出台政策整治整治。我是带证上班的,在施工单位做商务技术标,中标了就去项目上管理施工,这是二级建造师的最正常的用法。
2020-06-15 11:25:50 -
主要是施工单位需要,其它建筑相关企业。
2020-06-15 00:15:01 -
房产,建筑,审计,招投标报价
2020-06-13 22:04:49 -
建造师分建筑工程,交通工程,水利工程,机电安装工程,市政工程等,是这些行业里执业的国家认可的资格证,经过国家命题,各省统考取得的正规证书。一级的执业范围更广,要求更高,考试难度大,薪酬也比二级更高!
2020-06-14 00:07:55 -
建筑,公路,水利,机场建设,基础设施建设等方面需要
2020-06-13 22:07:45 -
建造师分建筑工程,交通工程,水利工程,机电安装工程,市政工程等,是这些行业里执业的国家认可的资格证,经过国家命题,各省统考取得的正规证书。一级的执业范围更广,要求更高,考试难度大,薪酬也比二级更高!
2020-06-14 00:07:55