多大充电宝不能带上飞机?
全部 1016
多大充电宝不能带上飞机?
-
移动电源的额定容量小于或等于100Wh.标识清晰且没有电池鼓包和磨损!可以随身携带上飞机,每人所携带的备用电池总量不超过20块!100-160Wh的移动电源,符合上述要求,需要航空公司开具锂电池放行单,每人限带两块!超过160Wh的锂电池不允许随身携带!
所有的单独锂电池都是不允许托运的,设备内的除外(如相机,电脑等)
通俗点来讲,目前市面上的移动电源20000毫安一下的,包括20000,只要有标明标识,没有模糊不清或者鼓包破损!都是符合100Wh以内的!望采纳!
2018-10-29 11:41:56 -
啊不超过20000mah,不过不能放在行李箱里,只能随身携带。
2018-10-29 11:08:46 -

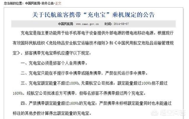
中国民航局限制上机充电宝的规格
2014年8月,中国民航局对充电宝的容量做出了限制,规定充电宝额定能量不超过100Wh,无需航空公司批准;额定能量超过100Wh但不超过160Wh,经航空公司批准后方可携带,但每名旅客不得携带超过两个充电宝。

通常我们购买的10000毫安时的充电宝标称的额定能量是37Wh,那么根据民航局的规定,也就是说我们可以携带最大为27000毫安时的充电宝上飞机。当单个充电宝的容量超过了27000毫安时的时候,就不能自由带上飞机了,需要批准才行。折算下来160Wh差不多是43243毫安时的容量。也就是说27000-43243毫安时的容量的移动电源需经批准才能带上飞机。

如果要携带充电宝上飞机,看看你手中的充电宝是否符合上机的标准。
2018-10-29 17:03:08 -
多大的充电宝也不能带上飞机,因为他属于易燃易爆物品。
2018-10-29 07:19:54