武汉新增病例已经下降到个位数了,4月中旬能开学吗?如果不能,大概得多久才能开学?
武汉新增病例已经下降到个位数了,4月中旬能开学吗?如果不能,大概得多久才能开学?
-
老穆认为,武汉难以在4月中旬开学,尽管新增病例已经下降到个位数了。
武汉昨日新增病例为4,共治愈36451例,死亡2446例,累计确诊49995例,还剩11098例。
说句实话,武汉的疫情是最重的,我想,应该也是最迟开学的地区。
说句实话,别说武汉不能在四月中旬开学,就是比武汉轻的地区,也有很多是难以开学的。
据老穆了解,目前还没有任何地区宣布幼儿园和大学开学的具体时间。
有的,也往往是高三、初三和中职学校,就连小学都很少,只有云南。
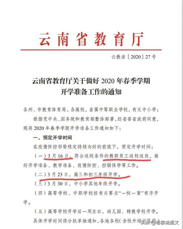
3月30日,云南中小学其他年级开学。
青海,3月9日起,普通高中、中等职业学校原则上3月9日至13日陆续开学;初中学校原则上3月16日至20日陆续开学……
贵州地区,3月16日起,高三和初三先开学。
新疆地区, 3月16日,高三年级、初三年级、中职学校毕业年级开学,其他学段根据自治区总体工作安排,实行错峰错时有序开学。
西藏地区,则是3月下旬起,暂定各级各类学校开学。
云南,3月23日,高三和初三年级开学,3月30日,中小学其他年级开学。
山西, 3月25日,全省的高三在这一天做开学准备。
目前,西藏、青海、福建、新疆(含兵团)、安徽、江西、山西、湖南、和澳门,已经清零!
说句实话,在清零的这些地区中,没有一个敢保证在4月中旬实现各级各类学校都开学的,更别谈武汉了。
综上所述,老穆认为,武汉最早开学的是高三和初三,保守估计,五月初那会儿。至于其它年级段,恐怕要等到五月中旬后了……
朋友们,你们对此有何看法?欢迎大家在下方评论区留言!
2020-03-14 19:14:12 -
老穆认为,武汉难以在4月中旬开学,尽管新增病例已经下降到个位数了。
武汉昨日新增病例为4,共治愈36451例,死亡2446例,累计确诊49995例,还剩11098例。

说句实话,武汉的疫情是最重的,我想,应该也是最迟开学的地区。
说句实话,别说武汉不能在四月中旬开学,就是比武汉轻的地区,也有很多是难以开学的。
据老穆了解,目前还没有任何地区宣布幼儿园和大学开学的具体时间。
有的,也往往是高三、初三和中职学校,就连小学都很少,只有云南。
3月30日,云南中小学其他年级开学。

青海,3月9日起,普通高中、中等职业学校原则上3月9日至13日陆续开学;初中学校原则上3月16日至20日陆续开学……
贵州地区,3月16日起,高三和初三先开学。
新疆地区, 3月16日,高三年级、初三年级、中职学校毕业年级开学,其他学段根据自治区总体工作安排,实行错峰错时有序开学。
西藏地区,则是3月下旬起,暂定各级各类学校开学。
云南,3月23日,高三和初三年级开学,3月30日,中小学其他年级开学。
山西, 3月25日,全省的高三在这一天做开学准备。

目前,西藏、青海、福建、新疆(含兵团)、安徽、江西、山西、湖南、和澳门,已经清零!

说句实话,在清零的这些地区中,没有一个敢保证在4月中旬实现各级各类学校都开学的,更别谈武汉了。
综上所述,老穆认为,武汉最早开学的是高三和初三,保守估计,五月初那会儿。至于其它年级段,恐怕要等到五月中旬后了……
朋友们,你们对此有何看法?欢迎大家在下方评论区留言!
2020-03-14 19:14:12 -
现在到四月中旬还有一个月的时间,武汉四月中旬能开学吗?我想我们应该参考这几方面的因素来作推测。
一是武汉的新增病例什么时候能够清零?虽然武汉的新增病例已经下降到个位数,但是从下降到个位数开始到最后彻底清零,还有多长时间?而且我觉得彻底清零,是指所有的新增病例清零以后不再出现偶发的新生病例,包括境外输入病例,比如说像河南郭伟鹏这样的极端的例子突然冒出来,大概是打破所有人想象的,谁也没想到的。
在武汉的所有的新增病例都清零以后,按照卫生方面专家的意见,持续14天,还是28天的观察期,确认已经不再有疫情防控的风险,可以考虑开学的事情。
二是武汉的在诊病历何时全部治愈出院,这应该也是判断依据之一,现在很多省份推出开学时间的,也是参考了当地在诊病例清零这样一个条件的。
在满足上述两方面的条件的基础上,各个学校还要做好相关的开学的防疫防控准备工作,这对武汉来说应该也是极大的一个考验。武汉经过这样一场灾难,那么多人因病而逝,我们在此前的报道中看到有很多医护人员生病,那么其他行业的人感染率怎样?会不会有一些老师被传染上?对学校的开学有没有影响?有没有可能疫情比较严重的地区,比如说靠近华南海鲜市场的地方,有更多的教师感染新冠肺炎,导致学校缺人手,有些课可能暂时都开不起来,急需要补充人员?
不管怎么说,这场灾难带给湖北尤其是武汉的影响大概是远超我们的想象的,英雄的武汉人民要花比别处多得多的时间和精力慢慢疗伤,恢复元气。我们期盼着他们至少能够像其他省份一样让生活逐步回到以往日常的轨道上来,而学生开学,大概也会像别的省份一样,慎而慎之,放到最后一步,在所有的安全都得到保障的条件下再开学。用教育部的说法是要听疾控专家们的意见,而不是他人在随便猜测。
2020-03-15 08:05:56 -


谢谢邀请,熊校长来回答您的问题。先说结论吧,熊校长认为3、4月不开学,是目前最好的防控措施。因为国内疫情还未完全结束,目前还有新增输入性确诊病例,而学校一旦有一个学生感染,很容易造成大面积感染,尤其小学里,这个年龄段的学生好动,防控措施很可能执行不到位,风险较高。
现在很多家长朋友们为开学的事发愁,既担心长期不开学,孩子的学业受到影响,又担心开学时疫情没有完全结束,又赶上了春季流行病,孩子的健康受到影响。
现在跟熊校长一起来看看吧。
3月10日,武汉所有方航医院全部休仓,让武汉人民看到了胜利的曙光。拉锯战即将结束了,迎来的便是开学季。
最开心的莫过于小学家长,终于可以结束煎熬的带娃生活,回归平静。不用抓耳挠腮的陪孩子上网课,不会被气到血压爆升,可是另外一个问题也面临解决。
如果3月底4月初小学开学,我的孩子去学校会不会被感染?
相信了解基本流行病知识的家长,都知道春秋两季是流行病的高发期。新冠肺炎虽得到了控制,但是迎面而来的就是流感、腮腺炎、水痘。
狡猾的新冠病毒症状与流感十分相似,潜伏期长达14-28天之久,一个人生了病,在潜伏期谁也不知道,就会像葫芦娃救爷爷一样,一个接一个的生病。
肯定会有人质疑,让孩子戴口罩去上学,不就可以预防了吗?

假如学校有一例学生感染,病毒会如何传播。
知乎up主@九磅十五便士制作了一个网络模拟器,模拟在学校环境下,戴口罩与不戴口罩,如果有一例新冠患者,会如何传播。
结果显示:口罩一定程度上可以阻挡传播,是有效的。
但是,请各位家长朋友们注意,新冠肺炎的传播途径不止一种,一个班级50个孩子不说,如果是小学,6-12岁的孩子正是调皮的时候,你能保证他会时刻带着口罩吗?况且现在疫苗还未普及,也没有关于此年龄段病患的确切症状,此时开学,无疑是在加大风险。

当前疫情状况及走势
这一段时间,国内确诊病例下降,而世界多地大规模暴发疫情新冠肺炎,他们没有防护意识,不愿意戴口罩,也不愿意被关在家里。
除湖北省以外,新增病例均为境外输入性病例,此时开学,面临着大学生大面积迁徙,中小学学生密集聚集,不管是戴口罩,还是隔离,都不能阻止病毒在校园这样聚集性场所蔓延。
如此不可控因素太多,真的不宜匆匆决定开学。

如果真的开学了,请务必要做到以下几点:
1.错峰开学,初高中先开,再开小学,最后开大学。
2.加强校园疫情防控,做好消毒与学生防控意识的培训。
3.小学阶段减短在校时间,严格检查学生戴口罩的情况。
4.保证防控物资充足,可供学生使用。
很多事情我们无法控制,所以,3、4月不开学,是目前最好的防控措施。
我是武汉熊校长,北航、华科毕业,留过学,创过业,现在武汉有一家管理咨询公司和一家教育综合体,欢迎各位与我探讨教育问题。
2020-03-19 13:10:46 -
谢谢邀请!
武汉的新增病例下降到个位数,真乃可喜可贺!这说明武汉的疫情防控方向是正确的,措施是有效的。然而,要讨论武汉多久才能开学的话,那还是太早太早了!

就武汉目前的疫情来看,4月中旬是断然不会也不敢开学的!
众所周知,湖北是这次全国疫情的重灾区,而武汉又是湖北的重灾区!截止3月14日,全国已有8个省份病例清零了,有20多个省份连续多天零增加;然而,湖北省内现在还有11772例现有确诊病例,其中,仅武汉就有11098例,这相当于伊朗一个国家的现有确诊病例。
在这种疫情还远远没有得到控制减缓的情况下,武汉敢开学吗?再过一个月,也就是4月中旬,估计武汉的病例会下降到1000例以内;但是,就学校来讲,仍然不敢开学,武汉已经遭受了一次严重的创伤,谁敢再拿生命开玩笑?

武汉开学的一个重要前提一定是:病例清零后,再等14天!
武汉在这次疫情中遭受的创伤和损失至今仍存,还有很多人不能自由出入小区,还有很多人买着昂贵的菜,但是,谁也不能疏忽大意;哪怕是像郑州这样的1例给疏忽漏掉了,也会造成巨大的损失。何况,现在武汉还有10000多例病人呢!
如何以每天1000人左右的速度治愈出院,那么武汉至少还需要半个月时间,才能将病例清零。也就是,乐观估计的话,可能要到4月初,武汉的病例才可能清零。但是,病例清零并不意味着就绝对安全了;人们还得继续等待,观望,必须等来绝对的安全,才能开学。

结束语:
武汉最快的话,也要等待4月底,高三和初三年级的才可以开学。不过,大部分学生都要在5月份才能开学了!但是为了学生的安全,像武汉这样的重灾区,即便是达到了开学条件,也建议多等一等再开学,因为谁也不想第二次受到伤害!这一次已经足够刻骨铭心了!

【图片来源于网络,侵删】
2020-03-14 19:40:21 -
武汉胜则湖北胜,湖北胜则中国胜。
昨日《人民日报》客户端发布了一则图片消息:
湖北现有疑似病例首次降至2位数,截至3月12日,湖北现有疑似病例49例,其中武汉44例。
估计全国人民看了这则消息,估计都会和青衫君一样,虎躯一颤,潸然泪下。
这个胜利太不容易了,不亚于解放战争中渡江战役的胜利。
武汉人民看了一定会为之欢欣鼓舞,全国人民看了一定会精神振奋,满天的雾霾突然散了,变得晴空万里。
同一日的另一个喜讯就是:3月12日湖北新增新冠肺炎确诊病例为5!
这个数字具有标志性意义,它的价值连城!
当然面对这样的胜利,我们很多热心网友长吁一口气说:那么湖北什么时候开学?
湖北开学就是抗疫取得最终胜利之时,它是全国抗击疫情举杯欢庆之时了,那么时候候能够开学呢?
那一定会选一个樱花灿烂、春风骀荡的日子,那一刻一定是最激动人心的时刻,具体什么时间,一定会如你所愿,在你最想开学的时候开学!
2020-03-14 20:25:07 -
何时开学,我们用数据来说话。近日,湖北武汉新增病例降为个位数,湖北其他地市无新增病例,防疫战果可喜可贺。照此形势发展下去,4月中旬武汉是具备毕业班的开学条件的—连续15天无新增,现有确诊降至低位。下图:武汉疫情图。
全国情况:现在每天都有城市插上小红旗,全国8省市已清零,零病例城市为258个,有病例城市为79个。现在已经有很多省市陆续明确了毕业班的开学时间。
山东:从今天开始连续7天,山东教育频道在新闻联播之后播出开学前的准备工作专题片,全省教育系统的人员包括学生和家长都要求观看,这是就为月底毕业班开学做准备。
思考:人类命运共同体,中国一家好,不是真的好,现在国外疫情形势严峻,这种情况大家觉得应该怎么办?评论
区见。
2020-03-14 22:04:46 -
乐观估计武汉能够在5月上旬开学都是比较早的!
我们国家这次疫情最早爆发在武汉,而且最严重的地区也是武汉,受损失最大的还是武汉,全国人民最关心的仍然是武汉,不过最近两天武汉的疫情,传出了非常振奋人心的消息,昨天武汉新增病例已经有4例,全国新增的病例仅有11例。
不断下降的新增病例也预示着武汉的这场战疫已经走到了最后的阶段,也是最关键的阶段,但是我们仍应该注意一个问题武汉的现有没有治愈的病例还是很多的,如果这些病例不能够完全出院的话,武汉开学的时间就不能够最终的确定下来。
根据天津疾控中心传染病预防控制专家张颖的介绍:
“对新冠肺炎来说,最长潜伏期是14天,如果出现了零增长,一个省或者是一个地区零增长,要观察两个14天,也就是28天。28天以后真的没有病例再报出来,这个时候就可以百分之百的放心了。”
目前我们还无法得知武汉具体到什么时间能够零增长,相信这个时间也不会让我们等的太久,不过根据张颖专家的推断可能武汉开学的时间真的要到五月份了。
根据钟南山教授的预测我们国家的疫情防控工作应该在四月底结束,全球的疫情防控工作应该在6月份结束,而武汉的疫情防控工作,我觉得应该是在4月底,彻底解除学生开学的时间应该在5月份。
对比已经开学的青海省,我们能够看出青海省已经连续30多天没有新增病例,而且所有的病例都已经清明,在这种情况下学校做好了,层层防护之下才选择给学生开学,这都是需要武汉去借鉴的。
现阶段我们广大学生和家长要保持良好的耐心,毕竟安全才是第1位的,在家里仔细的学习网络直播课程,保质保量地完成老师交代的任务,保证自己的学习成绩和学习状态同时静静的等待开学的消息等待疫情结束的胜利的消息。
2020-03-14 20:42:25 -
谢邀
尽管现在武汉的新增确诊病例数已经下降到个位数,但是想要在四月份开学,几乎是不可能的!

武汉市这次疫情爆发的中心,也是本次疫情受到冲击最大的城市!
截止到今天,武汉共确诊49995人,已经治愈出院36451人,现在还有11098人正在医院接受治疗。而这其中有相当一部分还是重症病例!可想而知,武汉的医疗压力是有多大!

之所以控制到现在的这样一个情况,是因为我们采取了前所未有的强力措施,每个人足不出户才有了今天这样的结果,而一旦开学,势必会出现大量的学生流动,到那个时候能不能控制到现在这样一个情况还不一定呢!
现在还有上万名各省市的医护人员奋战在武汉的各个医院,才有了今天这样一个结果。如果确诊病例再持续的增加,武汉的医疗系统是消化不了的!

所以,我认为武汉市的学校想要开学,一定要等到疫情完全得到了控制,并且现有的确诊病例,绝大多数已经出院。并且没有新增确诊病例之后才可以!
否则大规模的人员流动,对疫情的控制极为不利,也很有可能让我们这么多天的努力付诸东流!
所以我认为武汉最少还要两个多月才能开学,也请大家能够耐心等待!
2020-03-14 19:28:31 -
谢邀
尽管现在武汉的新增确诊病例数已经下降到个位数,但是想要在四月份开学,几乎是不可能的!
武汉市这次疫情爆发的中心,也是本次疫情受到冲击最大的城市!
截止到今天,武汉共确诊49995人,已经治愈出院36451人,现在还有11098人正在医院接受治疗。而这其中有相当一部分还是重症病例!可想而知,武汉的医疗压力是有多大!
之所以控制到现在的这样一个情况,是因为我们采取了前所未有的强力措施,每个人足不出户才有了今天这样的结果,而一旦开学,势必会出现大量的学生流动,到那个时候能不能控制到现在这样一个情况还不一定呢!
现在还有上万名各省市的医护人员奋战在武汉的各个医院,才有了今天这样一个结果。如果确诊病例再持续的增加,武汉的医疗系统是消化不了的!
所以,我认为武汉市的学校想要开学,一定要等到疫情完全得到了控制,并且现有的确诊病例,绝大多数已经出院。并且没有新增确诊病例之后才可以!
否则大规模的人员流动,对疫情的控制极为不利,也很有可能让我们这么多天的努力付诸东流!
所以我认为武汉最少还要两个多月才能开学,也请大家能够耐心等待!
2020-03-14 19:28:31 -
武汉作为本次疫情最严重的地区,想要在。4月中旬开学,这时间的跨度不是很长,相信一时半会不会那么快的开学。
因为从目前的疫情形势来看,虽然全国各地新增的确诊人数逐渐的减少到0的增长情况。但是。他从武汉本地的确诊人数,每天还是有一定的数量,而且在治疗时无法救助的人员上还是会出现。
而这一切还是说明了武汉地区存在的一些继续需要去防控和治疗的一些疫情问题。所以疫情相对来说武汉是最为复杂的地区,确诊人数最多。
所以在处理武汉地区的开学问题上,要比其他地区更加的慎重,和思考如何保证学生的安全。
所以如果其他一些疫情相对较轻的地区,能够在3月到4月的一个合适的时机开学的话,那么武汉地区只会比他们要延迟,最大的可能性就是要等到疫情完全解除时,才能恢复武汉的开学。
2020-03-15 01:25:29 -
武汉开学?目前全国所有省份都没有完全开学的条件下,武汉开学是不可能的。
说全国开学最晚的肯定是湖北,湖北开学最晚的肯定是武汉,这个是毫无疑问的,所以全国什么时候开学,那么武汉肯定是最后。
截止目前武汉累计病例49,995人。现有确诊人数仍然有11,000人。
但武汉市昨天新增运营这个客户,但是目前库存量太大,压力还是非常大的。
全国目前绝大部分省份都没有开学,开学的只有青海,新疆,西藏,贵州,云南,陕西等省份,这些省份已经连续20多天没有新增病例了。
对于户,武汉市的天气可能会适用于目前的可能性几乎为0。
紧密相连的河南本来已经连续11天没有心脏病,具备科学能力,突然有一个输入性病例,把1亿人民的功能全部化为0。
目前教育部给出开学的条件是第一情况没有得到基本控制权不予确认,学校补充条件不具备不确定职称和校园工作安全得不到切实让步程序。
来说湖北武汉市仍然是很严重的地区,对于进出武汉湖北的城市严加管控,所以湖北省目前完全不具备开学条件。
我觉得目前能开学的省份应该很快将会有其他省份,比如安徽,江苏,江西,广西等省份他们的房子非常好,目前已经基本控制住了,这些损失目前还没有发出通知。
云南省决定在3月进行开学,3月3日到高中全部开学。开学后高等院校中等院校按照一校一册培训,然后高校开学一周左右幼儿园和特教培训。
我估计武武汉湖北开学是全国倒数第1名,估计开学大概在5月6月,目前4月开学基本不具备条件。
至少我觉得湖北省的科学肯定在河南省之后,而河南省目前还有新增病例才连续三天,严重的至少要保证连续30天以上才可能具备科学条件,显然湖北武汉的情况更为复杂更为艰巨,能在5月份开学已经是最好的情况。
20年3月14号全国新增七例病例,其中四例都是输入性的。
刚才说全球疾病大概在6月份基本能控制,湖北估计也是比较晚一点,大概在5月份能够完全控制。
我相信湖北在5月份应该具备科学条件,最晚不会低于6月。欢迎湖北的高考,估计可能会推迟。
你们怎么看?
2020-03-15 09:54:34 -
湖北近半个月的新增确诊人数每天都在下降当中,每天都能给我们惊喜,
这是一个不错的消息,这说明我们前段时间的抗疫工作没有白白的付出,
我们的隔离没有白费,我们的牺牲都得到了应有的回报,
你看,我们国家的抗疫成绩一片大好。
尤其是在现在,国际流行病趋势大爆发的前提下,
我们国家的抗疫成果依旧这么显著,不得不感激我们伟大的祖国。
但如果说学生开学,个人认为怎么样也要等到五一后了吧,
最早也要到五月中旬了,毕竟我们这个从一开始就没有一例确诊病例和疑似病例的小城,
到现在学生都没有开学的迹象,更别说武汉了
武汉现在的疫情形式还不是很稳定,说不定还会有新的隐藏病毒携带者没有被发现,
所以,不可贸然开学,但如果疫情趋于稳定的话,
逐渐的解除封城还是有可能的。
2020-03-15 14:03:46 -
新增病例下降到个位数,只是一方面,现在谈武汉何时开学还为时过早,还要看下一个阶段的走势。
新增量只是一个增长趋势指标
新增量下降到个位数,是一个标志性事件,证明武汉目前防控的措施取得了非常大的成效,有效地遏制住了病情的进一步扩散。
但是,由于武汉是本次重灾区湖北省之中的重灾区,因此还有巨大的存量,按照3月15日的数据,武汉仍有确诊的病例9911例,在全球疫情排行榜上,仅次于意大利,还要超过第2名伊朗的现存7779例。
因此,对于现阶段的武汉来说,说开学还有些太早了!
大概多久才能开学?
关于何时能开学,教育部此前多次强调过“三不开学”的原则。
首先第1条:疫情得到基本控制,恐怕就要求武汉把现存病例清零,或者维持在非常低的一个水平,才算满足。
按照武汉最近这两天的治愈数字,大概是每天1000多一点,全部清零还需要10天,这就到了3月底。
再观察个14天,如果谨慎一些,按照专家所说,要观察28天持续零增加,才算100%安全,这就到了4月底。
所以乐观一点估计,5月中上旬能开学就算不错。
结束语
目前,除了西藏、青海、云南三省区,确定3月底多个年级开学之外,其他宣布开学的省份,都只集中在高三和初三毕业班,其他省份尚且如此,更何况是湖北,更何况是武汉呢。
2020-03-15 21:16:55 -
武汉四月中旬能解封都算万幸。还开学?看看别的城市都清零一个月了也才慢慢准备开学呀。武汉开学估计还早呢。
2020-03-18 00:17:12