光控人体感应开关,怎么弄可以晚上常亮白天不亮。电路板如下?
光控人体感应开关,怎么弄可以晚上常亮白天不亮。电路板如下?
-
既有光控又有人体红外感知的开关,在控制照明灯时所实现的功能是这样的:白天时,不管有没有人灯都不亮;到了晚上,只有人进入红外感应区域后灯才亮,人离开后延时关闭。这样起到了节能、自动控制,非常方便。所以,这种开关具有两个功能感应功能:1)感应光线的强弱;2)感应人体的红外热释能。这两种功能分别通过光敏电阻和红外热释电传感器来实现。根据题目的描述,要让灯晚上常亮,也就是不再需要红外热释感应,只需要感应光线,如果光线弱了就常亮,直到光线变亮。题目是要在现有的板子上改。

1
去掉红外热释感应
人体靠近感应是通过红外热释电感应传感器来实现的,该传感器具有3引脚、4引脚、6引脚等,题目中用的是3引脚的传感器,如果不要这个功能需要把该功能短路掉。
传感器本身所输出的信号比较麻烦,但是后级处理电路会把人体靠近信号处理成高低电平,比如没人时输出低电平,有人靠近时输出高电平,这样需要找到电路上的输出点把该点飞线到高电平,将该功能短路掉。

通过以上操作即可实现电路不受红外热释电传感器控制。题目的图片拍的不是很清楚,红外热释电、光敏电阻整套方案是有专用IC的,比如BISS0001,不知道图片中是不是这个方案,如果是这个方案或者类似的方案,可以按照下面的方法修改。
2
增大控制控制电路RC的参数
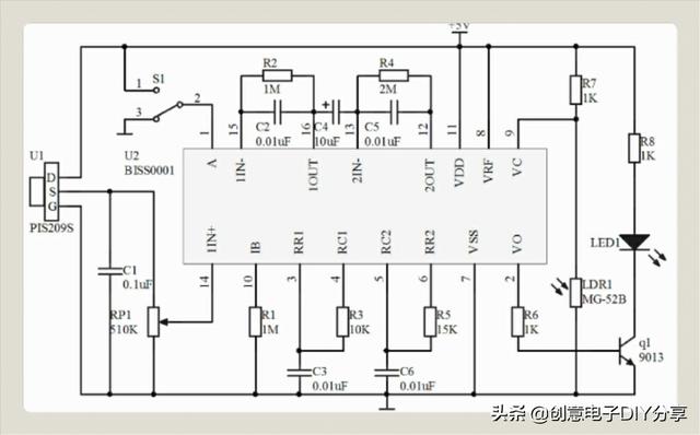
光控以及红外热释电功能,在业界一般会通过BISS0001这类专用芯片来实现,所实现的电路如下图所示。

图中,集成了红外热释电传感器和光敏电阻传感器,并且在信号被触发后会延时一端时间后灯才被关闭,这个延时时间是通过图中的RC来控制,如图中第3、4引脚的R9和C6,将电阻和电容的值该的越大,那么延时也就越长。所以,提问者可以仔细看一下图中U1的丝印,如果采用的是这种方案的话,那改起来就容易多了。
如果您有不同的观点,可以留言和大家一起讨论。
以上就是这个问题的回答,感谢留言、评论、转发。更多电子设计、硬件设计、单片机等内容请关注本头条号:玩转嵌入式。感谢大家。
2019-08-25 20:01:56 -
光控人体感应开关是很常用的控制开关
光控人体感应通过感应光线强度和人体辐射的红外信号来控制灯的开了关。感应光线强度一般可以用光敏电阻,感应人体可以红外热释电传感器。题主想把这种光控人体感应开关改装为光控开关,实现晚上亮灯,只需要把红外热释电传感器去除,把电路改一下就可以了。

光控人体感应开关原理分析
题主所给图片可以看到红外热释电传感器和光敏电阻,这两个是主要的传感器。

根据题主所给出的图片以及功能,可以判断这个光控人体感应开关的主控芯片是BISS0001,它的控制原理图如下。
- 光敏电阻与控制芯片的第9脚连接,该引脚为触发禁止端引脚,该引脚上的电压要大于0.2*Vdd才可以触发。当光线增强时,光敏电阻的电阻变小,芯片第9脚上的分压会变小,导致白天不能触发电灯点亮的。当然可以调整电阻R6来调节灵敏度。
- 红外热释电传感器的输出脚与控制芯片的第14引脚连接,14引脚为红外热释电传感器信号输入引脚,该芯片内置了两组运放,会对输入的信号进行放大。
- 芯片引脚3和4为输出延时控制引脚,根据R18和C6来设定输出延时时间,TX ≈ 49152xR18C6。
- 芯片引脚5和6为输出触发锁定时间控制引脚,根据K9和C7来设定输出触发锁定时间,TI ≈ 24xK9C7。
- 芯片引脚1用于设定是否可重复触发,当该脚连接到VCC可以重复触发。

明白了光控人体感应开关原理后,想改动就很简单了:
- 如果想屏蔽人体感应的功能,只保留光控,只需要把芯片引脚14连接到VCC,让芯片误认为一直有人体存在就可以了。
- 如果想屏蔽光线控制功能,可以把光敏电阻去除,让芯片误认为一直是晚上。
- 引脚1也连接到VCC,让芯片可以重复触发,只要光线暗就开灯。
- 调整与芯片引脚5和6连接的电阻和电容,可以改变延时时间。
欢迎关注@电子产品设计方案,一起享受分享与学习的乐趣!关注我,成为朋友,一起交流一起学习
- 记得点赞和评论哦!非常感谢!
2020-01-10 14:22:23 - 光敏电阻与控制芯片的第9脚连接,该引脚为触发禁止端引脚,该引脚上的电压要大于0.2*Vdd才可以触发。当光线增强时,光敏电阻的电阻变小,芯片第9脚上的分压会变小,导致白天不能触发电灯点亮的。当然可以调整电阻R6来调节灵敏度。
-
看了提问者给的电路板图片,这种光控人体感应开关用的是BISS0001控制IC设计的,想将其改为晚上常亮,白天不亮,只要改变电路板上一个电阻和电容的标称值即可实现晚上常亮。下面我们介绍一下具体的改动方法。

▲ 光控人体感应开关电路原理图。上图是一个采用BISS0001设计的光控人体感应灯(提问者说的感应开关跟这个电路基本一样,只不过其控制的负载功率不同),该电路的光控功能由IC的⑨脚所接的光敏电阻来实现。白天光敏电阻呈低阻,IC的触发端⑨脚被禁止触发,此时热释电传感器有人体感应信号输出,也不会使灯点亮。晚上光敏电阻呈高阻,IC的⑨脚被解除封锁,此时只要有人体感应信号输入,IC的②脚便会输出高电平使灯点亮。

▲ SOP-16封装的BISS0001。在图1电路中,IC的②脚输出高电平的持续时间(即灯点亮的时间)由IC的③脚和④脚所接的电阻R3和电容C3决定,其延时时间的计算公式为:T≈49152·R3·C3,一般的光控开关延时时间多在1分钟左右,若想使灯在晚上受触发后一直点亮,只要增大R3和C3的标称值即可。假设R3取值为1MΩ,C3取值为0.68μF,则电路的延时时间约为9.28小时,灯基本上可以点亮整个晚上,这样便可使灯晚上常亮,白天不亮。

▲ BISS0001的引脚功能。在改动元件时,电阻R3可以选用0805封装的贴片电阻,电容C3选用相同封装的陶瓷电容即可。
2019-08-25 19:40:28 -
实现光控没必要红外感应功能,直接去掉红外探头稍微改下电路或自己用光敏电阻搭配可控硅简单几个元件做个也可以。
2020-09-17 06:42:38