考研,是考英语一还是英语二?区别很大吗?
考研,是考英语一还是英语二?区别很大吗?
-
到底是考英语一还是英语二取决于你要报考什么硕士什么专业什么学校,一般来说,英语一适用于学术型硕士,而英语二一般适用于专业型硕士,也有个别专业不考英语一或英语二。所以现在你要明确自己要考哪个,两者区别主要有如下几点。
一、考试时间上:都为3个小时(满分都为100分)
二、考试内容上,1、两者题型分布一样,但词数不同。完形填空的词汇量,英语二大于英语一,阅读理解部分,英语二小于英语一,英语一大作文词汇要比英语二多些。2、根据大纲的要求,两者部分题目有些区别。如阅读理解的PartB、翻译和写作的PartB,这些部分的难度要求英语一要高些。3、部分题目,分值不同。英语一翻译的是句子,按照每句2分的标准给分,英语二则是一整个段落,按点给分。翻译难度上英语一稍微难度高些。
三、难度区别上,从词汇量大小、语法掌握的宽度、理解度与深度等方面来说,英语一的难度要大于英语二。特别是在翻译和新题型上,英语一更加注重长难句的把握。所以总的来说,考研英语一的难度和深度比英语二考核的难度和深度来说高些,对于考研英语,无论是考英语一还是英语二,我们都要经历背诵经典往届真题文章,要有恒心和毅力有针对性的复习。

2019-11-10 16:42:45 -
你好,考研英语究竟是考英语一还是英语二,是由所选择的研究生属性来决定的。
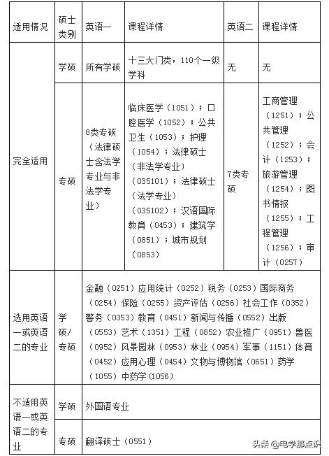
具体来说的话,是下面这样的。
考英语一的情况
所有学硕(除了外国语专业)需要考英语一,具体的话,包括十三大门类,110个一级学科。
还有以下这9类:(法律硕士含法学专业与非法学专业)专业硕士适用:临床医学(1051)、口腔医学(1052)、公共卫生(1053)、护理(1054)、法律硕士(非法学专业)(035101)、法律硕士(法学专业)(035102)、汉语国际教育(0453)、建筑学(0851)、城市规划(0853)
考英语二的情况
英语二一般主要适用于专业硕士,具体如下所示:
还有以下7大类专业硕士考英语二,工商管理(1251)、公共管理(1252)、会计(1253)、旅游管理(1254)、图书情报(1255)、工程管理(1256)、审计(0257)
选考英语一或者英语二的情况
金融(0251)、应用统计(0252)、税务(0253)、国际商务(0254)、保险(0255)、资产评估(0256)、社会工作(0352)、警务(0353)、教育(0451)、新闻与传播(0552)、出版(0553)、艺术(1351)、工程(0852)、农业推广(0951)、兽医(0952)、风景园林(0953)、林业(0954)、军事(1151)、体育(0452)、应用心理(0454)、文物与博物馆(0651)、药学(1055)、中药学(1056)
下面分析英语二与英语一的主要区别
首先,总体来说,英语一要比英语二难一些,考察的词汇多,以及句子也会更复杂一些,因为,以前考研时,没有专硕,所以那个时候的英语就是现在的英语一。

而英语二则是有了专硕以后,专门针对其设计的,所以说,在难度上要更容易一些。
具体差距的话,其实还蛮大的,主要体现在以下几个方面。
试卷的结构不同
在试卷结构上的话,英一和英二最大的区别就是翻译和作文的分值设置不一样。
英语一的翻译分值是10分,在试卷上的题号是46题至50题,每小题是2分。英语二的话,翻译的分值是15分,在试卷上只有一题,是46题。

英语一的作文分为大小作文,分值是30分,其中,第一个小作文是10分,大作文是20分。英语二也是两个作文,但是,分值是25分,其中,小作文10分,大作文15分。
考察难度上不同
我们知道,英语二设置的初衷是什么,那就是为专硕而设置,专硕又主要考察偏应用,而不是偏研究型。
所以,体现在试卷上也是如此,英语二主要考察的也是偏英语的应用一些,就拿最重要的英语写作来说。

英语一大作文,要求的字数是160-200字,而英语二只要150字。
阅读理解上难度也有差异,并且还比较大,英语一阅读理解需要不光能够理解文章主旨,还要能够完全理解上下文,以及推理引申等方式,选择出正确的答案。
而英语二阅读理解将会见到一些,答案也相对更“直接”一些,也许只要能够读懂全文,就能够选择出正确的答案。
当然,阅读理解中出现的“超纲”陌生词汇也有差距,英语一要比英语二明显多一些,这会加大理解的难度。
感谢您的阅读!
2019-11-12 14:48:49 -
17年考研一战专硕上岸的老学姐过来回答一下。我是17年考研考的是英语二 77分,但是因为我之前想考的是学硕,最开始准备的是英语一,所以比较能够回答这个问题。
我直接回答一下,我觉得题主可能会关心的几个问题。
题目难度
毋庸置疑,英语一比英语二要难太多。我是从英语一转到英语二的,做完英语一的题目,再去做英语二的题目,简直容易到爆,特别是翻译和阅读理解。以前做英语一的阅读理解,20个题目可能要错5个左右,后来换成英语二以后,基本上只要错一个或者两个左右。如果我去考英语一的话,可能只能考个60来分吧。
题型
英语一和英语二的基本题型都差不多,大致完形填空+阅读理解+新题型+翻译+小作文+大作文
完型填空和阅读理解题型没有区别,从新题型开始,就有区别了,新题型方面,英语一和英语二就有了区别。新题型,英语二比英语一简单,英语二只考四个题型,历年来从来没有出过这个题型中去,不过最常见的就是七选五。翻译的话,英语一是翻译5个句子,但是那5个句子都是长难句,贼难。而英语二虽然是翻译一段,但是句子简单,难度不大。关于小作文英语一和英语二也是有区别的,英语二小作文考的都是一般考的书信也有通知。大作文就很简单了,大家可以看看,英语二考的就只有一种题型,那就是表格,其中有,柱状图,折线图,饼状图,大家把这三个图的模板背过就可以了,不会出这个圈子了。而英语一就是考图画作文。
适用范围
考英语一的一般是学硕,考英语二的一般是专硕
最后要说的是,英语一和英语二分开是从2010年以后才有的。所以考英语二可用的真题很少。
2019-04-27 20:56:42 -
1.英语一和英语二分别适合不同的专业;
2.英语一和英语二的考点不同;
3.英语一和英语二的题型结构和分值不同。
4.英语一和英语二的考试难度不同。
考研的英语一和英语二分别适合专业:
(一)完全适用英语一的专业
1、所有学术硕士全部适用(十三大门类,110个一级学科);
2、8类(法律硕士含法学专业与非法学专业)专业硕士适用:临床医学(1051),口腔医学(1052),公共卫生(1053),护理(1054),法律硕士(非法学专业)(035101),法律硕士(法学专业)(035102),汉语国际教育(0453),建筑学(0851),城市规划(0853)。
(二)完全适用英语二的专业
7类专业硕士适用:工商管理(1251),公共管理 (1252),会计(1253),旅游管理(1254),图书情报(1255),工程管理(1256),审计(0257)。
(三)选用英语一或英语二的适用专业
以下23类专业硕士,初试科目的外国语考试可选择使用英语一或英语二,选择权由招生单位行使,考生不能选择初试科目。
金融(0251),应用统计(0252),税务(0253),国际商务(0254),保险(0255),资产评估(0256),社会工作(0352),警务(0353),教育(0451),新闻与传播(0552),出版(0553),艺术(1351)。
工程(0852),农业推广(0951),兽医(0952),风景园林(0953),林业(0954),军事(1151),体育(0452),应用心理(0454),文物与博物馆(0651),药学(1055),中药学(1056)。
(四)不适用英语一或英语二的专业
学术硕士中的外国语专业及专业硕士中的翻译硕士(0551),初试外国语科目具体参照相关规定执行,不使用英语一或英语二试卷。
扩展资料:
英语(一)即原研究生入学统考“英语”,所有学术型硕士研究生(十三大门类,110个一级学科)和部分专业型硕士(法律硕士、临床医学硕士、口腔医学硕士、建筑学硕士、护理硕士、汉语国际教育硕士、公共卫生硕士等)必考英语(一)。
英语(二)主要是为高等院校和科研院所招收不考英语(一)的专业学位硕士研究生而设置的具有选拔性质的统考科目。
2019-11-10 22:25:54 -
1.英语一和英语二分别适合不同的专业;
2.英语一和英语二的考点不同;
3.英语一和英语二的题型结构和分值不同。
4.英语一和英语二的考试难度不同。
考研的英语一和英语二分别适合专业:
(一)完全适用英语一的专业
1、所有学术硕士全部适用(十三大门类,110个一级学科);
2、8类(法律硕士含法学专业与非法学专业)专业硕士适用:临床医学(1051),口腔医学(1052),公共卫生(1053),护理(1054),法律硕士(非法学专业)(035101),法律硕士(法学专业)(035102),汉语国际教育(0453),建筑学(0851),城市规划(0853)。
(二)完全适用英语二的专业
7类专业硕士适用:工商管理(1251),公共管理 (1252),会计(1253),旅游管理(1254),图书情报(1255),工程管理(1256),审计(0257)。
(三)选用英语一或英语二的适用专业
以下23类专业硕士,初试科目的外国语考试可选择使用英语一或英语二,选择权由招生单位行使,考生不能选择初试科目。
金融(0251),应用统计(0252),税务(0253),国际商务(0254),保险(0255),资产评估(0256),社会工作(0352),警务(0353),教育(0451),新闻与传播(0552),出版(0553),艺术(1351)。
工程(0852),农业推广(0951),兽医(0952),风景园林(0953),林业(0954),军事(1151),体育(0452),应用心理(0454),文物与博物馆(0651),药学(1055),中药学(1056)。
(四)不适用英语一或英语二的专业
学术硕士中的外国语专业及专业硕士中的翻译硕士(0551),初试外国语科目具体参照相关规定执行,不使用英语一或英语二试卷。
扩展资料:
英语(一)即原研究生入学统考“英语”,所有学术型硕士研究生(十三大门类,110个一级学科)和部分专业型硕士(法律硕士、临床医学硕士、口腔医学硕士、建筑学硕士、护理硕士、汉语国际教育硕士、公共卫生硕士等)必考英语(一)。
英语(二)主要是为高等院校和科研院所招收不考英语(一)的专业学位硕士研究生而设置的具有选拔性质的统考科目。
2019-11-10 22:25:54 -
l最大的区别就是在作文和翻译上面
英语一写作共30分,其中小作文10分,大作为20分;英语二写作共25分,其中小作文10分,大作为15分。英语一的两篇作文,小作文是以写信为主,大作文以图画为主;英语二的大作文是以图表为主。
其次是翻译,英语二的翻译分值为15分,英语一的分值为10分,英语一是一篇文章中选出五句话来分别翻译,而英语二是全篇翻译。,在英语一里面,它是阅读理解部分的PartC,出题形式是提供一篇约400词的文章(字数和难度与阅读理解PartA的文章相似),在5个句子下面画线,要求学生将画线句子译成中文。而英语二的英译汉是单独的一个部分,翻译的内容不是画线句子,而是“一个或几个段落”。英语二推荐考研圣经——对真题是逐句解析,不用查字典,不用查语法书,适合基础薄弱的。
2017-07-22 17:02:13 -
考研考英语一的专业有学硕:所有学术硕士全部适用(十三门类)。其中,外国语言文学专业第二外语、单独考试外语可由招生单位设置自命题科目,也可选用全国统考科目。
专硕:9类专业硕士适用(法律硕士含法学专业与非法学专业)临床医学(1051)、口腔医学(1052)、公共卫生(1053)、护理(1054)、中医(1057)、法律(非法学)(035101)、法律(法学)(035102)、汉语国际教育(0453)、建筑学(0851)、城市规划(0853)
考英语二的专业:学硕:无
专硕:7类专业硕士适用,包括工商管理(1251)、公共管理(1252)、会计(1253)、旅游管理(1254)、图书情报(1255)、工程管理(1256)、审计(0257)
选用英语一或英语二的专业:学硕:无,专硕:23类专业硕士适用,包括金融(0251)、应用统计(0252)、税务(0253)、国际商务(0254)、保险(0255)、资产评估(0256)、社会工作(0352)、警务(0353)、教育(0451)、体育(0452)、应用心理(0454)、新闻与传播(0552)、出版(0553)、文物与博物馆(0651)、工程(0852)、农业(0951)、兽医(0952)、风景园林(0953)、林业(0954)、药学(1055)、中药学(1056)、军事(1151)、艺术(1351)
不适用英语一或英语二的专业:学硕:无,专硕:翻译(0551)
区别1.词汇量的区别:英语二的阅读理解不会超过大纲的单词。在英语一的试卷中会出现将近3%的超纲单词量。
2.难度不同:一般情况下英语一要难于英语二。主要从语法掌握的宽度和深度等方面来区别二者的难度。
2019-11-10 23:07:37 -
考研英语一和英语二主要有以下几种区别:
1、考生考研方向不同。
考研英语是根据考研的方向去分的。考研的时候研究生主要分为学术型硕士研究生和专业型硕士研究生。如果是报考学术型硕士的考生考研英语考的是英语一,而如果报考的专业型硕士的考生考研英语是考的英语二。
2、难易程度不同。
传说中,即大多数人普遍认同的观点,就是说考研英语一比英语二难度更大,英语二相对简单。
3、词汇量要求不同。
考研英语一,在考试的试卷当中是会有超纲词汇出现的,而且要求的词汇量是5000。与之不同的是,考研英语二词汇量数量更小,而且试卷中不会有超纲词汇的出现。
4、作文题不一样。
考研英语一的作文题,分为大作文和小作文两个题。英语二的作文也是分为大作文和小作文。但是这两者在作文题目的设置上存在较明显的不同。英语一的作文题目考的是漫画,通过给出一组漫画,让考生以此来确定自己的题目并进行写作。而英语二,主要的出现的作文题形式是图表,通过给出一组图表,还可能会出现常见的饼状图竖状图等形式的图表,通过这些图表所展示的数据和项目,让考生确定出合适的角度和主题,进行作文的写作。如果单从作文题上讲,我个人觉得看一组漫画去命题会比图表数据分析起来更加直观准确,离题的可能性小很多。
5、翻译题存在很大的不同。
考研英语一的翻译题是通过给出一篇文章,然后从文章的段落里挑出5个句子,每个句子2分共十分。所以英语一的翻译可能不需要读整个文章,单纯看单个的每个句子就能够翻译正确。今年的英语一翻译题就非常简单。而考研英语二的话,翻译题是考一个完整段落的翻译。这个段落翻译相比于单个句子的翻译,更需要联系上下文的语境去翻译。所以也有不少的考生会认为,就这个翻译题来说,英语二的翻译似乎比英语一的翻译更难。
总之,英语一和英语二都不是那么容易考的,如果想考研都需要好好准备。英语好的同学可能觉得英语一英语二都简单的不行。而如果你英语不好,可能觉得整体难度稍低的英语二也很难。
在整个考研中,英语起着至关重要的作用,拉分的现象在英语中体现地尤为突出。如果要想考名校或者想考研更加稳妥的话,我建议英语一定要提早准备,尽量把英语分能够考到70分。
2017-04-29 14:07:46 -
考研考英语一的专业有学硕:所有学术硕士全部适用(十三门类)。其中,外国语言文学专业第二外语、单独考试外语可由招生单位设置自命题科目,也可选用全国统考科目。
专硕:9类专业硕士适用(法律硕士含法学专业与非法学专业)临床医学(1051)、口腔医学(1052)、公共卫生(1053)、护理(1054)、中医(1057)、法律(非法学)(035101)、法律(法学)(035102)、汉语国际教育(0453)、建筑学(0851)、城市规划(0853)
考英语二的专业:学硕:无
专硕:7类专业硕士适用,包括工商管理(1251)、公共管理(1252)、会计(1253)、旅游管理(1254)、图书情报(1255)、工程管理(1256)、审计(0257)
选用英语一或英语二的专业:学硕:无,专硕:23类专业硕士适用,包括金融(0251)、应用统计(0252)、税务(0253)、国际商务(0254)、保险(0255)、资产评估(0256)、社会工作(0352)、警务(0353)、教育(0451)、体育(0452)、应用心理(0454)、新闻与传播(0552)、出版(0553)、文物与博物馆(0651)、工程(0852)、农业(0951)、兽医(0952)、风景园林(0953)、林业(0954)、药学(1055)、中药学(1056)、军事(1151)、艺术(1351)
不适用英语一或英语二的专业:学硕:无,专硕:翻译(0551)
区别1.词汇量的区别:英语二的阅读理解不会超过大纲的单词。在英语一的试卷中会出现将近3%的超纲单词量。
2.难度不同:一般情况下英语一要难于英语二。主要从语法掌握的宽度和深度等方面来区别二者的难度。
2019-11-10 23:07:37 -
英语一和英语二题型略有不同,适用专业也有差异,在考点方面也存在不同。@头条教育联盟
一、二者题型及分值
二、二者的适用专业
三、二者考点的区别
(1)语法 \t
英语二规定了总共有八个语法点,具体的语法点是要考的。只要把这八点做到了,语法部分复习计算完整。第一个就是名词、代词它的用法,数和格。第二个是形容词。第三个是动词,动词包括时态、语态,时态是最常见的,例如一般现在、一般将来等,语态就是主动和被动。第四点常用连词。第五个就是非谓语动词,就是不定式和名词。第六个虚拟语气。第七个就是从句,列了宾语从句、主语从句和表语从句。第八个同谓语从句,只要把这些语法点梳理下来了,大概有一个基本的概念就没问题了
而英语一大纲关于语法的规定则较为概念化,没有专门列出对语法知识的具体要求,其目的是鼓励考生用听、说、读、写的实践代替单纯的语法知识学习,以求考生在交际中更准确、自如地运用语法知识。相对来说,英语一的语法复习范围更为宽泛,任务量比较巨大。
(2)词汇
英语一和英语二的大纲规定考察词汇附录表完全一致,但考察深度不一样,英语二的考研要求为考生应能较熟练地掌握5 500个左右常用英语词汇以及相关常用词组。考生应能根据具体语境、句子结构或上下文理解一些非常用词的词义。
英语一的词汇考察除满足英语二的考察要求外,还要求考生掌握词汇之间的词义关系,如同义词、近义词、反义词等;掌握词汇之间的搭配关系,如动词与介词、形容词与介词、形容词与名词等;掌握词汇生成的基本知识,如词源、词根、词缀等。
(3)阅读理解A
关于阅读理解A部分的考察。英语二没有英语一中规定的阅读理解中会出现3%的超纲单词。
英语一除要求理解文字展现意义外,还要求能够理解文章中概念性的含义,而英语二基本不会出现一些特别抽象的,特别复杂的费解的概念。
此外,英语二的阅读量要相对英语一略小一些。
(4)阅读理解B
英语一这部分规定了三种备选题型,一种是七选五。第二种是搭配,第三个是排序。最近几年一直考的是七选五,是比较成熟的题型。英语二阅读理解B部分,就是新题型部分也规定了三种题型,这三种题型跟英语一非常不一样,第一种题型就是它给一篇文章,让你看,看完了以后让你做一个配队,左边有一系列小短句子,右边有一系列补全这个句子的成份,七个选五个,配比下来,有两个选不到,这个难度比较低,只要对文章有一个整体的大概的理解应该都可以做。第二种就是小标题,也叫搭配题,就是用标题和文章段落进行搭配,这个跟英语一是完全一致的。第三种,是让考生先读文章,有五个句子,然后根据文章的意思判断正误,这个难度更低了。
(5)阅读理解C
英语一翻译题型是给考生一篇文章,有五个划线的句子,一般是比较令人费解的长难句,翻译起来不仅句子本身就比较结构复杂,而且还要将句子放在整篇文章中,结合文章的概念性推理进行翻译,难度颇高,大部分考生在此题型上失分较多。英语二中出现的翻译是一个全文翻译,给考生一篇英语文章,从头到尾翻译下来。跟英语一比,更像是一个体力活,书写量大,但是整个文章的难度要小一些。因为边翻译边去理解的话,比孤零零地理解一个句子,翻译一个句子可能难度还要容易一些。而且这样考察,采分点就会比较分散,有些很简单的句子也是采分点,只要翻译对了也能得分。
英语二的翻译分值为15分,英语一的分值为10,总体上看,英语二的翻译部分将会明显高于英语一。
(6)写作
从考试大纲上分析, 两种试卷的要求并无大不同,但评分标准,英语二要相对宽松一些,而且大作文的写作字数少于英语一,出题难度应小于英语一。
英语一写作共30分,其中小作文10分,大作为20分;
英语二写作共25分,其中小作文10分,大作为15分。
总体来说,英语一难度略高于英语二。英语是个坎儿,每年都有考生因为英语没过线而导致未进复试,所以在考研备考过程中一定要重视对英语的复习,给英语更多的复习时间。
您的关注、点赞、评论、转发就是对我最大的鼓励和支持。
2018-08-10 19:21:03 -
考研英语分一和二。一般考学术型研究生的同学一般都考英语一,考专业型研究生的同学一般考英语二。下面谈谈两者的区别及联系。
1,两者满分均是100分。分以下几大板块。完型填空,阅读理解,新题型,翻译,作文。
2,英语一试卷的分值分布。完型10%,阅读理解40%,新题型10%,翻译10%,作文30%。作文又分为应用文(也就是平常所说的小作文),漫画作文(大作文,大纲也没明确规定只考漫画作文,但是近些年英语一就一直考漫画作文。)大作文20分,小作文10分。
3,英语二试卷分值分布。完型10%,阅读理解40%,新题型10%,翻译15%,作文25%。作文分为应用文和图表作文(同样大纲也没明确说英语二一定考图表作文,准备的时候两者都得准备,英语二有可能考图画作文,英语一也有可能考图表作文)。
4,两者还有一个不一样的地方就是翻译。英语一是在一篇文章中选取五句话来翻译,每句话两分。英语二是篇章翻译,翻译一整篇文章总分15分。字数不是很多,相对来说比较简单。
至于两张试卷的难度,个人觉得差不多。有可能英语一稍微难那么一点。这个根据是每年考英语一的高分比英语二的高分少一点。不过只要你努力,无论哪一张试卷都可以考的很好的。希望以上回答对你有帮助。
2018-03-08 13:00:54 -
英语一对的是文科,英语二对的是理科,也可以网上查一下
2019-11-10 18:00:39 -
英语一对的是文科,英语二对的是理科,也可以网上查一下
2019-11-10 18:00:39 -
简单来说学硕考英语一,专硕考英语二。这和数学不同。数学一是重工业类的(当然数学方向的一半是数学一比如数量经济学等),轻工业是数学二,经济管理类是数学三。最好去看看自己的目标专业考什么,到时候不要复习错了,祝考研成功。
2017-02-26 08:48:01 -
您说的是初一英语与初二英语的区别吗?如果是这个问题,我们需要从英语的内容以及难易程度分析他。
首先,初一英语更基础,尤其是初一上册的内容,在小学时候大部分单词都学过,所以对学生来说更简单,容易,但是里面涉及的语法内容更系统更深。而初二英语词汇对大部分学生来说,单词比较陌生而且难,所以学习难度增加,学生成绩容易出现下滑。
其次,因为初二英语难度增大,学生容易记不住,出现厌学情绪,需要重点注意,另外词组更多,容易出现混淆,语法更难,所以对于学生来说是一个分界岭,如果挺过去,找到了自己的学习方法,英语学习会很轻松,反之,容易出现厌学,越学越不会的现象。
2019-02-25 14:09:17 -
一、适用专业有所不同
(1)哪些人考英语一?
①所有考学术硕士的考生;
②考专业硕士的8类专业考生:临床医学、口腔医学、公共卫生、护理、法律硕士(非法学专业+法学专业)、汉语国际教育、建筑学、城市规划。
(2)哪些人考英语二?
考专业硕士的7类专业考生:工商管理、公共管理、会计、旅游管理、图书情报、工程管理、审计。
(3)哪些人既有可能考英语一,又有可能考英语二?
考以下专业的考生:金融、应用统计、税务、国际商务、保险、资产评估、社会工作、警务、教育、新闻与传播、出版、艺术、工程、农业推广、兽医、风景园林、林业、军事、
体育、应用心理、文物与博物馆、药学、中药学。
注意:学术硕士中的外国语专业和专业硕士中的翻译硕士既不考英语(一),也不考英语(二)。应当以报考学校的专业目录和考试科目为准。关注报考学校的官网,应该会有公布。
二、题型及分值分布略有差异:
(1)传统阅读:英语一八大考点,英语二六大考点;概括而言,英语一文章较为抽象,较多概念性的东西,需要一定的推理和判断能力;英语二文章略简单,不会过于抽象。
(2)新题型:英语一为①段落填空(七选五)②文章排序
③选段落标题(七选五);英语二为①多项对应(左五右七)②选段落标题(七选五)③判断正误。题型略有差异,英语一难度仍较高。
(3)翻译(英译汉):英语一为1篇文章,挑选5个句子进行翻译(英译汉),共计10分;英语二为翻译1篇短文(一般1-2段)(英译汉),共计15分。英语一虽然分值低,但句子都为长难句,难度较英语二更高。
(4)写作(大作文):英语一要求根据写作指令写1篇160—200字的作文,一般考查图画作文,20分;英语二要求根据写作指令写1篇至少150字的作文,一般考查图表作文,15分。图画作文考察考生的深层理解能力,图表作文考察信息整合能力,英语一难度较高。
三、真题资料选择侧重点不同
(一)英语一
真题文章较难,但文章中考点和知识点较为集中。要想达到好的复习效果,必须要选择一本对真题文章解析详细透彻的资料,这样才能确保对文章深层的理解和掌握。
目前市面上,解析最详细独到的真题应该就是《考研真相》了,因为考研英语一文章较难,因此该书在文章解读上别具匠心,逐词逐句注解,并对考研的核心词汇和核心语法逐一做了做了注解和拓展。
该书多次改版,在解析模式和内容编排上做了很多创新,和传统的考研英语真题截然不同,更能顺应考纲需求。对于英语基础薄弱的考生来说,想要全面把握真题考点,这样一本详尽的真题解析是必备的。
(二)英语二
英语二虽然较为简单,但是考题往往会非常独到,选择真题,要注意选择一本对试题讲解透彻的真题。
对于阅读部分常考的“熟词僻义”“同义替换”,该真题一定要有详细的注解,只有掌握这些高频考点,才能确保取得更好的复习效果。
吕升运的考研英语二真题在这些方面做的还是比较到位的,对于这些考点拿捏的最为精准。在答案解析上面,很重视解题思路和解题技巧的点拨,对于英语基础薄弱,想在解题技巧上有所提升的同学来说,选择这样一本真题再合适不过。
四、英语一和英语二的其它区别
(一)词汇
虽然英语一和英语二考纲单词数量相同,都为5500词,但考察的侧重点有所差异。考研英语一更注重单词的“词类活用”,考察词汇的特殊用法;英语二最喜欢考察“同义替换”和“一词多义”,相对而言,英语一更难掌握。
有一点是肯定的,二者已经不倾向于考察词汇的常用词义,想要取得好的成绩,必须对词汇的词义和语用全面的掌握。
(二)语法
英语二规定了总共有八个语法点:①名词、代词它的用法,数和格;②形容词;③动词,动词包括时态、语态,时态是最常见的,例如一般现在、一般将来等,语态就是主动和被动;④常用连词;⑤非谓语动词,就是不定式和名词;⑥虚拟语气;⑦从句,列了宾语从句、主语从句和表语从句;⑧同谓语从句。
英语一大纲关于语法的规定则较为概念化,没有专门列出对语法知识的具体要求。其目的是鼓励考生用听、说、读、写的实践代替单纯的语法知识学习,以求考生在交际中更准确、自如地运用语法知识。相对来说,英语一的语法复习范围更为宽泛,任务量更大。
2017-07-26 16:41:47 -
英语一与英语二当然有区别啦,长话短说。总结如下:
1、学硕考英语一,多数专硕考英语二
2、英语一比英语二确实要难,对词汇量要求更多、文章难度更大,长难句更多
3、如果确实要参照,英语一难度高于六级低于英语专业八级,英语二相当于英语公共六级难度,略高或略低。(考试侧重点不同,仅供参考)
4、想知道目标院校考英语几,靠谱的方法,直接去目标学校研究生招生网,看具体的考试科目,一般往年的招生简章有写,或参考往届考研情况。
最后,无论是英语一还是英语二,都要好好准备,像上面所说的,针对性训练,专项训练。因为考研英语并不是说哪一个简单就可以放松,因为考研初试算的是总分,单科成绩也划有线,总之越高越好,分值越高越安全。
无论何时,只要开始,就不晚,不要浮躁,一步一个脚印,向着自己的目标院校前行吧。
祝你成功呀。
想了解更多关于考研方面的信息,可以关注微信公众号 夏课吧
2019-06-10 20:23:06 -
幼儿园和小学的区别。
2018-10-29 17:47:58 -
这个你要去查,我的印象,英语的一和二是对象不同,而不是自己选的。如果我记得不错,英语一应该是对文科,英语二对的是理工科吧?自己上网搜搜,我不确定。
2019-11-10 16:31:21 -
考研英语一分值:完型填空共10分;阅读理解共40分;新题型共10分;翻译共10分;大作文20分,小作文10分。 其实这么一看,最重要的就是阅读和作文,建议你一定要做好这两方面的工作,阅读练习建议你用《考研真相》(英语二用《考研圣经》)一词一句的讲解真题,对于补充基础特别的有用,基础补好了,做阅读就会更简单,作文的话,建议你看看张国静的《写作160篇》(英语二《写作宝中宝》)适合基础不好的同学,从写作基础素材的积累到语言思路的创新,帮考生摆脱了模版作文的苦恼。
2017-11-24 15:05:52 -
1.词汇量的区别:英语二的阅读理解不会超过大纲的单词。在英语一的试卷中会出现将近3%的超纲单词量。
2.难度不同:一般情况下英语一要难于英语二。主要从语法掌握的宽度和深度等方面来区别二者的难度。
3.随着考研热度日渐提升,英语二的难度也呈上升趋势。
2019-06-09 09:01:20 -
英语一是要比英语二难很多的,比如作文就是不一样,二是看图作文
2019-04-20 16:38:35 -
英语是考研中一个很重要的科目,分为英语一和英语二
一般学硕考英语一,专硕考英语二,但是也有的学校专硕也要求英语一,需要在学校的招生名录上找到对应的要求,以便更有针对性的复习。
当然如果有日语和俄语基础的同学,可以选择202俄语或者203日语,难度要比考研英语低。
今天给大家讲讲英语一二的区别。
分值分布不同
一、完形填空
英语一、二的第一部分均为完形填空,共20小题,每题0.5分,共10分。
二、阅读理解
英语一、二均有4篇阅读,每篇阅读5个选择题,每个选择题2分,共40分。
每篇阅读有500-600字,生词约占2%,因为分值占比较高,不管对于英一英二,阅读都是考研英语学习中比较重要的部分。
三、新题型
英语一、二均为10分,新题型一共有三种题型,分别是:
题型一:选择搭配题:5空,在6、7个选项里补充完整5空。所谓的七选五。
题型二:排序题:7,8个选项排序,已给2,3段的段落位置。
题型三:小标题或概括句:从6,7个选项中选出最恰当的5个标题填入文中空白处。
四、翻译
英语一、二的差异从这个题型变的显著,均为英译汉,英语一的翻译是从一篇文章中抽5句话来分别翻译,英语二则是给一篇150字左右短文,通篇翻译,分值上,英语一的翻译为每题2分,共10分,而英语二为15分,要求均为语序通顺,词义无明显错误,不过一般没有同学能都拿到满分。
五、作文
英语一、二的作文均由大作文和小作文组成,开始为小作文,为应用文写作,英一多为信件,英二除信件外有时候也会出摘要;
大作文,英一多为看图作文为主,对图画中的现象做出说明并且评论,英二则是以图表作文为主。
小作文10都是10分,英一大作文20分满分,英二大作文15分满分。
难度不同
在英二刚开始考试的那几年,是要比英一的难度小很多的,近几年的命题趋势上来看,英二命题逐渐的开始向英一靠拢,难度上差异逐渐减小,但是随着18考研英一的难度骤升,英一和英二难度上的区分度开始明显起来,但是总体上而言,英二会比英一略简单。同学可以根据自己的情况来选择考英一还是英二。
2019-12-19 14:27:26 -
英语一和英语二阅读理解40分,完型填空10分,新题型10分这三个题型的考察形式和所占分数值是一样的,唯一区别是难度大小。英语二的翻译15分,大小作文25分,大作文15分是图表作文,小作文10分主要是书信和通知。英语一翻译10分,大小作文30分,大作文是图画作文20分,小作文10分跟英语二小作文一样主要是书信和通知。
2018-07-28 13:43:42 -
还是不一样的,具体有下:英语一和二难易程度不一样、单词量不一样。
2019-02-19 21:17:16 -
考研英语一和考研英语二是自2010年的硕士研究生进行改革之后所诞生的,原因为硕士研究生被分为了两类:学术硕士和专业硕士,一般来说考研英语一主要适用于学术硕士,二英语二对口专业硕士,当然也有一些例外,比如有些985、211大学的专业硕士需要考英语一,这些需要具体去看每个院校专业的招生简章来进行备考了。
那么考研英语一和英语二有什么区别呢?
1、语法要求不同:
英语一:要求考生能熟练运用基本的语法知识,没有专门列出对语法知识的具体要求
英语二:专门列出了考生需要掌握的八个语法知识点,明确了考查方向与备考范围
2、词汇记忆部分要求不同:
英语一大纲要求“考生能掌握5500左右的词汇及相关词组”。而英语二大纲要求“考生应能熟练地掌握5500个左右的常用词汇以及相关常用词组”。
3、阅读题材、体裁、词汇量、选项设置不同:
英语二的题材和体裁有明确限制。考生应能读懂不同题材和体裁的文字材料,题材包括经济、管理、社会、文化、科普等,体裁包括说明文、议论文和记叙文等。对能力考察降低了相关要求。英语二删除了:“理解文中概念性含义”和“区分论点和论据”这两条。
当然除此之外考研英语一和英语二还是有一些别的细微差别,但归根结底,考研英语一无论是范围、提纲、难度都要比英语二来的更广泛、更难。
2019-11-05 17:16:25 -
考研英语一和英语二的区别有哪些呢?从开始准备考研开始,不少同学都纠结于英语一和英语二的区别。事实上,除了英语一适用于学硕,英语二适用于专硕;英语一难度略高于英语二;并且,它们的题型有所区别外,二者在其他地方还存在着不同。
1.完形
总的来说,英语一的修辞是相当的密集、语言较抽象,且逻辑性强;而英语二的修辞则较为松散,但语言较为具体化,逻辑性不强。在完形填空这个模块,英语一和英语二的题型和分值都完全相同。但是英语一的完形填空,着重从篇章的层次进行考查,而英语二则着重从句子的层次进行考查。
2.阅读
阅读这个模块,英语一侧重考查篇章层面,而英语二则侧重考查段落层次。
3.新题型
新题型这块,二者也不相同。英语一较为注重篇章的整体性和一致性,在做题的时候要从整体,上下文的角度分析、做题。英语二侧重于从篇章层次考查,考生们在平时做题的时候要注重应试方法和技能的训练。
4.翻译
英语一和英语二在翻译部分的题型和分值是不同的。英语一是在一篇文章中有五个划线的句子,要求考生翻译。这是超难的,因为这五个句子是长难句,最长的一句话可以有50多个单词,包含很多语法。文章的体裁较为正式,可能是考生不太熟悉的领域,我们很多时候还要结合上下文去理解、分析,但是考研英语的做题时间是很紧张的,很难做的比较完美。而英语二虽然要求考生翻译一段话,但是这一段话的字数和英语一的字数差不多,而且包含的语法点较少,多为简单句。文章的体裁较为简单,形式较松散,不是那么正式。
5.写作
在写作A部分,即小作文部分,二者是差不多的,不过落款不同。英语一是Li Ming, 英语二的落款是Zhang Wei. 写作B部分,英语一考查的是图画作文,英语二考查的是图表作文。在写作的时候,二者段不同,分别要求去描述图画或者是图表;但二、三段都是一样的,先去描述图画或图表的引申含义,然后进行总结就行。此外,英语一在这部分的分值是20分,字数要求为160-200;而英语二的分值为15分,字数要求不少于150词。
2019-08-09 12:13:12 -
逐渐增加词汇量和阅读量的过程
2018-11-05 14:06:49 -
暖春伊始,对于要参与2020考研之战的同学们来说是不是觉得才刚刚过了年而已,新学期居然已经开始了。时间总是这样疾驰而过,大家一定要抓紧时间去巩固英语基础哦!更多关于黑龙江考研免费复习资料、黑龙江考研分数线等内容欢迎访问黑龙江研究生招生信息网。
区别一:考研英语题型分值不同
英语一 (满分:100)
第一部分的英语知识运用分值为10分,每题0.5分;
第二部分的阅读理解分值为60分,其中A、传统阅读为40分,每题2分;B、新题型为10分,每题2分;C、英译汉为10分,每题2分;
第三部分的写作分值为30分,其中A、应用文10分;B、文章写作20分。
英语二 (满分:100)
第一部分的英语知识运用分值为10分,每题0.5分;
第二部分的阅读理解分值为65分,其中A、传统阅读为40分,每题2分;B、新题型为10分,每题2分;C、英译汉为15分;
第三部分的写作分值为25分,其中A、应用文10分;B、文章写作15分。
区别二:考试内容不同
1、英语知识运用
英语一:
试卷会给出一篇240-280词的文章,在文中会有20个空白,考生需要根据上下文从每题给出的4个选项中选出最佳答案。这部分主要考查考生对规范的语言要求的掌握程度与对语段特征的辨识能力等。
英语二:
试卷会给出一篇大概350词的文章,在文中会有20个空白,考生需要根据上下文从每题给出的4个选项中选出最佳答案。这部分主要考查考生对英语知识的综合运用能力。
2、阅读理解
A、传统阅读
英语一:
试卷中将给出4篇总长度大概为1600词的文章,考生需要从每题给出的4个选项中选出最佳答案。这部分主要考查考生理解所给文章主旨要义进行相关判断,根据上下文推测生词的词义等能力。
英语二:
试卷中将给出4篇总长度大概为1500词的文章,考生需要从每题给出的4个选项中选出唯一正确或是最合适的答案。
B、新题型
英语一:
这部分有3种备选题型,考试时将选择其中1种进行考试。
(1)一篇大概500-600词的文章,其中有5段空白,要求考生根据文章内容从文章后的6-7段文字中选择5段放进文中5个空白处。
(2)在一篇大概500-600词的文章中,各段落的原有顺序已被打乱,其中2-3个段落位置已给出,要求考生根据文章的内容将所列段落(7-8个)重新排序。
(3)在一篇大概500词的文章前或后有6-7段文字或概括句或小标题,这些文字或标题分别是对文章中某一部分的概括、阐述或举例。要求考生根据文章内容,从这6-7个选项中选出最恰当的5段文字或标题填入文章的空白处。
英语二:
这部分有2中备选题型,考试时将选择其中1种进行考试。
(1)多项对应。试卷将给出一篇约为450-550词的文章,内容分为左右两栏,左侧一栏为5道题目,右侧一栏为7个选项。要求考生通读全文后根据文章内容以及左侧一栏中已给出的信息,从右侧一栏中的7个选项中选出对应的5项相关信息。
(2)小标题对应。试卷将给出一篇约为450-550词的文章,文章有7个概括句或小标题。这些文字或标题分别是对文章中某一部分的概括或阐述。要求考生根据文章内容和篇章结构从这7个选项中选出最恰当的5个概括句或小标题填入文章空白处。
C、英译汉
英语一:
试卷将给出一篇约为400词的文章,其中会有5个划线部分(约150词),要求将这5个划线部分的句子翻译成汉语,并要求译文准确、完整、通顺。主要考查的是考生对英语文字材料的理解能力。
英语二:
试卷将给出一篇约为150词的一个或几个段落,要求考生将这一个或几个段落全部译成汉语。主要考查考生理解英语材料并将其译成汉语的能力。
3、写作
英语一:
写作部分分为2个部分组成。
A、应用作文。试卷将给出一个情景,要求考生根据所给情景写出约100词的应用性短文,包括私人和公务信函、备忘录、报告等。
B、文章写作。试卷将提供一些信息,要求考生根据提示信息写出一篇160-200词的短文,提示信息的形式有主题句、写作提纲、规定情景、图、表等。
英语二:
写作部分分为2个部分组成。
A、应用作文。试卷将给出一个情景,要求考生根据所给情景写出约100词的应用性短文,包括私人和公务信函、备忘录、报告等。
B、文章写作。试卷将提供一些信息,要求考生根据所规定的情景或给出的提纲写出一篇150词左右的英语说明文或议论文,提供情景的形式为图画、图表或文字。
区别三:适用专业不同
英语一:
完全适用英语一的专业:⑴所有学术硕士全部适用(十三大门类,110个一级学科);⑵9类(法律硕士含法学专业与非法学专业)专业硕士适用:临床医学(1051)、口腔医学(1052)、公共卫生(1053)、护理(1054)、法律硕士(非法学专业)(035101)、法律硕士(法学专业)(035102)、汉语国际教育(0453)、建筑学(0851)、城市规划(0853)
英语二:
完全适用英语二的专业:7类专业硕士适用:工商管理(1251)、公共管理(1252)、会计(1253)、旅游管理(1254)、图书情报(1255)、工程管理(1256)、审计(0257)
这两种情况注意一下:
A、选用英语一或英语二的专业
金融(0251)、应用统计(0252)、税务(0253)、国际商务(0254)、保险(0255)、资产评估(0256)、社会工作(0352)、警务(0353)、教育(0451)、新闻与传播(0552)、出版(0553)、艺术(1351)、工程(0852)、农业推广(0951)、兽医(0952)、风景园林(0953)、林业(0954)、军事(1151)、体育(0452)、应用心理(0454)、文物与博物馆(0651)、药学(1055)、中药学(1056)
B、不适用英语一或英语二的专业
学术硕士中的外国语专业;专业硕士中的翻译硕士(0551)
2019-08-09 09:18:19 -
今年我二战考的研,去年我考得英语一,今年我考的英语二,我分析一下英语一和英语二的区别吧。
英语一和英语二从10年开始分开的,突出不同重点的考察,针对不同的专业。
1.题型的设置。主要的差别有三个题,新题型,翻译和作文。英语一的新题型类别比较多,而英语二只有两种,相对比较简单。英语一的翻译是一段话中挑选5个句子翻译,一共10分。而英语二是翻译一段话,一共15分。作文英语一和英语二都有两篇,第一篇应用型作文差别不大。第二篇大作文,英语一考图画作文,20分,英语二考图表作文,15分。
2.考试的重点。相对来说,英语二的阅读理解相对比较简单,主要考察上下文语意的联系,而英语一的考察要难一些,考察推断分析理解。
从这几年考试来说,英语二的阅读理解难度有所上升,但从得分来说,英语二总体考试得的分比较高。
以上是我的经验之谈,如有不同看法,评论区讨论。
2018-03-08 12:56:59 -
两者考察的方向不同,目标不同,在题型方面则是相同的。
报考学术性硕士的同学考英语一;多数报考专业性硕士的同学考英语二,但部分比较强的学校也会要求考英语一。
2019-02-23 19:31:57 -
英语一的难度高于英语二。也就是说,对英语一考生的英语能力要求更高。
其他答案都提及了二者在分数方面的差异,因此这里不再赘述。
英语一是学硕必考,当然有的专硕也会考,比如: 法硕(法学、非法学都包括),临床医学,公共卫生,护理,汉语国际教育,建筑学,城市规划。
英语二适用于工管、会计、公共管理、旅游管理、工程管理、图书情报、审计这些专业。
以上列举之外的可以选考英语一或英语二,但是也要注意,有的报考院校会直接指定。另外,考研英语初试也可选考其他小语种代替,比如: 日语、德语、法语等。但大部分院校在复试时考的都是英语,要么是英语口语,要么是英语听力,所以即使选考了小语种,初试结束也要把英语赶紧学起来!
2019-12-26 11:46:39 -
01
考研英语分类
从2010年开始,全国硕士研究生入学考试的英语试卷分为了英语(一)和英语(二)。
英语(一)即原研究生入学统考“英语”,所有学术型硕士研究生(英语专业选考其他语种)(十三大门类,110个一级学科)和部分专业型硕士(法律硕士、临床医学硕士、口腔医学硕士、建筑学硕士、护理硕士、汉语国际教育硕士、公共卫生硕士等)必考英语(一)。
英语(二)主要是为高等院校和科研院所招收不考英语(一)的专业学位硕士研究生而设置的具有选拔性质的统考科目。
02
考研英语一考试内容
试题分三部分,共52题,包括英语知识运用、阅读理解和写作。
03
考研英语二考试内容
试题分四部分,共48题,包括英语知识运用、阅读理解、英译汉和写作。
0 赞 踩 评论 分享
2021-04-16 11:53:29