果树保险怎么理赔,一亩地能赔多少钱?
果树保险怎么理赔,一亩地能赔多少钱?
-
农业保险条例里是不包含果树保险的,如果想投保的话需要购买商业保险

关于你提的这个问题在今年遭遇倒春寒樱桃花被冻伤后也想到过。专门查了一些资料。
国家为了帮助农民推出了农业保险惠民政策,帮助农民度过自然灾害,减少损失。根据2012年《农业保险条例》规定了35项可投保项目,其中并不包含果树保险。

国家对于农民很关注的,以前取消农业税,而且种地还有补助,不仅不交钱,种地还拿钱。现在出了农业保险,更是给农民种地上了双层保险,毕竟农民是看天吃饭。老天不赏脸,国家给你处理。
《农业保险条例》中第二条规定:“本条例所称农业保险,是指保险公司根据农业保险合同,对被保险人在农业生产过程中因保险标的遭受约定的自然灾害、意外事故、疫病或者疾病等事故所造成的财产损失承担赔偿保险金责任的保险活动。本条例所称农业,是指种植业、林业、畜牧业和渔业等产业。”
农业保险按农业种类不同分为种植业保险、养殖业保险;
按危险性质分为自农业保险农业保险然灾害损失保险、病虫害损失保险、疾病死亡保险、意外事故损失保险;
按保险责任范围不同,可分为基本责任险、综合责任险和一切险;
按赔付办法可分为种植业损失险和收获险。
中国开办的农业保险主要险种有:农产品保险,生猪保险,牲畜保险,奶牛保险,耕牛保险,山羊保险,养鱼保险,养鹿、养鸭、养鸡等保险,对虾、蚌珍珠等保险,家禽综合保险,水稻、油菜、蔬菜保险,稻麦场、森林火灾保险,烤烟种植、西瓜雹灾、香梨收获、小麦冻害、棉花种植、棉田地膜覆盖雹灾等保险,苹果、鸭梨、烤烟保险等等。
国家规定中虽然没有果树保险,但是各个地、市政府为了推动农村发展会有自发性的政策性保险。用来减轻农民损失。大多都是试点,价格虽然优惠,并没有全面推广。
题主可以查看当地政府网站,查看关于农业类项目或政策。
如果想投保的话一些商业保险里包含果树保险,但是商业保险对于果树的病虫害一般不予承保。一般可分为果树产量保险和果树死亡保险两种。果树产量保险指保果树的盛果期,初果期和衰老期一般不予承保;保险期限是从坐果时起到果实达到可采成熟时止。果树死亡保险的保险期限多以1年期为限。
具体保险内容各个保险公司略有差别,可以向当地保险公司咨询一下。
否则,一旦出灾害、作物受损就只能自己承担损失。虽然商业保险保费相对更贵,但是,对于投资巨大的农业项目来说,防范生产过程中的重大隐患显然要比节省一点成本更加重要。
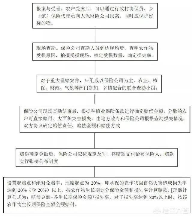
农业保险理赔流程
如果当地政府有关于果树的险种的话,可以根据农业保险理赔流程进行理赔。
2018-04-13 17:43:48 -
未来两个月内中国将发生7级以上地震,尤其是受倒春寒影响比较严重的山西等地?“倒春寒”导致山西等地发生灾害,一条山西等地将会发生地震的消息又让民众忧心忡忡!《三农宝典》今天就借这道题先说一下山西等地将发生地震纯属谣言!另外再说说关于保险的事情!
一、山西等地将发生地震纯属谣言!
“未来两个月内中国还将发生7级以上地震,湖北、山西等地为重点!”
就是这条谣言让受倒春寒严重的山西民众再次陷入恐慌!大家不要恐慌,这是一条谣言!山西地震局官方已经发布公告辟谣了!

中国《地震预报管理条例》:任何单位和个人不得向社会散布地震预报意见及其评审结果!
所以,大家不要相信这条谣言!
二、关于“倒春寒”受灾地区果农朋友们比较关心的果树保险问题

我知道这次倒春寒让果农朋友们受灾严重,大家的心情我能理解!因为我是甘肃的,家里也种着苹果,这次给父亲打电话,父亲说家里的苹果、荞麦、土豆等全部冻死了!由于我们家也没有参加什么保险,所以父亲也是很无奈难过!所以我就尽可能整理出一些关于果树保险的资料给大家看一下!
另外一些果农和我家一样没有参加什么果树保险,所以也不可能指望什么果树保险!其次,一些地区的保险公司要么就是没有实施果树保险,要么就是对于果树保险的一亩地能保多少并没有明确规定!想要了解具体的保险金额,需要咨询当地保险公司!
虽然关于果树保险这件事我并没有给大家带来实质性帮助,但是我还是尽可能地写了一些关于如何果树受灾后如何补救的问答文章,有需要的朋友可以关注我查看我前几天写的果树受灾补救措施!
最后,有些朋友可能会介意我在这篇文章中写了一些关于地震谣言的事情!我承认我有些文不对题,但是我觉得我有必要帮一些信息比较闭塞的朋友了解这件事情!
武能下地除草,文能炕头唠嗑!想要了解种植养殖知识,关注《三农宝典》!看完点点赞,活个九十九!
2018-04-13 15:17:10 -
果树保险行业的快速发展,给广大果农带来了福音,虽然这是刚刚起步的险种,还正在逐步完善之中。
据了解,农户参加树体的安全保险,政府补贴后,果农自缴费20%,主要是针对果树生长期的风灾,旱灾,冰雹,以及暴雨和涝灾,树体发生死亡和断枝给予的损失补偿。
釆用的模式是,农户十财政十保险,政府引导,政策支持,市场运作,果农自愿参加,果农每亩向保险公司交40元一120元不等,每亩得到的赔偿金是1000元一1500元左右。
赔偿的内容,果树在生长期内发生的灾害,包括果实套袋,秋施化肥的费用,也就是说,果树由始花期到果树釆果后离枝为止,在此之间发生的暴雨,洪灾,风灾等保险内的灾害事故,果农就可以向保险公司提出索赔要求。
回答完毕,谢谢邀请!
2018-04-14 20:49:40 -
这个太懂,要向保险公司申请,然后公司派人当地考察验证吧。能赔多少那是保险公司的事,由保险条例规定赔钱,不问清楚赔多少,何比去买保险,因此,果农在买保险前一定详细.咨询把问题搞清楚再买,
2018-04-13 12:50:33 -
保险其实最大的价值就是,心安理得和去风除险。什么保险,只要让人都想要,相当于让人自己设计保险自己买。服务与盈利,相辅相成,用因果法,都做好。一亩地十亩地赔钱安心风险盈利,都有出处。保险,能生存,活得好,再扩张,社会再快再繁华,风景自己独好。想要其他,才科学。。。。。
2018-04-13 08:46:13