苹果还没红呢,期货为什么先火了?
全部 1141
苹果还没红呢,期货为什么先火了?
-
因为期货就是对未来价格的反映,“期货”中的“期”就是期望的意思,本身就是对品种未来价格的反映;
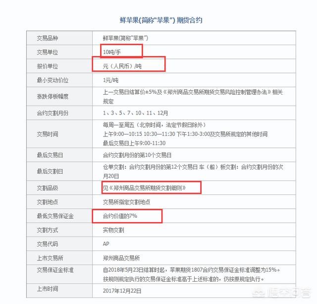
在期货交易中,期货交割的是标准化的合约,如1809 1810 1901等;下面为苹果的期货合约。如果在未来的交割月中,你不能交割,那么就得买入或者卖出合约进行平仓;如果你想要现实交割,那么就得在交割月进行交割;

虽然苹果还没有红,但是苹果的生长结果是可以判断的,据调查,今年甘肃地区等传统的苹果种植地区遭遇了不好的天气影响,预计未来苹果成熟期,苹果的产量将会大幅减产,而中国又是苹果的主产区,从现在苹果树上的果子与往年的数量对比就知道未来可能的产量,因为现在不可能再长出新的果子;再涨得到明年了;
另外,虽然苹果主产区山东还没有遭受太大灾害,但是山东的苹果并不符合交易所的交割标准,所以期货价格自然也就上涨了;
那为什么 现货价格上涨了呢?
因为大家知道苹果马上要涨价了,很多人开始储存苹果,市场供应开始减少,自然现货价格也就上涨了。
2018-06-05 15:11:34 -
高于市价的上涨纯属资金炒作,预期减产导致期价再创新高。其实自然灾害年年有,大家曾几何时看到没有苹果卖了?当产业资金介入成为真实卖方之时,也就是预期兑现之时,就是期价跌停之时。记住,苹果不是棉花和大豆。
2018-06-16 09:48:05 -
有了苹果期货,果农和贸易商,消费者都有一个标尺了。
买卖的时候有一个参考,对于双方就会比较公平。
期货能够火起来,说明现货市场和期货市场还是比较认可的。
2018-06-14 11:43:59