人造肉延续强势,如何把握机会?
人造肉延续强势,如何把握机会?
-
首先谢邀!
人造肉近期在A股市场所向披靡,涨势如潮;近期的来伊份、海欣食品、农发种业、京粮控股等均在该概念的支撑下收到短线热点资金的关照。但是人造肉的火爆并非来自国内,而是来与大洋彼岸的美股市场,5月初美股人造肉第一股登录之后涨幅达167%,创出今年IPO最佳涨幅,从而引发A股市场的资金炒作追捧。
但是从行业前景和实际市场需求来讲没人造肉概念并没有那样狂热,据了解很多首富(比尔盖茨,李嘉诚)等投资人造肉是从环保角度出发。因此,在近期的炒作过后,人造肉概念必将很快退潮。
狼哥建议,这里不再参与这方面的操作,爆炒暴跌,已经只剩残羹冷炙。
2019-05-17 15:19:48 -
人造肉概念,作为一个新的题材,近期被热炒。至于楼主所说的是否是强势,我们就看看龙头股——双塔食品。
这是它的周线图,我们看到,它从高位19.90元开始,到目前的最低点2.63元,走出了一个盘整背驰走势类型。随后开始上涨到目前最高7.82元。目前的本周高点已经首次切入前黄色中枢。预示2.63低点成立!2.63视为1买!
目前本周K线收长上影。右侧筹码分布图显示,低位筹码快速大幅减少,预示主力已经兑现开始离场!
这是它的日线图。2.63以来,走出了一轮趋势性上涨走势类型,目前低位筹码几近消失,代表主力已经基本高位派发完毕!今日放出历史天量,收巨阴线,五浪上涨结构随时可以视为结束! 结合周线图,所以我们基本可以认为,它已经见顶!随后应该回落,给周线2买!也就是周线的次低点。所以,目前不是还想着追高买进,而是要耐心等待他回落到位,这个过程可能需要较长的时间。某个板块,能否强势,先看龙头股,一旦龙头倒下,随后若没有新的龙头领涨,这个板块的炒作,可能就要结束了。
2019-05-16 22:51:37 -
人造肉需求强烈 前景看好
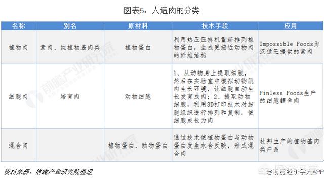
“人造肉”是在实验室无菌环境下培养出来的肉,又被称为“实验室肉(Lab-grown meat)”、“清洁肉(Clean meat)”。由于采取的合成技术、原料不同,当前人造肉主要有三个品类:以纯植物蛋白为基础的“植物肉”、以动物细胞为基础的“细胞肉”、混合了植物蛋白与动物蛋白的“混合肉”。

从人造肉需求的角度看,一方面肉类的生产和运输会带来大量温室气体排放,而且会消耗大量土地和水资源,基于环境可持续发展的需求,我们需要人造肉。
有数据表明,人类饲养食用牲畜造成的温室气体排放已经占全球温室气体排放的15%左右。与此同时,为了给牲畜们提供足够的粮食,人们使用了三分之一的可使用农田。不仅如此,人口的增长也使目前的情况变得更糟糕。预计到2050年,全球的人口数量将突破100亿,届时中产阶级消费者群体壮大,对蛋白质的需求和消耗量增加,将会加重环境负担。
而据Beyond Meat的官网介绍,人造肉主要利用大豆、豌豆等植物蛋白,与普通的牛肉汉堡相比,他们制作的人造肉汉堡能在生产过程中节约99%的水、93%的土地、90%的排放以及46%的能量。人造肉的出现,正好契合了当今越来越强烈的环保诉求。

另一方面来源于消费者饮食习惯的变化。根据相关调查,全球的素食主义者人数或已超过4亿。在澳大利亚和加拿大,超过一半的受访成年人表示,他们正在减少红肉的摄入量。英敏特(Mintel)的一项调查发现,在英国,40%的受访者认为“现在我吃肉比以前少了”,在18-24岁的年轻人中,28%的人认为“到2025年,我的饮食可能会基本不吃肉”。
根据美国市场研究公司尼尔森,美国市场上人造肉销售额在2017年8月到2018年8月间同比增长了23%。
美国市场调查与咨询公司Markets and Markets的研究数据显示,2018年全球肉类替代食品规模约为46亿美元,到2023年有望达到64亿美元,亚洲是增长最快的地区。而根据欧睿信息咨询的研究表明,全球肉类替代品市场在2018年和2017年分别增长了22%和18%。

在中国,庞大的肉类消费市场将为人造肉产业的发展提供可能。根据经合组织数据库(OECD Data)数据,2018年中国肉类消费量(含猪肉、牛肉、羊肉、禽肉)已经达到8829.6万吨,比欧盟28国的总和还多出4402.9万吨,比美国多出4694.7万吨,预计2019年中国肉类消费量将达到8989.0万吨。

2018年,专门从事市场调查的Yougov网站公布了一份针对1007名中国人的调查结果,只有约26%的中国受访者愿意购买人造肉,该调查报告还显示,约有64%的中国受访者担心人造肉潜在的副作用,43%的受访者担心人造肉不自然。
而2019年3月初,英国《卫报》的一篇报道指出,中国人对于人造肉的接受程度很高,93%的受访者表示愿意尝试人造肉。虽然这一调查可能是在经济较为发达的中国城市中完成的,但或多或少可以说明,中国消费者对于人造肉的了解程度、接受程度正在逐步提高。这也为人造肉进入中国市场积累了必要的思想基础。

同时,为了应对气候变化,中国正在努力减少农业的温室气体排放,控制畜牧业的发展是主要手段之一。肉类的消费量逐年增长,国内的肉类生产量不断被控制,这两者之间的空白为人造肉产业在中国的发展提供了可能。
以上数据来源于前瞻产业研究院发布的《中国大豆加工行业产销需求与投资预测分析报告》。
2019-05-16 18:15:41