简介
预制菜有多种分类方式。根据包装形式,预制菜可分为散销、小包装、大包装三大类;根据贮运方式,预制菜可分为冷藏、速冻、热链、常温四大类。目前,市场上主要以食品加工程度进行分类。按照食品加工程度划分,预制菜的种类分别为:即食类预制菜、即热类预制菜、即烹类预制菜、即配类预制菜。
预制菜的特点是方便快捷,节省烹饪时间,满足消费者对食品的即时、便利的需求。随着中国人口老龄化、家庭小型化日益凸显,消费者的生活习惯改变,预制菜在满足普通民众口味多样、安全卫生、营养均衡等方面,担负着食品加工业的重任。
预制菜行业定义
2022年6月2日,中国烹饪协会发布了团体标准T/CCA024-2022《预制菜》,将预制菜定义为是以一种或者多种农产品为主要原料,运用标准化流水作业,经预加工(如分切、搅拌、腌制、滚揉、成型、调味等)或预烹调(如炒、炸、烤、煮、蒸等)制成,并进行预包装的成品或半成品菜肴,消费者无需烹饪或只需简单烹饪即可食用。且预制菜行业是专门从事预制菜生产、加工和销售的行业。

历史沿革
背景
预制菜的历史可以追溯到20世纪初,当时美国发明了快速冷冻技术,使得食品可以长期保存而不失去新鲜度和口感。这一技术促进了速冻食品的产业化,也为预制菜的出现奠定了基础。20世纪中叶,随着美国工业化和城市化的进程,人们的生活节奏加快,对餐饮的需求也日益增长。一些快餐品牌如麦当劳、肯德基等应运而生,它们通过使用标准化、规模化的预制食材,提高了出餐效率和品质稳定性,赢得了消费者的青睐。这些快餐品牌也成为了预制菜行业的先驱者和领导者。
在90年代,随着麦当劳、肯德基进入中国市场,国内出现了为其服务的厂商,比如山东大用食品为肯德基提供切块鸡肉。当时,并不将它称之为预制菜,而是称之为食品原材料或半成品。直到2005年之前,由于国内餐饮连锁规模尚未大规模出现,同时还受制于速冻技术、冷链物流等因素,预制菜在国内没有获得重视和发展。2005年以后,得益于重庆火锅连锁行业的快速发展,半成品菜率先探索,并开始发展预制菜业务。
发展历程
预制菜起源于美国,1940年萌芽,1960年在美国实现商业化管理与经营,Sysco(美国西斯科公司)进而搭乘这趟快车成为全球最大的食品供应商。Sysco共经营有40多万种商品,受到Sysco的启发,国内相关行业得以起步发展。

20世纪七八十年代,预制菜在日本开始高速发展,保持每年20%的增速,期间,日本最大的两家预制菜公司神户物产和日冷集团诞生。神户物产主要从事食材生产、批发和零售,日冷集团则通过海产齐家,重点发展冷冻预制菜和冷链物流。

美国和日本的预制菜发展方向也各有千秋,分别在不同的行业赛道奋力进军。美国预制菜企业多为综合性食品集团,具有渠道、品牌等优势,采用并购,多品牌运营的方式扩张市场。然而日本的预制菜企业更多利用其局部优势,通过提升产品本身和扩大对应的营销渠道,以纵向的方式延伸业务条线
美国和日本预制菜发展为中国预制菜行业的起步提供了丰富的经验和技术支持。首先,在速冻技术方面,很好地解决了预制菜保质期短、标品率低的问题,提高了渠道规模化操作的可能性。其次,在B端和C端的营销及发展推广方面,也汲取了美\日两国的经验,市场定位纵横交错,覆盖大型连锁餐饮、小型餐饮档口、外卖、大型商超及社区便利店等,迅速渗透市场,让国内消费者更快接受了“预制菜”的概念。
国内预制菜行业根据本国消费者的消费和饮食习惯做出了战略性的调整,借助互联网购及直播流量的风口,推出打造大单品和大爆款;立足传统菜色选品、充满新意的包装和更加简单的复热模式使得C端消费者受众更广,帮助企业突破发展壁垒,成功打造出“预制菜”新概念。
国内发展阶段
20 世纪 60 年代,预制菜起源于美国;20 世纪 80 年代,预制菜发展逐渐成熟;20 世纪 90 年代,预制菜开始在我国起步,味知香等深加工半成品菜企业相继成立。中国的预制菜行业起步发展缓慢,正处于预制菜行业向其他行业加速渗透的黄金时期,市场规模年增长幅度较大。第一阶段为1978年改革开放政策实施后,中国开始逐步引入外资企业,此时麦当劳等跨国连锁快餐企业进入中国市场,国内逐渐出现为快餐店供货的净菜加工厂。第二阶段为2000年左右,中国陆续出现半成品菜生产企业,对肉禽和水产等原料进行进一步加工,预制菜的深加工水平逐步提高;第三阶段为2010年左右,预制菜凭借烹饪效率的优势被餐饮企业引入厨房,与此同时,外卖业务和团购服务等商业端(B端)的出现刺激了预制菜的消费需求,加速了预制菜行业的发展速度。第四阶段为2020年至今,由于消费者生活习惯改变,再加上疫情防控常态化的影响,速食食品发展壮大,预制菜行业显示出发展红利。目前,中国有将近7万家预制菜企业,2020年中国的预制菜市场规模达4196亿元,2023年市场规模预计达到5156亿元。目前中国十强预制菜企业分别是:安井食品、百胜中国、聪厨、福成五丰、国联水产、好得睐、绝味食品、眉州东坡、千味央厨、味知香。

国外发展阶段
美国率先推出预制菜的商业化运营,日本紧随其后快速发展预制菜企业抢占预制菜世界市场份额。两者的发展历程具有高度的相似之处,从行业增速来看,美国预制菜行业发展分为三个阶段:一、20世纪40年代——20世纪五十年代,二战时期的军队需求促使预制菜行业发展,而后美国国家的工业化生产、人口规模的增长进一步刺激行业复合发展。二、20世纪五十年代——20世纪70年代,人口的持续增长刺激生产需求,行业标准规范逐步确立,预制菜市场化经营步入正轨。三、20世纪70年代——20世纪90年代,预制菜在餐饮行业、大众消费市场的渗透率提升,行业增速放缓,趋向多样化、专业化经营,跨国发展成为行业巨头的重要业务。
日本的预制菜行业发展则有着较为明显的全球经济化色彩。导入阶段(1958-1967年):日本冷冻食品成型于二战后,受冷链建设推动,1958-1968年预制菜消耗量从0.13万吨增至2.54万吨,其中1964年东京奥运会、世博会大量采购包括预制菜在内的冷冻食品,让民众的认知得到充分提高,打破人们的刻板印象;爆发阶段(1968-1996年):伴随着这段时期日本经济腾飞,单人户增多也让居民对便捷餐食的整体需求有所增加,饮食外部化与餐饮连锁化共同推动行业成长,70年代中期预制菜迎来爆发期,持续到90年代日本房地产泡沫破灭后;稳定阶段(1997-2006年):日本经济泡沫以及出生率大幅下降,预制菜市场稳步增长,但增速有所放缓;恢复阶段(2007年至今):金融危机后预制菜消费量呈现明显的V型恢复,之后保持相对平稳态势,根据日本冷冻食品协会,2020年日本预制菜市场规模达238.5亿美元(零售口径),其中冷冻调理食品占比85%,净菜占比15%。
生产过程
预制菜的生产过程通常包括以下几个步骤:
1.原材料采购:预制菜企业会从供应商处采购新鲜的食材,如蔬菜、肉类、海鲜等。在采购过程中,会对食材进行质量检测,确保其符合食品安全标准。
2.食材处理:采购回来的食材需要进行处理,包括清洗、去皮、切割等。这些处理步骤有助于提高食材的卫生安全和口感。

3.加工和烹饪:“轻度加工技术”、“低度热处理技术”、“真空调理技术”、“素食产品制造技术”,以及整合多项抑制微生物生长方法的“栅栏技术”、“无菌加工技术”和配合生产系统分析、管理、监控的“品保技术”等较能保有原食材组织、风味与食感。
4.包装和储存:加工好的预制菜会进行包装,通常使用密封包装袋或容器,以防止细菌感染和氧化。包装后的预制菜会进行冷藏或冷冻储存,以延长其保质期。
5.包装和配送:预制菜生产完成后,会进行最后的包装,并安排配送到销售渠道,如超市、餐饮企业等。在配送过程中,需要注意保持产品的温度和卫生,以确保产品的质量和安全性。
6.检验和质量控制:在生产过程中,预制菜企业会对产品进行质量检验和控制。通过严格的质量控制,确保产品符合食品安全和品质要求。HACCP危害分析关键控制点,是从食品原辅料采购幵始,经过前处理、加工、保存、销售到消费的所有阶段,以有效的科学方法分析其潜在的各种食品安全因素,然后在生产加工过程中的各个环节设定处理方式,确定关键的控制点,来实施对食品危害的有效控制。
预制菜优缺点
预制菜的优点可以总结为以下几点:
1.方便快捷:预制菜经过加工和处理,减少了消费者在烹饪过程中的准备和加工时间。只需简单加热或拌合即可食用,节省了烹饪时间和精力。
2.食品安全相对更有保障:相对于餐饮门店,正规厂家生产的预制菜在食材方面会更为安全可靠。预制菜在加工和包装过程中采取了控制温度、密封包装等措施,以延长产品的保鲜期。这样可以保持食材的新鲜度和口感,减少食材的损耗。预制菜在加工过程中会进行蔬菜、肉类、海鲜等的搭配,以保证菜品的营养均衡。消费者可以通过选择不同种类的预制菜来摄入多种不同的营养成分。
3.个性化定制:一些预制菜企业提供个性化定制的服务,根据消费者的口味和需求,可以进行定制化的加工和调整。这样消费者可以根据自己的喜好和饮食要求,选择适合自己的预制菜产品。
虽然预制菜具有方便快捷的特点,但由于加工过程中可能添加了调味料和添加剂,消费者在选择和食用预制菜时需要注意产品的成分和营养标签,以保证食品安全和健康。
预制菜的缺点可以总结为以下几点:
1.重油重盐不健康,营养较为单一:大多数预制菜为荤食,即便有蔬菜,种类也有一定的限制,常见的都是胡萝卜、豌豆、笋、土豆等储存时间长又不易变色的蔬菜,缺乏绿叶菜。高脂肪预制菜,容易脂肪超标,增加肥胖风险;增加慢性病风险:饮食经常脂肪摄入过量,会增加患高血脂的风险;而盐摄入超标,则会增加患高血压的风险。

2.味道不足:预制菜的口味都是统一的,是根据调查后大多数人的口味喜好来预制好的,不能实现口味私人化,无法满足不同人的口味需求。比如吃一道红烧狮子头,如果选择预制菜,无论你是在家吃还是点外卖,都是一个味道,品尝不到“妈妈的味道或家的味道”。
3.口感缺失:口感上不如新鲜出锅的菜肴,毕竟它的原料已经被加热处理过一次,而食客买到手以后还要经过二次加热,口感上会受到影响。
4.制作流程不透明:根据《中国食品报》去年发布的数据,2022年中国预制菜市场规模已经达到了4196亿,同比增长21.3%。其中B端与C端的比例约为8:2。这意味着市面上仅二成预制菜是由普通消费者直接买走,比如大家在超市冷冻柜里买走的包装牛排、面点、炸鸡块以及各种料理包。八成则是由企业或商家买走,通过餐饮流入市场。正是这一消费者难以接触到的流通程,带来了对预制菜的广泛疑虑。冷链保鲜技术的应用虽然让中餐料理包中的防腐添加剂含量得到控制,但也无形中增加了餐饮商家的保鲜成本。而冷库温度不够低、需要冷冻保鲜的原材料被随意乱放,本就是餐饮业内不算罕见的问题。一旦保存不当,原本安全的预制菜也就不再安全。
预制菜的种类
依据该定义,业内将预制菜分为四大类:即食(如八宝粥、即食罐头);即热(如速冻汤圆、自热火锅);即烹(须加热烹饪的半成品菜肴);即配(如免洗免切的净菜):
1.即食预制菜:即指开封即可直接食用的食品,如咸菜、罐头、果脯等。代表企业:银鹭。

2.即热预制菜:指已经做好的菜,用烤箱、微波炉或煮锅蒸锅加热后即可食用,如快餐料理包、自嗨锅等深受人们喜爱,饭团、炒饭、蔬菜沙拉等可通过微波炉直接加热后食用。代表企业:海底捞、统一。
3。即烹预制菜:指经过加工后分装的食材,入锅后经过烹煮,加入搭配的调料后方可食用。主要以油炸类食品为主,如薯条、酥肉、螺蛳粉等,其基本概念是将主要食品原料经香辛料、盐、磷酸盐等复合配料腌制并适当加工后,以密封包装或散装形式长期贮存、运输及销售,可直接食用或只需简单加工处理即可食用。代表企业:味知香。
4.即配预制菜:是指烹饪原料食品或半成品净菜,经人工反复清洗、分切等方法初步加工的食品,如鸡肉丁、豆角段、土豆丝、火锅蔬菜拼盘等,其操作环节多。但因其材料新鲜、使用方便而受到消费者的喜爱,成为市场消费的新需求。代表企业:盒马。
除此之外,根据包装形式,预制菜可分为散销、小包装、大包装三大类;根据贮运方式,预制菜可分为冷藏、速冻、热链、常温四大类。目前,市场上主要以食品加工程度进行分类。且预制菜行业包括各种规模的企业,从小型家庭式加工作坊到大型工厂皆存在。预制菜行业的发展受到人们生活节奏加快、消费需求多样化和方便食品的需求增加等因素的影响。同时,预制菜行业也面临着食品安全、营养健康等方面的挑战,需要加强监管和质量控制,以确保产品的质量和安全性。
行业标准
预制菜行业标准是指规范预制菜生产、加工和销售过程中的质量、安全、卫生等方面的标准。预制菜现行的各项标准其侧重点各有不同,预制菜行业标准可以从以下几个维度理解:
技术规范标准:规范预制菜企业生产加工行为,防止生产加工过程的各种污染,对保证预制菜产品的食品安全起到积极的指导作用。

生产加工规范:对预制菜产品的生产工艺流程、关键控制环节、关键控制因素及技术指标进行明确规定,制定专门针对预制菜产品特定的技术规范标准,对预制菜产品的生产过程实施有效控制。
配送管理规范:制定预制菜冷链配送管理规范标准,明确冷链配送的过程控制要求,可以为预制菜冷链配送基础设施的建设与完善提供参考,防控预制菜产品配送过程存在的食品安全风险隐患。
特定预制菜肴产品标准:围绕地域特色产品制定标准,为本地特色预制菜产品的规范和提升起到积极的促进作用,该标准对于预制菜的个性化定制发展方向亦有积极引导作用。
质量要求标准:对预制菜质量安全和预制菜产品原料的安全卫生要求进行规定,确保菜品符合食品安全要求,达到食品加工卫生标准。
建设实施指南标准:对预制菜原材料的种植基地、预制菜的加工场所等做出相关标准,从产业的上游至末端进行监管。
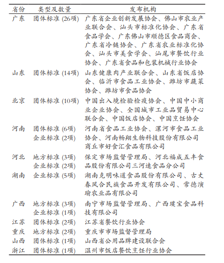
2022年以来,全国各地均出台了预制菜行业相关标准帮助整个市场慢慢脱离“野蛮生长”的阶段,逐渐变得规范。
5月18日,江苏省消保委联合国内20余家单位共同起草了全国首部《预制菜点质量评价规范》团体标准;
5月29日,山东发布了全国首个《预制菜通用设计实施指南》团体标准;
6月2日,中国烹饪协会联合多家机构和头部餐饮企业代表共同制定《预制菜》团体标准,对预制菜的原辅料、产品标准、生产过程卫生等均作出明确规定;
7月21日,广东省市场监管局在全国率先立项制定《预制菜术语及分类要求》《粤菜预制菜包装标识通用要求》《预制菜冷链配送规范》《预制菜感官评价规范》《预制菜产业园建设指南》5项预制菜地方标准。
随着行业规范日益完善,未来预制菜产业的高质量发展方向已逐渐清晰,不过这也同时意味着,预制菜行业的洗牌期将至。
发展现状
发展情况与相关数据
据 NCBD 数据显示,中国预制菜行业销售额从 2015 年 650.3 亿元增至 2020 年 2527 亿元,5 年 CAGR 为 31%,预计 2025 年销售额超 8300 亿元。此外,中国预制菜行业集中度较低,CR10 仅为 14.23%,而日本 CR5 达 64.04%,美国预制菜龙头 SYSCO 市占率达 16%。根据中商情报网的报道,2017~2020年预制菜的年均复合增长率为28.8%,预制菜在中国属于刚起步阶段,随着消费升级以及冷链物流布局,预制菜市场将 B、C 端同时加速发展,之后将以20%的增长率逐年上升,2023 年中国预制菜规模约为5165亿元"。
近三年来中国预制菜市场规模:模稳步增长,数据显示,2022年中国预制菜市场规模达4196亿元,同比增长21.3%。预计未来3-5年,中国预制菜市场规模有望以20%左右的高增长率逐年上升,在2023年达到5165亿元,在2026年达10720亿。

2014年,随着国内外卖的崛起,中国预制菜在B端市场开始渗透并有了一定的规模,2020年C端预制菜加速发展,起步虽晚,但潜力巨大。截止2023年,中国预制菜市场B端和C端的比例约为8∶2,但是新冠肺炎疫情期间,预制菜进一步走入大众视野,C端崛起势头明显。
存在问题
尽管预制菜行业在市场上取得了一定的成功,但也存在一些问题:
食品安全问题:由于预制菜的加工和储存过程较长,存在食品安全隐患,如细菌感染、食品中毒等。一些企业可能存在食品安全管理不到位、原材料质量不过关等问题。
营养问题:一些预制菜产品可能添加了过多的调味品、添加剂和防腐剂,导致营养价值下降。此外,一些预制菜可能存在过多的油脂、盐和糖等成分,不利于健康饮食。
制作工艺问题:目前存在的针对具体产品的卫生标准与加工规范的缺乏或者不配套,例如对冷藏类的预制菜,目前尚无合适的标准可参考,对冷冻预制菜,直接引出冷冻食品标准,又要求太低。同时,一些企业大多仅仅只是对产品属性简单的描述,将一些相关食品国家级行业标准中卫生指标的笼统引用,缺乏指导性,可操作性和可约束性。
品质问题:由于预制菜的加工过程较长,一些产品可能存在质量问题,如口感不佳、色泽不正常等。此外,一些企业可能为了追求利润最大化,降低了产品的质量标准。
价格问题:部分预制菜产品价格较高,不符合普通消费者的预期。此外,一些企业可能存在价格欺诈问题,以次充好或虚假宣传,误导消费者。
产品安全控制问题:对预制菜企业的调研表明,原料污染是影响预制菜卫生质量的重要因素之一。加工过程控制则是规范化的大型企业卫生状况较佳,中小企业微生物污染程度显著较高,而素菜污染高于荤菜,过程产品污染高于成品。进一步的分析显示,运行多年成熟的食品加工企业,产品质量远远优于新注册建立不久的中央厨房式预制菜企业,大型央厨企业又优于小型餐饮连锁”。素菜制品、小型企业,以及餐饮延伸的不成熟的中央厨房的安全控制有待加强,而风险评估和质量安全可追溯体系的构建,将是预制菜生产亟待解决的问题”。
为解决这些问题,预制菜企业需要加强食品安全管理,确保原材料的质量和安全性;注重产品的营养平衡和健康性;选择环保的包装材料,并符合标准;加强质量控制,提高产品的品质和口感;合理定价,保证产品的性价比。同时,监管部门也需要加强对预制菜行业的监管力度,加强市场准入和质量检测,保障消费者的权益。
发展趋势
在政策红利、消费需求、技术升级等多重利好因素的加持下,分析普遍认为,预制菜行业潜力巨大,将迎来新发展机遇期。
1、政策支持下预制菜行业全面提速,向高质量发展转型。预制菜在促进农产品深加工、食品制造转型、消费和产业升级、扩大创业就业、拉动内需等方面均具有积极意义,未来将获得更多政策支持。全国层面的产业政策、标准规范将陆续出台,各级政府、监管机构、行业协会也将持续出台相关政策措施,我国预制菜行业将向更加规范化、标准化、专业化的高质量发展模式升级。
2、借助技术创新,产品多元化、特色化趋势渐显行业新细分赛道有待挖掘,通过产品研发和技术创新,发掘特色热门单品,向烹饪方式多样化、菜系多样化、消费场景多样化、消费人群多样化等方向发力,推出更加健康、营养、美味、便捷的产品,满足消费者多场景、多口味、高品质、健康性等需求;就产品种类而言,小炒类和蒸煮类菜品,未来将凭借更高品质的原材料、更健康的饮食方式和更多样的口味吸引消费者。同时,其他多种地方特色产品也开始陆续涌现,如煲仔饭、砂锅粥等。未来,各地将凭借地域菜系特色,研发适合做成预制菜的特色单品,从而满足消费者多变的口味需求及餐饮潮流;就产品使用场景而言,目前,下沉市场开发程度较低,未来,企业或将逐渐开发下沉市场的定制预制菜品,例如乡镇的喜丧婚嫁、家族聚餐等;就产品目标消费者而言,预制菜产品将覆盖更多人群需求。目前市场上缺乏针对孕妇、哺乳期妇女和老年人等特殊人群的预制菜品。相关预制菜企业可以为这类特殊群体设计研发营养丰富、清淡可口甚至功能性强的菜品。
3、打通产业链,延伸多环节,实现规模化可持续发展。随着预制菜市场逐渐发展走向成熟,行业将逐渐向上下游产业链延伸,相关一二三产业将形成各环节信息畅通、相互配合、耦合联动的发展局面,不少企业也将通过延伸产业链的方式,实现规模化可持续发展。一方面,通过收购上游原材料企业、背靠大型农产品集团等方式,布局生产端,链接原料基地,增强供应和品控稳定性,获得成本优势。另一方面,向后端延伸,建设物流营销和服务网络,拓展销售半径,实现网点下沉,提高配送效率和能力,从而助力降本增效,促成良性循环。可见,未来工业化、标准化、规模化、集中化生产的企业将增多。其中,有原材料生产能力和供应链优势的头部企业将更有优势。此外,从超长期来看,随着中国预制菜市场的逐渐饱和,中国头部大型的预制菜企业将加大出口量,进军国际预制菜行业。
4、C端消费者迅速崛起,精准多元营销模式持续拓宽。从销售渠道来看,我国预制菜产业正在向B端稳步渗透同时向C端快速崛起的方向演进。当前,预制菜企业多以互联网营销为主,直播、种草、社群等新兴营销方式突围,预制菜产品及品牌信息借此快速且精准有效地触达细分市场的消费者。未来,内容社交平台和直播电商平台在营销方式中的重要性不断上升,并将成为预制菜企业在C端发力的重点渠道。随着互联网营销的不断渗透,品牌多元化渠道营销将加速预制菜的传播,推动预制菜整个行业快速发展。
相关政策
2022年以来,广东、山东、四川、重庆、福建、浙江、江西、上海、辽宁等多个省市相继出台预制菜相关产业的政策指导文件,内容主要围绕冷链建设、企业培养、税收优惠、人才培养、消费补贴、品牌打造、产业园建设和管理等方面。


除了政策措施,从中央到地方,预制菜产业相关的标准规范也陆续出台。2022年6月,中国饭店协会发布《预制菜品质分级及评价》和《预制菜生产质量管理技术规范》团体标准,为预制菜的标准化生产提供了支撑;2022年5月,江苏省餐饮服务标准化技术委员会、江苏省餐饮协会牵头发布《预制菜点质量评价规范》团体标准;2022年11月,重庆市市场监管局发布预制菜生产经营《落实食品安全主体责任二十条》;2023年1月,上海市市场监督管理局关于发布《上海市预制菜生产许可审查方案》的通知等。
相关事件
关联活动
在2022年冬奥会、冬残奥会期间,由蜀海供应的预制菜在北京、延庆、张家口三个冬奥村员工餐厅应用。
2022年9月16日,“2022年全国大众创业万众创新活动周河南分会场——第十届中国创业者大会平行论坛:全国预制菜英雄汇创新者论坛”在郑州举行,参会嘉宾围绕预制菜的发展展开了一系列深入讨论。

2022年11月18日上午,由四川省预制菜产业联盟、四川省调味品协会主办的中国预制川菜展览馆开馆。次年年5月25日,自贡市人民政府与四川轻化工大学联合共建的四川轻化工大学预制菜产业学院成立。
为提升学校食品安全和营养水平,促进校园餐饮智能化进程,CCLE教育后勤展将汇聚预制菜、餐饮供应链、健康食品、数字团餐服务、品牌档口等企业,以构建学校餐饮食堂一站式平台为目标,展示食堂空间设计、智能化设备、食具、管理、安全等方面的最新产品和解决方案。该主题展将于2023年11月27到29日在深圳会展中心(福田)举办,同时还设有“食韵校园”美食空间暨百校师生品鉴会和“团餐档口供需对接”等活动。

学校案例
同济大学后勤管理与保障处推出预制菜服务,为全校师生带来健康、安全、快捷的美味体验。

山西大学文瀛苑餐厅开设的运城美食窗口推出各类特色农产品、特色预制菜,吸引了众多师生排队品尝。
新学期伊始,“预制菜进校园”的话题便引发了不少家长的讨论与担忧。

“预制菜进校园”话题引发网友热议。
2023年5月25日,自贡市人民政府与四川轻化工大学联合共建的四川轻化工大学预制菜产业学院成立
各方回应
2023年9月,教育部有关司局负责人表示,党和政府高度重视学校食品安全,十分关心学生健康成长,鉴于当前预制菜还没有统一的标准体系、认证体系、追溯体系等有效监管机制,对“预制菜进校园”应持十分审慎态度,不宜推广进校园。雅安市教育系统全面落实学校食品安全校长(园长)责任制,严格实行大宗食品公开招标、集中定点采购,确保采购的食材手续齐全、来源合法、安全可溯。每学年教育部门都会联合市场监管、卫生健康等部门,开展学校食品安全春秋季专项检查、“双随机、一公开”抽查和校园食品安全专项抽检监测,目前雅安市无“预制菜”进校园。
2023年9月,记者就“预制菜进校园”采访教育部有关司局负责人,这位负责人指出,党和政府高度重视学校食品安全,十分关心学生健康成长,广大家长期望孩子在学校吃得既绿色安全又营养健康。经研究,鉴于当前预制菜还没有统一的标准体系、认证体系、追溯体系等有效监管机制,对“预制菜进校园”应持十分审慎态度,不宜推广进校园。
2023年9月,达州市教育局进行回复,达州市各学校食堂全面实行自主经营,米、面、油、肉类等食堂主要食材纳入大宗食品原料,实行公开招标、定点采购、统一配送。为确保食堂所售食品营养健康、原材料新鲜、食材安全可溯源等要求,全市学校没有将预制菜纳入大宗食品原料配送范围。近期,通过各县(市、区)自查反馈,全市学校食堂也没有使用预制菜的情况。
相关会议
2022年8月8日,2022中国预制菜全产业大会在郑州国际会展中心举办。与大会同期举办的还有2022中国(郑州)冷冻冷藏食品展、第十五届中国冷冻食品和餐饮食材节、中国(郑州)预制菜展览会。
2023年3月3日,首届中国国际(佛山)预制菜产业大会在佛山市顺德区隆重开幕。这是2023中央一号文件首提“培育发展预制菜产业”后,我国第一个省部级国际化预制菜产业大会,吸引了全国各地政府、企业、客商。
2023年7月27日,中国(北京)国际预制菜产业展览会以“搭建交流合作平台,引导行业健康发展”为主题,在北京中国国际展览中心开幕。
评价与争议
社会评价
正面评价:
1.时间和精力的节省:预制菜经过加工和处理,减少了消费者在烹饪过程中的准备和加工时间。这对于忙碌的现代人来说非常重要,可以节省时间和精力,使他们更好地平衡工作和生活。
2.方便快捷的解决饮食问题:对于不会或不善于烹饪的人来说,预制菜提供了一种方便快捷的解决饮食问题的方式。只需简单加热或拌合即可食用,不需要复杂的烹饪技巧。
3.多样化的选择:预制菜市场上有各种不同种类的产品,可以满足不同消费者的口味和需求。
4.口感的独特风味:丰富的调料成就了预制菜的丰富口味。预制菜的一道菜里可能有七八种甚至更多香辛料,比如豆蔻、百里香、迷迭香、罗勒等。
5.食品安全和卫生:预制菜企业通常会严格控制食材的质量和加工过程中的卫生条件,以确保产品的食品安全。这对于消费者来说是一个很重要的保障。
负面评价:
1.食品安全隐患:预制菜的加工和储存过程较长,存在食品安全隐患,如细菌感染、食品中毒等。
2.营养不均衡:一些预制菜可能添加了过多的调味品、添加剂和防腐剂,导致营养价值下降,不利于健康饮食。
3.价格不合理:一些预制菜产品价格较高,不符合消费者的预期,也存在价格欺诈问题。
4.传统饮食文化的流失:预制菜的普及可能导致传统的烹饪技巧和饮食文化逐渐被淡化。
面临的争议
预制菜本身的缺陷:由于预制菜的制作存在添加剂和调味料的情况,人工调味料、防腐剂、增稠剂等化学物质对于消费则选择预制菜产品而言是难以忽略的考量。此外,预制菜的批量加工和风味化制作,存在营养流失的情况,这也是大众选择预制菜的顾虑原因之一。
生产体系及技术问题:生产过程的风险挂钩于食品健康风险,目前的预制菜生产体系依赖于包装技术和冷链储存技术,整体生产环节彼此独立,风险管控难度大,食品安全问题引发担忧。并且,由于工厂批量加工技术的限制,预制菜难以实现私人定制的精准投放。
预制菜行业本身:业界行业的食品安全及标准缺乏统一的公认标准,质量管理体系执行力差。部分企业员工培训和要求不到位,预制菜从业人才质量良莠不齐,研发速度慢,限制企业自身发展。
预制菜在市场上存在一些争议,消费者在选择和食用预制菜时需要谨慎考虑产品的成分、营养价值和食品安全问题,并且适度食用,与其他新鲜食材搭配使用以保持均衡的饮食习惯。且预制菜在提供便利和多样选择的同时,也存在食品安全、营养、环境和文化等方面的问题。为了解决这些问题,预制菜企业需要加强质量和食品安全管理,消费者也需要理性选择和合理消费。同时,监管部门也需要加强对预制菜行业的监管,保障消费者的权益和社会的健康发展。