地球上如果没有盐,人类会不会生存到现在?
地球上如果没有盐,人类会不会生存到现在?
-
我们的祖先是从海洋里上来的,你说说看:没有盐,我们人类有木有影响?
2019-01-09 14:36:33 -
物竞天择,可以说单单缺少了某种东西,人类都可以在漫长的进化中寻求其他的途径解决。不要忽略了大自然的进化能力。
2019-01-13 13:58:03 -
我想如果没有盐这种物质,人类在进化过程中身体的机能可能也就不需要这种物质了,人或许就会进化成另外一种形态,我认为世界上没有任何东西能够阻止大自然前进的脚步。
2019-01-09 15:44:30 -
瞎讲下,盐的重要是因为人类现在是碳基生命,新陈代谢需要它,如果人类是硅基生命,盐就成废品了。所以如果人类是硅基生命或者将来人类把自己改造成硅基生命,盐就无所谓了
2019-01-09 16:59:11 -
没有盐,还有碱,没有咸,还有甜。当然最好都有,世界才完美。操太多心了,洗洗睡吧
2019-01-09 17:55:24 -
会。
生物是根据环境有什么才进化成下一步的形态。
如果没有天然的盐,生物可能进化为不需要盐,也可能进化为自身能合成盐份。
人体现在就有很多物质不是自然界天然存在的,比如各种生物激素,这些是生物自己身体合成出来的,不是吃食物摄入的。
只要不是极短时间里出现生物无法幸免的灾难,生物就能给岁月以文明。
2019-01-09 14:10:59 -
如果世界真的没有盐,我们又怎么会讨论“盐”这个没有的东西。
2019-01-09 14:24:18 -
地球上没盐,就没有眼前的故事。
2019-01-09 14:58:37 -
没有盐,为什么会有人。有人为什么没有盐。脱离盐能够存活的还算不算人。
2019-01-09 16:19:30 -
没有盐一切照常。
2019-01-09 16:00:28 -
没问题的,不吃盐死不了的。
2019-01-09 15:01:34 -
没有盐一切照常。
2019-01-09 16:00:28 -
人类也是动物,其它种类都没吃过盐,它们对自然的接受都要比人类强,所以人类同样可以无盐生存。
2019-01-09 19:00:43 -
氯化钠是可以用氯化钾代替的。懂化学吗
2019-01-10 12:34:46 -
盐,化学式为NaCl,无色立方结晶或白色结晶,具有易溶于水、甘油的特点。盐是关系国计民生的重要商品,也是化学工业的基础原料,广泛应用于化工、轻工、纺织印染、冶金、食品加工等国民经济的各个领域。按用途分类,盐产品可分为食盐、小工业盐和两碱用盐等。食盐是人们生活的必需品,其所含钠元素是人体生长发育中不可或缺的元素;两碱用盐是两碱行业的主要原材料,主要用于烧碱、纯碱的生产制造;小工业盐是除两碱用盐以外的工业盐,主要用于印染等行业。
行行查,行业研究数据库(网站 www.hanghangcha.com)
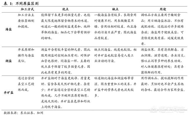
根据盐种不同,盐业资源可分为井矿盐、海盐、湖盐三大类,我国的盐资源呈现东部海盐,西部湖盐,中部井矿盐的分布格局。不同盐资源生产方式不同,各有优缺点,使用用途也各有侧重。
行行查,行业研究数据库(网站 www.hanghangcha.com)
井矿盐生产工序主要包括矿山采卤、输送卤水、卤水净化、蒸发制盐、干燥包装、溶腔利用、液体盐生产等。井矿盐生产过程中蒸发制盐工序占总耗能的80%以上,是整个井矿盐生产工艺的核心部分。按生产工序比较,井矿盐企业矿山采卤工序、输送卤水工序工艺相同,但因盐矿深度不同采用的设备有所不同。
行行查,行业研究数据库
请至网站www.hanghangcha.com
查看更多行业研究资料
2019-09-16 17:17:27 -
没盐人类肯定可以存活到现在,动物都没有吃盐不照样存活到现在了。只是可能会进化成另一种形象。
2019-01-09 17:48:59 -
可以,而且生存的更好。
2019-01-09 17:57:23 -
这种问题不需要回答,远古时候我们祖先靠狩猎生存,那时候哪里有盐,不一样生活的很好,发展到如今。所有物种都会进化,就像地球离开人一样会转。
2019-01-09 14:45:08 -
盐,化学式为NaCl,无色立方结晶或白色结晶,具有易溶于水、甘油的特点。盐是关系国计民生的重要商品,也是化学工业的基础原料,广泛应用于化工、轻工、纺织印染、冶金、食品加工等国民经济的各个领域。按用途分类,盐产品可分为食盐、小工业盐和两碱用盐等。食盐是人们生活的必需品,其所含钠元素是人体生长发育中不可或缺的元素;两碱用盐是两碱行业的主要原材料,主要用于烧碱、纯碱的生产制造;小工业盐是除两碱用盐以外的工业盐,主要用于印染等行业。

行行查,行业研究数据库(网站 www.hanghangcha.com)
根据盐种不同,盐业资源可分为井矿盐、海盐、湖盐三大类,我国的盐资源呈现东部海盐,西部湖盐,中部井矿盐的分布格局。不同盐资源生产方式不同,各有优缺点,使用用途也各有侧重。

行行查,行业研究数据库(网站 www.hanghangcha.com)
井矿盐生产工序主要包括矿山采卤、输送卤水、卤水净化、蒸发制盐、干燥包装、溶腔利用、液体盐生产等。井矿盐生产过程中蒸发制盐工序占总耗能的80%以上,是整个井矿盐生产工艺的核心部分。按生产工序比较,井矿盐企业矿山采卤工序、输送卤水工序工艺相同,但因盐矿深度不同采用的设备有所不同。


行行查,行业研究数据库
请至网站www.hanghangcha.com
查看更多行业研究资料
2019-09-16 17:17:27 -
总有一款适合你
2019-01-09 21:41:15 -
没有任何东西都会有种另外类似东西替代!
2019-01-09 22:22:57 -
人一类会长出翅膀
2019-01-09 18:48:57 -
适者生存,如果世界上没有钻石,女人也不会吵着要买,一个道理。
2019-01-09 17:35:34 -
这个问题不能假设,有啥环境成就啥动物。没有盐,就不会有现在这样的人。
2019-01-09 14:50:32 -
没有盐?
生物链断了,人类变成了恐龙纪的命运了。
2019-01-25 02:13:02