西安高新(国企)控股公司80后任董事长90后任董事一事,你怎么看?
西安高新(国企)控股公司80后任董事长90后任董事一事,你怎么看?
-
国有资产沦为某些当权者大搞权钱交易或者权色交易的工具,建议纪检监察部门一定要奉公执法,一查到底
2018-11-04 19:25:29 -
不可思议、实践崩塌、企业无\"家\"。
2018-11-04 19:42:39 -
世界是你们的,也是我们的,但终究还是你们的!不过是不是太着急了点吧!
2018-11-05 13:28:17 -
这是对国有资产严重不负责任的行为。
2018-11-04 23:31:51 -
这几位一定国色天香!
2018-11-04 23:42:02 -
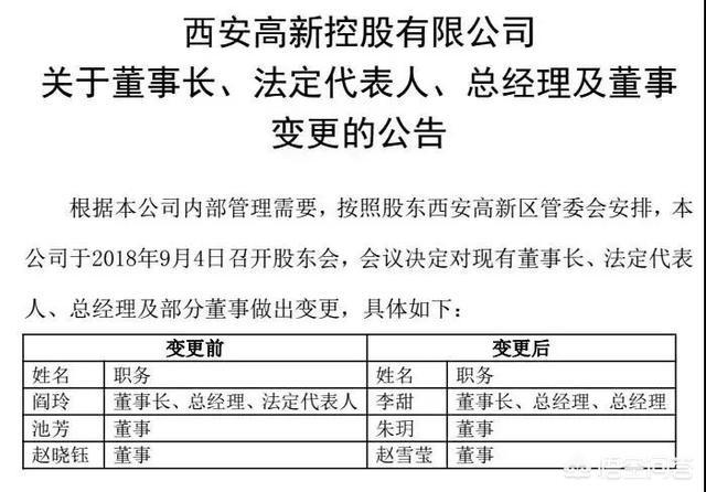
一般人的思想会作如此判断:按行政级别,省会城市的千亿国企董事长一职一般是属于副厅级领导干部,董事则属于正处级领导干部(相当于县长级别)。但究竟是不是,有关部门会有定论。我们也用不着过多猜测,毕竟企业管理方式大家不是太了解。

三个女孩无疑是幸运的。虽然刚出来工作就有如此大的成就,实属不多见。以下是她们的简历:

据悉,由于该公司人事变动受到广大网友关注置疑,西安高新区纪工委已介入调查。以下是纪工委声明:

相信西安有关部门一定能调查清楚,给置疑网友一个满意的答复。
2018-11-05 00:27:11 -
我的地盘我做主!
2018-11-04 22:17:28 -
其实看看人家父母,或者祖上是干什么的就行了。
2018-11-04 19:27:16 -
事出反常必有妖!有关部门应该对此进行巡视检查,千亿国资岂能儿戏,这场闹剧是谁主导的?胆大妄为,不讲规矩,没有底线,玩忽职守,应该被有关部门问责!
2018-11-04 19:53:15 -
西安这次必定又成了网红城市
2018-11-04 21:31:07 -
一般人的思想会作如此判断:按行政级别,省会城市的千亿国企董事长一职一般是属于副厅级领导干部,董事则属于正处级领导干部(相当于县长级别)。但究竟是不是,有关部门会有定论。我们也用不着过多猜测,毕竟企业管理方式大家不是太了解。
三个女孩无疑是幸运的。虽然刚出来工作就有如此大的成就,实属不多见。以下是她们的简历:
据悉,由于该公司人事变动受到广大网友关注置疑,西安高新区纪工委已介入调查。以下是纪工委声明:
相信西安有关部门一定能调查清楚,给置疑网友一个满意的答复。
2018-11-05 00:27:11 -
这是有公开、让人捅出来的荒唐事。还有没发现、没捅出来的还不知道有多少?
2018-11-04 20:48:34 -
敢不敢上问政节目?
2018-11-04 20:22:09 -
谢邀。
就像李铁梅唱的那句:这里的奥妙我也能猜出几分。
但是这事不能细说。
还是以官方说辞为准。
2018-11-04 19:04:00 -
找几个背锅垫背的准备撤退了?
2018-11-05 15:49:18 -
刚开始,以为是黑客入侵个人私自乱发或谣言之类滴,随后辟谣又觉滴事是个别人酒后胡言乱语或激动性闹着玩玩开玩笑而已,但越有就觉滴越不对劲,时至今日,只能说:荒唐!
2018-11-05 12:49:50 -
背锅侠吧!出大事之前的节奏,一查账就清楚了,不是国有资流失,是流失很久了,现在差不多东窗事发,先找几个不知前因,不知后果是80,90后垫垫背
2018-11-05 13:08:57 -
背锅侠吧!出大事之前的节奏,一查账就清楚了,不是国有资流失,是流失很久了,现在差不多东窗事发,先找几个不知前因,不知后果是80,90后垫垫背
2018-11-05 13:08:57 -
从法律意义上找两位的毛病找不到。可问题是,一个国企的董事长和董事的任命经历了什么法定程序,她们有什么条件代替纳税人管理这数以亿计的资产。无论如何,也不能公开蔑视现代企业制度,把董事会当样子。简直玩笑开到太平洋去了。
2018-11-04 19:46:30 -
按照这个资本金来看,相当于宁夏回族自治区三分之一的GDP,这么年轻就能掌控,我都感觉不可思议!
2018-11-04 21:41:28 -
只能说没有不可能,只有不知道
2018-11-05 13:48:01 -
房子都可以拆了盖,盖了拆。1000多亿的国有资产变股份,有什么好奇怪的?在西安叫见怪不怪。
2018-11-04 20:59:54 -
晒下以前这三个女孩的工作成绩来服众
2018-11-05 12:56:21 -
若真是有本事干好也行,若是靠关系,靠背景那就可怕了,一个千亿资产企业,我想父母官要知道责任哦。
2018-11-05 13:02:55 -
一定要深查深挖,太不靠谱了。没有省.部级官员插手,那都是骗人的。
2018-11-05 13:57:39 -
高新区是人家开的
2018-11-04 22:12:52 -
权利的试验。
2018-11-05 13:56:04 -
如此大的国企,如此的资产……
就这么草率???
组织程序???过程????
难道是玩???
玩!!!
玩……
如此这样……最后……完……!!!
我们看看,说说,抒发一下爱国之心,
只此!仅此!!!
2018-11-05 15:02:56 -
我怎么看?我拿手机看!我能怎么看?谁让人家上面有人呢?关系硬啊!国家不管我们能管得了?愚人节都没见过这么大笑话的,真以为国企是你家的啊?想怎么来就怎么来?千亿国企什么概念?刚刚毕业的数的过来那么多o吗?看来西安真是出人才的地方!呵呵!
2018-11-05 13:26:40 -
高新区是人家开的
2018-11-04 22:12:52 -
我看只要是按程序选拨的都没什么问题。怕的是一些不法官员违法乱纪。拿着党和人民给予的权利。乱整。把国有资产当儿戏给败了。
2018-11-04 21:52:23 -
一定要深查深挖,太不靠谱了。没有省.部级官员插手,那都是骗人的。
2018-11-05 13:57:39 -
如果按照传统的观点来说,能够掌控千亿级的国有企业,无疑是幸运的,可是,如此重要的岗位,让三个既无社会经验,又无背景的嫩董来当,其后面的原因是非常深刻的,我认为至少这后面有这几点原因
1,利用嫩董作为台前,而实权派在垂帘听政。垂帘听政自古都是一个不错的选择,实权派幕后为所欲为,傀儡前台背黑锅,表面上是找背黑锅的,实际上是一种推卸责任的高招,反正找几个这种没背景没经验的嫩董,太容易不过,到时候一旦出事,起码能做挡箭牌
2,各方势力平衡的结果。有人的地方就有江湖,尤其是国有企业,内斗不出不在,当各方势力势均力敌,谁都不愿意做出头鸟的时候,找个傀儡当前台,是最好的选择,这是种平衡战略,各方势力背后斗,而台前却是几个啥都不懂得年轻人,说不定还要感恩戴德的
3,推卸责任的挡箭牌。现在反腐高压不减,作为高层,每天说不定都是心惊胆颤的,生怕因为提拔而成为集火目标。而当没人愿意当出头鸟的时候,找个背景干净的推到前台,无疑是个不错的选择,这样谁也不用冒险,大家平平安安,皆大欢喜
总之,不管何种原因,这种把年轻人推到风口浪尖的行为都是及其不负责任的行为,如果不严查背后的原因,就会任恶人为所欲为,最终毁掉一个企业。
中国的传统文化有优秀的地方,也有糟粕的地方,有时候,官场现形记暴露的不仅仅是某个人某个集团的欲望,更是中国糟粕文化的提现。对这种行为说不,不仅需要制度的建设,还需要精神文化的引领,更需要每个人的努力,路漫漫其修远兮,吾将上下而求索
2018-11-06 22:06:05 -
一场“游戏”,一场梦!
2018-11-05 16:19:08 -
红军中十几岁军长,团长,多得很,关键能办大事多少年,能守住多少代。不怕年轻,能几十年,几百年,不忘初心很难。看结果而不是看开始,不予点评。
2018-11-04 19:36:16 -
前后矛盾,可能靠山倒了。
2018-11-04 22:49:46 -
能怎么看?怎么看有用吗?
2018-11-04 20:02:26 -
只是干部太年青化,有一定的猫腻吧。
2018-11-04 21:24:41 -
别惊讶了,北边还有一个80后一国老大呢
2018-11-04 21:41:41 -
只要爹妈厉害就行
2018-11-05 15:36:37