游艇行业如何?
游艇行业如何?
-
游艇是一个新兴行业。游艇行业,主要是有生产、销售、托管、金融、租赁、赛事、配套装修、泊位、及其他商务服务业组成。

游艇产业在国内来说,还比较薄弱。生产环节就是一个大问题,目前国内有实力生产游艇的企业并不是很多,因为人民对航海文化的陌生,也使得游艇的销售规模难以发展。目前三亚是除生产外,游艇产业链发展最全面的城市。销售环节,每年都有最大型的游艇展销会——海天盛筵,每到海天盛筵开始,国内外游艇生产商都会将自己的作品拿到三亚来参展,游艇销售也一直是三亚游艇业主要收入来源。游艇租赁在三亚异常火爆,三亚游艇租赁业的火热,让游艇托管、金融以及会议会展等配套融合和渗透,包游艇出海游玩,也是国内玩得最丰富最潇洒的。很多企业也会为了强化品牌,而选择包船队来提升自己的品牌影响力。

总体来说,游艇产业属于一个新兴的行业,诸多方面还有待提升和改进。很多人误认为玩游艇很花钱,但是很多人都不知道,在三亚包游艇出海的费用异常便宜,目前2000左右就可以包一艘中小型船只出海游玩一趟。即使是亿万富豪,他们的玩法也都是一样的。

在国内,游艇发展也很迅速,很多游艇企业制造的游艇,档次越来越高,价格越来越便宜,攻克的技术难关也越来越多。比如海星游艇集团的游艇,其口碑在国际舞台也是非常好的。海星系列游艇82尺,1500万的造价,让他在同级别的游艇里有了极高的性价比。同时海星集团并没有因为自家产品便宜,就在质量上打折。

游艇无论是外形,性能参数,还是内部设计装修,都是非常不错的。

整体来说,国内的游艇产业,目前还处于初级阶段,且我们还有很长的路要走,要想追赶意大利、英国、美国、德国、法国等游艇强国,还需在生产和制造方面努力。

同时,值得一说的是,三亚在近些年的游艇消费行业取得了很大进步,游艇租赁的价格较便宜,因此,吸引了大量游客前来体验游艇出海。出海价格从1000元到100000元不等,大量的中低端游艇,让更多人体验到出海这项活动,同时也感受到游艇出海的魅力。

我们期待未来的中国游艇行业,可以有更快的发展和进步,同时也离不开我们的努力。无论是科普,体验,还是技术研发,设计,都需要我们持续努力。
2019-06-26 12:48:11 -
邮轮游艇产业链长、带动作用大,对于推动船舶产业高端转型、提升现代服务业水平、促进海洋经济发展、满足人民日益增长的美好生活需要具有重要意义。近年来,我国邮轮游艇发展取得积极成效,但与世界先进国家相比,在装备产业化、市场成熟化、消费大众化等方面仍有差距。为贯彻落实国家“十四五”船舶工业、交通运输、旅游业等规划部署,加快邮轮游艇装备及产业发展,工业和信息化部等五部门在深入调查研究、广泛听取意见的基础上,联合制定出台了《关于加快邮轮游艇装备及产业发展的实施意见》。
《实施意见》围绕发展目标,提出了四方面的重点任务。
(一)提升设计建造能力。一是稳步推进国产大型邮轮工程。加强工程研制计划和里程碑管理,严格把控建造质量,确保国产首艘大型邮轮高标准高质量按期建成交付。二是提升邮轮研发设计建造能力。加大总体设计和总装建造关键技术攻关,加强邮轮系统集成和核心装备研发,全面提高邮轮安全绿色水平和质量可靠性。三是提升沿海内河旅游客船品质。大力发展不同类型的旅游客船,全面提高船舶安全环保水平,加强工业设计,增强舒适性和娱乐性。四是大力发展大众化消费游艇。鼓励发展新能源清洁能源新型游艇,加强游艇研发设计能力,提升技术水平和建造品质。
(二)完善装备产业基础。一是加强配套供应链建设。加强邮轮游艇和旅游客船通用和专用配套设备研发,建立符合国际规则的配套产品检验检测认证等技术服务体系。二是推进基础设施建设。完善邮轮港口综合服务功能,优化完善集疏运系统。推进国内水路旅游精品航线建设,完善地方旅游配套基础设施和设备。鼓励重点地区加强游艇公共配套基础设施建设。三是加强公共信息服务。提升邮轮游艇、旅游客船公共服务数字化信息化水平,鼓励依托已有政务信息系统加强业务信息数据管理,强化数据共享和业务协同。
(三)扩大消费市场需求。一是大力发展邮轮旅游。推动三亚建设国际邮轮母港,打造一批国际一流的邮轮旅游特色目的地,丰富邮轮旅游航线和产品,稳慎推进邮轮海上游航线试点,研究探索环岛游航线。二是打造旅游客船精品航线。重点推进环渤海、粤港澳大湾区、粤闽浙沿海城市群、海南自由贸易港、长江经济带、珠江-西江经济带、大运河文化带等区域水上旅游资源开发。三是推动游艇产业创新发展。加快海南游艇产业改革发展创新试验区建设,支持重点滨海城市创新游艇业发展。支持海南率先开展游艇租赁试点,探索创新游艇安全管理,有序推广游艇共享消费模式。
(四)加强合作和人才培养。一是打造专业品牌展会。鼓励滨海城市高水平打造国际性、全国性邮轮游艇展会,加强与国际知名邮轮游艇专业展会合作,搭建邮轮游艇技术交流和合作平台。二是促进开放交流合作。坚持“引进来”与“走出去”相结合的高水平对外开放。营造良好投资环境,创造广阔投资空间,吸引全球邮轮游艇研发设计、专业配套设备、服务企业来华投资合作。三是加强专业人才培养。加强邮轮游艇和旅游客船设计建造、运营管理、旅游服务、法律咨询等全产业链人才队伍建设。
2022-08-22 21:03:25 -
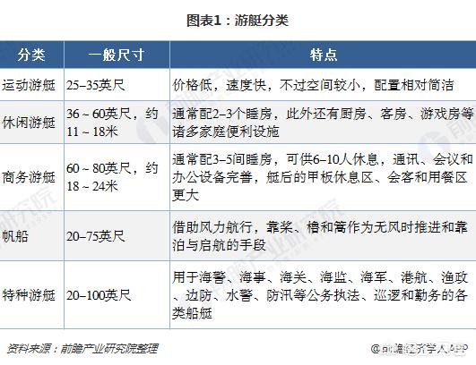
游艇的种类丰富,主要包括运动游艇、休闲游艇、商务游艇、特种艇、赛艇等。随着船舶技术、信息技术的发展,以及人工智能加速应用,正推动着智能游艇的加速出现。
游艇分类
游艇指的是用于娱乐休闲、游览观光、水上运动、航海或商务接待的营业性或非营业性机动或非机动船艇。包括各类旅游客船,不包括运输用船、军用船舶和渔业船舶。
游艇的种类丰富,按照游艇应用领域分为运动游艇、休闲游艇、商务游艇、特种艇、赛艇等,根据使用材质的不同,可分为木质艇、钢质艇、铝合金艇、玻璃钢(FRP)艇、碳纤维艇等。

全球游艇发展历程:逐步走向大型化、奢华路线
游艇起源于14世纪左右的荷兰,17世纪中叶,英国第一艘真正具有游艇意义的皇家狩猎鱼艇“YACHT”诞生。至今为止,现代游艇发展经历了四个阶段:萌芽期、成长期、高速发展期、稳定成熟期。
——萌芽期:二战结束到20世纪50年代末
船运业和造船业开始复苏,高速艇技术开始应用到游艇开发中,游艇型号主要以木质结构小型动力艇和帆船为主。世界游艇年销量约为3100艘,销售金额约为5270万美元。
——成长期:1960-1975年
进入20世纪60年代,世界经济进入高速发展期,拉动了游艇经济发展,开始了现在游艇真正意义上的成长期。
20世纪60年代前半期,游艇材质主要以胶合木结构为主,随着玻璃钢材料和工艺成熟,对现在游艇的发展产生重要影响。主要代表国家为美国和意大利。此外游艇出现标志性的改变:飞桥的发明和复式驾驶控制台的出现。
——高速发展期:1975-1990
从1975年开始,世界游艇进入为期15年的高速发展期,现代游艇特征开始形成:注重美观和格调,其间具有代表性的国家有日本和意大利。日本主要生产钓鱼游艇,游艇更具娱乐性,而意大利则更加注重美观、实用性。世界游艇市场形成以美国,西欧,北欧,亚太地区为主的四大板块
——成熟期:20世纪末至今
全球游艇产业形成了以美国和欧洲为两大中心的市场格局。欧洲在高档豪华游艇设计和制造上占优势,美国则成为世界游艇生产大国,日本、中国大陆、台湾等国家及地区成为亚洲游艇制造业的中心。
20世纪90年代开始,游艇向大型化发展,各大游艇巨头均推出了24米以上大型游艇。大量航空、航天先进科技应用到游艇制造当中。此外游艇的环保性也逐渐得到重视。

意大利游艇订单持有量位居榜首
从2017年和2018年全球各国游艇订单持有量情况来看,意大利仍然是全球最大游艇制造国家,2018年度,游艇订单数量达到353艘,订单总长度达到42461英尺,遥遥领先其他国家。全球前五大豪华游艇生产国家和地区依然是意大利、荷兰、土耳其、德国、台湾和英国

全球超级游艇订单交付保持稳定增长
受2008年金融危机影响,全球超级游艇订单交付数量出现下滑,直到2014年才开始恢复增长趋势。2014年全球游艇交付总长度增长11.38%至8239米,平均长度也以46.55米创下新高。据不完全统计,2016年的交付数量在185单左右,2017年全球超级游艇交付数量达到191单。

智能游艇成未来行业发展主要趋势
目前智能游艇整体处于快速发展阶段,技术尚未成熟。随着船舶技术、信息技术的发展,以及人工智能的加速应用,正推动着智能游艇的加速出现。除了信息感知、通信导航、能效管控等关键技术,自动靠泊、离岸,自主维修,自动清洗,自动更换设备部件,自我防护等同样将会趋于智能化发展。
游艇智能化相关技术的不断发展将促进游艇安全、高效航行。 智能游艇是未来船舶发展的必然趋势,具有很好的市场应用需求和发展前景。

以上数据来源参考前瞻产业研究院发布的《中国游艇行业发展前景预测与投资战略规划分析报告》。
2019-07-11 17:11:28