谁有初三数学资料可以分享一下吗,?

新农商网 全部 1016

谁有初三数学资料可以分享一下吗,?

回复

共1条回复 我来回复
  • 教学考试
    教学考试
    这个人很懒,什么都没有留下~
    评论

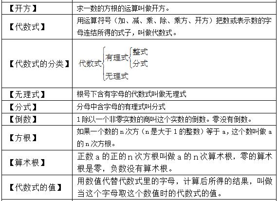
    代数篇

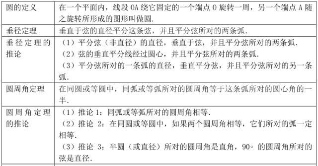
    几何篇

    1、直角与角

    2、三角形

    3、全等三角形与相似三角形

    4、四边形

    5、圆

    趁着暑假预习一下,开学学习会更轻松哒,喜欢就关注我们教学考试的头条号!

    2017-11-29 10:33:10 0条评论