为什么有人因评职称不公而辞职?
为什么有人因评职称不公而辞职?
-
谢谢邀请。大家都知道职称制度实行以来,高级指标少,竞争性大,出现许多问题,如评价机制设置,暗箱操作,评先表模有人为因素。

事例分享。分享我同学的学校高级教师职称评定方案,他们学校的杨君与李君(化名)评定高级教师的故事。
领导都评的差不多了,现在轮到杨君和李君了。他们是同时进学校的。杨君大专院校毕业,进修本科,骨干教师,论文省市县都发表过多篇文章,年度考核一次优秀,市级优秀教师,一级教师职称也有十年了,老师们都祝贺杨君,这次该轮到你了!你是当之无愧的了。学校李君中师毕业,进修大专,这几年也成绩不错,为积极备战高级教师作准备。30年教龄,市级也有论文发表。老师们总觉得条件比杨君差,差距并且不是一点点。
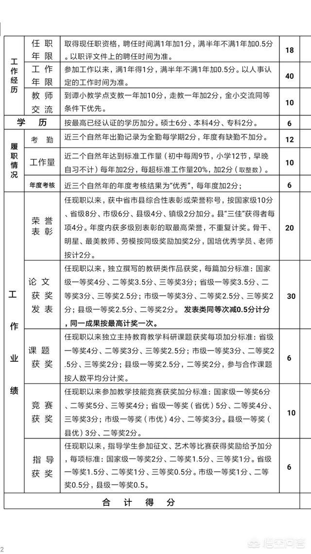
教育主管部门制定评比细则(相同的就不说了)。(如下图)
比较一下:杨君本科学历多2分,虽然有省市论文,可李君县论文一等奖,只多2分,共计多4分。
市优秀教师加骨干教师计8分,可杨君县镇级奖励多,得分10分,反而少2分;考核只有一个优秀少2分,考勤请了一次病假少2分,工作量比李君少2分,(记载认真吗)李君比杨君多8分。最后得分杨君比李君少4分。
杨君被刷下之后,几天都闷闷不乐,不怎么说话。
反思。
职称评定不透明,暗箱操作。高级教师需要什么条件,哪些人已经评上,普通教师根本不知道,只是最近反响较大 才公开透明。
评价不公。上级部门制定的条件,人为因素很大,有时候,会因人制定。像制定的上面条件,评先表模,论文业绩,不是很合理。杨君就是在这点吃亏了。
高级教师指标少,符合条件教师的太多,竞争激烈,人心隔阂。
像上面的那位教师年纪大了,不可能考虑辞职,但他的工作热情会受到打击,心里有憋屈,有苦说不出,有怒无处发,短时间肯定会情绪不好,不能满腔热情地投入工作中,会有消极的影响。

2018-10-10 10:48:11 -
编者按:教育的问题越来越多,一来教师不敢管学生,二来职称让许多教师焦头烂额,三来评上优秀的教师其实并不是真的优秀。 反而一些默默无闻的教师才是真正优秀的教师,但是就是这些默默无闻的教师反而评不上优秀,评不上高级职称,在教育教学一线岗位上默默奉献几十年却拿着可怜的低工资。

近来,一名网友在微博发布消息称,温州市乐清英华学校六年级七班班主任郑智明猥亵多名女学生,并且五月份曾在自己寝室对女生做出不轨行为,还威胁孩子不能告诉家长。 注意“多名女生”,“在自己寝室做出不轨行为”等等,这是多么恶劣的品行?也不知道到底多少名女生被玷污了?这教师从什么时候就开始猥亵女生的?……这一连串的问题相信很多网友都会想知道。
还有报道说郑智明猥亵女学生的行为变本加厉:“乐清英华学校六七班班主任湖北郑智明人Z,败类,猥亵学生,五月份在自己寝室把一个女生拉起衣服咬乳头,还威胁孩子不能告诉家长,孩子回寝室哭告诉生活老师打电话给家长,生活老师说自己处理,别让孩子说。就因为这样,他越来越过分,在上课时间摸学生乳头,私密处,课间时间经常让学生坐他腿上摸屁股,课后还留孩子一个人在教室摸。” 实在看不下去了。
有网友对此评论道:“优秀的教师一般都不是真的优秀。”也有更多网友认为一定要严惩不贷。他的这一行径不仅让他身败名裂,还把所有教师的名誉都给玷污了。 真是一只老鼠屎坏了一锅汤啊!对于这样的“优秀教师”,我感到很悲哀。 希望我们的教育出现真正的优秀教师,而不是靠评来的“优秀”。桃李不言,下自成蹊,真正优秀的教师是评不出来的。
2018-10-10 15:42:56 -
谢谢邀请:
评职称,
什么叫公评,什么叫不公评。现在评职称绝大多数是很公评的。哪个校长也不敢一言堂,暗箱操作。
都是经过民主形成的,起码得到多数人的同意才成。如果不是,我看这校长快干到家了。
既然评职称就存在很多不确定因素。不是你业务强就先评你,评职称是一个综合考良。你业务再强,全校你业务第一,整天发牢骚,情商又太低,和领导和同事总搞不好关系,这辈子你永远评不上职称。如果是这种人辞职更好,这种人到哪也不被人认可。就是一匹害群之马。
辞职现在来说很正常,教育界拿着当回事,就是小题大做。当前辞职最多的是餐饮业,收入太低,工作强度过大是主要原因。
中国最大的优势就是人多,你辞职不干,有很多人等着干呢?
用不了多久,智能化高度普及的时候。人的主要工作就是享受。所有工作全由智能机器人完成,机器人也由机器人自己建造。第一个被淘汰的值业就是教师。谢谢!
2018-10-10 14:16:32 -
这只是个直接原因,相对来讲评职称老师们看的还是比较重要,这个过程中很多人都来评,条件审核,教师打分,领导打分,名额有限,没有评上者开始思考过往种种,遂心灰意冷,产生了群体生存焦虑爆发,于是很难调整自己,一走了之。脆弱性不仅是农民朋友才有,人群中生存有危机感或者长期对于群体评价感觉不公者都有。似乎离开颇有一种“久在樊笼里,复得返自然”的陶氏洒脱,其实离开也很痛苦,毕竟最终还得去教书,换了个场所而已。可是职称从此不想了,多赚钱,悠闲自在心安理得成了离开的不得已追求。无从评说,悲哀!
2018-10-10 08:27:42 -
不仅是辞职吧?跳楼自杀的都有啊!前不久洛阳的一位老师就是因为职称评定而跳的楼。

看到这个事情,我除了在惋惜一个生命,还想说一句:太不值得了!但是这也从一个极端的方面回答了题主的问题:教师因为评职称不公而辞职的事情太正常了,没什么大惊小怪的!
不过我倒觉得教师的辞职和职称评定什么的关系不大,假设,现在有一份月薪近万,其他条件和教师待遇差不多的工作摆在我的面前,我也会毫不犹豫辞职的,并且我敢肯定,我周围的同事十之八九都会选择辞职!干什么工作都是为了赚钱,甭跟我谈什么为了……而奋斗终身!
2018-10-10 14:34:45