叶重秋飞踹杨世元,导致后者头破血流球衣撕裂。吃到直红的叶重秋会遭到足协重罚吗?
叶重秋飞踹杨世元,导致后者头破血流球衣撕裂。吃到直红的叶重秋会遭到足协重罚吗?
-
这个应该是毫无疑问的,特别是对照本轮天津泰达和广州恒大的比赛,因为主裁判艾堃对红牌动作的纵容,即便是正常比赛出示了10之多的黄牌,但根本于事无补,一个个大尺度赤裸裸的伤人动作层出不穷,也让广大球迷愤愤不平的地吐槽热议。双方的手部击打脸庞、故意踢人动作,甚至无对抗情况下的踢人,身为主裁判的艾堃都选择了视而不见,都选择了“低调处理”,轻描淡写以黄牌警告了事,殊不知这进一步纵容和鼓舞了双方的动作力度,越来越肆无忌惮和有恃无恐,场面秩序有随时失控危险。这种主裁判的不作为,相信也会引起足协相关部门的注意,不可能这样放任自流。
昨晚的比赛,英超名哨克拉滕伯格给国内教练上了一堂影响颇深的示范课。做为中国足协足球改革的举措之一,新赛季推出了5名职业裁判执法中超,是一种新气象和新举措。5名职业裁判中的傅明因为在执法鲁能队的比赛中,表现出了令人无法接受的争议,不管是业务水平和职业道德都备受拷问,大家都明白怎么回事。克拉滕伯格和马日奇表现出高人一筹的执法水平和控制比赛秩序的能力,对规则的理解和把握都比较到位和娴熟,是可以信赖的职业裁判。
最晚的比赛进行到7分钟,叶重秋在和杨世元争抢中,做出了一个非常危险的伤人动作,因抬脚过高踢到杨世元脸部及胸部,这记德容式的飞踹导致后者倒地不起受伤,面部流血,胸部球衣被蹬烂一大块。主裁克拉滕伯格当即红牌将叶重秋罚下。使得已经以0:1落后的苏宁队场上少打1人。
按正常理解来说,没有人会对这张红牌持有异议,外籍主裁的判罚准确无误,绝对维护了比赛的公平公正,无可厚非。和艾堃执法泰达和恒大比赛形成鲜明对比,那场好端端的比赛,因为裁判对红牌的优柔寡断不坚决,导致双方怒怼以恶报恶,十足的红牌性质的危险动作满天飞,让广大球迷非常不满。69分钟,谢鹏飞亮鞋钉飞铲奥斯卡小腿的犯规动作,同样被卡拉滕伯格红牌罚下,火眼金睛,判断无误。
叶重秋在今年联赛第九轮比赛中,犯规重伤了恒大的郜林,导致郜林至今还高挂免战牌。中国足协不可能对此视而不见,更不可能姑息养奸,对犯有前科的叶重秋会有追罚措施,叶重秋敢于顶风作案必须拿下。感谢外籍裁判的秉公执法,忠于规则,不惧主场压力,确实给国内裁判上了生动一课,傅明如想改邪归正,建议好好学习一下。


2019-07-14 13:47:17 -
叶重秋红牌下场是这场比赛的重要转折点,过早的丢球加少踢一人基本注定苏宁的结局,屋漏偏逢连夜雨不出意料赛后叶重秋还将会受到足协的重罚。

比赛第6分钟在一次中场附近的争抢中叶重秋和杨世元撞到了一起,亮起鞋底的叶重秋直接将杨世元重重的踢倒在地,主裁判第一反应便是让队医上场由此可见球员受伤的严重性,在处理完后杨世元的面部以及胸部裸露部位皆有明显的血迹,上港不得不被动选择换下杨世元。
客观的评价叶重秋这次犯规动作太大,甚至可以说是奔着球员而去。争抢过程中叶重秋原本有机会选择收脚却没有这样做,归根结底还是因为过早的丢球导致球员心理上的微妙变化进而在比赛过程中出现大尺度犯规动作!
本赛季足协为保护球员做出明确规定:鞋底触碰到球员脚踝以上部位皆属于危险性犯规动作,对于此类的犯规足协追罚的力度一向是从重原则,预计至少会是五场禁赛起步!
2019-07-13 22:27:00 -
这简直就是“中超武僧”啦,不罚何以平民愤!如此恶劣的动作,完全没有收腿的意思,按照足协相关规定必遭追加处罚。

本轮长三角德比战,江苏苏宁在主场输给申花后,再次回到主场作战。可惜本就与球迷交恶的江苏苏宁开场2分钟就丢球,处于落后局面。但在比赛接近第7分钟的时候,再拼抢中,叶重秋面对杨世元的头球,不单抬脚过高,还完全没有收腿的意思,直接把杨世元胸口的衣服都踹烂一块,直接被红牌罚下场,也让江苏苏宁队部分球迷开始提前退场。这真输球又输人啊。
根据足协相关规定来说,叶重秋被追加处罚那是板上钉钉啦!

虽然主裁克拉滕伯格当场就出示红牌罚下叶重秋,但是根据足协的相关规定,叶重秋自杨世元面部往下直踹,这个动作就适合从重处罚的情形之一,所以赛后足协对其追加处罚完全没毛病,也是板上钉钉的事啦。
至于江苏苏宁俱乐部会不会对其进行处罚,那就难说了。不过本就和球迷关系处于水深火热的江苏苏宁队,为了挽救俱乐部形象,应该会有所动作吧!
关键的是叶重秋对此严重犯规动作,虽然有所表示,但这道歉也太苍白无力啦!

对于此次事件,事发后差不多一个钟,叶重秋才在微博上进行道歉,而且是备忘录,这真是让人摸不着头脑!对于如此苍白无力的道歉,也引起不少球迷的反感。


不得不说,叶重秋实在是过分了,为什么不能吸取教训呢?都成惯犯啦!

其它的就不说了,在客战广州恒大的时候,也是由于莽撞犯规导致恒大球员郜林严重受伤,长期休战。这次虽然没有对上海上港杨世元造成非常严重的后果,但对于江苏苏宁队来说也是致命打击,比赛才7分钟就少打一人,完全打乱球队部署,让场上剩下的队员疲于奔命来弥补这个位置的缺失。

就算不为对手着想,也得为自己队友想想,为球队考虑考虑啊!难道想成为“中超武僧”麽?职业球员起码得先有职业道德!不能没了底线。这下足以毁掉自己啦!何苦呢?
2019-07-13 23:47:00 -
这不是废话不,叶重秋这么明显的恶劣犯规,足协肯定会严重处罚,虽然这不是有意犯规,但是犯规动作性质太恶劣,基本就是4场起步,外加罚款。
从本赛季数据来看,叶重秋这名球员领牌的效率非常高,代表苏宁出场5次,4场首发,一共领到2黄1红,我们来看看叶重秋5场比赛情况,中超第5轮,苏宁客场2-0击败深圳佳兆业,这场比赛叶重秋没有犯规,原因很简单,他是下半场补时阶段替补上场,所有他没有犯规机会。
中超第9轮,广州恒大淘宝主场2-2战平苏宁,第38分钟对郜林犯规,拿到黄牌,慢动作显示故意加力踢支撑脚,导致郜林伤停近3个月。
中超第10轮比赛,苏宁主场3-1击败重庆斯威,这场比赛,叶重秋打了上半场,被杨笑天替补下场,这场比赛叶重秋也是唯一没有领到牌的。但是一个致命失误让苏宁丢球。
中超12轮,客场对鲁能,第35分钟对费莱尼犯规,拿到黄牌,慢动作显示右脚有明显踢脚。
而今晚第17轮比赛,叶重秋飞踹杨世元,直接染红下场,动作相当恶劣,鉴于此前叶重秋在场上动作频繁,中国足协这一肯定会重罚。
2019-07-13 23:43:19 -
叶重秋这记德容式的飞踹,情节实在太恶劣了,除了会遭到俱乐部内部的禁赛和罚款外,足协定会对此追加处罚,重罚叶重秋已经不可避免。
今晚19:35,中超联赛第17轮上演了一场焦点大战,江苏苏宁在主场迎战卫冕冠军上海上港。刚刚加盟的阿瑙托维奇并没有随队前往,胡尔克和李圣龙两人搭档锋线首发出场,开场不到两分钟,胡尔克就攻入球帮助上港取得了领先。
不过此后发生的一幕太让人愤怒了。上半场第七分钟,苏宁球员叶重秋与上港球员杨世元在一次拼抢过程中,前者一个飞踹直接踢到了杨世元的面门和胸口,当值主裁判克拉滕伯格则直接出示红牌,将肇事者苏宁球员叶重秋罚下。
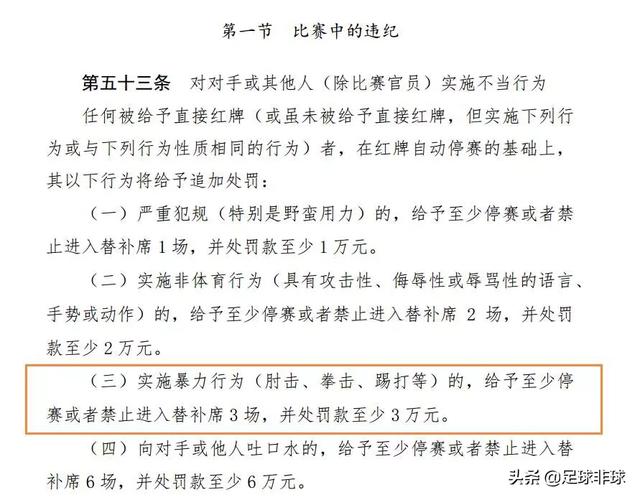
最终遭到重击的杨世元无法坚持下去,随后被蔡慧康替换下场,杨世元的球衣被叶重秋的鞋钉给刮破,胸口也留下了几道非常明显的血痕。根据《中国足协纪律准则》的第五十三条规定:实施暴力行为(肘击、拳击、踢打等)的,给予至少停赛或者禁止进入替补席三场,并处罚款至少三万元。另据第四十八条,侵犯部位系头部、面部、裆部等可以从重处罚。
这已经不是叶重秋本赛季第一次伤人了,在中超第九轮恒大对阵苏宁的比赛中,叶重秋就曾对郜林使用了暴力犯规动作,导致郜林的膝盖遭到重伤休战近两个多月。赛后足协肯定会对叶重秋作出追加处罚,至少禁赛三场起步吧!
2019-07-13 21:59:03 -
重罚是肯定的,因为有规定必须要对此行为进行严重的处罚,3场处罚是保底,罚款肯定会跑了不,不过个人认为极有可能会是5场以上的处罚行为。
另外根据第48条规定,叶重秋可能面临从重处罚。根据规定犯规球员侵犯部位为头部、脸部和裆部等;造成被侵害对象身体伤害或健康损害的,都会被视作可从重处罚。
所以这个动作根据杨世元赛后的图片来看,胸口及头部都有多处伤痕,已经属于多个重要部份的损害,对于足协来说肯定会对此规定进行严肃处理,这个赛季足协对这些动作的处理明显加强,假若3场停赛只能说普通的处理手段,并不符合从严处理的规定。
而且叶重秋已经不是这个赛季因为动作过大导致球员伤退,在与恒大的比赛,郜林就是因为叶重秋的犯规动作过大导致伤停至今,只不过当时的动作并不是红牌动作,并没有过多的关注。
像恒大与泰达的比赛,虽然犯规动作多,黄牌多,但真正伤害到球员的动作并不是很多,所以犯规动作可以有,但不能下重手伤害到球员的身体,而这次叶重秋这样的动作,这样的伤害,或者停赛5场以上是最合理的。
2019-07-14 09:47:07 -
先看天津对恒太怎处罚
2019-07-14 01:05:17 -
杨:我的铁头功无敌,伤人无数,从没败过。叶;哪是没遇上我,遇上我这铁脚一样死,告诉你,足球是用脚踢的。
2019-07-14 14:31:32 -
我是足球非球,原创回答,喜欢讨论足坛轶事。欢迎大家点点+关注,关注我你不亏!
今晚江苏苏宁主场迎战卫冕冠军上海上港的比赛可以说是战况激烈,两张红牌为本场比赛增添了不少的看点和球迷的谈资。也更有球迷说:“江苏苏宁降级算了,这样踢球和打架有什么区别呢?”

本场两张红牌的动作都非常的恶劣,我们看看上半场第八分钟江苏苏宁球员叶重秋飞踹上海上港球员杨世元的回放瞬间。叶重秋直接飞踹向杨世元,而且在踹的瞬间还出了力二次踹向杨世元。这让现场的上海上港球员大吃一惊,更是向叶重秋表示了不满。此时裁判直接出示了红牌把叶重秋罚下场了。

叶重秋是否会被足协追加处罚?
根据《中国足协纪律准则》规定,肯定被足协追加处罚,会被罚款和停赛的双重处罚,最起码会被停赛三场以上。赛后足协纪律委员会肯定会对叶重秋开启调查。根据《中国足协纪律准则》的第48条和53都有明确的规定。


虽然被罚下场的叶重秋第一时间在个人社交媒体上表达了自己的歉意,叶重秋写道:
“在这里我真诚的向杨世元致歉,对不起。我为这个动作感到愧疚,对球员来说这是一个伤害性的动作,是最不应该出现的。我已深刻反省自己。不论球队做出什么决定,我都尊重!再次向杨世元道歉,对不起!”
但是也不能由此不被足协处罚。

我们也看到了杨世元的衣服被撕开了口子,足矣证明叶重秋的脚力有多大了,胸口上有五道杠。赛后上海上港队医也表示杨世元并无大碍,不用去医院进一步治疗。


你认为本场红牌罚下场的叶重秋会被足协追加处罚吗?
- 欢迎大家在评论区留下你有个性的评论,最后希望大家把关注点一点,我是足球非球。
2019-07-13 22:26:11 -
参照国安,并没有追罚!
2019-07-13 21:55:03 -
己构成故意伤害罪,建议由警方处理。乱世重典呀,不严加处理的话这都恶犯还会层出不穷。
2019-07-14 18:19:21 -
我是江苏人,支持对叶重秋禁赛1年。这样的直面抬腿踢头确实很恶劣,这是杀人的动作,支持直接终身禁赛也不为过,我们可以用各种表达来支持各自球队,但反对这样没有底线视别人生命而儿戏的暴力犯规。
2019-07-13 22:49:49 -
乱世用重典!!!
2019-07-13 23:48:07 -
乱世用重典!!!
2019-07-13 23:48:07 -
保利尼奥式犯规
2019-07-13 23:03:45 -
一个没有文化的军队是愚蠢的军队,头脑简单四肢发达是足球队员的标签,看看球场上叶重秋飞踹杨世元,把人头当足球踢怎能用一狠字来表达,流氓踢足球谁也挡不住,只有终身禁赛杀一敬百中国足球才有希望。
2019-07-14 09:58:40