非全日制研究生比全日制研究生好吗?
非全日制研究生比全日制研究生好吗?
-
非全日制硕士的学费普遍高于全日制,而且大多数学校未设立奖助学金,一般不提供住宿,适合经济条件相对优越的人。不能单纯的说非全日制研究生跟全日制研究生,谁好谁坏。不过就我所了解的,从学费上看,非全日制研究生花费要远远高于全日制的。下面是从考研君公众号上面看到的关于非全日制与全日制研究生区别的信息,希望能帮助你解答困惑:

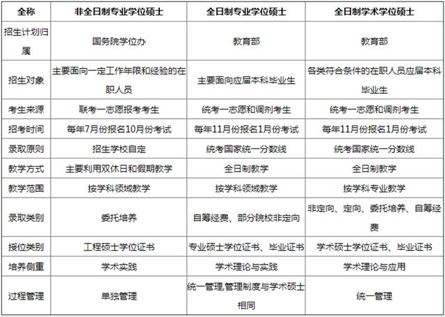
这张表格分别从招生单位、考生划分、招考时间、录取原则、教学情况等多个方面,对于全日制研究生跟非全日制研究生的不同进行了比较详细的划分,希望能够对你有用。
2017-10-13 14:45:12 -
感谢邀请~我是忆时光Walker,我来说说我的看法
非全日制研究生指符合国家研究生招生规定,通过全国研究生统一入学考试(全国统考/考研)或者国家承认的其他入学方式,被具有实施研究生教育资格的高等学校或其他高等教育机构录取,在基本修业年限或者学校规定的修业年限内,在从事其他职业或者社会实践的同时,采取多种方式和灵活时间安排进行非脱产学习的研究生。
非全日制研究生特点:
1.学习形式多样,一般都是边工作边学即非脱产状态。
2.严进严出,保证质量,不一定要参加研究生入学考试。
3.实现学分制(与全日制一样)。
4.学费高昂。一方面,学生必须按修读学分缴纳学费。另一方面,学生无法获得贷款和补助。
全日制研究生需要参加每年一月份的全国硕士研究生统一入学考试(简称“统招”),被录取后,获得研究生学籍。属于淘汰选拔制,择优录取。修满学分后获得硕士学位证书。 全日制研究生是统招研究生的一种,所以全日制研究生是属于统招研究生。全日制研究生包括全日制学术硕士研究生和全日制专业硕士研究生。
全日制研究生特点:
1.全日制即完全脱产状态,属于在校学生,主要是学习。
2.参加研究生入学考试即“统招”入校,属于选拨性考试进校。
3.实现学分制培养(同非全日制一样)
4.学费较为便宜,且有奖学金、助学金等各种补助。
全日制和非全日制研究生实行相同的考试招生政策和培养标准,其学历学位证书具有同等法律地位和相同效力。
有上述可知,非全日制研究生毕业和全日制研究生毕业后获得学历证书没有什么异样,不同在于非全日制研究生没有许多全日制研究生可获得奖学金、助学金这类补贴,也不能完全地学习二是边工作边学习,需要更多的精力!
希望我的回答能帮到你~谢谢!
2018-02-24 14:50:11 -
这个没有可比性,而且这样比没有意义,全日制跟非全日制区别对待的,面向的人群也是有所区别的,报考全日制的考生应届本科毕业生居多,而且全日制的跟导师接触的多被辅导的多一些,导师的要求稍微严格一些,而且参与的东西也多包括助教,本科生答辩指导等等,所以从某种意义上讲全日制的方式培养出来的学生比非全日制的素质更高一些……报考非全日制已参加工作的居多,本身工作已经占据了大部分的时间,用于做学术研究的时间相对较少,完成导师任务的质量会有一定的折扣,但是大部分已经工作了的孩纸懂得学历的重要性,所以主要目的是混文凭升职加薪用的,而且学费要贵很多。
目前硕士研究生水分较大,总体来说非全日制素质没有全日制的好,发的证也是有一定的区别,以前听说有种只有单证的培养方式…………目前社会生各种歧视还是挺多的,所以社会的认可度也是很重要的一方面,一般企业招聘的要求都是默认全日制的,非全日制的有可能会得到区别对待…………
2018-01-21 21:28:32